传说中的“中国最顶级中学名录”
标签:
教育 |
分类: 养生保健生活百科 |
传说中的“中国最顶级中学名录”
来源:中国新闻网
http://y1.ifengimg.com/18a3955cb457ddd7/2013/0604/re_51ad289f268cc.jpg
传说中的“中国最顶级中学名录”
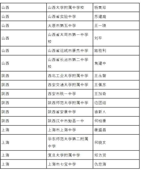
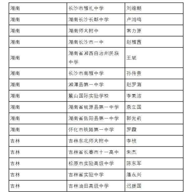
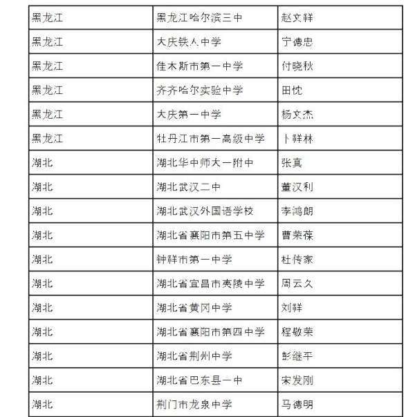
近日,一则内容为“北京大学认定:权威的中国最顶级中学名录,有你的母校吗?”的微博引起网友热议,微博还以图片方式,公布了211所被列入“中国最顶级中学名录”的学校及校长姓名,温州中学也列入其中。然而,温州中学有关负责人表示,未听说过有此类名录,更不知晓排名以何为依据。昨天,记者从北京大学党委宣传部获得证实,该校并未认定这一所谓的“中国最顶级中学名录”。
“@清华南都”发出“顶级中学名录”
微博提到的中国最顶级中学,分布于全国各地。最早发出该微博的是一名叫“@清华南都”的网友。截至昨天下午4时,他的微博已被转发47000余次,评论超过10000条。针对该名录,很多网友还在上面寻找各自的母校,并互相攀比。
或许是微博中有着“北京大学认定”、“权威”等几个关键词,大多数网友对名录的真实性并没有怀疑。
温中校长表示没听说过此事
在名录中,浙江省有12所学校,我市仅温州中学。而在温州中学的校长一栏上,填写的仍然是前一任校长胡海帆的名字。
“没听说过这样的名录,应该是假的。”现任市教育局直属处处长的胡海帆称,从未听过北大方面制定过这样的中学名录。
现任温州中学校长潘建中说:“如果是按照历年考上北大学生数等方面作为标准,列出这样一个名录,倒是有这个可能。我接任校长的时间还不是很长,没有听北大方面说起此事。”温州中学分管教学的副校长金长林认为,最顶级中学名录是否真的存在,的确应当先打一个大大的问号。
北大方面称从未制定该名录
昨天上午,记者致电北京大学招生办,该办一名老师说,据他了解,北大并未认定或发布过所谓“权威的中国最顶级中学名录”,学校也不可能做出这样的认定。
记者又联系到北京大学新闻发言人蒋朗朗。蒋朗朗同样表示,没有听说过北大制定过该名录。
可能是另一份名单被改头换面
记者从北京大学招生网上,找到了其公布的2012年中学校长实名推荐制初审中学名单,与网传的“顶级中学名录”作对比后发现,除北大附中的校长姓名不一致外,其他信息包括学校排序等完全一致。
根据规定,北大“中学校长实名推荐制”实行年度申请审核制,中学校长须以中学和本人名义向北京大学招生办提交相关申请表。北京大学自主招生专家委员会根据中学的办学条件、生源质量和以往推荐学生在北大表现情况等因素,对递交申请的中学进行评审。评审通过的中学,可获得参加北京大学“实名推荐”的资质。
记者随后根据“@清华南都”在微博个人介绍栏中留下的QQ与对方取得联系,但对方称自己只是一名普通的业务员,微博所发的信息内容归编辑部管理。但其拒绝透露编辑部的联系方式,称要联系编辑部只能通过微博私信的方式。
http://y1.ifengimg.com/18a3955cb457ddd7/2013/0604/re_51ad28a034f3a.jpg
传说中的“中国最顶级中学名录”
http://y1.ifengimg.com/18a3955cb457ddd7/2013/0604/re_51ad28a11c48b.jpg
传说中的“中国最顶级中学名录”
http://y1.ifengimg.com/18a3955cb457ddd7/2013/0604/re_51ad28a26217a.jpg
传说中的“中国最顶级中学名录”
http://y1.ifengimg.com/18a3955cb457ddd7/2013/0604/re_51ad28a338947.jpg
传说中的“中国最顶级中学名录”
http://y1.ifengimg.com/18a3955cb457ddd7/2013/0604/re_51ad28a411fed.jpg
传说中的“中国最顶级中学名录”
http://y1.ifengimg.com/18a3955cb457ddd7/2013/0604/re_51ad28a4d459d.jpg
传说中的“中国最顶级中学名录”
http://y1.ifengimg.com/18a3955cb457ddd7/2013/0604/re_51ad28a5997cc.jpg
传说中的“中国最顶级中学名录”
http://y1.ifengimg.com/18a3955cb457ddd7/2013/0604/re_51ad28a680d06.jpg
传说中的“中国最顶级中学名录”
http://y1.ifengimg.com/18a3955cb457ddd7/2013/0604/re_51ad28a746b34.jpg
传说中的“中国最顶级中学名录”
http://y1.ifengimg.com/18a3955cb457ddd7/2013/0604/re_51ad28a804c81.jpg
传说中的“中国最顶级中学名录”
http://y1.ifengimg.com/18a3955cb457ddd7/2013/0604/re_51ad28a8be11e.jpg
传说中的“中国最顶级中学名录”
http://y1.ifengimg.com/18a3955cb457ddd7/2013/0604/re_51ad28a9a52aa.jpg
传说中的“中国最顶级中学名录”

加载中…