懋源煜泽台丰台丽泽周庄子地块懋源台系高端产品精装大平层
标签:
北京房价北京买房 |
1周庄子懋源“三子”
“台”“璟”系 重出江湖
懋源煜泽台、懋源璟瑜、懋源璟廷
深耕北京20余载,执守“臻于极致 专于定制”的开发理念。专注定制化、优而精的产品路线,拒绝趋附时代的大规模、高周转模式,以坚持城市核心的择址观,严以苛已力求产品的完美主义,成功创造“台”“璟”两大产品系。
[台系]产品线定位于城市核心区、平层高端产品。懋源·红玺台、懋源·钓云台
懋源·红玺台
懋源·钓云台
[璟系]产品同样择地于城市核心区、低密高端产品。懋源·璟岳、懋源·璟玺
懋源·璟岳
懋源·璟玺
3月24日,三环周庄子懋源地块公布案名---「煜泽台」、「璟廷」、「璟瑜」,三个小地块,三个案名。
具体来看,ZZZ-L07地块定名「煜泽台」,ZZZ-L08地块定名「璟瑜」,ZZZ-27地块定名「璟廷」。
「煜泽台」是三宗商品房宅地中建控规模最大的地块,用地规模20460平,建控规模53197平,限高80米,容积率2.6。
「璟瑜」是三块地中最小的宅地,建控规模仅5111平,效果图上看仅有两栋住宅,限高18米,容积率1.6。
「璟廷」建控规模13737平,限高18米,容积率1.6。
整体位于西四环内,周庄子销售指导价10.6万/。
06、L07、L08地块东侧1公里外,就是当年连售楼处都进不去的金融街·融府,限均价66555元/。周边多为上世纪的二手房社区,片区挂牌均价约6万/。另外,ZZZ-06地块将全部建设共有产权房,全装修单价4.3万/,
2周庄子懋源“三子”
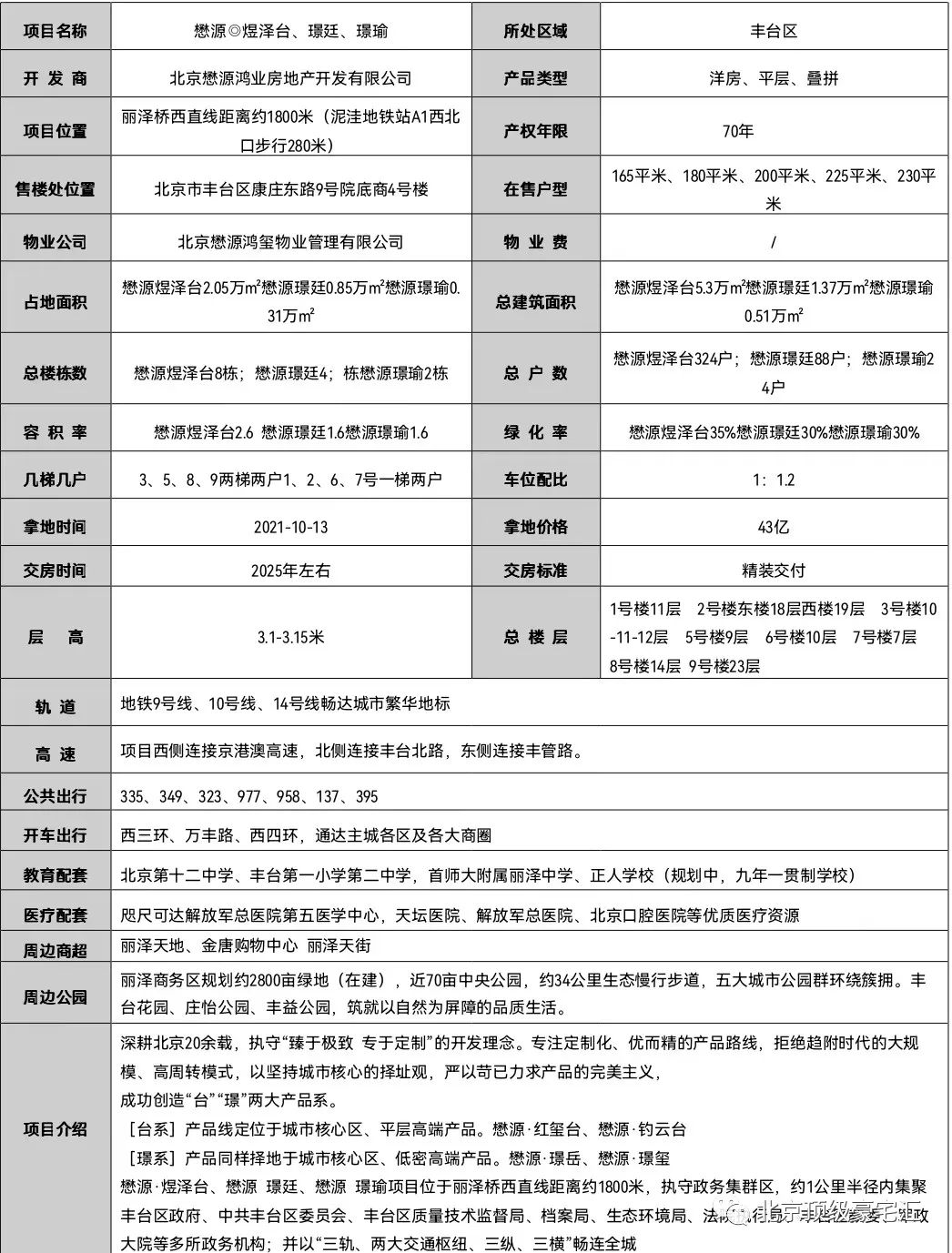
项目参数及户型介绍
项目参数如下:
【项目信息】
开发商:懋源地产
项目位置:北京市丰台区西南三环路
售楼处位置:懋源·钓云台营销中心
占地面积:20460平
建筑面积:53197平
容积率:2.6
绿化率:35%
总户数:324户
在售楼栋:3#、5#、8#、9#(预计)
在售户型:165平米、180平米、200平米、225平米
交房标准:精装修
交房时间:2025年
车位配比:1:1.2
物业公司:懋源
物业费:待定
2255室2厅3卫
(所在楼栋5#)总高9层
22305室2厅3卫
(所在楼栋3#)总高12层
目项卖点:
1 地处台丰政务核心区,醇熟人文至高地
2 一里公生活半径,十余所名校环伺书香护呵成长
3 源懋第三代“全家庭结构功能性”产品
4 能功空间专一化“单一间空专而精,互补干扰、互不融合、不互组合”
看房联系户型图上售楼员,提前预约.

加载中…