新能源迎来高光时刻光伏风电批量涨停还有哪些漏网之鱼?
标签:
财经 |
作者:丁臻宇
2020年,光伏板块成了“顺周期”的代名词。12月18日上市的光伏ETF,短短4个交易日,已经收获10%以上的涨幅。A股太阳能概念板块总市值已经超过4万亿。比较纯正的概念股隆基股份、阳光电源年内表现极其出色,市值均超过千亿。
太阳能板块指数,从3月低点上涨80%!突破了2015年以来的高点!
12月23日,更是出现了批量涨停。
据中国能源报报道,12月22日,中国能源政策研究年会2020暨“中国电力圆桌”四季度会议在京召开。有代表在会上表示,目前国家能源局已提出了“2021年我国风电、太阳能发电合计新增1.2亿千瓦(120吉瓦)”的目标。
数据显示,近年来我国风电、太阳能发电装机始终保持迅猛增长态势。2014—2019年,全国风电和太阳能发电合计新增规模分别为3300万、4800万、5400万、6800万、6500万、5600万千瓦,2020年1—10月新增约4600万千瓦。虽然年度新增规模最高达到了6800万千瓦,但这一数字仍低于7400万千瓦的未来10年平均增速要求,也大幅低于1.2亿千瓦的2021年发展目标。
如果能源局此次提出明年风光新增120吉瓦的目标最终兑现,无疑将再度超出市场预期,这也是近期风电和光伏加速上涨的最硬逻辑。从数据分析可知,2019年是一个拐点,2020年的装机量达到近6年来的新高,当然与年初为快速恢复经济而推出的新基建计划有关。
此外,国内屡屡提高新能源装机目标的主要背景还是碳达峰与碳中和任务的倒逼。所谓碳中和,就是指通过植树吸收的二氧化碳抵消掉平时生产生活的二氧化碳排放。在12月18日,中央经济工作会议中,做好碳达峰、碳中和工作是明年要抓好的重点任务之一,并且确定了我国二氧化碳排放2030年前达到峰值(碳达峰),力争2060年前实现碳中和。实现碳中和的必由之路是提高可再生能源的比重。12月21日,国新办发布《新时代的中国能源发展》白皮书提出,优先发展可再生能源,加快提升非化石能源在能源供应中的比重。
12月22日,2021年全国能源工作会议提出,要加快风电光伏发展,大力提升新能源消纳和储存能力。
中泰证券电新首席研究员苏晨认为,上述120吉瓦的风光新增装机目标拆解后,预计风电占到40吉瓦、光伏是80吉瓦。据苏晨团队测算,2030年非化石能源占比由20%提高至25%,则2021年到2030年风、光年均新增装机将分别提升至48吉瓦和108吉瓦,总计年均新增装机156吉瓦。显然,这将给相关的上市公司带来巨大的成长空间。
然而,真正的问题并非快速提高装机量,而是电网如何消纳风光发电的问题。
从能源局数据可知,新能源电力的消纳正处在瓶颈期,前几年弃风率一直在15%左右,2018年弃风率下降到7%。光能弃电率前几年10%左右,2018年下降到3%。不过这两个数据有迷惑性,3%、7%数字只是各省平均值。风电大省新疆、甘肃、内蒙弃风率仍然非常高,光电大省西藏、新疆弃光率也非常高。光伏和风电的不稳定性,是电网消纳的最大难题。
自2017年以来欧洲在近50%的住宅太阳能发电设备部署了电池储能系统。仅德国2019年为数万家庭部署了家庭储能系统,总容量在1GW左右。所以在目前,要支撑宏伟的新能源发电规划,必须要解决新能源的消纳难题,方案之一就是储能。储能对于光伏和风电并网的利好毋庸置疑,促进消纳,提高电力品质和可靠性,保证系统稳定等。然而,在主流竞价模式下,光伏和风电的盈利已被极度压缩,额外增加约1MWh,200万元的储能支出无疑雪上加霜。这才是未来新能源面临的主要障碍。不管怎么样,储能的机会很大就是了。所以,对于股市来说,与其炒光伏,炒风电,不如炒储能。
南都电源(300068)
公司自2011 年进入储能领域,具有多年项目经验,公司已经具备了 从储能产品系统的研发生产、系统集成到运营服务的系统解决方案能 力。此前国内储能主要以用户侧储能为主,规模较小,随着经济效益 提升与国家能源战略推进,预计未来电网侧、新能源发电侧储能需求将会快速发展,公司在储能领域具有明显先发优势,有望直接受益。(摘录自国海证券研报)
新雷能(300593)
公司Q3 实现净利润 1.63 亿元,同比实现了翻倍以上的增长, Q2 归母净利润中包括业 绩补偿收益 2.6 亿元,剔除一次性收益的影响,公司 Q3 业绩同比、 环比增长趋势明显,得益于公司三大业务同步向好:1)通信 5G 及 数据中心后备电源需求大幅增长,公司产品出货量比去年同期增长, 带来业绩贡献;2)民用动力产品出货量比去年同期增长;3)储能 产品营业收入及业绩贡献比去年同期增长,虽然目前海外疫情持续, 数据中心类、储能等业务展业逐步恢复。
易事特(300376)
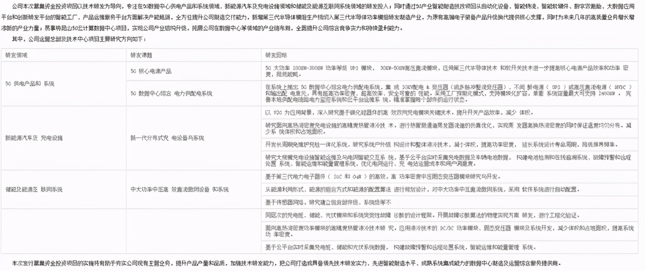
公司今年八月份完成国资入股并在10月底完成新一届领导决策层的换届,随后推出新的融资项目。募集资金投资项目以技术研发为导向,专注在5G数据中心供电产品和系统领域、新能源汽车及充电设施领域和储能及能源互联网系统领域的研发投入。
来源:好股票
作者:丁臻宇 执业证书:A0680613040001
免责声明:以上内容仅供参考,不构成具体操作建议,据此操作盈亏自负、风险自担。

加载中…