巨丰周报:节前市场持续震荡一板块表现最为抢眼
作者:丁臻宇;编辑:赵佳怡
市场回顾
本周是国庆节前最后一个交易周,只有3个交易日,市场总体表现平稳。中小板和创业板指数比翼齐飞,双双上涨1.3%,上证指数创出9月新低,无限逼近3200点整数关口。本周市场表现最为抢眼的是军工板块,而炒作的逻辑是地缘因素。
市场持续震荡,缺乏热点,资金提前进入节前模式。伴随着国庆长假的临近,近期市场对于国庆长假持币还是持股的讨论又开始升温。参考历史经验,国庆节后通常上涨概率较高,同时节后也将开始三季报披露,三季报业绩预增和高成长或成节后市场的一大方向。从中线角度建议把握人工智能、大数据、5G、物联网等新基建板块,以及已经明确拐点向上的新能源及新能源汽车板块。
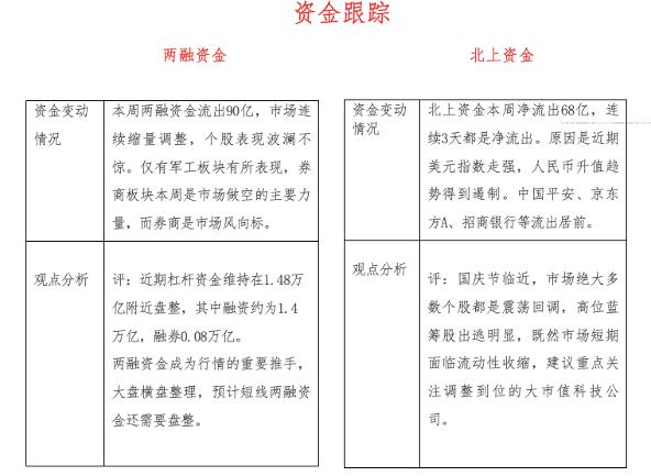
点评:
从行业资金的流入与流出力度对比来看,呈现出来的是资金大幅度流出,本周仅有酿酒、安防两个行业资金小幅流入。
电子元件、软件服务连续9周占据资金净流出前3名。这2大板块是年内科技股行情的代表。占据资金净流出排行榜,显示科技股在中报季遭遇估值杀,且这种趋势仍然没有结束。市场持续缩量回调,中期调整仍未结束。暂时风向不明,建议大家逢高腾出一部分仓位,以防市场出现非理性杀跌。
【行业动态】
大众投资再度加码千亿
大众汽车集团(中国)宣布将携手合资企业伙伴——上汽大众、一汽大众和江淮大众,在2020年至2024年期间共同投资约150亿欧元(约合人民币1192亿元),加速布局中国电动出行领域。大众汽车将在中国汽车市场实现大规模电动化,并于2025年前实现15款新能源车型的本土化生产,将电动车型在集团产品组合中的比例提升至35%。在此产品组合基础上,大众汽车至2025年在华新能源汽车年销量约达150万辆。随着大众集团电动化产品周期开启,优质车型数量逐年增加,预计大众集团新能源车销量逐年攀升,相关产业链个股将受到提振。
相关个股:金力永磁 松芝股份
央行数字货币研究所又落一子
央行数字货币研究所与上海市长宁区人民政府在市政府签署战略合作协议,根据协议,双方将集聚技术、人才、场景和服务优势,成立上海金融科技公司,逐步实现贸易金融区块链平台和技术研发中心落地。未来,双方将以技术驱动为抓手,场景应用为支撑,贯彻新的发展理念,共同探索开放、合作、共赢的金融科技发展新格局。央行数字货币是中国未来内外双循环模式的重要抓手,一方面数字货币将有力促进国内数字经济发展,为经济运行降本增效;另一方面央行数字货币将重塑国际结算体系,是人民币国际化的重要工具。
相关个股:神州信息 飞天诚信
来源:巨丰投顾
作者:丁臻宇 执业证书:A0680613040001
免责声明:以上内容仅供参考,不构成具体操作建议,据此操作盈亏自负、风险自担。

加载中…