加载中…
个人资料
  • 博客等级:
  • 博客积分:
  • 博客访问:
  • 关注人气:
  • 获赠金笔:0支
  • 赠出金笔:0支
  • 荣誉徽章:
正文 字体大小:

干货:2016中国虚拟现实产业白皮书

(2017-01-22 11:31:51)
标签:

杂谈

​来源:  中国VR产业联盟

推荐自:VC互联网分析频道 微信号:qianhaoapp

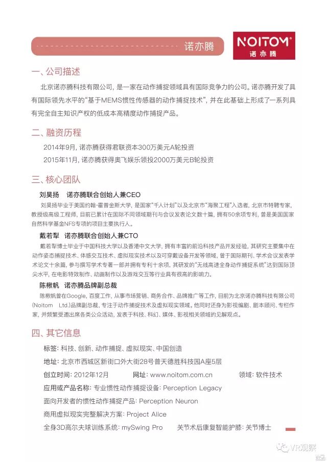
一见和中国虚拟现实产业联盟联合发布的这份白皮书从VR行业的发展概况、用户行为研究、产业链分析、行业应用研究、行业投资逻辑以及创业盘点六方面进行VR产业的深入剖析,同时收录了国内VR领域知名创业公司的信息,其中涵盖了开发者工具、硬件、游戏、影视、媒体以及社区等领域。


http://mmbiz.qpic.cn/mmbiz_jpg/P2biabJyrkroB0e8qvExccIYQYcpoD90O2MicqicZTAPUlUYP6Tzw2Kl4Z9l4Mp4180p9W38JFtySGyTGnGNicA8cw/640?wx_fmt=jpeg&tp=webp&wxfrom=5&wx_lazy=1


http://mmbiz.qpic.cn/mmbiz_jpg/P2biabJyrkroB0e8qvExccIYQYcpoD90OQmwFBzz5FF5HczD1n03CtrJgOTbc761YcE67ryLvYgCgEpic9qoRJ4A/640?wx_fmt=jpeg&tp=webp&wxfrom=5&wx_lazy=1


http://mmbiz.qpic.cn/mmbiz_jpg/P2biabJyrkroB0e8qvExccIYQYcpoD90OVXndo4gJWMaZx9N3zjgpYboPpUVyfO6DIhoRTMvut3MgBu4GFWqlIw/640?wx_fmt=jpeg&tp=webp&wxfrom=5&wx_lazy=1


http://mmbiz.qpic.cn/mmbiz_jpg/P2biabJyrkroB0e8qvExccIYQYcpoD90OM47QJQg06DKrePxVeWHAgegfQW9l6ib5DnDCqSZtAwhD3W1X9DnpBdg/640?wx_fmt=jpeg&tp=webp&wxfrom=5&wx_lazy=1


http://mmbiz.qpic.cn/mmbiz_jpg/P2biabJyrkroB0e8qvExccIYQYcpoD90ONFtmPqpCf0uibvMmZTvibcYU11VTed3ugk7Vbl2oxGShjqnSx4uzWrNQ/640?wx_fmt=jpeg&tp=webp&wxfrom=5&wx_lazy=1


http://mmbiz.qpic.cn/mmbiz_jpg/P2biabJyrkroB0e8qvExccIYQYcpoD90OVeb5LdKjZcPUCFMhZK8JQKpz64ibzFmAoMIHX9OVVNxUC9om8xnQjtw/640?wx_fmt=jpeg&tp=webp&wxfrom=5&wx_lazy=1


http://mmbiz.qpic.cn/mmbiz_jpg/P2biabJyrkroB0e8qvExccIYQYcpoD90Oc83rMbHaSwibNP0iaN3CicFQtn0rGVVHicrqWaqhqO621QpaAgGlmd7Cew/640?wx_fmt=jpeg&tp=webp&wxfrom=5&wx_lazy=1


http://mmbiz.qpic.cn/mmbiz_jpg/P2biabJyrkroB0e8qvExccIYQYcpoD90ON4XYCMvsbKBgAnBjurls4rt6Mbt2k3YS3uSjQvFtJXlictvnPGI7wpQ/640?wx_fmt=jpeg&tp=webp&wxfrom=5&wx_lazy=1


http://mmbiz.qpic.cn/mmbiz_jpg/P2biabJyrkroB0e8qvExccIYQYcpoD90OvcfBLK6ABcPNvkehTVP17O8lAkDOVuic5ic87DpwcNnJS4R0BLnDlk1w/640?wx_fmt=jpeg&tp=webp&wxfrom=5&wx_lazy=1


http://mmbiz.qpic.cn/mmbiz_jpg/P2biabJyrkroB0e8qvExccIYQYcpoD90OKHC66udqQmn0Ua5yVOFYXUQ8HX6Dta74pmAaVO8xVuiajicWWkstYDmA/640?wx_fmt=jpeg&tp=webp&wxfrom=5&wx_lazy=1


http://mmbiz.qpic.cn/mmbiz_jpg/P2biabJyrkroB0e8qvExccIYQYcpoD90OIib4qQmVXaVs4kdiajVOYB5YCSNWEowBSHUgF1pL4HYia7iakmAF3JPz5w/640?wx_fmt=jpeg&tp=webp&wxfrom=5&wx_lazy=1


http://mmbiz.qpic.cn/mmbiz_jpg/P2biabJyrkroB0e8qvExccIYQYcpoD90OxiacxbJWZSh1Pic570RtNUIprXVqA1IfMWPcRdJrMdXGByYKUibicrRRgA/640?wx_fmt=jpeg&tp=webp&wxfrom=5&wx_lazy=1


http://mmbiz.qpic.cn/mmbiz_jpg/P2biabJyrkroB0e8qvExccIYQYcpoD90O5oib9tqgmu5ngMMrQic4oWBZfTUuBPJjr821YUfXIib659icubUsXxOicOA/640?wx_fmt=jpeg&tp=webp&wxfrom=5&wx_lazy=1


http://mmbiz.qpic.cn/mmbiz_jpg/P2biabJyrkroB0e8qvExccIYQYcpoD90OmicUtUHbwXMFQsFag5Lbib5vuBHewjKx0nNBPf8xGKGjuEW4rGgxEfag/640?wx_fmt=jpeg&tp=webp&wxfrom=5&wx_lazy=1


http://mmbiz.qpic.cn/mmbiz_jpg/P2biabJyrkroB0e8qvExccIYQYcpoD90O1GaYHVqeYywtOkb0Dmka5GwuwL4WibphsaJbjeSZzCYEBbMIEZ1wMwQ/640?wx_fmt=jpeg&tp=webp&wxfrom=5&wx_lazy=1


http://mmbiz.qpic.cn/mmbiz_jpg/P2biabJyrkroB0e8qvExccIYQYcpoD90OPRj4bwQkcAzbkkSO1biaib0XDWWwFtMuH5BH53Kiart7Slal900e1mhaA/640?wx_fmt=jpeg&tp=webp&wxfrom=5&wx_lazy=1


http://mmbiz.qpic.cn/mmbiz_jpg/P2biabJyrkroB0e8qvExccIYQYcpoD90OCZT2nTWkkvtI8emR2Nn4dcxay4w1WicfGnEX2yXbrjNJxRnX5muJPjw/640?wx_fmt=jpeg&tp=webp&wxfrom=5&wx_lazy=1


http://mmbiz.qpic.cn/mmbiz_jpg/P2biabJyrkroB0e8qvExccIYQYcpoD90OTxjuIuWqXzffB5ibkvXCEibRU47O0UM18RBCU0jnuquOq4MLGR3N2oWw/640?wx_fmt=jpeg&tp=webp&wxfrom=5&wx_lazy=1


http://mmbiz.qpic.cn/mmbiz_jpg/P2biabJyrkroB0e8qvExccIYQYcpoD90OdfJNWSjCGJWYtGcosDBRGFXoRJekC4gUcTQicicjq55Ox4JOeCHic0bWw/640?wx_fmt=jpeg&tp=webp&wxfrom=5&wx_lazy=1


http://mmbiz.qpic.cn/mmbiz_jpg/P2biabJyrkroB0e8qvExccIYQYcpoD90OzMhyKx5c3BfCdBYfjllN70twIUpYb0H6nvfwUQ9GUry0epicOEOT7ZQ/640?wx_fmt=jpeg&tp=webp&wxfrom=5&wx_lazy=1

http://mmbiz.qpic.cn/mmbiz_jpg/P2biabJyrkroB0e8qvExccIYQYcpoD90OHCicyysN0XJclMaicWCfHw8Ddd6mDJQpudB9dhdDp3BQ9GFbvjGYYmCw/640?wx_fmt=jpeg&tp=webp&wxfrom=5&wx_lazy=1


http://mmbiz.qpic.cn/mmbiz_jpg/P2biabJyrkroB0e8qvExccIYQYcpoD90O47uUhKVu7RBicXvHSYhb7GEQjmdgsHozNQ1icKKVw61mjeoCl9aFjgww/640?wx_fmt=jpeg&tp=webp&wxfrom=5&wx_lazy=1

http://mmbiz.qpic.cn/mmbiz_jpg/P2biabJyrkroB0e8qvExccIYQYcpoD90OaHGfP1blpNrEIoeKQ429iccPibvMJfkNZfv21mRe7NzLz8VtsmEhxe3Q/640?wx_fmt=jpeg&tp=webp&wxfrom=5&wx_lazy=1


http://mmbiz.qpic.cn/mmbiz_jpg/P2biabJyrkroB0e8qvExccIYQYcpoD90OVibA5QkBrmHsLkFW3tpmbgFepBzg6A0zSjHUDN3ZkjD95iaxIGicEQqaw/640?wx_fmt=jpeg&tp=webp&wxfrom=5&wx_lazy=1


http://mmbiz.qpic.cn/mmbiz_jpg/P2biabJyrkroB0e8qvExccIYQYcpoD90On0TZ7A8pYcWXfk9FJ38ppLazWcgCdBw87Ys4Sia6s0jg7uGUWIOWT9A/640?wx_fmt=jpeg&tp=webp&wxfrom=5&wx_lazy=1


http://mmbiz.qpic.cn/mmbiz_jpg/P2biabJyrkroB0e8qvExccIYQYcpoD90OHuGTE5JiasRiacrM3ZS2CT0tA7k09kkTIpuHDJqqmAcTxroMM1m3Oouw/640?wx_fmt=jpeg&tp=webp&wxfrom=5&wx_lazy=1


http://mmbiz.qpic.cn/mmbiz_jpg/P2biabJyrkroB0e8qvExccIYQYcpoD90OllkHdxzzxibibEtEywVRdGv8icNmiaZlLwq6ic3ics01ks8EYpmTJRF6XVpQ/640?wx_fmt=jpeg&tp=webp&wxfrom=5&wx_lazy=1


http://mmbiz.qpic.cn/mmbiz_jpg/P2biabJyrkroB0e8qvExccIYQYcpoD90Ofml9r2olJyFmj3zbgUSpaTW3Ep1uYMvWrdrq4CIocAPRABn0xIJdrQ/640?wx_fmt=jpeg&tp=webp&wxfrom=5&wx_lazy=1


http://mmbiz.qpic.cn/mmbiz_jpg/P2biabJyrkroB0e8qvExccIYQYcpoD90OjibjRr1PztdBs68n7sx5TWG1Q5jcU3geK2WJ3WcOM5nMBbPkClgtOUA/640?wx_fmt=jpeg&tp=webp&wxfrom=5&wx_lazy=1



http://mmbiz.qpic.cn/mmbiz_jpg/P2biabJyrkroB0e8qvExccIYQYcpoD90OETrftz04fR0kib3M06SsRgkqulW4cG5qN0dK6licmksYEWiboqzOlsEGw/640?wx_fmt=jpeg&tp=webp&wxfrom=5&wx_lazy=1


http://mmbiz.qpic.cn/mmbiz_jpg/P2biabJyrkroB0e8qvExccIYQYcpoD90OwnCTo99DEoicickfyw6cYlNXe5WRlTMOWiaO2HGRTqsECJHNNpa4xZHwQ/640?wx_fmt=jpeg&tp=webp&wxfrom=5&wx_lazy=1


http://mmbiz.qpic.cn/mmbiz_jpg/P2biabJyrkroB0e8qvExccIYQYcpoD90O45ov4DSnvKTGKQVswToD4xk2kJBylGccVtTRYsibnElZYY1nQY3b2Lw/640?wx_fmt=jpeg&tp=webp&wxfrom=5&wx_lazy=1


http://mmbiz.qpic.cn/mmbiz_jpg/P2biabJyrkroB0e8qvExccIYQYcpoD90OibAhvtpfSuIfnia7iboqZCqAUIMNWbBOX7k3kia8dyU8CXvwLGh10Az6pQ/640?wx_fmt=jpeg&tp=webp&wxfrom=5&wx_lazy=1


http://mmbiz.qpic.cn/mmbiz_jpg/P2biabJyrkroB0e8qvExccIYQYcpoD90O0nhAPkZNJaGmgdEXdYAvkvibGzrxvsLibricq5zJUZ7UXyXNKLrQrRVJw/640?wx_fmt=jpeg&tp=webp&wxfrom=5&wx_lazy=1


http://mmbiz.qpic.cn/mmbiz_jpg/P2biabJyrkroB0e8qvExccIYQYcpoD90Ow4rHTjquia63VbR0ic4hVHkicLYNjQroaodef0IdcSsAmriaicQTkiaE7JSA/640?wx_fmt=jpeg&tp=webp&wxfrom=5&wx_lazy=1


http://mmbiz.qpic.cn/mmbiz_jpg/P2biabJyrkroB0e8qvExccIYQYcpoD90OYmXfkwgy7qynBhCeG1Kd0dumL8Wc6ezBraheZKQZtSMoGbCo6Z1ic3Q/640?wx_fmt=jpeg&tp=webp&wxfrom=5&wx_lazy=1


http://mmbiz.qpic.cn/mmbiz_jpg/P2biabJyrkroB0e8qvExccIYQYcpoD90OQrQYjnJhXYHncsZmkWnB4zXLdOyP8RzRibJS75zgjbwG6dJia23cBzibQ/640?wx_fmt=jpeg&tp=webp&wxfrom=5&wx_lazy=1


http://mmbiz.qpic.cn/mmbiz_jpg/P2biabJyrkroB0e8qvExccIYQYcpoD90O3Do1Zugxfhs6eGqtdkyEMszpic3w6MNCMln8hHRgicZib6Co4NUcTVAnQ/640?wx_fmt=jpeg&tp=webp&wxfrom=5&wx_lazy=1


http://mmbiz.qpic.cn/mmbiz_jpg/P2biabJyrkroB0e8qvExccIYQYcpoD90O0yKWFefCtMumsWXc4IzG31yKHYvZY2cKNEttjPuqxkPAzRZGAd79pw/640?wx_fmt=jpeg&tp=webp&wxfrom=5&wx_lazy=1


http://mmbiz.qpic.cn/mmbiz_jpg/P2biabJyrkroB0e8qvExccIYQYcpoD90OFpib2QqNSxBNxc7LkvCDdns4UVibibVxaX7v1Wo91mSElqILgEGBZ4wrQ/640?wx_fmt=jpeg&tp=webp&wxfrom=5&wx_lazy=1


http://mmbiz.qpic.cn/mmbiz_jpg/P2biabJyrkroB0e8qvExccIYQYcpoD90OyAJ2l506wacdThVSmOIS6IINnibJCtbMrvZOAE1xxmooIS5Q1ibWs6ug/640?wx_fmt=jpeg&tp=webp&wxfrom=5&wx_lazy=1


http://mmbiz.qpic.cn/mmbiz_jpg/P2biabJyrkroB0e8qvExccIYQYcpoD90OyazmbicRWbZcyaXVm22dWrxRHNgUGsOUslFuYqaulJlGNFxRbSa06EA/640?wx_fmt=jpeg&tp=webp&wxfrom=5&wx_lazy=1


http://mmbiz.qpic.cn/mmbiz_jpg/P2biabJyrkroB0e8qvExccIYQYcpoD90O8UmuhdzfjMic1OIRKG2ZKU8rj9FJIIUcTIblGoP7JYnMbastOntOXHA/640?wx_fmt=jpeg&tp=webp&wxfrom=5&wx_lazy=1


http://mmbiz.qpic.cn/mmbiz_jpg/P2biabJyrkroB0e8qvExccIYQYcpoD90OpfJNlAuKOct9eLqGb0PLPicdic65GUB3Xfk1Y8jNkUpWXiaciaBUsQUNaA/640?wx_fmt=jpeg&tp=webp&wxfrom=5&wx_lazy=1


http://mmbiz.qpic.cn/mmbiz_jpg/P2biabJyrkroB0e8qvExccIYQYcpoD90OwuuibRicoBjvLZ3HJdbynBpAHh1xcBISJMsjEUEwHlicSv4LckoRACEJg/640?wx_fmt=jpeg&tp=webp&wxfrom=5&wx_lazy=1


http://mmbiz.qpic.cn/mmbiz_jpg/P2biabJyrkroB0e8qvExccIYQYcpoD90OeE0MBHiaG0XicWUMvEStHvnC6brBqGyplHnqkcvkGLAYpGhn5UhJMwLA/640?wx_fmt=jpeg&tp=webp&wxfrom=5&wx_lazy=1


http://mmbiz.qpic.cn/mmbiz_jpg/P2biabJyrkroB0e8qvExccIYQYcpoD90OtwzmE8NHqQbXxSLVnlbmSJibafJWjbQmIbTDPfuQXPMU7liaP6ePuI3A/640?wx_fmt=jpeg&tp=webp&wxfrom=5&wx_lazy=1


http://mmbiz.qpic.cn/mmbiz_jpg/P2biabJyrkroB0e8qvExccIYQYcpoD90ORC3TRROXOd2KnbkWiaWibIfaxvnXe4U5MvJ3DZgYCpWVDmCrvcKATVFQ/640?wx_fmt=jpeg&tp=webp&wxfrom=5&wx_lazy=1


http://mmbiz.qpic.cn/mmbiz_jpg/P2biabJyrkroB0e8qvExccIYQYcpoD90Ovboic565k4evibmAR7eXRNooaJvWC2kVsapWCicNk2YIUwTJMqWTzeSVw/640?wx_fmt=jpeg&tp=webp&wxfrom=5&wx_lazy=1


http://mmbiz.qpic.cn/mmbiz_jpg/P2biabJyrkroB0e8qvExccIYQYcpoD90O33dlmAV5F2jpdgMgPwy6LTeGTAfMQMib2pSdzlAY7aYyHibict90SFplA/640?wx_fmt=jpeg&tp=webp&wxfrom=5&wx_lazy=1


http://mmbiz.qpic.cn/mmbiz_jpg/P2biabJyrkroB0e8qvExccIYQYcpoD90OjwS7ocPJYKC7UIOaeffZoTvF9J8cKd6ia9krcX6fcibZP2T8LBQzLGyQ/640?wx_fmt=jpeg&tp=webp&wxfrom=5&wx_lazy=1


http://mmbiz.qpic.cn/mmbiz_jpg/P2biabJyrkroB0e8qvExccIYQYcpoD90OP1nKQNF4r1Z7tZV8VwleLELc2icLCvnjiau8jRAiat9Eto2hbccLSOZ6w/640?wx_fmt=jpeg&tp=webp&wxfrom=5&wx_lazy=1


http://mmbiz.qpic.cn/mmbiz_jpg/P2biabJyrkroB0e8qvExccIYQYcpoD90OTu43Bh2pQ1QNHwvqxA30mqA1SBY813XxKlXpf0iccGecDCpoV2hvaEg/640?wx_fmt=jpeg&tp=webp&wxfrom=5&wx_lazy=1


http://mmbiz.qpic.cn/mmbiz_jpg/P2biabJyrkroB0e8qvExccIYQYcpoD90OmLXqAsoicGFybRBSjPUBT8IRy0OJJVtiaKpjg2EtxLOVomqu0K93ckww/640?wx_fmt=jpeg&tp=webp&wxfrom=5&wx_lazy=1


http://mmbiz.qpic.cn/mmbiz_jpg/P2biabJyrkroB0e8qvExccIYQYcpoD90OH44RD8OssVq2IkIYq1duLzp53CtQicxKs1QibmxVmrliaTtCSlmCAticTQ/640?wx_fmt=jpeg&tp=webp&wxfrom=5&wx_lazy=1


http://mmbiz.qpic.cn/mmbiz_jpg/P2biabJyrkroB0e8qvExccIYQYcpoD90O3Ria76K1GXwXJ9ezIgUv2ZCyPM7H4EkEx4iaEIvzndOR0BXCtgp7Bx2A/640?wx_fmt=jpeg&tp=webp&wxfrom=5&wx_lazy=1


http://mmbiz.qpic.cn/mmbiz_jpg/P2biabJyrkroB0e8qvExccIYQYcpoD90O6wovVxyBFB7Sxx0j6BLRmWFShtdEHevzK4VY4u7ECKcUibYOgT7RkuA/640?wx_fmt=jpeg&tp=webp&wxfrom=5&wx_lazy=1


http://mmbiz.qpic.cn/mmbiz_jpg/P2biabJyrkroB0e8qvExccIYQYcpoD90OVgh57WLTrIX1Inhlj1jSVIqQ3pe4XkHLxjtibqFPEwqVfP7czdZocjw/640?wx_fmt=jpeg&tp=webp&wxfrom=5&wx_lazy=1


http://mmbiz.qpic.cn/mmbiz_jpg/P2biabJyrkroB0e8qvExccIYQYcpoD90ONta1MkCfWLjIHicbHicIcp14fCh7f2pQ4uOu6JULW0ZiavbcdibA3tHOicQ/640?wx_fmt=jpeg&tp=webp&wxfrom=5&wx_lazy=1


http://mmbiz.qpic.cn/mmbiz_jpg/P2biabJyrkroB0e8qvExccIYQYcpoD90OyZEOwako6CvJ60DicIicvzBzKxhY140ZFJv1GcgP0nPA54j70bBy0HLg/640?wx_fmt=jpeg&tp=webp&wxfrom=5&wx_lazy=1


http://mmbiz.qpic.cn/mmbiz_jpg/P2biabJyrkroB0e8qvExccIYQYcpoD90O2xWsWHub0ibZR24eZQEjnAgEXTA1UyTcH4ARLxAtyqziaINce4BaqFFg/640?wx_fmt=jpeg&tp=webp&wxfrom=5&wx_lazy=1


http://mmbiz.qpic.cn/mmbiz_jpg/P2biabJyrkroB0e8qvExccIYQYcpoD90OOw7viaLb6AQFLvLpQpdz7vNuiclQTIGR7mlwHO9vhbicdv7FPsELH7XtQ/640?wx_fmt=jpeg&tp=webp&wxfrom=5&wx_lazy=1


http://mmbiz.qpic.cn/mmbiz_jpg/P2biabJyrkroB0e8qvExccIYQYcpoD90O9TeFaZAjQz6ecQiaQqI0EPoQIahD7uLVZ9IyU1PiblQy4mctPBharKBA/640?wx_fmt=jpeg&tp=webp&wxfrom=5&wx_lazy=1


http://mmbiz.qpic.cn/mmbiz_jpg/P2biabJyrkroB0e8qvExccIYQYcpoD90OhFPUFXFVMJKmAjsj2dbkSHwefT9qmpjjk0PDgvhSCXibCzwVjtOq8DQ/640?wx_fmt=jpeg&tp=webp&wxfrom=5&wx_lazy=1


http://mmbiz.qpic.cn/mmbiz_jpg/P2biabJyrkroB0e8qvExccIYQYcpoD90OSQkT5lq8Yib58GqLDGuCGSI2ur8md02RnY0JTxHfAtbKNsiaLuYYB7iaw/640?wx_fmt=jpeg&tp=webp&wxfrom=5&wx_lazy=1


http://mmbiz.qpic.cn/mmbiz_jpg/P2biabJyrkroB0e8qvExccIYQYcpoD90ODASPr3fHlfTr4JVibpkFGNHACLkryHJicBjr6VHkbtez9TXnpDQbmxnw/640?wx_fmt=jpeg&tp=webp&wxfrom=5&wx_lazy=1


http://mmbiz.qpic.cn/mmbiz_jpg/P2biabJyrkroB0e8qvExccIYQYcpoD90OtbSqZ2CpYHcXXPmVPLnEAMaG0e7DibbbC5EFR2T9gNBoniamc47Ru8ew/640?wx_fmt=jpeg&tp=webp&wxfrom=5&wx_lazy=1


http://mmbiz.qpic.cn/mmbiz_jpg/P2biabJyrkroB0e8qvExccIYQYcpoD90O37WKZR0uk8wMtAVrxzGwzoZaVfOTpcKXyRFVrgiaGoIto7mwkcQC2PA/640?wx_fmt=jpeg&tp=webp&wxfrom=5&wx_lazy=1


http://mmbiz.qpic.cn/mmbiz_jpg/P2biabJyrkroB0e8qvExccIYQYcpoD90Ooujl0cuOdY0v5mTiaHcAqN0D7xkbPNPiaXYic006T435YQkW50kCvia6sA/640?wx_fmt=jpeg&tp=webp&wxfrom=5&wx_lazy=1


http://mmbiz.qpic.cn/mmbiz_jpg/P2biabJyrkroB0e8qvExccIYQYcpoD90OT45QGJhGl9Rtt4lh38SSIyCWxprvYlFxHJmVTBedtZ2tSFQVuE4zbA/640?wx_fmt=jpeg&tp=webp&wxfrom=5&wx_lazy=1


http://mmbiz.qpic.cn/mmbiz_jpg/P2biabJyrkroB0e8qvExccIYQYcpoD90ODRb6su3BG4gWxh3qrRluFicwZIQZXJeWdFptjibZVlarlOncvurcQmzg/640?wx_fmt=jpeg&tp=webp&wxfrom=5&wx_lazy=1


http://mmbiz.qpic.cn/mmbiz_jpg/P2biabJyrkroB0e8qvExccIYQYcpoD90Osiciar7NAxAIHG2ODhx0wibbFO17icM0frS8wEaUrbJ9dfgXyKBRogKrzw/640?wx_fmt=jpeg&tp=webp&wxfrom=5&wx_lazy=1


http://mmbiz.qpic.cn/mmbiz_jpg/P2biabJyrkroB0e8qvExccIYQYcpoD90O0icic4wic8Nxu0bDGXFAiba4TCbEwILhDRCbuXVBCRZgmicBoSUxnhgSNiaA/640?wx_fmt=jpeg&tp=webp&wxfrom=5&wx_lazy=1


http://mmbiz.qpic.cn/mmbiz_jpg/P2biabJyrkroB0e8qvExccIYQYcpoD90OiboYMknX24Wrib4UV326QcLbsR49lq8xNzsRLk3R6dm2k5UiaAXFa7stw/640?wx_fmt=jpeg&tp=webp&wxfrom=5&wx_lazy=1


http://mmbiz.qpic.cn/mmbiz_jpg/P2biabJyrkroB0e8qvExccIYQYcpoD90OHzyhyxGaB7n3U0RhSfbicgXkvPwiamDTlesrNbEwZ2A8OnRYykMT2Zpg/640?wx_fmt=jpeg&tp=webp&wxfrom=5&wx_lazy=1


http://mmbiz.qpic.cn/mmbiz_jpg/P2biabJyrkroB0e8qvExccIYQYcpoD90OxWBjGH2Ip60Slo2phdOKyVL2zENHuZO89nXeXIrt7oTqVH24PALlzg/640?wx_fmt=jpeg&tp=webp&wxfrom=5&wx_lazy=1


http://mmbiz.qpic.cn/mmbiz_jpg/P2biabJyrkroB0e8qvExccIYQYcpoD90OWc5iarDRpzywaasQtEQqy8QfWKtMID9Eo4VxdYqBhbRdVB8z9xP1lGQ/640?wx_fmt=jpeg&tp=webp&wxfrom=5&wx_lazy=1


http://mmbiz.qpic.cn/mmbiz_jpg/P2biabJyrkroB0e8qvExccIYQYcpoD90OdEVVZ5PvgVUhb7N8qSu9DfNsUOrr9wNXuF2nP37ley9Rwj2vJicWfHA/640?wx_fmt=jpeg&tp=webp&wxfrom=5&wx_lazy=1

http://mmbiz.qpic.cn/mmbiz_jpg/P2biabJyrkroB0e8qvExccIYQYcpoD90O85icc8oN5icxdSjcqXlK1KA0I0H8myXAia6sqeazSGkMQ1zcsLNZCvEfw/640?wx_fmt=jpeg&tp=webp&wxfrom=5&wx_lazy=1

http://mmbiz.qpic.cn/mmbiz_jpg/P2biabJyrkroB0e8qvExccIYQYcpoD90OdOFQHoosjRAYYXhHQ3xXMIickDpTe1ncIHZ8CleR0c4xzRPrU14012A/640?wx_fmt=jpeg&tp=webp&wxfrom=5&wx_lazy=1

0

阅读 收藏 喜欢 打印举报/Report
  

新浪BLOG意见反馈留言板 欢迎批评指正

新浪简介 | About Sina | 广告服务 | 联系我们 | 招聘信息 | 网站律师 | SINA English | 产品答疑

新浪公司 版权所有