央企孙公司重罚631万!离岸转手买卖又现大额罚单!
标签:
套利处罚外管局无真实贸易背景虚假单据 |
央企孙公司重罚631万!离岸转手买卖又现大额罚单!
https://mmbiz.qpic.cn/mmbiz_png/XA3qTQJZyIUH91LjdkzHw1bOnZWxFDfpXibogQtYdfibGo4jyeVV6WPDRCL8THygXVEQvn1KoubfJDNZ4GWfnYsA/640?wx_fmt=png
原创声明 | 本文作者 金融监管研究院 王志毅 。本文仅代表个人观点,欢迎个人转发,谢绝媒体、公众号或网站未经授权转载。
一、央企孙公司虚假离岸转手买卖被罚631万元
二、广东外汇局2020年1号巨额罚单:4309万元
三、曾经的转口贸易套利业务盛行
四、大量违规下监管趋严,业务量断崖
五、支持合规转口贸易,自贸先行
六、警惕虚假套利卷土重来
近日,上海外汇局公示一则罚单:上海汇管罚字〔2020〕3122180601号,中国船舶工业物资华东有限公司因办理离岸转手买卖业务不具有真实的交易基础和贸易背景被罚款人民币631万元。
违反《中华人民共和国外汇管理条例》十二条、十四条,上海外汇局依据三十九条予以了处罚
第十二条
外汇管理机关有权对前款规定事项进行监督检查。
第十四条
第三十九条
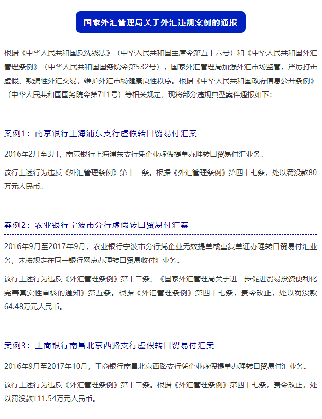
以下来源:外汇局
根据官网介绍,
中国船舶工业集团有限公司和中国船舶重工集团有限公司各持有中国船舶工业物资有限公司50%股份,是在原中国船舶工业总公司所属部门企事业单位基础上组建的中央直属特大型国有企业。
而今年初,广东外汇局发布的1号罚单粤汇处[2020]1号,同样也是因为虚假离岸转手买卖开出了4309万的巨额罚单。
广东企邦投资有限公司提交虚假提单办理离岸转手买卖付汇业务,违反《中华人民共和国外汇管理条例》第十二条规定,构成逃汇行为,并根据《中华人民共和国外汇管理条例》第三十九条,处罚4309.67万元。
以下来源:外汇局
近数十年前,因为离岸人民币(CNH)市场初步形成,CNY与CNH的资金成本存在价差,当时转口贸易套利业务盛行(现在官方说法是离岸转手买卖)。因转口贸易两头在外、见单不见货的特点,没有海关数据可以匹配资金流和货物流,真实性审核难以判断。大量贸易公司通过境内外关联公司构造贸易背景进行境内外汇差/利差套利,而不少银行国际部也主动设计产品予以配合。
-
人民币存款/人民币美元掉期存款+美元融资+远期锁汇
-
美元存款/外币双币掉期+海外代付/同业代付
-
保证金利息前置开证+境外贴现/NRA代理福费廷
-
CNY CNH汇差套利
近年来更是进一步加入了CCS/IRS等产品
通过各种模式的套利业务,利用境内外的利差/汇差,来实现一个目的:同一笔资金循环往复境内外获取无风险收益。
通过虚假贸易,企业可实现跨境套利(包括套取汇差或利差)或者获取融资授信。对银行来说,套利业务可在短时间内扩大其资产负债规模、业务结算量和中收,获取低成本的保证金存款,还可通过授信、衍生交易、支付结算等业务服务增加营业收入。但从长期发展看,这无异于“饮鸩止渴”。银行配合甚至主动引导企业办理跨境套利业务,一方面容易“选择性失明”,刻意忽略贸易背景的真实性问题审核;另一方面,套利业务还会加大汇率的波动,进而影响到在岸汇率的稳定。
由于虚假转口贸易逃汇,境内外套利业务盛行,监管加强了检查力度,银行提高了展业标准。监管方面要求离岸转手买卖业务的收支需要做到三个一致,即”同一银行、同一网点、同一币种“。并且除了法规层面的要求外,还有展业要求,例如要求先收后支,或者是强调贸易背景真实、货权真实,并且能够证明货权真实转移。要证明货权真实转移,也就是需要提单转让的背书连续,这在实务中难以做到,诸如一些符合国际惯例的贸易方式可能就无法获得监管层面的认可,例如记名提单因其不可转让,就可能无法在境内银行办理离岸转手买卖业务;再如原油贸易中的LOI(Letter of Indemnity),类似于赔偿保证书,因其不属于货权凭证,也可能无法认可其贸易背景真实性;再如境外仓单,真实性难以判断,也可能被否。
同时大额罚单频出,转口业务量呈现断崖式的下跌。
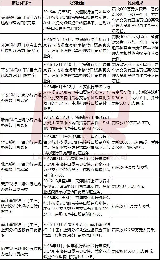
在2018年公布的货物贸易违规案例中,虚构转口贸易背景是主要的违规原因之一,共通报企业违规案例11起,最高额罚款破一千万元;通报银行违规案例共11起,各大银行纷纷踩雷,甚至同一家银行的多家分行皆被通报。
2019年5月,外汇局通报违规案例中也有三例虚假转口贸易付汇案,国有大行赫然在列。
在此过程中,大量银行出于对于转口贸易的审慎考虑,停止办理辖内的转口业务。但对于虚假、套利转口贸易的“一刀切”也影响到了企业的正常转口贸易,一些以前曾经可以办理的转口贸易(例如在华外资机构,或者中资企业走出去过程中,经常会借用母公司的信用与海外交易对手开展贸易)也因此被殃及。
上海自贸新片区发布后,对其定位是对标国际最高标准(国际上公认的竞争力最强的自由贸易园区),而诸如新加坡、香港等贸易金融中心,其转口贸易比重本身就非常之高。因此想要真正对标国际最高标准,如何支持在自贸区内开展转口贸易始终是绕不开的一环。
上海近年来新政策中也频繁提到“离岸转手买卖”。2018年,对于离岸转手买卖业务,上海商委出具白名单,人行上海总部允许银行为白名单内企业提供基于FT账户的离岸转手买卖业务。
通过“名单制准入+自贸账户风险隔离”的方式,使得具备实需的企业得以重新开展转口贸易。
2019年8月13日,上海市政府在《关于本市促进跨国公司地区总部发展的若干意见》(沪府规〔2019〕30号)中强调了支持跨国公司总部开展离岸转手买卖:
-
(十二)支持跨国公司地区总部、总部型机构开展具有真实贸易背景的离岸转手买卖业务。依法合规开展业务的企业可以在银行直接办理相关外汇收支手续,由银行按照国际通行规则,为其提供便利化跨境金融服务。(国家外汇管理局上海市分局负责)
-
(十八)将资信良好的跨国公司地区总部、总部型机构列入推荐名单,享受离岸贸易便利化政策。对名单内企业基于自由贸易账户开展货物转手买卖贸易,银行可以按照国际通行规则,为其提供跨境金融服务。(人民银行上海总部、市商务委负责
2019年9月20日,上海自贸区临港新片区管委会在《中国(上海)自由贸易试验区临港新片区支持金融业创新发展的若干措施》再次强调要“支持区内企业开展真实合法的离岸转手买卖业务,金融机构可按照国际惯例,为新片区企业提供高效便利的跨境金融服务。”
2019年10月11日,上海召开了第二届进博会人民币跨境金融服务启动仪式。同时还发布了《第二届进博会人民币跨境贸易融资服务方案》和《自由贸易账户离岸转手买卖金融服务方案》。
跨委会发布的《自由贸易账户离岸转手买卖金融服务方案》,是在此前商委名单制和FT账户的基础上,进一步梳理了离岸转手买卖业务,并提出了同业倡议,支持面向进博会客户提供更加便利的离岸转手买卖金融服务。在方案中总结了离岸转手买卖的类型,并提出了一些新的展业思路,有不少值得借鉴之处。
支持真实离岸转手买卖的发展,列举了三种支持的商业模式:
-
中间商:利用上下游信息不对称获取利润的商业模式
-
商业代理模式:区域代理商运用资源优势在上下游间获取利润的商业模式
-
集中采购/销售模式:大型企业集团通过区域的采购或销售中心因统筹自身内部资源配置需要而形成的现代商业模式
提升客户识别能力,通过财务指标、利润率分析,完善客户画像,探索审单以外的“他证”风险管理手段,建立“30+6+90”特别时间窗口的绿色通道机制等展业思路和进博会服务措施。
可见,无论是本币还是外币,都在探索如何更好地支持自贸区内的离岸转手买卖业务。
2019年10月31日,上海市浦东新区商务委员会举行会议,介绍了上海自贸试验区支持离岸转手买卖的若干措施,更是专门成立了“中国(上海)自由贸易试验区离岸转手买卖产业服务中心”和“离岸转手买卖先行示范区”,从税收、外汇、人才、产业等七个方面推出具体措施,可见对发展离岸转手买卖业务的重视程度。其中外汇管理方面除了提及以往的“展业三原则”和“三反”以外,还提到要用科技创新手段为离岸转手买卖提供收支和汇兑服务。未来,如果能够通过科技手段确定物流信息,那便可以在很大程度上辅助银行做好真实性审核。此前,各地已做过不少探索,例如运用区块链技术掌握物流信息,或者是开发建设综合信息平台,以此掌握贸易、制造、维修等方面的数据,通过大数据分析比对“三流”,这能够为银行提供审单以外的“他证”风险管理模式,确保贸易背景真实性。
2020年4月13日,中国(上海)自由贸易试验区离岸转手买卖产业服务中心启动仪式在上海外高桥保税区举行,这标志着上海自贸试验区离岸转手买卖由重点企业参与试点阶段进入常态化、规范化、规模化的产业发展阶段。下阶段上海自贸区还将推出针对离岸业务的财政扶持政策。
以下来源:央视网
上海外汇局也始终支持支持真实合法的离岸转手买卖,在满足“展业”和“三反”的基础上,通过对企业进行主体分类管理和白名单制度,明确银行有限责任,为离岸转手买卖提供高效服务。
对于存在一定特殊性无法满足2016 7号文要求,但企业存在实需的,比如陆运单、空运单等情况,可依据实质重于形式由分局指导集体审议。此前已有51家企业开展了集体审议指导业务,上海辖内2家银行批量离岸转手买卖请示获批。
获批银行需报告业务方案、操作规程,并将企业名单报备分局,严格按操作规程真实离岸转手买卖。
银行展业重点:1、真实合法贸易基础 2、交易合理性逻辑性 3、不存在涉嫌利用构造或虚假的转口贸易进行套利、转移资金的异常交易情况 4、银行完成尽调后为实需企业提供相关模式与服务
最后,在支持真实离岸转手买卖的同时,也需要警惕的是,近期因为对冲疫情影响,世界各国央行开始大放水,境内的票据/国内证套利、跨境的离岸转手买卖套利业务又开始流行起来。
本次上海外汇局的罚单也对此敲响了警钟,对于虚假转口贸易,即便是央企孙公司也毫不留情地予以了处罚!
如今外汇政策日新月异,了解整个外汇监管框架、体会政策意图是从业人员的基本功,短时间内理顺外汇业务脉络更显重要。可报名学习跨境业务全体系相关内容:
咨询报名请扫描图片二维码添加助手(同手机13918868634)
https://mmbiz.qpic.cn/mmbiz_png/XA3qTQJZyIUH91LjdkzHw1bOnZWxFDfpXibogQtYdfibGo4jyeVV6WPDRCL8THygXVEQvn1KoubfJDNZ4GWfnYsA/640?wx_fmt=png

加载中…