标签:
杂谈 |
2017年上半年已经过去,回顾镇江楼市。经历了跟随全国楼市飞涨时水涨船高的热销,开盘疯抢,房价飞涨;迎来了限购漫长的蛰伏期,购房人渐渐恢复理智,扎堆开盘减少。
2017年下半年,是否迎来破冰之旅?
Number1
2017上半年 镇江共8359套新房入市
根据镇江房天下的数据,2017年上半年镇江市区共有42家楼盘加推,实际共上市8358套商品房,同比去年增长21.34%。
上半年的镇江楼市同其他热门城市一样,几乎转变为了卖方市场。出现了许多南京、合肥等热点城市才会出现的情况,比如开盘抢光,成百上千人抢房等场面。3月中旬时,就有业内声音表示,镇江存销比已接近6.79个月,毫无库存压力。
6月27日,镇江市统计局发布1-5月房地产数据,镇江商品房去化周期为5个月。
统计分析,2017上半年,镇江市区共7010套住宅,514套商业,332套别墅,500套公寓及2套幼儿园用房上市售卖。除却住宅以外的其他商品房类别总和达到了总上市量的16%,占比十分可观。在住宅日渐稀少的下半年,这些产品类别将有难得的发挥空间。
Number2
6月至今,17盘进行价格备案公示
据统计6月至今,镇江市共有13个项目进行了价格备案公示,备案房源共1176套。其中备案均价最高的是位于润州区的万科蓝山,备案均价15900元/㎡。
Number3
最新开盘数据曝光,仅1家售完!
这17个楼盘当中,除了南湖庄园、港新城、万科蓝山部分楼栋尚未领取销许以外,其他楼盘均领取销许,在镇江市房产信息网的可售套数当中,雅居乐涟山领取的75套房源已售罄。
不少楼盘的可售房源显示还较多,不排除存在上传信息滞后的情况。
据报道润州区的碧桂园滨湖湾在6月19日开盘,当天200组客户抢36套房,2小时卖完。不过截止发稿时,碧桂园滨湖湾可售套数显示为27套。
6月22日位于万达商圈的启迪协信太古城开盘,推出6号楼共计140套房源,主力户型
25-60㎡
(图片来源于网络)
Number4
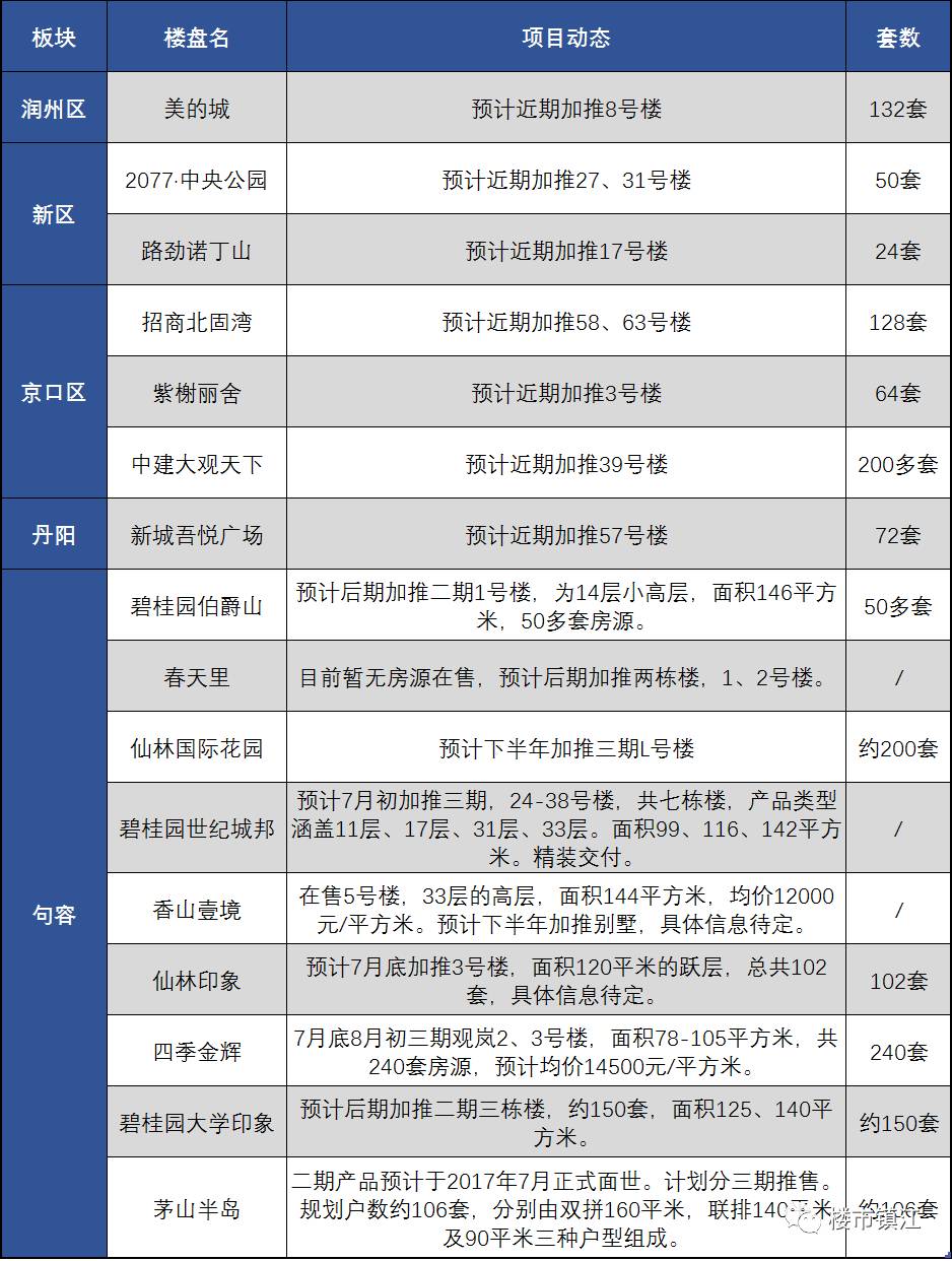
7月预计13盘上市,推出超1500套房源
据统计,7月镇江预计将有13盘上市,推出超1500套房源。其中句容推出楼盘最多,预计将有9盘加推。
这些房源当中既有户型较小单价较低的房源,也有不少大面积的跃层及别墅。可以房源覆盖了从刚需族到改善型购房者。
受到调控政策影响,一二线城市热度下降,三四线城市也受到影响。特别是距离南京较近购买力主要来自南京的句容市宝华镇,不少楼盘已经很久没有动作,等待限购政策开放。
这些楼盘能在7月加推?市场还会出现几百人抢房盛况吗?楼市镇江将持续关注。

加载中…