标签:
财经股票 |
分类: 股法 |
有网友问:7月12日宁德时代发布业绩预告称,预计上半年净利润约8.84亿-9.38亿,同比下降48.19%-51.2%。值得一提的是,宁德时代昨天涨停,今天盘中一度却创出历史新高。如何看待上市公司业绩预降,而股价却大涨的现象?
有网友问:7月12日宁德时代发布业绩预告称,预计上半年净利润约8.84亿-9.38亿,同比下降48.19%-51.2%。值得一提的是,宁德时代昨天涨停,今天盘中一度却创出历史新高。如何看待上市公司业绩预降,而股价却大涨的现象?
下面是我的回答:
业绩与股价的关系,并不是简单的正向相关。即并非业绩好就一定上涨,业绩差就一定下跌。
如何看待上市公司业绩预降而股价大涨的现象,需要先理解下面几个问题:
1 业绩决定股价的长期趋势,并不能主宰股价的短期走势
世界著名投资家巴菲特的老师说:股市短期像是一台投票机,但长期像是一台称重机。
意思是说股市的短期走势是受供求关系影响的,短期内多方与空方谁的力量更大,走势就会偏向于哪方。这个是众多市场资金在短期内“投票”的结果。是资金的角力结果,与上市公司业绩并无直接关系。比如,前几年乐视网的财务报表并不好看,著名大财经V刘姝威指出乐视网的经营将难以为继。结果第二天乐视网居然在利空的情况下股价大涨。这就是因为乐视网股票中的大资金故意拉抬和众多不明真相的散户继续看好造成的。
https://tfsimg.alipay.com/images/TB1nRTwXARDDuNkUvNmSutSypXa.jpg?0.3089484
但是几个月后乐视网的股价逐阶下行,最后乐视网从几十元崩盘到现在只有几元钱。这就是长期看股市像是称重机——业绩才是上市公司股价最终的主宰。短期的涨跌只是浮云。
2 心理预期决定目前股价的走势,而不是实际的当前的业绩
什么是心理预期?就是市场上的人心理给股票打的分数。这个评分是市场上的人对上市公司未来前景的评分或者叫未来的憧憬也行。
例如宁德时代现在是100倍的市盈率,这个市盈率明显是很高的。同为做新能源电池的比亚迪的市盈率更高,是300倍。为什么?这表明人们看好新能源电池的未来,认为以后它们的业绩会大幅增长,所以人们宁肯给它们以较高的估值。这就是炒股就是炒未来的意思。
https://tfsimg.alipay.com/images/TB1VsYCXEiHDuNjmgfxSutYOVXa.jpg?0.30926725
不少银行股的市盈率只有6倍左右,为什么这么低?因为市场上的人们不看好银行类上市公司的未来。人们认为银行有潜在的风险,所以给了较低的打分。
3 只有能看懂财务报表,才可能知道为什么业绩下降而股价大涨
看懂财务报表是个非常重要的投资技能,否则你会经常不知道股价为什么大涨或大跌,更不可能知道股价长期未来最可能的走势。
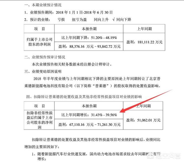
比如这个宁德时代为什么业绩预降后,股价却能基本保持强势?这需要懂得扣非净利润这个概念。扣非净利润就是扣除变卖资产、补贴等不可续持获得的收益后的净利润。这个扣除后的利润才是最能表现公司主业的经营状况的。
https://tfsimg.alipay.com/images/TB19k_CXvmGDuNkUQtiSuv.3XXa.jpg?0.884375
宁德时代的业绩同比预降是与上年同期的没有扣除非经常损益的利润的比较。如果扣除上年同期的变卖资产所得,那么实际上公司的主营业务是增长30%以上的!因此这个所谓的利空消息并不能影响什么股价了。欢迎关注我的微信公众号:孟可的思想空间

加载中…