疫情之下如何高效办公?白山云Access铸就四大混合办公新场景
标签:
数字化转型 |
文 | 梁树强 编辑 | 赵利
来源 | 首席数字官
3月31日下午,由中国软件行业协会信息主管(CIO)分会、锦囊专家、首席数字官联合主办的应时之“技”数字化前沿技术应用沙龙系列活动第一期圆满结束。
白山云科技高级解决方案总监梁树强
本次沙龙围绕“突破界限,激发智慧办公新可能”的主题展开。白山云科技高级解决方案总监梁树强在《白山云Access助力企业安全便捷混合办公》的主题演讲中介绍了在数字化时代背景下,企业数字化转型面临的三大挑战和五大步骤。通过前沿技术在保证企业数据安全的同时,确保其在“三法”的约束下合规,通过零信任安全体系构建,为企业数据安全护航。
针对疫情之初条件受限难以开展工作,面对疫情下远程办公的痛点,白山云发现传统VPN设备的灵活性不足以支持任何时间、地点的办公需求,为了解决当下混合办公的种种难题,白山云首先为自身打造了白山云Access以应对疫情带来的突变。经过不断的打磨与探索,最终白山云Access推向智慧办公市场。
数字化转型三大挑战
在数字化时代背景下,企业数字化转型可能会面临的三大挑战和五大痛点。从访问地点上来说,随着数字化转型的加速。通过新兴技术实现企业员工访问数据中心,不再局限于企业内部。从访问身份上来说,来访者的身份可以是合作伙伴、外包人员乃至整个生态里各式各样不同的身份,不再仅限于内部员工。从访问设备上来说,从企业原有的单一设备,向企业设备、移动设备、物联网设备等多元化办公设备转变。
传统的内网网络边界的逐渐消失,企业的数据安全不再是内网和外网之间架构防火墙如此传统的方式。面对不同身份、用户、 数据来源,如何保证企业业务、数据的安全是一个挑战。
第二个挑战是用户体验,因为它存在着很多的限制,如何保证用户在访问过程中流畅与距离上的各种体验需求。
第三个挑战是资源管理,针对众多身份、资源、数据中心的管理,这将是企业发展比较重要的部分。
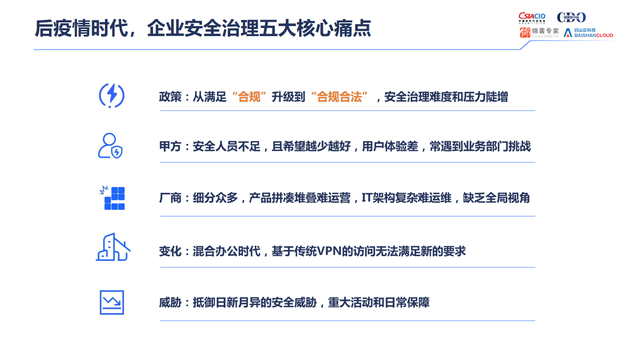
(1)政策的角度,“三法”确立以前企业针对数据安全、业务安全所架构的合规系统,在“三法”出台后,需要企业重新审视,避免触及法律底线,规避风险。
(2)从甲方的角度,甲方是专注于业务发展的,IT人员或安全人员往往很少,为解决重要的安全问题,通常会设置门槛,不利于开展业务。
(3)从安全厂商的角度,企业需求是多种多样的,数之不尽的安全解决方案随之应运而生。让人力本就捉襟见肘的甲方去管理大量的软硬件,也许不会是雪中送炭,而是雪上加霜。
等级保护2.0新标准中明确规定针对云计算安全扩展要求,从安全通信网络、安全区域边界、安全计算环境、安全建设管理等几个方面进行评估。随着应用从集中式数据中心向边缘的IaaS/PaaS/SaaS迁移,到2023年,企业采购遵循零信任规则的软件定义安全访问解决方案的预算将成倍增长,替代传统VPN。
白山边缘创新混合办公
白山云的安全访问服务边缘是基于SASE(Secure Access Service Edge)架构的。对企业来说所有的用户,不论用户使用任何设备在任何地方,都可以很顺畅的去访问企业在任何位置的数据或者对应的服务,但是要保证访问期间网络和安全的一致性,确保用户的体验过程中,通过零信任的方式来调节用户和业务之间的往来平衡,实现企业的网络和安全融为一体,有网络的地方就是安全的。
1.在企业外部构建企业安全防御层,通过白山云Access平台认证,才能继续展开。
2.通过边缘平台简化配置,加速访问效率,为用户提供极致的体验。
3.打造集成式开放互联体系,规避传统孤岛式安全服务,利于运营人员统一协调管理。
混合办公--零信任Access最佳实践
白山云科技与多家智慧办公客户共同探索和实践,总结出Access的四大混合办公场景。
1.为用户提供一个统一的平台,提高接入数据中心的效率。通过平台对身份、对资源进行统一的管理管控,实现云上云下业务协同办公。
2.根据不同的身份做到千人千面,不同的用户授予不同的权限来去开展办公,实现不同身份用户随时随地访问内部服务。
3.为构筑在互联网上的应用提供互联网业务统一访问入口安全管控,实现最大程度的风险抵御。
4.通过将内部应用无缝集成在IM工作台上,确保外网混合办公设备的使用,实现在任何地方都可以顺畅的开展工作。
参会专家及嘉宾均对本次论坛的成功召开为智慧办公领域带来的众多思考与成果分享表达了高度的肯定。同时,应时之“技”数字化前沿技术应用沙龙第二期将以“风‘云’际遇,缔造未来”为主题,邀请专家学者与领军企业,为云计算领域创新发展贡献智慧和力量。

加载中…