在线旅游:未来值得关注在线度假和在线门票
-
据艾瑞网2012年预测,未来旅游行业增长仍将保持10%左右的增长,到2016年将达到3.7万亿的水平,在线旅游渗透率逐步提升至12%,在线旅游行业规模可达到4400亿左右。
-
国内在线旅游以OTA为主导地位,交易额占比约60%-80%,未来国内供应商直销比例可能会逐步加大,但预期OTA仍将在较长时间内占主导地位。
-
从在线旅游细分子行业看,机票和酒店渗透率相对较高,分别达到40%和20%,较国外50%和30%的线上渗透率差距不大。渗透率最低的两个细分子行业是在线度假和在线门票,2013年我国旅行社和门票规模分别在3800亿和1400亿左右,线上渗透率仅有10%和2%左右,我们认为两个细分子行业将是未来OTA角逐的重点。
-
从业态上看,OTA兴起于PC,抢占了传统企业市场份额,而移动端兴起于智能手机和平板,业态变革程度上来说不如第一次,OTA从PC转入移动端相对容易,尽管移动端竞争激烈,但携程、去哪儿等依然是龙头,新公司很难从移动端逆袭这些老大。
-
无论是PC端还是移动端,携程都是绝对OTA龙头之一,产业链布局最为完善,不仅在机票和酒店领域等相对成熟的在线领域拥有绝对优势,还在在线度假(途牛)、在线门票(同程)以及租车和保险等新兴在线子行业领域有很好的渗透;途牛和同程作为增长最快、渗透率最低的在线子行业龙头企业之一,也非常值得关注。
一、受人均可支配收入持续提升影响,旅游行业欣欣向荣
随着经济的发展,人均可支配收入的提高,居民消费结构由生存消费向娱乐消费,精神消费不断升级,休闲娱乐的需求及相应支出也越来越高。按照国际经验,当人均GDP突破1000美元时,国内游快速增长;当人均GDP突破3000美元时,周边出境游,国内长线游快速增长;当人均GDP突破5000美元时,跨洲出境游快速增长,相应的旅游花费也不断提升。目前我国人均GDP已经突破6000美元,但由于地区差异较大,北上广深等一线城市人均GDP已经过万,不少发达二三线城市也突破5000美元,消费升级趋势明显,人均旅游支出增长速度甚至快于旅游人次的增长,行业收入规模近年来一直保持着15%以上的增长。2013年旅游人次达到32.6亿,同比增长10.31%,旅游总收入2.6万亿,同比增长15.72%。未来几年随着人均GDP的继续提升,旅游行业仍有望保持较好地增长。
二、在线旅游快速增长,但仍处于较低水平
据艾瑞咨询的统计,2013年我国在线旅游市场交易规模达到2181.2亿元(既包括供应商的网络直销的交易额,也包括第三方在线代理商也就是OTA的网络分销交易额),同比增长27.7%,相对于2.6万亿的行业总收入,渗透率约8.3%。
从全球范围看,中国2010、2012年在线旅游仅相当于排名第一的美国市场5-7%,2012年欧美等国在线旅游渗透率达到40%以上,我国8%基本处于国际最低水平。从渗透率提升过程看,美欧都是在接近40%后增速才相对放缓,所以在线渗透率饱和水平可能在40%-50%左右,中国目前的8%还有非常大发展空间。
据艾瑞网2012年预测,未来旅游行业增长仍将保持10%左右的增长,到2016年将达到3.7万亿的水平,在线旅游渗透率逐步提升,16年渗透率达到12%,在线旅游行业可以达到4400亿左右的规模。 事实上2013年在线旅游水平已经达到8.3%,超过了艾瑞网的预测,而随着国内移动互联网的快速崛起和各大OTA平台价格战的加剧,行业渗透率提升速度有望加快。
从在线旅游产品销售结构上看,主要由机票、酒店及度假等构成。机票业务近年来尽管占比有所下滑,但仍占60.4%,酒店预订占22.3%,度假占比继续上升至13.9%。
从产品结构来看,国外差异不大,主要都是由机票预订和酒店预订主导,这在各产品的在线渗透率上也有所体现。具体来看,渗透率高的占比大,占比60%以上的机票业务线渗透率超过40%,而酒店业务渗透率位居第二20%左右,收入占比也在20%左右。
三、在线旅游主要三种盈利模式,OTA占主导地位
在线旅游主要有三种盈利模式,分别为第三方在线代理(OTA)、垂直搜索和咨询点评等,国内目前以OTA(携程)和垂直搜索(去哪儿)为主。OTA主要收入来源于佣金,垂直搜索主要是点击收费;点评攻略主要是广告费用。
|
表1、三种模式主要收入来源 |
||||
|
|
收入来源 |
代表 |
||
|
OTA |
|
携程、艺龙、号码百事通、同程 |
||
|
垂直搜索 |
点击收费(CPC);酒店预订(CPS);广告费 |
去哪儿 |
||
|
点评攻略 |
广告费 |
蚂蜂窝、到到网 |
||
|
|
|
|
||
由于模式的差别和旅游发展阶段的不同,在线旅游企业发展路径也不尽相同,国内最先发展起来的是以携程为代表的OTA,随后才是以去哪儿为主的垂直搜索,最后才是以蚂蜂窝等以点评攻略,表现在市占率,携程、去哪儿分别以34%和22%位居第一第二,而且能排上位的基本上是OTA企业。
OTA定义为在线旅游代理销售,以区别于在线旅游供应商的直销,从欧美发展的情况来看,欧洲OTA占比在33-36%,美国OTA占比则为39%,因此在欧美国家其实还是以传统旅游供应商直销为主,而我们国内的OTA占比估计60-80%之间,这主要跟在线旅游兴起路径不同有关,欧美等国互联网兴起较早,传统旅游供应商电子商务进程甚至早于OTA的兴起,而我国基本上是在OTA大举兴起之后,传统企业才开始进入在线直销,去哪儿的垂直搜索给航空公司或酒店直销带来了一定的机遇,但通过去哪儿带动的直销与欧美供应商直销仍有一定差异,供应商需支付去哪儿至少1-2%的成本。
3.1 国内OTA携程一家独大
OTA主要有代理(佣金/Agency模式)模式和批发模式(Merchant 模式)两种模式,代理佣金模式更多的应用在机票领域,批发模式在酒店领域和度假领域相对更多。
从美国OTA发展来看,目前尚未形成一家独大的局面,Expedia曾经一度遥遥领先,2007年市场份额达到22%,但到2013年,从网站访问量和收入规模看,原来只有5%市场占有的priceline已经基本与其接近。在我国,OTA仍然是携程一家独大的局面,市场份额高达49.7%,其次为艺龙的9.7%,排名第三为同程网占6.1%。
3.1.1在线机票
据劲旅咨询统计,2013年我国机票行业总交易额约为3622.5亿元,同比增长12%左右,在线渠道同比增长25%左右,交易额占42.6%,线上渗透率与欧美成熟市场的50%基本接近。随着机票预订线上渗透率逐渐趋于饱和和供应商直销占比的提升,预计未来OTA在线机票市场增速会逐步放缓至行业平均水平。
从欧美成熟市场看,航空公司线上直销比例超过了50%。欧洲航空公司线上直销占比早在2000年左右就已经达到55%左右的水平,美国航空公司直销占比2012年也达到73%。即使在亚洲,亚航直销最高达到100%,香港国泰航空B2C直销也超过了25%。国内机票销售还是以OTA为主,仅携程一家就占到30%左右,去哪儿占19%,主要是因为国内率先兴起的是OTA,并且OTA进入互联网的时间最快,航空公司基本上是在OTA已经形成一定规模后才进入,从时间上看是在2000年以后才开始发展自己的B2C网络直销战略,所以占比相对较低,仅15%左右。
目前来看,机票代销还是OTA的重要收入来源之一,由于机票供应商航空公司多为寡头垄断,OTA机票销售基本上只能以代理为主,仅有C2B等少数特价票的情况例外。在信息不对称时代佣金率较高(10%及以上),但随着互联网的普及,机票信息的渗透较为充分;廉价航空的兴起;直销占比提升,佣金率逐步下滑。国外欧美航空公司在线上直销占比接近或超过50%后,发起0佣金化运动。
从国内情况看,目前各种OTA分销渠道占绝对主控权,一般大型机票代理商的机票佣金由“3+X+Y”构成,3%作为基础佣金,X是代理商跟航空公司协商的部分,不固定,每个航空公司每个航段每个季节都不一样,波动较大,y是年终后返。目前,携程、艺龙机票佣金率水平在4-5%。未来随着直销占比的逐步提升,机票代销佣金率的下降是个必然趋势,事实上近日国航就宣布将从7月1日起将BSP机票的代理手续费从3%下调为2%,预期其他航空公司也会做跟进。从国外OTA发展历史来看,各类机票代理将会转型走向购买者收取机票服务费/交易费/管理费(主要指企业客户的差旅管理)的模式,服务费将会成为OTA
最主要的收入来源。此外,通过机票销售带动交叉销售,从而从其他商品销售收益上弥补自身的损失。根据Hermes对欧洲部分OTA的抽样调查,每100张机票销售,可以带来31%的保险销售、21%的酒店或其他产品销售以及4%的打包度假产品销售,从而可以推动OTA
3.1.2在线酒店
酒店产品线上化比例明显低于机票产品,据劲旅咨询统计,按交易额计算2013年我国酒店预订线上渗透率达20%,距离欧美的30%(品牌连锁酒店超过50%)仍有一定差距。近年来,酒店行业增速不高,预期几年也是个位数增长,但随着渗透率的提升以及OTA在酒店线上的主导地位,预期未来仍将获得一个比较不错的增长。
酒店供应商品类繁多,上游较分散,与航空公司多数寡头垄断的格局有所差异,在线上销售中对OTA的依赖也更强,因此OTA在酒店分销渠道中议价能力仍相对较强,收益率也高于机票产品。根劲旅咨询统计,按交易规模计算,2013年我国在线酒店市场OTA分销占比在50%左右,按间夜量计,OTA分销比例在60%-70%之间,略高于美国市场OTA的分销占比。当然,不同酒店类型对OTA渠道的依赖程度各不相同,越是品牌知名度高,会员体系包括协议价格体系完备的连锁酒店,对OTA的依赖越低;越是品牌知名度低或者单体酒店,对OTA的依赖程度就越高。2013年,国内各类型酒店中会议度假型酒店和国内外高星级酒店对OTA的依赖相对最低,其次为国内经济型酒店和国际品牌的低星级酒店,国内低星级酒店和国内酒店式公寓对OTA的渠道依赖相对最高。
从盈利模式来看,OTA销售酒店产品,主要包括代理模式和批发模式。近几年在这两种模式基础上又延伸出的混合模式和模糊模式。总的来说,批发模式对OTA来说更为有利,不仅盈利能力更强,更可以在此基础上打包形成各色度假产品,但对酒店来说,这种模式下对自身产品定价能力较低,且协议价格较低,因此相对更为抵触,越是入住率较高或者品牌较高的酒店,越难接受这种模式(模糊模式除外),所以更多的还是代理模式。
从模式上看,批发模式下OTA获得签约酒店数量和质量资源或者会相对有限,在一定程度上可能影响该OTA网站房源丰富度。Priceline旗下的booking.com和Expedia分别是代理模式和批发模式的典型代表,截止2014年初,Booking签约酒店数量达到约42.5万家,而Expedia则仅有26万多家,Priceline整体酒店间夜量规模及增速明显高于Expedia。
从国内市场看,按酒店间夜量统计,携程和艺龙已经成为OTA市场双寡头,12年CR2超过70%。酒店预订业务的核心竞争力在于对上游资源的获取和整合,在国内签约酒店数量方面,携程与艺龙几乎保持着同步的扩张步伐,截止1季度,携程签约酒店数量可能在9万家,艺龙已经超过10万家。据去哪儿交流信息,明年底要签下全国的25万家。
3.1.3在线度假
国家旅游局数据显示,2012年我国有将近2.5万家旅行社,同比增长5.3%,中国旅行社行业营业收入达3374.8亿元,较往年增长17.5%。艾瑞咨询预计,2013年中国旅行社营业收入将达到3800亿元,增速保持在10%以上。
中国旅行社总数量和旅行社营收两个指标的较快增长与前面所述旅游人次和收入的快速增长相呼应,体现出中国旅游业进入新的快速发展阶段。整个市场需求增长所带来的红利无疑给在线旅游度假行业的发展奠定了基础。
据艾瑞咨询的统计,2013年我国在线旅游度假市场规模约303亿元,线上渗透率仅7.7%,存在显著的提升空间。
整个旅行社行业的稳定发展以及显著的线上渗透率提升空间,预计在线旅游度假市场将在未来3-4年内成为在线旅游行业增速最快的细分市场,复合年均增长率有30%以上。
从旅游收入结构看,2013年出境游是第一大板块:1)出境游游客购买能力强,对在线预订出境游产品的方式接受度高;2)出境游产品客单价高。国内游是第二大板块,约占整体的33.3%。周边游虽然目前占比最低,但凭借其消费单价低人群规模大且消费频次高的特点,来发展速度较快,未来占比有望显著提升。
按出行方式分,目前跟团游占比40.5%,自助游占比59.5%。自助游是在线旅游度假市场的新方向,未来占比有可能进一步提升。跟团游作为“入门级”旅游产品,在部分细分游客群体(如中老年、首次旅游者、首次出境旅游者等)、部分旅游目的地(如出境旅游)仍具有很强的不可替代性。
2000-2006年,我国百强国内和国际旅行社的集中度分别维持在15%-20%和45%-50%的区间,尽管近年来集中度可能随着市场规范化程度的提高有所回升,但整体水平仍然偏低。2012年全国排名前四名的旅行社的总营业额约280亿元,市场集中度(CR4)仅9%左右,与欧美成熟旅游市场平均超过50%的CR4水平相比,差距巨大。除了百强旅行社之外,国内更多的旅行社为中小旅行社。旅行社行业较低的市场集中度给OTA和传统旅行社通过互联网手段进行行业整合提供了空间。以携程、途牛、同程为代表的OTA已经取得了在线度假市场的先发优势,这三家目前占据了市场的前三位,2013年市场份额分别是21.6%、11.4%、8.9%,合计41.9%,相较于2013年的41.8%略有提升,说明传统旅行社线上业务尽管起步较晚,但也开始加大推广力度。
途牛的发展
途牛旅游网成立于2006年10月,主打旅游线路预订,定位为终端销售零售商,主要客户群为休闲旅游消费人群。目前有国旅、中青旅、众信旅游等3000多个产品供应商,提供了10万余种旅游产品供消费者选择,涵盖跟团、自助、自驾、邮轮、酒店、签证、景区门票以及公司旅游等,已成功服务累计超过450万人次出游。马尔代夫是途牛的主打产品,2013年通过途牛预订的马尔代夫产品占中国去马尔代夫总量的10.9%。
公司近三年收入分别为7.6亿、11.1亿和19.5亿,年复合增长59.6%,近三年毛利率分别为3%、3%和6%,净亏损分别为0.92亿、1.07亿和0.79亿。2013年,出境游产品约占其总交易量的70%,组团游和自助游占总交易额比例分别为54%和37%,当地游占8%。
公司组团游类似批发业务,拥有产品定价权,以赚取买卖差价为主,近三年佣金率分别为7.9%、6.2%、7.6%。自助游采取代理商模式,佣金确认为收入,佣金率分别为7.7%、6.7%和7.1%。营业费用中,2013年研发费用率、销售费用率、管理费用率分别为2%、6%、4%,相比往年均呈下降趋势,净利润率分别为-11.9%、-9.6%和-4.1%。
短期来看,途牛最大的竞争者是携程,携程作为OTA龙头,不仅在机票、酒店等领域具有绝对的市场占有率优势,在线度假领域也比途牛市占率高10个百分点,但携程综打造的是合性OTA龙头,途牛如果在在线度假细分领域精耕细作,尤其是在其打出“旅游产品尾货”这一模式之后,尽管旅游行业尾货占比不会太大,5-10%左右,但其APP下载量迅速上升,途牛在在线度假领域的品牌力开速提升,所以在这个细分领域途牛未来还是具有非常强的优势,携程2500万美元入股途牛也说明了这一点。途牛业务模式实质上是线上旅行社,旅行社电商化兴起不仅是因为实体门店成本的提高和信息透明度,还有旅游产品的特性,线上能够很好地解决异地展示,最大程度的提高消费者出行前对目的地的信息需求,尤其是随着自助游的兴起,旅游产品线上化是个趋势。
3.1.4 在线门票
根据环球旅讯、新京报等媒体的相关报道,全国景区门票2012年交易额达1300亿元,OTA仅占1%;2013年,全年景区门票销售总收入在约1300亿至1400亿元,在线预订比例也仅占约2%。具体从增速来看,今年以来,门票在线预订量呈现高速增长趋势。根据携程发布的春节、清明、五一和端午门票在线预订报告,今年以来的几个节假日,门票在线预订量均保持爆发式增长,除端午受多因素影响增长600%外,其他时段增长在800-900%。并且,门票通过手机APP预订在高峰期的占比还超过50%,极为可观。比如清明期间,当天买当天可以用的订单中,手机预订占比达70%。
同程以“休闲旅游第一名”为战略目标,在景点门票预订市场处于绝对领先地位。2013年服务人次达到2000万,年均增长100%。2014年同程发布自主研发的智慧票房:这是一套景区门票终端售、取票系统,可缓解游客在线订票后现场取票长时间排队的问题,并节约景区运营成本。目前,智慧票房系统签约景区已经超过2000家。从旅游度假行业来看,不管是最上游的目的地资源供应商市场(包括地接、门票、机票/酒店、餐饮等),还是主要提供旅游产品的打包批发旅行社市场,特性就是供应商众多,行业集中度低。这就导致OTA需要花费大量的时间和耐心去挨个跟目的地资源供应商(同程等)或旅行社批发商(途牛等)谈判签约以获取上游资源,直接导致了这个细分子行业的在线渗透率低。目前来看,各大OTA主要通过价格战获取在线门票市场,13年年底携程宣布进入门票市场,计划投入2亿元扩张市场,“只求销量第一不求赚钱”,掀起与门票预订领域领先者同程网等公司的价格战,部分门票返现力度甚至一度接近100%,但随着携程4月末战略入股同程,驴妈妈缺少强大的资金支持,价格战可能将逐步退出,未来会进入提高行业在线渗透率过程。
3.1.5国外OTA龙头的发展
Expedia成立于96年,是目前美国OTA龙头之一,在美国、中国和欧洲等多个市场均有发展,旗下共有12个品牌,覆盖酒店预订、机票预订、租车、商务旅行、旅游搜索引擎等多项业务,发展历程如下。
Priceline成立于98年,以C2B商业模式(Name Your Own Price)起家, 2005年收购整合Booking.com后收入和净利润快速增长,目前已经成为全球最大的OTA龙头。
从交易规模上看,尽管Expedia总交易规模更大,但近年来增速不及Priceline,2013年二者交易规模已经十分接近。预计2014年,Priceline交易额有望超越Expedia。从收入看,自2005年Priceline收购Booking后一直保持较快增长,2010年Priceline总收入首次超过Expedia,随后收入差距逐年增大。2013年Priceline总收入为67.93亿美元,同比增长29%;Expedia总收入为47.71亿美元,同比增长18%。
此外,Expedia批发模式下收益率要高于Priceline的批发模式,2013年Expedia收入/交易额约为18.72%,Priceline在17%左右,主要是由于Expedia的批发模式(主要来自酒店业务)的盈利能力要强于Priceline的Name your own price模式(C2B 下,酒店为特价产品,给OTA的盈利空间有限)。而Priceline的代理模式盈利能力远远高于Expedia。2013年,Expedia的代理模式佣金率为5.2%,而Priceline为13.5%,这主要由于Expedia的代理模式以机票预订业务为主,而Priceline的代理模式主要以Booking的酒店预订业务为主,酒店的代理佣金率明显高于机票。从净利率来看,Expedia一度净利率更高,但2008年后均低于Priceline(2008年Expedia出现亏损主要是由于Q4商誉和无形资产减值30亿美元导致)。2013年Expedia净利率仅4.88%,明显低于Priceline 净利率27.86%。
3.1.6 国内OTA龙头携程的发展
携程成立于1999年,2003年在美国纳斯达克上市,主要包括机票、酒店、旅游度假、差旅管理,已同全球超过43.4万家酒店建立了长期稳定的合作关系。从盈利模式来看,主要依靠机票和酒店的佣金收入等,酒店、机票以佣金方式计入,而旅游度假以毛利方式计入。携程2010-2012年期间受到艺龙等OTA价格战影响,增速放缓,但2013年随着CEO梁建章的强势回归,形势有所好转。2013年,公司总收入达57亿元(含税),增速上升至30%,净利润9.98亿,同比增长40%。公司综合毛利率74%,略有下滑,但净利率由17%回到19%。
2013年公司实现酒店预订收入22.14亿元,占比39%;机票预订收入21.62亿元,占比38%;旅游度假产品收入9.36亿元,占比16%;商旅收入2.67亿元,占比5%。
携程票务服务收入主要指机票预订,火车票预订及其他相关服务。其他服务包括销售航空和火车保险、送票服务、网上办理登机和其他增值服务(比如网上选择座位和航班动态)。近三年携程票务服务的收入分别为14.4亿、16.9亿、21.6亿。2013年出票量同比增长33%(其中包括了火车票、汽车票的增长),收入增长28%。2013年国内民航总出票规模增长率为9%,在线旅游网站的出票量增长率远高于民航总出票规模的增长率,携程网在其中更是一枝独秀。
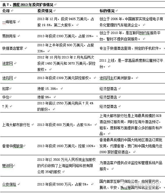
近三年携程酒店预订业务的收入分别为15亿、17亿、22亿。携程酒店以代理为主,分“保证配发”和“即时请求”两种。在“保证配发”模式下,酒店保证每天指定数量的可用客房,以便携程先向客户确认预订,再通知酒店。2013年,公司在中国的7万间酒店大部分都保证配发,让公司即使在旺季也能为客户及时提供确认签约。其余酒店供应商在“即时请求”模式下,视预定时的情况为客户提供房间。另外,携程和酒店签订协议,某些月份如果卖出了超过约定数目的间夜,佣金比例就会提升,公司平均佣金比例在14%-15%左右。根据劲旅咨询,2013年中国在线酒店市场交易额约为614.6亿元,其中携程占28.7%,经济型酒店官网占28.6%,艺龙占14.1%。公司通过不断的投资,加深与酒店的合作关系,目前拥有汉庭9%的股份,7天4%的股份,如家15.39%的股份,快捷酒店管家33%的股份,上海大都市旅行社51%的股份。还持有香港星程酒店和香港华闽旅游。上海大都市旅行社是B2B酒店预订服务商,同时在海外酒店预订、租车、度假等方面提供着众多的服务和产品。华闽旅游是中国地区酒店订房批发商,直接代理香港、澳门和中国内地近2000家的星级酒店。
2013年,公司度假产品收入和商务旅行的收入分别为9.4亿和2.7亿,分别增长36%和34%,明显高于其他业务。公司在线度假市场占有率达到21%,位居同行首位。此外公司还在休闲旅游业务上积极布局,主要包括收购相关公司、通过价格战提升门票业务份额、提前布局汽车租赁市场。
3.2 垂直搜索模式:去哪儿网与Kayak
去哪儿网2005年创立于北京,2013年在美国纳斯达克上市,主要致力于为旅行者提供国内外机票、酒店、度假、旅游团购等旅行信息的搜索。2011年6月百度成为去哪儿网第一大机构股东。去哪儿的盈利主要包括点击型收入(一般要求供应商预付)、展示型广告收入等。2013年去哪儿实现总收入8.51亿元,同比增长70%。Kayak是美国在线旅游搜索平台,2004年由Expedia、Travelocity和Orbitz共同创立,提供机票、酒店、租车和度假产品的搜索服务,营业收入主要也是来自点击付费收入(按点击量或销售额计算收入)和广告收入(按CPC和CPM计算,包括OTA企业、第三方赞助商和各旅游产品供应商)。2012年Kayak总收入2.93亿美元,同比增长30%。
2013年去哪儿网归属于股东的净利润为亏损1.87亿元,相较2012年亏损9110万元亏损扩大,主要是因为去哪儿为争夺无线端市场而付出了高昂的代价。Kayak在经历了连续4年的亏损后,2012年已实现盈利,当年实现归属于股东的净利润为923.7万元。
2013年去哪儿归属于股东的净利润为亏损1.87亿元,相较2012年亏损9110万元亏损扩大,主要是因为去哪儿为争夺无线端市场而付出了高昂的代价。Kayak在经历了连续4年的亏损后,2012年已实现盈利,当年实现归属于股东的净利润为923.7万元。去哪儿的一个重要特色是网罗众多的中小OTA,自建TTS平台,积累流量从而与大OTA竞争。既为OTA导流量,又是其竞争对手。短期内,机票和酒店官网直销力度的加大将会给去哪儿带来许多流量,但从长期来看,机票和酒店预订市场集中度的提升将会弱化比价网站的效用,而且去哪儿作为一个搜索引擎,佣金率很低,未来比价意义最大的在于差异化最大的旅游度假市场。事实上,去哪儿已经开始通过布局酒店直销合作,开始向OTA转型。
3.3旅游社区模式:TripAdvisor
TripAdvisor是全球最大的旅游评论网站,2000年创建于美国,2004年被IAC以2.19亿美金收购,2011年12月被Expedia拆分后在纳斯达克独立上市,隶属于Expedia。作为旅游社区模式的代表,TripAdvisor主要依靠向用户免费提供旅游目的地、酒店、机票和度假行程的评论及建议集聚流量,并于旅游预订网站合作,通过旅游产品的搜索比价,实现向供应商预定网站的转换。公司主要依靠点击量广告收入、展示型广告收入以及服务订阅等方式盈利。TripAdvisor每月有超过6000万的访客、4400万名适销会员,和1亿则以上的评论和意见,2011-2013年,TripAdvisor总收入年均增长25%。 国内典型的旅游评论网站有马蜂窝和穷游,并计划以UGC社区为基础切入电商领域。我们认为旅游攻略可以成为OTA很好的补充,以增强用户粘性。但若以此切入电商但毫无疑问会遭受到已经开始建立评论社区的OTA企业的压力。
四、移动在线旅游的发展
目前,在线旅游行业PC端除了在线度假和在线门票这个两个渗透率非常低的子行业,市场格局已相对固定,移动端成为下一个决定OTA市场格局的领域。自2011年开始,各大OTA从PC端转战到移动端,相继开发手机和平板电脑客户端,争夺移动互联网入口资源。去哪儿行动最早,携程、艺龙、同程网、途牛网紧随其后,驴妈妈相对较晚,截止2013年底,携程移动客户端下载已达到1亿次,艺龙移动客户端累计下载量已超过4000万次。
据2013年10月,CNIT-Research对国内在线旅游市场无线客户端市场占有率的调查,去哪儿网以38.86%的市场占有率位居第一,携程以27.75%的占有率位居第二,第三名是蚂蜂窝,其市占率为9.87%。酷讯、艺龙、同程网、驴妈妈、淘宝旅行、途家、途牛网、悠哉旅游网市占率分别为7.65%、7.14%、4.76%、1.24%、0.97%、0.84%、0.62%、0.12%等。
移动在线旅游仍处于高速增长期,竞争格局尚未确定,各家OTA在2013年底到2014年,进一步加大在移动端的投入,价格战也更加激烈。在各家OTA积极部署推广移动互联业务的背景下,各家OTA移动端收入保持高速增长,贡献也逐步提升。去哪儿2013全年无线端总收入达到1.27亿元,同比增长高达558.4%(Q3、Q4增长386%-391%)。
与传统PC端不同,在移动端App具有相对独立性。在这种情况下,去哪儿的垂直搜索模式导入流量的模式在移动互联端更接近合作模式(不能跳转到各个代理商的界面进行预订),因此可能受到部分OTA的抵制。而从业态上看,OTA兴起于PC,抢占了传统企业市场份额,而移动端兴起于智能手机和平板,变革程度上来说不如第一次,OTA从PC转入移动端相对容易,移动端尽管竞争激烈,但携程、去哪儿等依然是龙头,新公司很难从移动端逆袭这些老大。

加载中…