人工智能培训老师讲师叶梓:计算机视觉领域的自监督学习模型——MAE-2
(2022-05-09 11:36:24)
标签:
计算机视觉讲师
人工智能兼职讲师
人工智能讲师
ai讲师
人工智能培训
|
分类:
大数据人工智能
|
接上一篇
P3 P4
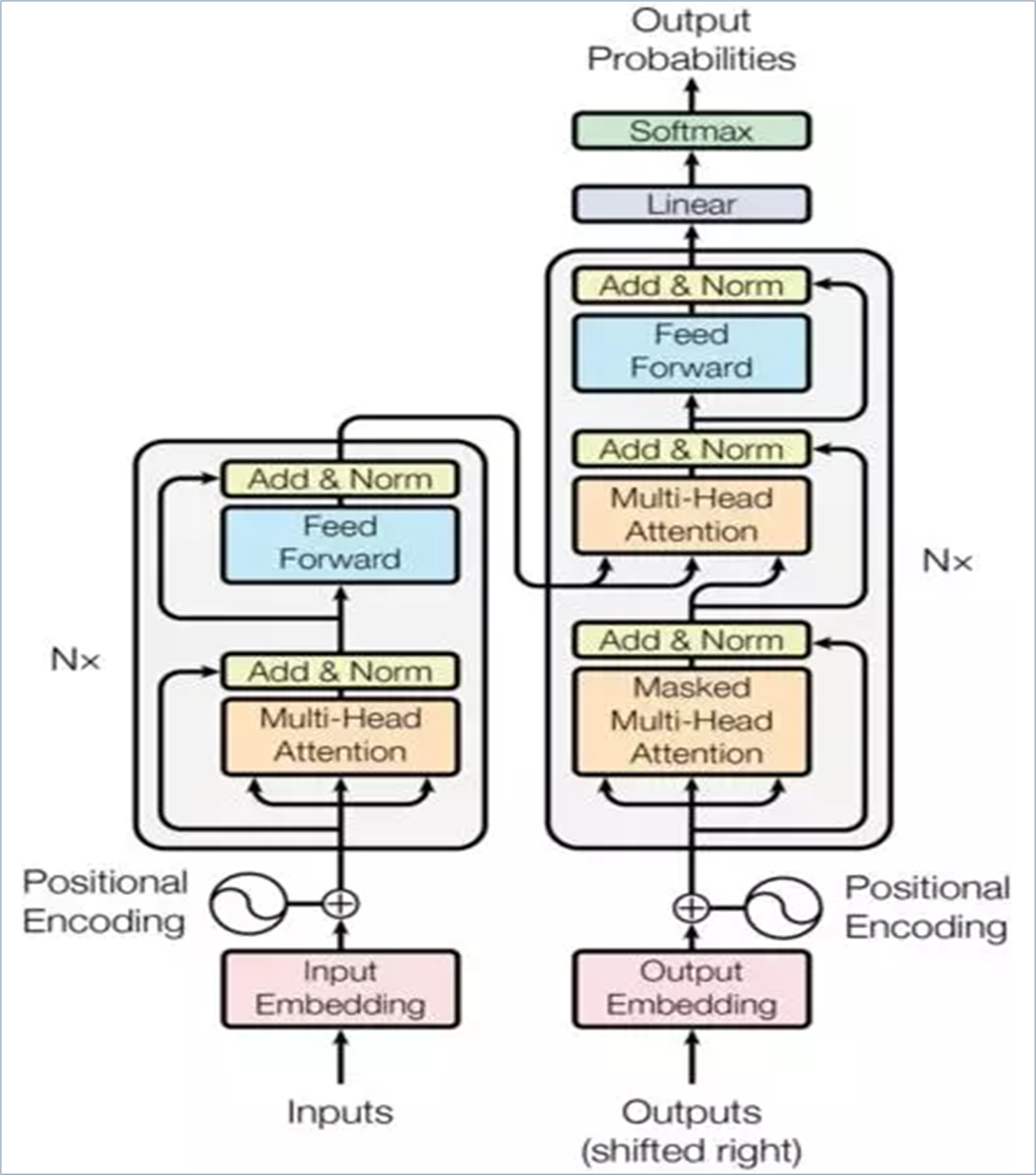
Transformer
基于自注意力的体系结构,尤其是Transformer,已成为自然语言处理(NLP)的首选模型。
主要方法是在大型文本语料库上进行预训练,然后在较小的特定于任务的数据集上进行微调。
https://img-blog.csdnimg.cn/ef0deed509644794be357ae92cb4441e.png?x-oss-process=image/watermark,type_d3F5LXplbmhlaQ,shadow_50,text_Q1NETiBA5aSn5pWw5o2uQUnkurrlt6Xmmbrog73kuJPlrrbln7norq3orrLluIjlj7bmopPlm6LpmJ8=,size_18,color_FFFFFF,t_70,g_se,x_16![点击并拖拽以移动 人工智能培训老师讲师叶梓:计算机视觉领域的自监督学习模型——MAE-2]()
https://img-blog.csdnimg.cn/1c7a626d1935435a828a2ef7b5ad081d.png?x-oss-process=image/watermark,type_d3F5LXplbmhlaQ,shadow_50,text_Q1NETiBA5aSn5pWw5o2uQUnkurrlt6Xmmbrog73kuJPlrrbln7norq3orrLluIjlj7bmopPlm6LpmJ8=,size_17,color_FFFFFF,t_70,g_se,x_16![点击并拖拽以移动 人工智能培训老师讲师叶梓:计算机视觉领域的自监督学习模型——MAE-2]()
Transformer
https://img-blog.csdnimg.cn/4587b183e3a34ef4a0f9477f3f43d5be.png?x-oss-process=image/watermark,type_d3F5LXplbmhlaQ,shadow_50,text_Q1NETiBA5aSn5pWw5o2uQUnkurrlt6Xmmbrog73kuJPlrrbln7norq3orrLluIjlj7bmopPlm6LpmJ8=,size_17,color_FFFFFF,t_70,g_se,x_16![点击并拖拽以移动 人工智能培训老师讲师叶梓:计算机视觉领域的自监督学习模型——MAE-2]()
https://img-blog.csdnimg.cn/c054cb59dff9400c9088802786027aa0.png?x-oss-process=image/watermark,type_d3F5LXplbmhlaQ,shadow_50,text_Q1NETiBA5aSn5pWw5o2uQUnkurrlt6Xmmbrog73kuJPlrrbln7norq3orrLluIjlj7bmopPlm6LpmJ8=,size_17,color_FFFFFF,t_70,g_se,x_16![点击并拖拽以移动 人工智能培训老师讲师叶梓:计算机视觉领域的自监督学习模型——MAE-2]()
未完,下一篇继续……
喜欢
0
赠金笔
加载中,请稍候......