湖南大学2020年文艺学考研及调剂经验谈,工作2年后零基础跨考上岸!
标签:
教育文化文学考研 |
分类: 经验之谈 |
我想过很多版本的上岸感言,但当成绩真的出来时,只剩下简单的一句:“从今天起要更感恩地生活。”
这次能考上,有一定运气成分在。一是学院扩招,二是文艺学刚好没有人上线,我才得以获取调剂到文艺学专业的机会。但是正如身边的亲友所言,如果没有充分准备,我也不可能把握这个机会。
01
放弃本科专业追逐写作梦
我本科在北京一所985高校读生物科学专业。我们学校的生物科学专业在全国排名是前几名。按照我爸的说法,以这里为起点,继续读研,将来可以妥妥地进一流的科研机构。但是在大学学习期间,通过接触各种学习资源,我越来越深切地感受到,比起在实验室做研究,我更适合在文字里翱翔。
(我在大学期间用过的日记本)
大学于我而言,最重要的是明确自己想成为什么样的人。写作是让我感到最快乐的事,我可以为了写出一篇好文章忘记吃饭。
于是,我决定为成为一名作家而毕生奋斗。这一决定刚出来便遭到父母一致反对,原因很容易找到:以写作为职业意味着放弃我的本科专业优势,我在写作领域几乎是零基础,成为作家的道路会非常艰辛……
可是我认为,每一个成年人都具备为自己人生负责的能力。负责的含义是:首先要发自内心去做自己热爱的事,然后要承担后果。我理解父母对我的不理解,他们不需要为我的梦想买单,我才是那个最需要为自己梦想买单的人。
02
离开职场脱产追求文学路
我决定毕业后先工作,在工作中积累写作经验。我当了两年文案,为工作撰写稿件几乎占据生活的70%以上。文案的生存状态很多人都了解,在此不再赘述。
到最后我发现,文案生活让我跟自己理想的创作状态始终有距离。平常虽然也会尝试写些取悦自己的文章,但感觉文学价值并不是很高。
如何写出具有文学气质的作品?我认为还是得系统学习文学领域的知识。而在此时,父母已经支持我在文学领域深造。(坦白说,应该不算深造,我可能还没入门。)
于是我离职回乡,脱产考研。做这个决定时,起初有心理负担。毕竟我已经25岁,同龄人或者已经有正式工作,或者准备升博,靠父母养着考研好像有点说不过去。但是那时候我也深刻认识到,一是此次跨考跨度挺大,我在文学领域的基础知识几乎为零,需要充足的时间研读资料;二是读研已成大趋势,本科生在人才市场的压力越来越大,我现在不读研,将来给父母的压力更大;三是我相信自己可以通过努力获得相应的成绩,回报父母。虽然不确定是否一定能考上第一志愿,但找到能读书的地方,这点信心我还是有的。
03
待在家里潜心研究考研途
我选择湖南大学,它是985,离家近,而且在985大学里它的文学类专业考试难度算小。
我从2019年4月开始正式准备考研。4月到6月基本上看教材,重点学习文学理论,因为感觉文学理论比文学史更难理解。7月把重点调整到文学史,开始准备英语。8月开始准备政治。
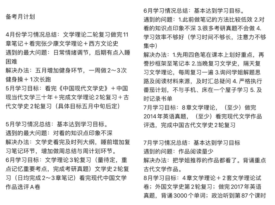
每月底我会记录本月学习成果、遇到的学习问题、解决办法、以及下月计划。
(上图是我2019年4月至12月的月计划。)
在此我有几个重要的心得体会:
1.考研真题是学习时最重要的参考方向(这点大家都知道)。2.
得知初试分数的时候算是松一口气,至少上了国家线,能调剂。我的英语、政治分数给我帮助挺大。英语基础是一直就有的,遗憾的是我背单词的时间太短。一开始轻敌,7月份才开始背单词,导致后期苦不堪言。这里推荐用墨墨背单词。政治是跟徐涛学的。我是理科生,比文科生学政治吃力些,所以我认为自己准备政治的时间也短了,应该从7月份开始。文学理论考了120+,没有辜负我之前的努力。我文学理论书至少看了6遍,每页纸考过的知识重点已经熟烂于心。文学史就是我的短板,主要还是阅读量积累得不够。后面我在准备复试时有意识地扩充阅读量。我认为熟读作品选是高效的办法,重要的作品至少要看5遍,尤其要读那种带老师点评的。
在这里要感谢文研青年的复试班课程。稳态老师讲的“中国现代文学专题研究”对我帮助尤其大。对于我这种几乎没上过正经文学课程的小白而言,他启发了我如何培养学科思维,而且他引导我们关注的学科热点很有参考价值。后面文研青年的模拟复试课也很好地缓解了我的焦虑情绪,让我在正式复试时没那么紧张
同去年刚接触教材时相比,我现在对于文学专业的理解已经有了质变。我深知自己的底子跟其他本科学习文学的同学相比还比较薄弱。我会珍惜这一次机会,以后在研究生阶段更加努力。考研上岸只是一个起点,我还需要继续满怀热情去追寻我的作家梦。
作者简介
露西:北京某大学生物学院2012级考生,毕业后从事2年文案工作。2019年返乡脱产准备考研,所报专业是湖南大学中国现当代文学,后调剂至文艺学。

加载中…