春节后还有这些美院等着你(附院校报考细则)
标签:
孪生画室教育画室杭州孪生画室 |
以春节为分界线,2019年的校考已经结束了上半场,一部分考生已经下场,一部分考生还在坚守战场。留下的基本是:铁了心考美院、对文化课充满自信、能多考一个就多一个机会,这样的学生。
不管你是上述哪种类型的学生,既然选择了留下继续校考,有些事是你必须了解的。
2019
中国美术学院
院校改革
01/
02/
03/
04/
05/
06/
07/
08/
2019
中国美术学院
招生计划
中国美术学院2019年计划招收本科生1770名(含:面向浙江省招收「三位一体」综合评价本科生115名,详见《中国美术学院2019年「三位一体」综合评价招生章程》),最终招生名额以教育部批准的计划数为准。具体为:
*注:
各专业(类)中所包含的专业方向详见第六章的「三、2019年按专业大类招生的专业方向及教学模式」。
书法学(书法与篆刻)专业中计划「+1」指1名2019年招生2020年入学的新疆预科生计划。
2019
中国美术学院
报名考试
2018
中国美术学院
往年考题
图像与媒体艺术
色彩:提供黑白静物照片,酒坛、大蒜、白菜、辣椒、西红柿、洋葱等,色调为暖色。
素描:全身像写生,要求线性。
速写:一张坐姿写生;一张默写,扫地动态。
中国美术学院2018高分卷
中国美术学院2018考题参考作品
中国美术学院2018考题参考作品
设计艺术类
色彩:胸像写生。
素描:半身像写生。
速写:默写三个人,一个喝水、一个看书、一个画画。
中国美术学院2018高分卷
中国美术学院2018考题参考作品
中国美术学院2018考题参考作品
景观与环境艺术
色彩:提供黑白静物照片。
素描:两个不同角度的头像写生。
速写:考场写生,要求三个人。
中国美术学院2018高分卷
中国美术学院2018考题参考作品
中国美术学院2018考题参考作品
建筑艺术城市设计
色彩:提供黑白静物照片,酒坛、芹菜、胡萝卜、西红柿等,要求暖色调。
素描:两个不同角度的头像写生。
速写:单人写生,三个不同角度。
中国美术学院2018高分卷
中国美术学院2018考题参考作品
中国美术学院2018考题参考作品
造型艺术类
色彩:胸像写生。
素描:两个不同角度的头像写生。
速写:考场写生,多人场景。
中国美术学院2018高分卷
中国美术学院2018考题参考作品
中国美术学院2018考题参考作品
2019
中国美术学院
录取规则
(一)学校属于专业考试自主命题的艺术院校。根据教育部规定,考生的报考专业如为所在省统考范围内的专业,应先参加所在省统考,省统考合格后,参加学校自主命题的专业考试成绩才有效。请考生咨询所在省份所报专业的统考合格要求,我校将按照考生所在省的统考专业合格要求执行。
(二)报考我校的全国考生均按我校划定的文化课最低控制线进行录取,我校将参考浙江省普通类二段线的75%自主划定文化课录取最低控制线。学校遵循考生专业志愿,我校优先录取第一专业志愿的考生,如招生计划未完成的依次从第二志愿、第三志愿考生中择优录取,按此录取仍未完成该专业招生计划的,由学校招生委员会调剂录取。
(三)学校不限生源省份,不限男女生录取比例。学校对福建省、广东省等省份,因实行「一档多投」而流失的拟录取计划,按相同专业的排名情况从高分到低分进行替补。替补时,如遇部分省份已经录取结束,则此部分的计划将从浙江省生源中择优录取。
(四)外语语种不限。学校在本科教学中,仅使用英语教材和英语教学,请非英语语种的考生慎重报考。
(五)我校所有专业不区分文理科按统一标准录取。对于实行新高考改革试点省份,我校所有专业对考生选考科目均不限。学校自主命题的专业考试分数合格,且高考文化课成绩(不分省份,按高考文化课成绩满分750分计算,满分不是750分的折算成750分)达到最低分数线后,按以下录取规则择优录取:
(1)建筑学专业、艺术学理论类专业:按高考文化课成绩总分排名,从高分到低分顺序录取。录取时,当文化总分排名并列时,分别以语文成绩、外语成绩、数学成绩次序,单科高者优先。
(2)其他专业(类):以专业成绩和高考文化课成绩折算综合分,按综合分排名从高分到低分顺序录取。录取时,当综合分排名并列时,专业课成绩高者优先录取。
综合分折算公式:
综合分 = 专业成绩总分÷专业成绩满分×60 +高考文化课成绩总分÷高考文化课满分×40
2018
中国美术学院
录取分数线
2019
中央美术学院
院校改革
1、考点缩减为北京两个:望京考区、燕郊考区
2、造型艺术扩招10人,艺术设计扩招10人
3、考试时间较往年大幅提前
2019
中央美术学院
招生计划
2019
中央美术学院
报名考试
网上报名
所有考生一律通过“艺术升”网站或“艺术升”手机APP报名,并缴纳报考费(报考费一经缴纳概不退还)。
单个专业考试报考费160元/人,报考费缴纳后,报考信息不能更改。如因个人原因需更改报考信息,可作废当前报考专业后重新缴费报考。
考生可以根据专业考试时间不同选择报考多个专业并分别参加专业考试。
报名网址:http://www.artstudent.cn,“艺术升”手机APP可在“艺术升”网站扫码下载。
报名时间:2019年1月3日—1月9日(06:00-24:00)。
报考确认
确认方式:在线确认或现场确认(二选一)。
(一)在线确认:
1.在线确认时间:2019年2月9日-11日(06:00-24:00)。
2.在线确认方法:考生可登陆报名系统网站下载“艺术升”手机APP进行在线确认,具体操作办法等详见APP软件提示。(提醒:该项服务由第三方服务公司收取技术服务费30元,考生可根据个人情况自主选择)。
(二)现场确认:
1.现场确认时间:
https://mmbiz.qpic.cn/mmbiz_jpg/ibbpibFc4DVTRanTdGslzmD8o3St7YRjNyVlqwh1tKgAs388Kf4bElMqWfThI71ZBPqZsdS6dUS6eicNwibcaibKSiaw/640?wx_fmt=jpeg
2.现场确认地点:详见“专业考试—考点设置”栏目。
3.现场交验的原件有:
a.考生本人二代身份证,如身份证丢失,必须提供由公安系统出具的带有本人照片及身份证号码的证明原件(照片上须加盖公章);
b.考生本人省美术专业统考合格证或成绩单。
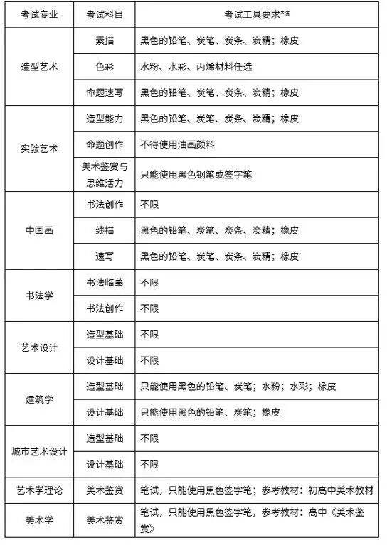
2019
中央美术学院
考试科目
2018
中央美术学院
往年考题
艺术设计
造型基础:《幸福指数》。根据提供的阅读材料,把调查报告里所提到的幸福指数变量:如收入、健康、陪伴、自由、信任,作为关键词以造型语言的方式完成五幅草图,并选择二幅完成正稿。
设计基础:《幸福指数》。根据提供的阅读材料,把调查报告里所提到的幸福指数变量:如收入、健康、陪伴、自由、信任作为依据,再结合个人化的幸福成长经验或关于未来幸福的想象,完成一幅个性化的幸福指数图表设计。
建筑学
造型基础:《梵高的房间》
设计基础:《漂浮》
大师作品参考
造型艺术
素描考题:女性全身肖像。
色彩考题:男性半身像写生,带手。
命题速写:多人物动态组合。
中央美术学院2018考题参考作品
中央美术学院2018考题参考作品
中央美术学院2018考题参考作品
实验艺术
造型能力:《剪纸的手》,用写实手法描绘出这两只协作运动正在剪纸的手。
命题创作:《谁将与人作伴?》。根据提供的内容续写这个故事,并用一个或一组画面表现出这个故事。
美术鉴赏与思维活力:选择题五道、问答题十道、艺术思辨一道、思维活力一道。
中国画
书法创作:自作咏春七绝一首
线描考题:线描人物半身写生
速写考题:青年女子持拖布连续擦地动态及站立静态动作
中央美术学院2018考题参考作品
中央美术学院2018考题参考作品
城市艺术设计
造型基础:《动态延伸》
设计基础:《未来已来》
艺术学理论
美术鉴赏:《我是策展人》
美术学
美术鉴赏:《从读书到看画》
2019
中央美术学院
录取规则
一、录取原则:
(一)中央美术学院根据考生文化课、专业课的考试成绩,政治思想品德考察及体检情况全面衡量,择优录取;
(二)所有专业考生文化课成绩总分将进行统一折算,并按折算后的文化课相对成绩文理科统一划线录取。(考生相对成绩 =
考生文化课成绩总分÷考生所在省本科(文/理)一批线×100),相对成绩四舍五入保留至小数点后三位。
二、录取办法:
(一)按专业成绩排名录取:造型艺术、中国画、书法学、实验艺术、艺术设计、城市艺术设计专业合格考生,文化课相对成绩达到我校规定的最低分数要求,依据专业成绩排名录取,各专业录取名次由文化课相对成绩达到要求的考生按专业名次由前到后自然排序产生。按专业排名各专业最后名次并列且招生计划不足时,以文化课相对成绩排队录取;
(二)按文化课成绩排名录取:建筑学、美术学、艺术学理论专业成绩合格考生,依据考生高考文化课相对成绩文理科统一排队,择优录取。文化课成绩并列且招生计划不足时,按专业名次排队录取。建筑学专业每个省录取人数原则上不超过12人;美术学、艺术学理论专业每个省录取人数原则上不超过8人。
三、录取控制线划定办法:
(一)造型艺术、中国画、书法学、实验艺术、城市艺术设计专业考生文化课相对成绩为75分;
(二)艺术设计专业考生文化课相对成绩为80分;
(三)美术学、艺术学理论、建筑学专业录取文化课分数线由专业合格考生按文化课相对成绩排序产生,最低不低于生源省份普通本科批次或普通本科第二批次录取控制分数线。
四、录取分数线分省情况说明:
(一)对于艺术类高考满分与普通类高考满分分值不一样的省份,一本参考线折算办法:一本参考线=普通类一本线×艺术类高考满分÷普通类高考满分;
(二)合并高考批次的省份计算相对成绩折算时一本参考线使用自主招生批次控制线/本科A段线/本科第一段线;
(三)艺术类考生不分文理的省份,一本参考线使用普通类文科一本线;
(四)高考综合改革试点省市选测科目不限;
(五)录取江苏省考生时,各专业对学业水平测试成绩有不同要求:建筑学、美术学、艺术学理论专业须达到2A4B1合格,其他专业须达到2B4C1合格;
(六)海南省计算相对成绩折算时使用标准分;
(七)若有省市招生政策调整,则考生的相对成绩将按照生源所在省市的招生办法进行折算,具体折算办法由学校本着择优录取且对同一考区全体考生公平公正的原则确定。
2018
中央美术学院
录取分数线
一、按专业排名录取,文化课相对成绩75分的各专业录取标准如下:
1.中国画:专业名次录取至第36名,并列36名,文化课相对成绩录至99.479分。
2.书法学:专业名次录取至第21名。
3.造型艺术:专业名次录取至第137名。
4.实验艺术:专业名次录取至第39名。
5.城市艺术设计:专业名次录取至第478名。
6.新疆协作计划:专业名次录取至第8名。
二、按专业排名录取,文化课相对成绩80分的专业录取标准如下:
7.艺术设计:专业名次录取至第211名,并列211名,文化课相对成绩录取至93.629分。
三、专业成绩合格,按文化课相对成绩排名录取的各专业录取标准如下:
8.建筑学:文化课相对成绩录取至104.490分。
9.美术学:文化课相对成绩录取至100.909分。(山东省文化课相对成绩录取至102.545分。)
10.艺术学理论:文化课相对成绩录取至100.894分。
2019
清华美术学院
招生与考试
2019
清华美术学院
报名考试
2018
清华美术学院
往年考题
美术学类
色彩:男青年胸像写生
素描:男青年半身像写生
速写:场景速写,自拍,不得少于四人
清华美术学院2018考题参考作品
清华美术学院2018考题参考作品
设计学类
色彩:《水果摊一角》
素描:《双肩背书包》
速写:《自拍》
2019
清华美术学院
录取规则
1.在思想政治品德考核和身体健康状况检查均符合标准、专业课校考且省级美术专业统考合格(艺术史论专业依据各省相关文件要求执行)的情况下,我院将根据考生文化课、专业课考试成绩,按下列办法择优录取。
设计学类
语文、外语单科成绩达到我院规定的最低分数线,按照综合成绩(文理科统一划线)从高到低顺序录取(综合成绩相同且计划余额不足时,则依次按照专业课总分、素描、色彩、速写分数择优录取)。
美术学类
语文、外语单科成绩达到我院规定的最低分数线,文化课相对成绩达到75(文理科统一划线),再按照专业课成绩从高到低顺序录取(专业课成绩相同且计划余额不足时,则依次按照文化课相对成绩择优录取)。
艺术史论专业
按照文化课相对成绩排序,从高到低顺序录取(文化课相对成绩相同且计划余额不足时,则依次按照校考总成绩择优录取)。
注:
2.关于设计学类及美术学类单科成绩规定
报考设计学类的考生,语文和外语成绩均要求不低于90分(150分制);报考美术学类的考生,语文成绩要求不低于80分(150分制)、外语成绩要求不低于70分(150分制)。特别的,单科成绩不过线且单科分差不超过5分的考生也可以报考,但须从文化课总成绩中减去一定分数后再参与排序,单科成绩每相差1分,文化课成绩(750分制)减去5分,以此类推,文化课成绩最多减50分。最终综合成绩及文化课成绩仍在录取线之上的予以录取。
注:单科满分值不为150分制或文化课满分值不为750分制的省份,相应的单科线及文化课成绩所减分数按相应比例折算。
3.各省录取比例
4.关于录取到各专业原则
对于设计学类和美术学类达到录取标准的考生,我院还将根据考生选报的专业志愿,按照专业课成绩从高到低顺序录取到各专业(专业课成绩相同条件下,优先录取文化课相对成绩高的考生)。录取时,优先满足第一志愿,如不能被第一志愿录取,则依次在第二、三志愿中进行排序录取。三个志愿均不能被录取且服从调配的,将在本招生专业内进行调配;如不服从调配,将不予录取。
注:专业志愿以考生报名参加我院专业考试时提交的《报名信息登记表》中填写的信息为准。
5.关于“专业课成绩保留一年”的规定
对于高考第一志愿报考我院,设计学类专业课全国排名前10或美术学类专业课全国排名前3的考生,文化课成绩未达到我院当年录取标准,我院对其“专业课成绩保留一年”,即第二年报考我院时,免考专业课(仍需参加省级美术专业统考),专业课成绩仍以前一年成绩计入。
注:当年9月,考生本人向我院招生办提出书面申请,审核通过后办理相关手续。
2018
清华美术学院
录取分数线
一、设计学类
语文及外语达到最低要求,综合成绩北京不低于210.59、重庆不低于207.65,其他省不低于205.14即予录取。
以上录取北京生源26人,其他省生源144人。
二、美术学类
语文、外语达到最低要求,文化课相对成绩不低于75,专业课成绩北京不低于515分、其他省不低于550分即予录取。
以上录取北京生源8人,其他省生源47人。
三、艺术史论
文化课相对成绩河北不低于122.00、山东不低于119.45、重庆不低于118.89、江苏不低于118.10、河南不低于117.18、其他省份不低于113.61即予录取。
以上录取人数15名。
注:
1、文化课相对成绩=文化课成绩÷所在省文史/理工类本科一批线×100
2、设计学类综合成绩=(专业课成绩÷外埠入围线522.5/北京入围线477.5+文化课成绩÷所在省文史/理工类本科一批线)×100
关于单科成绩要求:
报考设计学类的考生,语文和外语成绩均要求不低于90分(150分制);报考美术学类的考生,语文成绩要求不低于80分(150分制)、外语成绩要求不低于70分(150分制)。特别的,单科成绩不过线且单科分差不超过5分的考生也可以报考,但须从文化课总成绩中减去一定分数后再参与排序,单科成绩每相差1分,文化课成绩(750分制)减去5分,以此类推,文化课成绩最多减50分。最终综合成绩或文化课成绩仍在录取线之上的予以录取。
注:单科满分值不为150分制或文化课满分值不为750分制的省份,相应的单科线及文化课成绩所减分数按相应比例折算。
关于录取到各专业方向原则
对于报考设计学类和美术学类达到录取标准的考生,我院还将根据考生选报的专业方向志愿,按照专业课成绩从高到低顺序录取到各专业方向(专业成绩相同条件下,优先录取文化课相对成绩高的考生)。录取时优先满足第一志愿,若考生不能被第一志愿录取,则依次在第二、三志愿中进行排序录取。三个志愿均不能被录取且服从调配的,将在本招生专业内进行调配;如不服从调配,将不予录取。
2019
湖北美术学院
院校改革
1、湖美整体缩招接近500人
2、考试范围缩小,石膏像题材去除
2019
湖北美术学院
招生及科目
2019
湖北美术学院
报名考试
考生注意事项:
1.湖北籍考生必须在武汉考点参加我校本科招生专业考试,不得在省外考点考试。根据湖南省、江苏省、广东省等相关省份文件规定,凡报考我校的考生只可在我校于该省设置的考点报名确认并考试,请考生严格遵守此项规定,否则考试成绩均不予认可。
2.2019年报考我校服装表演类考生需按规定时间在武汉点、青岛点现场确认,参加服装表演类(表演基础)专业考试。
3.武汉考点考试时间:绘画设计类为1月15日至1月18日;书法类、服装表演类为1月19日。学校将视报名人数与考试容量做适当调整。
武汉考点考试地址:湖北美术学院藏龙岛校区。
4.考试文具、画具自备,考生食宿、旅费一律自理。
5.考生必须持第二代身份证和专业准考证原件参加专业考试。
6.请考生在报名时注意我校各科目考试时间及考场具体安排(考试前一天请提前查看考场安排)。
2018
湖北美术学院
往年考题
杭州考点
素描考题:头像写生男青年。
色彩考题:头像写生男青年。
速写考题:夏至。
广西考点
素描考题:写生,女青年。
色彩考题:彩头写生,女青年。
速写考题:二十四节气,芒种。
南京考点
素描考题:女青年胸像
色彩考题:与素描同一个照片胸像
速写考题:命题场景创作。
重庆考点
素描考题:根据提供的人物石膏像图片画一幅头像素描(写生)
速写考题:人物场景速写《欢乐》
色彩考题:根据提供的人物石膏像图片画一幅头像素描(写生)
本校考点-第一场
素描考题:人物模特写生
色彩考题:真人模特写生(与素描同一人)
速写考题:人物场景命题创作《春分》
本校考点-第二场
素描考题:人物模特写生
色彩考题:真人模特写生(与素描同一人)
速写考题:人物场景命题创作《赶考》
本校考点-第三场
素描考题:人物模特写生
色彩考题:真人模特写生(与素描同一人)
速写考题:人物场景命题创作《谷雨》
本校考点-第四场
素描考题:人物模特写生
色彩考题:真人模特写生(与素描同一人)
速写考题:人物场景命题创作《大寒》
2019
湖北美术学院
录取规则
绘画设计类:
1、只录取填报我校志愿并达到我校文化投档资格线的考生,录取填报批次为:艺术本科提前(一)批。录取时按照高考文化成绩和校考专业成绩折算分排序,以绘画设计类计划数从高到低择优录取,额满为止。录取时以专业最高成绩折算。
2、被我校拟录的考生,按考生高考填报的专业志愿根据折算分排序依次确定录取专业方向,在第 1专业志愿不能满足时按照第 2专业志愿录取,依次类推(即志愿优先原则)。最后不能确定其专业方向的考生,由我校根据考生填报志愿的意愿,安排至名额未满的专业方向内。
书法类:
只录取填报我校志愿并达到我校文化投档资格线的考生,录取填报批次为:艺术本科提前(一)批。录取时根据第 1专业志愿按照高考文化成绩和校考专业成绩折算分排序,以书法类计划数从高到低择优录取,额满为止。
美术理论类:
只录取填报我校志愿并达到我校文化投档资格线的考生,录取填报批次为:艺术本科提前(一)批。不参加我校组织的专业测试(不需要网上报名和缴费),考生通过所在高考省份美术类专业统考本科合格后(考生所在高考省份书法类专业统考本科合格也可报考),按照高考文化成绩从高到低择优录取。录取时根据第 1专业志愿按照高考文化分排序择优录取。高考文化成绩总分相同时,按照英语和语文成绩相加后从高到低排序录取。
动画(中外合作办学)录取原则:
达到绘画设计类录取控制分数线的考生,一律按绘画设计类非中外合作办学专业录取。未达到绘画设计类录取控制分数线的考生,在满足以下两款条件的基础上,按照该专业计划数单独划定该专业折算分录取控制分数线;
1、 只录取填报我校志愿并达到我校文化投档资格线的考生,录取填报批次为:艺术本科提前(一)批。按照绘画设计类录取原则执行;
2、 专业志愿为平行志愿,只录取填报该专业志愿的考生,高考专业志愿“服从志愿调剂”但未填报该专业考生不能参加录取。
服装表演类:
只录取填报我校志愿并达到我校文化投档资格线的考生,录取填报批次为:艺术本科提前(一)批。录取时根据第 1专业志愿按照校考服装表演类专业成绩排序择优录取。
工业设计、风景园林、艺术教育、文化产业管理专业录取原则:
1、 不参加我校组织的专业测试(不需要网上报名和缴费),按照高考文化成绩排序择优录取,只录取填报我校志愿并达到我校文化投档资格线的考生。录取填报批次为:提前批文理本科。
2、 录取时根据第 1专业志愿按照高考文化分排序择优录取。高考文化成绩总分相同时,按照英语和语文成绩相加后从高到低排序录取。
第二十条 录取时,对进档考生的高考文化考试成绩和专业考试成绩,按本章程第二十一条比例折算办法执行,根据政审体检情况,德、智、体、美全面衡量择优录取。
第二十一条 各专业类型的高考文化成绩与校考专业成绩比例折算办法如下:
1、绘画设计类:(高考文化成绩×0.4+专业成绩×0.6)×2=折算分。
2、 书法类:(高考文化成绩×0.6+专业成绩×0.4)×2=折算分。
3、 美术理论类:考生通过所在高考省份美术类专业统考本科合格后(考生所在高考省份书法类专业统考本科合格也可报考),按照高考文化分排序从高到低择优录取。高考文化成绩总分相同时,按照英语和语文成绩相加后依次录取。
4、 服装表演类:校考只测试服装表演基础,不进行绘画基础测试。高考文化成绩达到我校投档分数线,按校考表演专业成绩排序录取。
5、 工业设计、风景园林、艺术教育、文化产业管理专业:按照高考文、理科文化成绩分文理两类排序,从高到低择优录取。
2018
湖北美术学院
录取分数线
经湖北美术学院招生委员会讨论通过,学校研究决定,我校2018年普通本科招生湖北省录取综合控制分数线如下:
我校高考文化投档分数线执行湖北省高考文化投档分数线:
美术与设计学类[对应我校绘画设计类,含戏剧与影视学类(中外合作办学)]:文化286分;
服装表演:文化286分;
其它类(对应我校书法类):文化330分。
各专业类型综合折算分计算方式:
一、绘画设计类:
(校考专业分×0.6+高考文化分×0.4)×2;
二、戏剧与影视学类(中外合作办学)专业--动画中外合作办学:
综合折算方式:
(校考专业分×0.6+高考文化分×0.4)×2;
三、书法类:
综合折算方式:
(校考专业分×0.4+高考文化分×0.6)×2;
2019
上海美术学院
招生计划
上海市
外省市
(一) 统考专业
美术学(美术史论)专业认同并使用各省美术类统考成绩,不再举行校考。
(二) 校考专业
考生校考报名时只需填报“美术与设计学类”,高考填报志愿时,考生可以填报多个专业志愿,实行平行志愿录取。
备注: 我校校考专业不能兼报。
2019
上海美术学院
报名考试
报名、确认、打印准考证时间:
校考考试科目、时间、地点(详见准考证):
2019
上海美术学院
录取规则
上海市
(一) 专业组 1:
按分数优先原则录取:将合成分从高分到低分排序,根据志愿依次录取。各志愿之间无级差。如合成分相同,我校依次比较高考文化成绩总分、外语成绩、语文成绩、数学成绩。
合成分计算公式:合成分=专业统考成绩×(文化成绩满分÷专业统考成绩满分)×60%+高考文化成绩×40%
专业组 1 所含专业及具体录取要求如下:
(二) 专业组 2:
按分数优先原则录取:将合成分从高分到低分排序,根据志愿依次录取。各志愿之间无级差。如合成分相同,我校依次比较高考文化成绩总分、外语成绩、语文成绩、数学成绩。
合成分计算公式:合成分=(艺术常识×20% +故事创作×40% +影视剧评论写作×40%)×(文化成绩满分÷100)×50%+高考文化成绩×50%
专业组 2 所含专业及具体录取要求如下:
(三)专业组 3:
按志愿优先原则录取:按照各专业的录取排序成绩从高到低排序录取。录取时,优先录取第一专业志愿,在第一专业志愿录取数未达计划数时,才录取第二个专业志愿。如排序成绩相同,我校依次比较高考文化成绩总分、外语成绩、语文成绩、数学成绩。
专业组 3 所含专业及具体录取要求如下:
外省市
(一)上海大学艺术类专业录取总原则(外省市):
1. 上海大学在外省市招生的所有艺术类专业分为两类:
(1) 第一类:分数优先录取方式专业,包括绘画(油画)、绘画(国画)、绘画(版画)、雕塑、视觉传达设计、环境设计、数字媒体艺术 7 个专业;
(2) 第二类:志愿优先录取方式专业,包括美术学、动画、影视摄影与制作、广播电视编导、戏剧影视文学、戏剧影视导演、表演、艺术与科技、音乐学、音乐表演 10 个专业;
2. 高考填报我校志愿时,第一类与第二类专业不得兼报。若未按规定填报,有兼报情况出现时,有效志愿为:第一志愿以及与第一志愿相同类的专业志愿,其它志愿为无效志愿,调剂时仅在与第一志愿相同类中进行调剂。
(二)上海美术学院录取原则:
1. 绘画(国画、油画、版画)、雕塑、环境设计、视觉传达设计、数字媒体艺术专业投档至我校的考生:
(1)专业统考成绩须达到生源省份美术类统考本科合格线;
(2). 校考成绩合格;
(3). 高考文化成绩要求:
绘画(国画、油画、版画)、雕塑专业应达到生源省份的艺术类本科录取资格线;
环境设计、视觉传达设计、数字媒体艺术专业应达到我校招生省份普通类所在批次控制分数线;
4.
5. 按专业校考成绩从高到低排序,择优录取。录取时如专业校考成绩相同,我校依次比较高考文化成绩总分、外语成绩、语文成绩、数学成绩。
2. 美术学(美术史论)专业投档到我校的考生:
(1) 高考文化成绩应达到生源省份普通类第一批本科录取资格线(自主招生控制线)的 90%;
(2) 外语单科成绩不低于 90 分(满分 150 分);
(3) 语文单科成绩不低于 90 分(满分 150 分);
(4) 按高考文化成绩从高到低排序(文理考生共同排序,对部分严格区分文、理科计划投档录取的省份,则按文理科分别排序),择优录取。录取时如高考文化成绩相同,我校依次比较外语成绩、语文成绩、数学成绩。
2018
上海美术学院
录取分数线
上海大学2018年上海市艺术类本科录取分数线
上海大学2018年各省市最低录取分数线
备注:录取分数线还有单科的限制。
附表:浙江省最低录取分一览表
https://mmbiz.qpic.cn/mmbiz_jpg/ibbpibFc4DVTRanTdGslzmD8o3St7YRjNyGq6EQ5HqBVLVn1545IibPTdwiao13VhOYJQmycT9v1cVjtDCesnVnr6g/640?wx_fmt=jpeg
点击了解:孪生新年礼活动丨学习抢先一步,报名好礼相送
- end -
考美院来孪生 联考高分选孪生 孪生画室界黄埔军校
创浙江联考3状元2榜眼3探花
每五位孪生人就有一位90分以上
连续9年夺得17位状元 造型状元3位
七分之一美院新生来自孪生
考美院来孪生 联考高分选孪生 孪生画室界黄埔军校

加载中…