四川美术学院2019年本科招生简章
标签:
美术生孪生画室教育画室杭州孪生画室 |
一.报考对象和条件
1.符合下列条件的人员可以报考:
遵守中华人民共和国宪法和法律,高级中等教育学校毕业或具有高中同等学力,身心健康,符合《普通高等学校招生体检工作指导意见》(教学〔2003〕3号)及我校专业学习的要求,非色盲和色弱,且省级相应艺术统考合格者(省统考未涉及的专业除外);现役军人经部队相关部门批准后符合前述条件者。
2.下列人员不能报考:
具有高等学历教育资格的高等学校在校生;高级中等教育学校非应届毕业的在校生(高一、高二学生);当年被高等学校开除学籍或勒令退学者;违反国家教育考试规定,被给予暂停参加高校招生考试处理且在停考期内的人员;因触犯法律被有关部门采取强制措施或正在服刑者。
自2019年起,参加我校专业考试作弊的考生,三年内不得报考我校。
二.招生专业、学制、计划、收费标准
(一)大学城校区(地址:重庆市沙坪坝区大学城南路56号 邮政编码:401331)
(二)黄桷坪校区(地址:重庆市九龙坡区黄桷坪街108号 邮政编码:400053)
注:招生专业、计划及收费标准以上级主管部门下达为准;住宿费每人1200元/年(四人间);各专业(方向)介绍,请登陆四川美术学院官方网站查询(网址:http://www.scfai.edu.cn/zsb/info/1002/1837.htm)。
三.普通类(工业设计、艺术教育、建筑学、风景园林专业)
考生不需要参加专业考试,在2019年高考后志愿填报我校即可(不限于艺术考生),具体录取批次及招生计划以各省招生专业目录为准。
四.造型类、设计类、理论类、书法类专业考试报考要求
(一)造型类、设计类、理论类、书法类仅限艺术考生报考。
(二)符合报考条件的考生可报考其中一类,也可兼报,兼报须分别参加所报类别的专业考试,造型类、设计类、书法类报名考试费分别为220元/人,理论类报名考试费100元/人,报名成功后不退费。
(三)报名办法
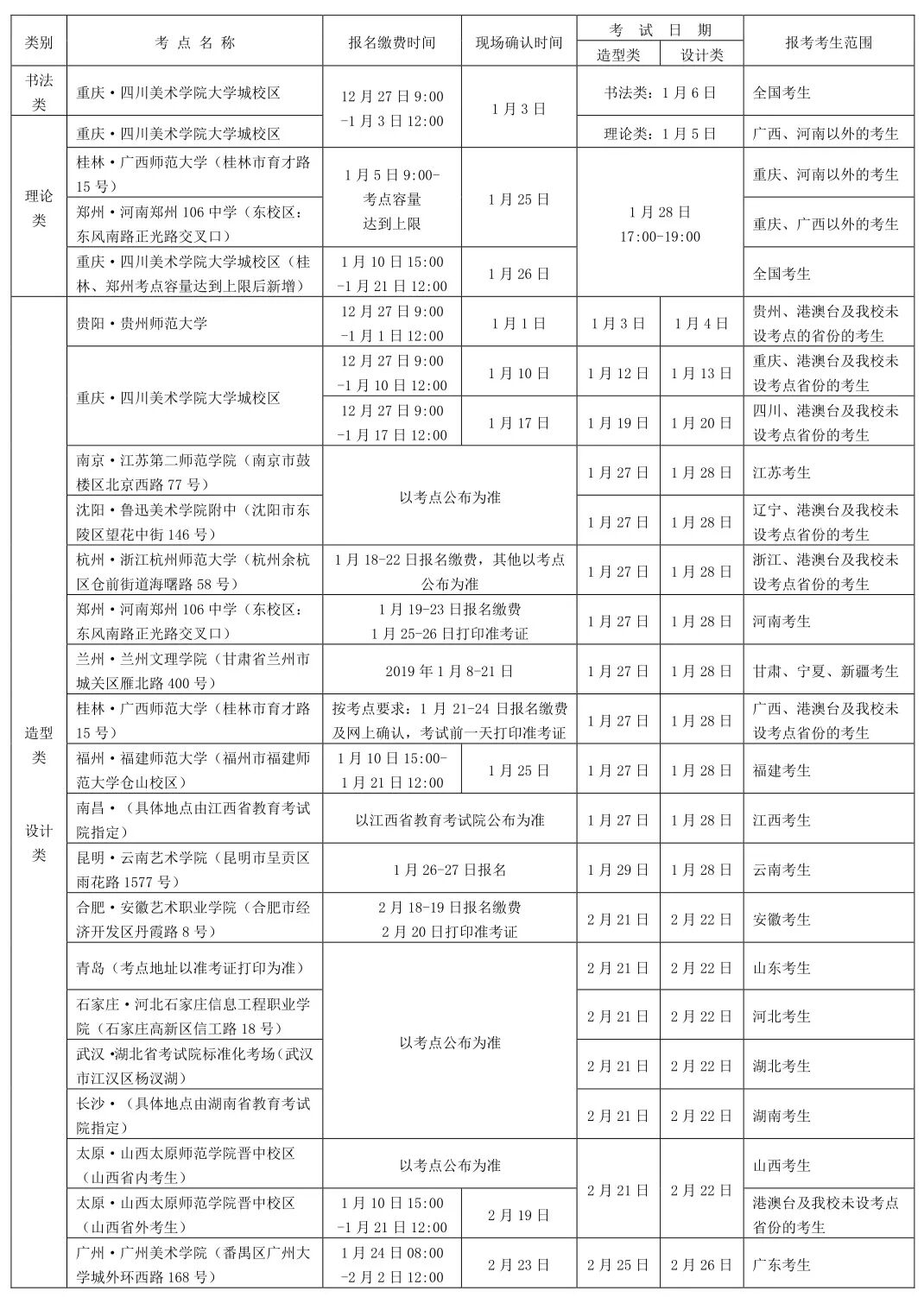
1.考点设置、报名考试时间、报考考生范围见下表。其中,报考造型类、设计类的四川考生,只能参加重庆考点(1月19-20日)的考试。
2.报名缴费办法:
(1)书法类和理论类所有考点、造型类和设计类的太原(山西省外考生)、贵阳、重庆、福州、广州考点:
登陆网上报名系统(网址:
现场确认时须交验以下材料:
a.本人签字的《报名确认单》(网上报名结束时自行下载打印),背面贴身份证(或户籍证明)复印件及高考所在地招办签发的艺术考生《报考证》(或参加本省艺术类统考《准考证》)复印件。
b.本人二代身份证或高考所在地招办签发的艺术考生《报考证》原件,如身份证丢失,须提供户籍所在地派出所出具的带有身份证号码、本人照片(照片加盖派出所公章)的证明材料。
确因特殊情况,无法在规定时间内办理现场确认的考生,可选择采用以下方式进行确认和打印准考证:
a. 由家长或同学持上述交验材料到现场代为确认和打印准考证。
b.考生可提前登陆报名系统手机APP客户端,凭本人身份证原件、艺术考生《报考证》原件,进行在线确认(时间从报名开始后第三天起,现场确认当天17:00止),网上打印准考证,无须现场确认。但该项服务由第三方服务公司收取服务费30元,我校不推荐使用,考生根据个人情况自主选择使用。
(2)南京、太原(山西省考生)、沈阳、杭州、郑州、桂林、兰州、昆明、合肥、青岛、石家庄、南昌、武汉、长沙考点均使用考点的网上报名系统。具体报名时间、方式、流程及交验材料以当地考点公布为准。
3.注意事项
(1)根据教育部文件精神,各省有相应专业统考的,统考必须合格才能报考我校相应专业,否则参加我校考试成绩无效。其中:报考造型类、设计类的考生,须参加所在省级招办组织的美术与设计类统考并合格;报考理论类和书法类的考生,是否参加本省统考或要求合格按各省规定执行(根据宁夏教育考试院规定,报考我校书法专业的宁夏考生可不参加美术与设计类统考)。
(2)同一个类别只能选择一个考点参加考试,若参加两次或两次以上考试,以所参加的第一次考试成绩为最终成绩。
(3)接收外省考生的考点,原则上优先保障考点所在省份的考生报考,若因考点容量问题,未设考点省份的考生,可选择重庆考点(1月19-20日考试),我校重庆考点不设容量上限。其他考点若有容量问题,将另行公告。
注:福州考点时间为暂定时间,若有变动另行公告。
(四)专业考试
1.考试科目、范围、时长、画幅和用具见下表。
2、注意事项:
(1)各科考试具体时间、考场安排等事项,报名时由各考点公布,请考生关注。
(2)考生凭专业准考证及本人身份证进入考场;迟到15分钟的考生禁止进入考场;
(3)严禁携带手机等通讯电子设备、图片或文字资料、色卡等规定以外的物品进入考场;
(4)所有考试用纸由我校或考点统一提供,考生不得自带任何纸张进入考场。画板(不小于八开纸,不得有任何文字和图案)、颜料、画笔等考试用具全部由考生自备。色彩科目考生可自备直流电(自带电)吹风机。
(5)请考生严格遵守考试纪律。自2019年起,参加我校专业考试作弊的考生,将记入我校招生考试黑名单,3年内不得报考我校。同时将通报本省招办(考试院)按有关规定处理;对触犯《中华人民共和国刑法修正案(九)》等有关法律条款的,将移送公安机关和司法机关处理。
3.评分办法
(1)专业考试各科目分值为100分,造型类、设计类、书法类满分为300分,理论类满分为100分。
(2)各考点各科试卷密封回本校集中实行封闭式评卷,学校纪委现场监督评分全过程。
(3)评卷教师严格按评卷要求,先评出若干档次,再进行卷面评分。
(4)评分工作结束后,采用计算机条码扫描技术进行成绩电子录入登记。
五.文化报名和考试
我校按招生计划数的4倍划定专业考试成绩合格分数线,考生可于2018年4月中旬登录我校官网查询考试成绩并网上打印《专业考试成绩合格证》。专业考试合格的考生,须在户口所在地报名参加全国普通高校招生文化统一考试。
报考工业设计、建筑学、风景园林、艺术教育专业考生,无需获得我校专业考试合格证,按国家有关规定参加全国普通高校招生文化统一考试。
六.志愿填报
凡达到我校划定的专业考试成绩合格分数线的考生,必须在规定时间内到我校校园网上远程填写专业(方向)志愿。考生在所在省级招办填报我校志愿时,省报第一志愿专业必须与在我校网上填报的专业相一致。若不一致而影响录取专业,后果由考生自负。
志愿填报时间:6月20日——6月28日,网报地址:http://www.scfai.edu.cn/zsb。
七.录取原则
在政治思想品德考核和体检合格的情况下,我校根据考生专业课成绩、文化课成绩和所填志愿,全面衡量,择优录取。
1.造型类、设计类、书法类专业:专业考试合格,文化课成绩总分达到我校划定的分数线,按综合分排名,择优录取(外语单科成绩不作要求)。综合分计算方法:高考文化成绩÷高考文化满分×30+专业成绩÷300×70。
2.理论类(美术学、艺术史论、艺术设计学专业),专业考试合格,文化成绩总分达到我校划定的分数线,按高考文化成绩从高到低择优录取(外语单科成绩不作要求)。
3.普通类(工业设计、建筑学、风景园林和艺术教育专业):按照文化成绩总分从高到低择优录取(外语单科成绩不作要求),原则上文化课成绩应达到考生所在省二本文理科最低控制分数线。因录取名额限制,在文化成绩相同时,根据考生志愿,工业设计、建筑学、风景园林专业优先录取数学成绩较高者;艺术教育优先录取语文成绩较高者。
八.港、澳、台人士报考须知
1.专业考试:香港、澳门、台湾地区考生须参加我校组织的专业考试,专业考试报名方式及考试要求与内地考生相同。
2.文化考试:香港、澳门地区考生,专业考试合格,须参加国家统一组织的港、澳、台、华侨联合招生文化课考试。台湾地区考生,专业考试合格,学测成绩达到均标级及以上,可直接申请就读我校,也可以参加国家统一组织的港、澳、台、华侨联合招生文化课考试。
3.具体事宜请查阅《四川美术学院2019年港澳台地区本科招生简章》。
九.新生复查、专业复试及其他事项
1.新生入学三个月内,我校根据招生章程和学籍管理的规定进行复查和专业复试。凡经复查或专业复试有不符合条件或有舞弊行为者,将取消入学资格或学籍,退回原地区或原单位。
2. 报考我校考生在参加文化考试时,外语语种不限,但进校后我校只提供英语教学。
3. 我校未委托任何机构或个人招生,也未举办更未委托任何机构举办任何形式的考前辅导班,请考生和家长谨防诈骗。对以我校或我校委托名义进行招生、或举办考前辅导班的任何单位或个人,我校将依法追究其责任。
4.《四川美术学院2019年本科招生简章》不出售,考生可自行网上下载。凡参与我校2019年艺术类专业网上报名者,均视为已经详细阅读了本简章,并充分理解及认可本简章中所述的各项要求或有关规定。
5.此前公告与本简章不一致的,以本简章为准。
6.如需了解我校招生详细情况,可登陆我校官方网页查询(网址:http://www.scfai.edu.cn/zsb),或向我校招生办公室咨询(电话:023-65921056,传真:023-65921055)。
- end -
考美院来孪生 联考高分选孪生 孪生画室界黄埔军校
创浙江联考3状元2榜眼3探花
每五位孪生人就有一位90分以上
连续9年夺得17位状元 造型状元3位
七分之一美院新生来自孪生
考美院来孪生 联考高分选孪生 孪生画室界黄埔军校

加载中…