19年十大美院最新最全报考细则央美、清美、川美篇
标签:
画室孪生画室美术生教育 |
2019年
十大美院报考细则
<央美、清美、川美篇>
2019
中央美术学院
院校改革
1、考点缩减为北京两个:望京考区、燕郊考区
2、造型艺术扩招10人,艺术设计扩招10人
3、考试时间较往年大幅提前
2019
中央美术学院
招生计划
2019
中央美术学院
报名考试
网上报名
所有考生一律通过“艺术升”网站或“艺术升”手机APP报名,并缴纳报考费(报考费一经缴纳概不退还)。
单个专业考试报考费160元/人,报考费缴纳后,报考信息不能更改。如因个人原因需更改报考信息,可作废当前报考专业后重新缴费报考。
考生可以根据专业考试时间不同选择报考多个专业并分别参加专业考试。
报名网址:http://www.artstudent.cn,“艺术升”手机APP可在“艺术升”网站扫码下载。
报名时间:2019年1月3日—1月9日(06:00-24:00)。
报考确认
确认方式:在线确认或现场确认(二选一)。
(一)在线确认:
1.在线确认时间:2019年2月9日-11日(06:00-24:00)。
2.在线确认方法:考生可登陆报名系统网站下载“艺术升”手机APP进行在线确认,具体操作办法等详见APP软件提示。(提醒:该项服务由第三方服务公司收取技术服务费30元,考生可根据个人情况自主选择)。
(二)现场确认:
1.现场确认时间:
https://mmbiz.qpic.cn/mmbiz_jpg/ibbpibFc4DVTSKBLTcxShQwzWOIadkcCmor3REAHnDYC2nj4ARoD2jYHqlDhB6KPsIKHlB2n9YicjkjFTvFSlbXww/640?wx_fmt=jpeg
2.现场确认地点:详见“专业考试—考点设置”栏目。
3.现场交验的原件有:
a.考生本人二代身份证,如身份证丢失,必须提供由公安系统出具的带有本人照片及身份证号码的证明原件(照片上须加盖公章);
b.考生本人省美术专业统考合格证或成绩单。
2019
中央美术学院
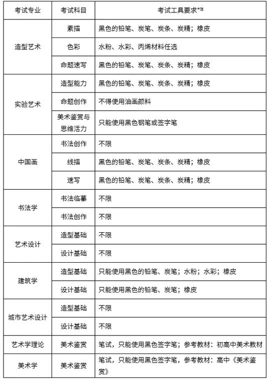
考试科目
2018
中央美术学院
往年考题
艺术设计
造型基础:《幸福指数》。根据提供的阅读材料,把调查报告里所提到的幸福指数变量:如收入、健康、陪伴、自由、信任,作为关键词以造型语言的方式完成五幅草图,并选择二幅完成正稿。
设计基础:《幸福指数》。根据提供的阅读材料,把调查报告里所提到的幸福指数变量:如收入、健康、陪伴、自由、信任作为依据,再结合个人化的幸福成长经验或关于未来幸福的想象,完成一幅个性化的幸福指数图表设计。
建筑学
造型基础:《梵高的房间》
设计基础:《漂浮》
大师作品参考
造型艺术
素描考题:女性全身肖像。
色彩考题:男性半身像写生,带手。
命题速写:多人物动态组合。
中央美术学院2018考题参考作品
中央美术学院2018考题参考作品
中央美术学院2018考题参考作品
实验艺术
造型能力:《剪纸的手》,用写实手法描绘出这两只协作运动正在剪纸的手。
命题创作:《谁将与人作伴?》。根据提供的内容续写这个故事,并用一个或一组画面表现出这个故事。
美术鉴赏与思维活力:选择题五道、问答题十道、艺术思辨一道、思维活力一道。
中国画
书法创作:自作咏春七绝一首
线描考题:线描人物半身写生
速写考题:青年女子持拖布连续擦地动态及站立静态动作
中央美术学院2018考题参考作品
中央美术学院2018考题参考作品
城市艺术设计
造型基础:《动态延伸》
设计基础:《未来已来》
艺术学理论
美术鉴赏:《我是策展人》
美术学
美术鉴赏:《从读书到看画》
2019
中央美术学院
录取规则
一、录取原则:
(一)中央美术学院根据考生文化课、专业课的考试成绩,政治思想品德考察及体检情况全面衡量,择优录取;
(二)所有专业考生文化课成绩总分将进行统一折算,并按折算后的文化课相对成绩文理科统一划线录取。(考生相对成绩 =
考生文化课成绩总分÷考生所在省本科(文/理)一批线×100),相对成绩四舍五入保留至小数点后三位。
二、录取办法:
(一)按专业成绩排名录取:造型艺术、中国画、书法学、实验艺术、艺术设计、城市艺术设计专业合格考生,文化课相对成绩达到我校规定的最低分数要求,依据专业成绩排名录取,各专业录取名次由文化课相对成绩达到要求的考生按专业名次由前到后自然排序产生。按专业排名各专业最后名次并列且招生计划不足时,以文化课相对成绩排队录取;
(二)按文化课成绩排名录取:建筑学、美术学、艺术学理论专业成绩合格考生,依据考生高考文化课相对成绩文理科统一排队,择优录取。文化课成绩并列且招生计划不足时,按专业名次排队录取。建筑学专业每个省录取人数原则上不超过12人;美术学、艺术学理论专业每个省录取人数原则上不超过8人。
三、录取控制线划定办法:
(一)造型艺术、中国画、书法学、实验艺术、城市艺术设计专业考生文化课相对成绩为75分;
(二)艺术设计专业考生文化课相对成绩为80分;
(三)美术学、艺术学理论、建筑学专业录取文化课分数线由专业合格考生按文化课相对成绩排序产生,最低不低于生源省份普通本科批次或普通本科第二批次录取控制分数线。
四、录取分数线分省情况说明:
(一)对于艺术类高考满分与普通类高考满分分值不一样的省份,一本参考线折算办法:一本参考线=普通类一本线×艺术类高考满分÷普通类高考满分;
(二)合并高考批次的省份计算相对成绩折算时一本参考线使用自主招生批次控制线/本科A段线/本科第一段线;
(三)艺术类考生不分文理的省份,一本参考线使用普通类文科一本线;
(四)高考综合改革试点省市选测科目不限;
(五)录取江苏省考生时,各专业对学业水平测试成绩有不同要求:建筑学、美术学、艺术学理论专业须达到2A4B1合格,其他专业须达到2B4C1合格;
(六)海南省计算相对成绩折算时使用标准分;
(七)若有省市招生政策调整,则考生的相对成绩将按照生源所在省市的招生办法进行折算,具体折算办法由学校本着择优录取且对同一考区全体考生公平公正的原则确定。
2018
中央美术学院
录取分数线
一、按专业排名录取,文化课相对成绩75分的各专业录取标准如下:
1.中国画:专业名次录取至第36名,并列36名,文化课相对成绩录至99.479分。
2.书法学:专业名次录取至第21名。
3.造型艺术:专业名次录取至第137名。
4.实验艺术:专业名次录取至第39名。
5.城市艺术设计:专业名次录取至第478名。
6.新疆协作计划:专业名次录取至第8名。
二、按专业排名录取,文化课相对成绩80分的专业录取标准如下:
7.艺术设计:专业名次录取至第211名,并列211名,文化课相对成绩录取至93.629分。
三、专业成绩合格,按文化课相对成绩排名录取的各专业录取标准如下:
8.建筑学:文化课相对成绩录取至104.490分。
9.美术学:文化课相对成绩录取至100.909分。(山东省文化课相对成绩录取至102.545分。)
10.艺术学理论:文化课相对成绩录取至100.894分。
2019
清华美术学院
招生与考试
2019
清华美术学院
报名考试
2018
清华美术学院
往年考题
美术学类
色彩:男青年胸像写生
素描:男青年半身像写生
速写:场景速写,自拍,不得少于四人
清华美术学院2018考题参考作品
清华美术学院2018考题参考作品
设计学类
色彩:《水果摊一角》
素描:《双肩背书包》
速写:《自拍》
2019
清华美术学院
录取规则
1.在思想政治品德考核和身体健康状况检查均符合标准、专业课校考且省级美术专业统考合格(艺术史论专业依据各省相关文件要求执行)的情况下,我院将根据考生文化课、专业课考试成绩,按下列办法择优录取。
设计学类
语文、外语单科成绩达到我院规定的最低分数线,按照综合成绩(文理科统一划线)从高到低顺序录取(综合成绩相同且计划余额不足时,则依次按照专业课总分、素描、色彩、速写分数择优录取)。
美术学类
语文、外语单科成绩达到我院规定的最低分数线,文化课相对成绩达到75(文理科统一划线),再按照专业课成绩从高到低顺序录取(专业课成绩相同且计划余额不足时,则依次按照文化课相对成绩择优录取)。
艺术史论专业
按照文化课相对成绩排序,从高到低顺序录取(文化课相对成绩相同且计划余额不足时,则依次按照校考总成绩择优录取)。
注:
2.关于设计学类及美术学类单科成绩规定
报考设计学类的考生,语文和外语成绩均要求不低于90分(150分制);报考美术学类的考生,语文成绩要求不低于80分(150分制)、外语成绩要求不低于70分(150分制)。特别的,单科成绩不过线且单科分差不超过5分的考生也可以报考,但须从文化课总成绩中减去一定分数后再参与排序,单科成绩每相差1分,文化课成绩(750分制)减去5分,以此类推,文化课成绩最多减50分。最终综合成绩及文化课成绩仍在录取线之上的予以录取。
注:单科满分值不为150分制或文化课满分值不为750分制的省份,相应的单科线及文化课成绩所减分数按相应比例折算。
3.各省录取比例
4.关于录取到各专业原则
对于设计学类和美术学类达到录取标准的考生,我院还将根据考生选报的专业志愿,按照专业课成绩从高到低顺序录取到各专业(专业课成绩相同条件下,优先录取文化课相对成绩高的考生)。录取时,优先满足第一志愿,如不能被第一志愿录取,则依次在第二、三志愿中进行排序录取。三个志愿均不能被录取且服从调配的,将在本招生专业内进行调配;如不服从调配,将不予录取。
注:专业志愿以考生报名参加我院专业考试时提交的《报名信息登记表》中填写的信息为准。
5.关于“专业课成绩保留一年”的规定
对于高考第一志愿报考我院,设计学类专业课全国排名前10或美术学类专业课全国排名前3的考生,文化课成绩未达到我院当年录取标准,我院对其“专业课成绩保留一年”,即第二年报考我院时,免考专业课(仍需参加省级美术专业统考),专业课成绩仍以前一年成绩计入。
注:当年9月,考生本人向我院招生办提出书面申请,审核通过后办理相关手续。
2018
清华美术学院
录取分数线
一、设计学类
语文及外语达到最低要求,综合成绩北京不低于210.59、重庆不低于207.65,其他省不低于205.14即予录取。
以上录取北京生源26人,其他省生源144人。
二、美术学类
语文、外语达到最低要求,文化课相对成绩不低于75,专业课成绩北京不低于515分、其他省不低于550分即予录取。
以上录取北京生源8人,其他省生源47人。
三、艺术史论
文化课相对成绩河北不低于122.00、山东不低于119.45、重庆不低于118.89、江苏不低于118.10、河南不低于117.18、其他省份不低于113.61即予录取。
以上录取人数15名。
注:
1、文化课相对成绩=文化课成绩÷所在省文史/理工类本科一批线×100
2、设计学类综合成绩=(专业课成绩÷外埠入围线522.5/北京入围线477.5+文化课成绩÷所在省文史/理工类本科一批线)×100
关于单科成绩要求:
报考设计学类的考生,语文和外语成绩均要求不低于90分(150分制);报考美术学类的考生,语文成绩要求不低于80分(150分制)、外语成绩要求不低于70分(150分制)。特别的,单科成绩不过线且单科分差不超过5分的考生也可以报考,但须从文化课总成绩中减去一定分数后再参与排序,单科成绩每相差1分,文化课成绩(750分制)减去5分,以此类推,文化课成绩最多减50分。最终综合成绩或文化课成绩仍在录取线之上的予以录取。
注:单科满分值不为150分制或文化课满分值不为750分制的省份,相应的单科线及文化课成绩所减分数按相应比例折算。
关于录取到各专业方向原则
对于报考设计学类和美术学类达到录取标准的考生,我院还将根据考生选报的专业方向志愿,按照专业课成绩从高到低顺序录取到各专业方向(专业成绩相同条件下,优先录取文化课相对成绩高的考生)。录取时优先满足第一志愿,若考生不能被第一志愿录取,则依次在第二、三志愿中进行排序录取。三个志愿均不能被录取且服从调配的,将在本招生专业内进行调配;如不服从调配,将不予录取。
2019
四川美术学院
院校改革
造型类扩招14人,设计类减招36人
2019
四川美术学院
招生计划
(一)大学城校区(地址:重庆市沙坪坝区大学城南路56号
(二)黄桷坪校区(地址:重庆市九龙坡区黄桷坪街108号
注:招生专业、计划及收费标准以上级主管部门下达为准;住宿费每人1200元/年(四人间);各专业(方向)介绍,请关注四川美术学院官方网站。
2019
四川美术学院
报名考试
(1)理论类考生:重庆、河南、广西考生只能在本省考点参加考试,其他省考生,可选择在重庆、桂林、郑州考点参加考试。
(2)书法类考生:全国考生均需到重庆考点参加考试。
(3)造型类和设计类考生:重庆、四川考生只能在重庆考点参加考试,贵州考生只能在贵阳考点参加考试。
除上表所列考点外,预计将在辽宁、河北、山西、甘肃、河南、湖北、湖南、江西、浙江、江苏、安徽、广东、广西、福建、云南、山东设置考点(具体考点请以招生简章为准)。
我校设有考点的省份,考生只能在本省考点参加相应类别的专业考试。港澳台及未设考点省份的考生,可选择到重庆、贵阳、桂林以及其他可以接收外省考生的考点(以招生简章为准)参加考试。
2019
四川美术学院
考试科目
注:各科考试具体时间、考场安排等事项,报名时由各考点公布,请考生关注。
考生凭专业准考证及本人身份证进入考场;迟到15分钟的考生禁止进入考场;
严禁携带手机等通讯电子设备、图片或文字资料、色卡等规定以外的物品进入考场;
所有考试用纸由我校或考点统一提供,画板(不小于八开纸,不得有任何文字和图案)、颜料、画笔等考试用具全部由考生自备。色彩科目考生可自备直流电(自带电)吹风机。
2018
四川美术学院
往年考题
设计类校考考题(太原、沈阳、杭州、郑州、广西、甘肃、江苏、江西、湖北、太原考点)
设计色彩:按照提供的图片(数根随意摆放的彩笔),用水粉、水彩或丙烯材料画一幅色彩画。时间2小时,画幅8开。
素描考题:根据提供的静物图片(1个入耳式耳机)画一幅素描。要求:从主视图、俯视图、侧视图三个不同角度作画,组合完成一幅素描。
设计基础:春节年味。以中国传统春节为主题来源,自由选取与中国年文化相关的,具有特征性的物件、图形或符号,结合自己的日常生活观察、感受和体验,充分发挥联想进行主题创意和设计表达。
造型类校考考题(太原、沈阳、杭州、郑州、广西、甘肃、江苏、江西、湖北、太原考点)
色彩考题:画黑白照片,一个深色牛皮背包,一个陶瓷笔筒装有6支水粉笔和3支铅笔,一个眼睛盒,一副眼镜,一块眼镜布,一个盖碗茶杯,一本书,一个订书机,一块亮色衬布。
素描考题:根据提供的人物石膏像图片画一幅头像素描。
速写考题:根据古诗《送元二使安西》描述的情节作画。要求:以不少于3个人物形象、周边环境组成一幅画面。人物服装、头饰、以及建筑、道路等均不限古今。
设计类校考考题(山东、广州、河北考点)
设计色彩:按照提供的图片,用水粉、水彩或丙烯材料画一幅色彩画。
素描考题:根据提供的静物图片画一幅素描(剃须刀)。要求:从主视图、俯视图、侧视图三个不同角度作画,组合完成一幅素描。
设计基础:生日滋味。紧扣主题,结合自己对日常生活场景的观察和感受,自由选取与主题相关的物件、图形或符号,充分发挥联想进行主题创意和设计表达。
设计类校考考题(安徽、福建、云南、湖南考点)
设计色彩:按照提供的图片(面包片),用水粉、水彩或丙烯材料画一幅色彩画。
素描考题:根据提供的静物图片(办公收纳盒)画一幅素描。要求:从主视图、俯视图、侧视图三个不同角度作画,组合完成一幅素描。
设计基础:小桥流水人家
造型类校考考题(安徽、福建、云南、湖南考点)
色彩考题:画黑白照片,一个陶罐,一个红薯,两个鸡蛋,一个茄子放在白盘子中,一个白瓷碗、一个莴笋、一个青椒、一个红薯放在一块,黄灰色调,一块亮布,背景挂有一串大蒜,一串玉米,前面还有一个鸡蛋。
素描考题:根据提供的人物石膏像图片画一幅头像素描。
速写考题:根据戴望舒的《雨巷》描述的情节作画。
造型类校考考题(贵州考点)
色彩考题:提供黑白静物照片。一根红色哈达,一个带嘴铜壶、一个铜杯、一个白色瓷盘、两只香蕉、一串葡萄(三颗散落在外),两个脐橙、两个小桔子、一个苹果、一个梨。
素描考题:根据提供的人物石膏像图片画一幅头像素描。
速写考题:根据古诗《村庄》描述的情节作画。古诗原文:草长莺飞二月天,拂堤杨柳醉春烟,儿童散学归来早,忙趁东风放纸鸢。要求:以不少于3个人物形象、周边环境组成一幅放风筝的画面。人物服装、头饰、以及建筑、道路等均不限古今。
书法类校考考题(重庆考点-全国考生)
1、书法临摹,1.5小时,四尺对开。
2、书法创作,1.5小时,四尺对开。
3、印稿设计,2小时,8开。
2018
四川美术学院
录取规则
(1)造型类、设计类、书法类各专业
在文化考试成绩总分和我校专业考试成绩总分均达到我校划定的分数线后,按综合分排名,择优录取。综合分计算方法如下:
江苏(文化满分440分):文化成绩/4.4*30%+专业成绩/3*70%
新疆(文化满分450分):文化成绩/4.5*30%+专业成绩/3*70%
上海(文化满分660分):文化成绩/6.6*30%+专业成绩/3*70%
云南(文化满分772分):文化成绩/7.72*30%+专业成绩/3*70%
其他省(文化满分750分):文化成绩/7.5*30%+专业成绩/3*70%
(2)理论类专业
艺术史论、美术学、艺术设计学专业,参加我校专业考试合格,高考文化考试成绩达到我校划定的分数线后,按照高考文化成绩从高分到低分排序择优录取。
(3)普通类专业
艺术教育、建筑学、风景园林专业,高考文化考试成绩达到我校划定的分数线后,按照高考文化成绩从高分到低分排序择优录取。
2018
四川美术学院
录取分数线
艺考报名指导
请添加以下老师微信
孪生报名指导咨询通道
浙江联考荣摘状元3位、榜眼2位、探花3位!
浙江联荣摘状元3位、榜眼2位、探花3位!
- end -
考美院来孪生 联考高分选孪生 孪生画室界黄埔军校
创浙江联考3状元2榜眼3探花
每五位孪生人就有一位90分以上
连续9年夺得17位状元 造型状元3位
七分之一美院新生来自孪生
考美院来孪生 联考高分选孪生 孪生画室界黄埔军校

加载中…