关于《最高人民法院关于审理人身损害赔偿案件适用法律若干问题的解释》第二十二条第二款之讨论
关于《最高人民法院关于审理人身损害赔偿案件 适用法律若干问题的解释》第二十二条第二款之讨论
讨论法条:《最高人民法院关于审理人身损害赔偿案件适用法律若干问题的解释》(下称《人损解释》)第二十二条:
本解释所称“城镇居民人均可支配收入”
“上一年度”,是指一审法庭辩论终结时的上一统计年度。
本文以受害人死亡后人身损害赔偿中被扶养人生活费、丧葬费等费用计算为切入点,讨论该法条中“上一年度”之定义的合理性。
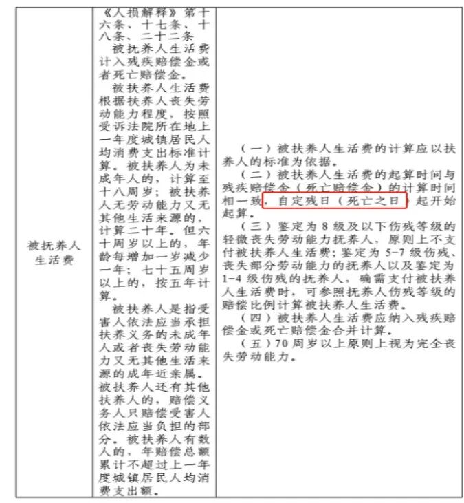
被扶养人生活费计算分为四大类:
https://mmbiz.qpic.cn/mmbiz_png/Xmhq7fYmiclbY0CGNXib5iaKaOTFyPibgicGicuJCZmLUgtvOEfP2DOLgXLezw3LHW0AX4ib54zIrvrsA1vgonfuicvOGA/640?wx_fmt=png&from=appmsg&wxfrom=13&tp=wxpic
由上表可知,受诉法院所在地上一年度城镇居民人均消费性支出系被扶养人生活费计算的重要依据。“受诉法院所在地上一年度”中共涉及两个关键信息,一为地点:受诉法院所在地;二为时间:上一年度。对于地点无争议之处,对于时间,《人损解释》第二十二条规定为“一审法庭辩论终结时的上一统计年度。”
该规定使得被扶养人生活费的计算标准出现了不统一,提起诉讼时间不同,计算被扶养人生活费依据的上一年度城镇居民人均消费性支出标准也随之发生改变,“上一年度”若确定为受害人死亡时上一年度或更具合理性,理由如下:
01
从民事责任的赔偿原则出发
对于侵害公民身体造成伤害的,应当赔偿医疗费,因误工减少的收入等费用;造成死亡的,应当支付丧葬费、被扶养人生活费等费用。即侵权行为人对因侵权行为给他人造成损害的,赔偿责任的大小应以其侵权行为所造成的实际损失为依据,予以全部赔偿。故在人损领域,适用的赔偿原则为全部赔偿原则,即填平原则。
理解上述赔偿原则后,设置以下案例模型:
a与b为夫妻,丈夫a于2021年4月因交通事故死亡,死亡时a父为78岁,a母为73岁(a为独子,无其他兄弟姐妹),a子为16岁。但直至2023年4月,家属才提起诉讼,此时a母75岁,a父已去世,a子已成年。以该案例模型分析,在2021年4月至2023年4月期间,a父、a母、a子都存在扶养费用,费用性质为受害人死亡后导致的被扶养人逸失利益的损失。《人损解释》第22条第2款规定实质上并非仅就计算标准进行了规定,其还对于被扶养人的确定设置了一个时间节点。因起诉时其父已过世,其子已成年,能主张生活费的被扶养人仅为其母一人,且其母所能主张的被扶养人生活费年限也仅有5年。即便存在计算时所依据的上一年度城镇居民人均消费性支出已经增加,a母一人此时所获得的被扶养人生活费超过a父、a母、a子三人按照受害人死亡时上一年度城镇居民人均消费性支出所计得的费用,但从实际造成的损害出发,因受害人a死亡而产生的实际损失(仅指被扶养人逸失利益)从2021年4月开始,遭受损失的主体为三人,按照民事赔偿原则,应当对实际造成的损害进行填平,而根据《人损解释》22条,在某些特定情况下,填补的损害与实际发生的损害并不一致,与填平原则相违背,若将“上一年度”确定为受害人死亡时上一年度,依据该标准所计得的损失赔偿与实际所造成损害保持相当一致性。
02
从赔偿的“可预见性”出发
《人损解释》第22条将受诉法院所在地上一年度城镇居民人均消费性支出确定为一审辩论终结时的上一统计年度的城镇居民人均消费支出,而一审辩论终结为何时,受权利人何时向法院提起诉所决定,且每一年度的城镇居民人均消费支出又不可能一成不变,对于赔偿义务人而言,其不知权利人何时将提起诉讼,也就无法判断届时的赔偿标准为何,赔偿命运全然交由权利主张者所掌握;“侵权责任的范围应当在合理预见的圆周范围内,其圆点是过失行为实施或发生时,半径则需考虑时间、地点等具体因素。”将“上一年度”确定为受害人死亡时上一年度,更靠近损害行为发生的圆点,能够为赔偿义务人提供更加明晰的视角。
03
从标准统一化出发
《人损解释》第22条第2款“上一年度”存在一变量,即“一审法庭辩论终结时”,根据当事人提起诉讼的时间不同,各项赔偿费用计算所依据的标准也会发生变化,如丧葬费为受诉法院所在地上一年度职工月平均工资标准,以六个月总额计算;死亡赔偿金系以受诉法院所在地上一年度城镇居民人均可支配收入标准,按二十年计算。如此一来,同一年同一地区发生事故死亡的受害人,有可能因其近亲属所提起的诉讼时间不同,而适用不同的赔偿标准,存在一定的社会风险;但若排除不确定的主观因素,以受害人死亡时上一年度这一客观标准进行判断,将会实现现实意义上的标准统一化。
04
以地方司法实践角度观察
1.2023年6月25日,安徽省芜湖市中级人民法院印发芜中法[2023]25
号关于印发《芜湖市中级人民法院关于道路交通事故纠纷诉前调解平台试点网上办案实体审理指引》的通知
https://mmbiz.qpic.cn/mmbiz_jpg/Xmhq7fYmiclbY0CGNXib5iaKaOTFyPibgicGicx5TCibqhArceWK0OwSYGWXRmugU4odPlc8kpWnIGIr1KUcST0bkgdhw/640?wx_fmt=jpeg&tp=wxpic&wxfrom=5&wx_lazy=1&wx_co=12.陕西省高级人民法院关于印发《陕西省道路交通事故损害赔偿项目计算标准(试行)》和《陕西省道路交通事故主要情形损害赔偿责任比例(试行)》的通知
https://mmbiz.qpic.cn/mmbiz_png/Xmhq7fYmiclbY0CGNXib5iaKaOTFyPibgicGicicG1fBAtKzMtcibG41xriccWNO6prsa5ziaUnGrSeqgptrcKuTDdY5U9qA/640?wx_fmt=png&from=appmsg&tp=wxpic&wxfrom=5&wx_lazy=1&wx_co=1上述文件中均列明被扶养人生活费自受害人死亡之日起计算,该计算与《人损解释》第22条中的规定在特定情况下存在冲突,从公平原则及民事赔偿原则角度出发,“上一年度”之定义,规定为以受害人死亡时的上一年度似乎更具有合理性。
05
结论
目前《人损解释》第22条中将“上一年度”,确定为一审法庭辩论终结时的上一统计年度,存在诸多不合理性,以受害人死亡时的上一年度作为标准进行计算,或更有利于实现法之目的。

加载中…