东莞各学校最新学费出炉!最贵的1年22万元!东华未进前十!

这个学期已经过去了大半了
过完2018年又将是一个新的学期
家长们要开始筹备学费了
最近我们盘点了全市各镇街
所有民办学校学费
供各位家长和学生参考比较!
东莞20家贵族学校学费
首先为大家排一下东莞的贵族学校
最贵的一个学期11万,全年22万
最少的一个学期都要1万多
(按小学收费排名)
注:小学收费有的分1-3年、4-6年级不同,此表中只列了1-3年级学费。另外学费分老生新生,此表只列了新生价格。(每个学校更详细的收费详见后面)
注意!!注意!!
这只是一个学期的学杂费
并不包括住宿、伙食费等
如果算全年还得乘以2倍
如果选择靠前的几所学校
一年的上学花费轻松上4万块
排名靠前的3所学校,都是最近两三年新开的学校。
东莞市伊顿外国语学校,隶属于新加坡伊顿国际教育集团。伊顿拥有分布在全球12个不同国家的超过100所学校,包括新加坡、中国、印度、印尼、韩国、日本、马来西亚等。学校占地152亩,建筑面积72000平方米。学校为12年一贯制的寄宿学校,已于2018年9月1日开学。
华南师范大学附属东莞学校,成立于2016年10月,是由华南师范大学与广东东莞海德教育集团联合创办的一所高起点、高品质的现代化知名学校。办学形式为学前教育、全日制小学、普通初、高中教育。学校用地约18万平米,幼儿园、小学占地约59400平方米。初中、高中占地约123000平方米。
清澜山学校是东莞收费最贵的学校,学费(每学期)小学1-3年级99200元、4-6年级99500元,初中109200元。全年学费初中高达近22万,小学20万。
清澜山学校是由华为和清华大学附属中学合作举办的一所国际化学校,由华为投资控股有限公司出资,由清华附中负责学校教育教学和运行。学校采用清华附中国际课程,以中西合璧的教育理念,博采中国教育和国际教育之所长,保护中国文化中的精髓部分,提供扎根中国、清华特色的国际教育。学前至小学阶段采用沉浸式中英双语教学模式,初高中则逐步过渡到以英文教学为主。
PS:其实东莞还有两所国际化学校,东莞文盛国际学校、东莞科爱赛国际学校,学费一年也要十几万,因为只招收外籍、或港澳台学生,未纳入上面的排名,这里就不展开介绍了。
东莞各镇街民办学校收费
最后我们把东莞各镇街的民办学校收费
全部列举出来,方便各位家长参考
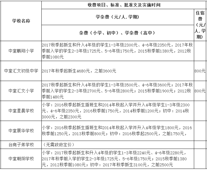
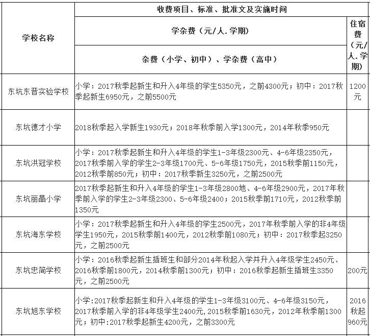
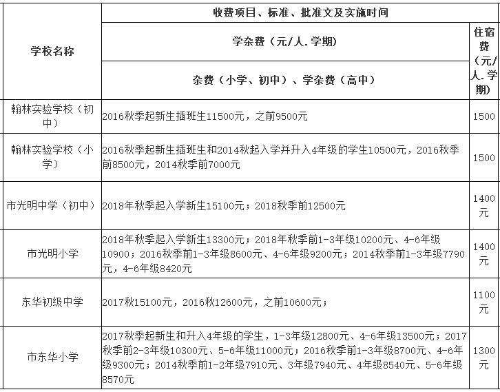
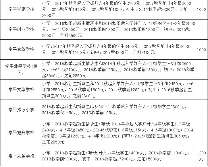
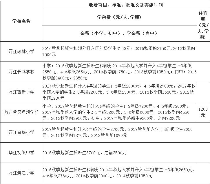
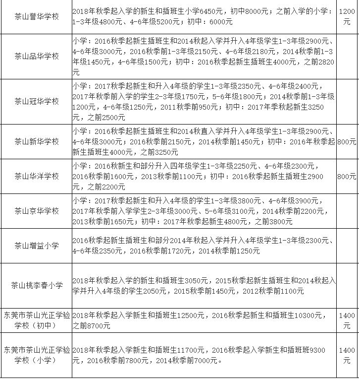
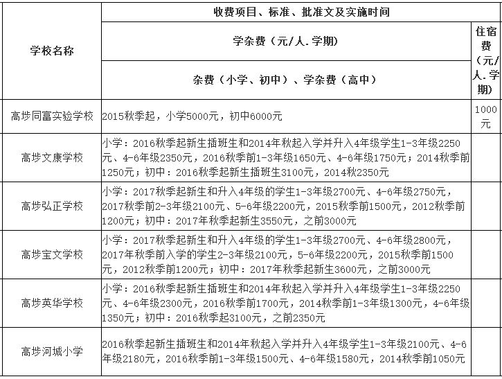
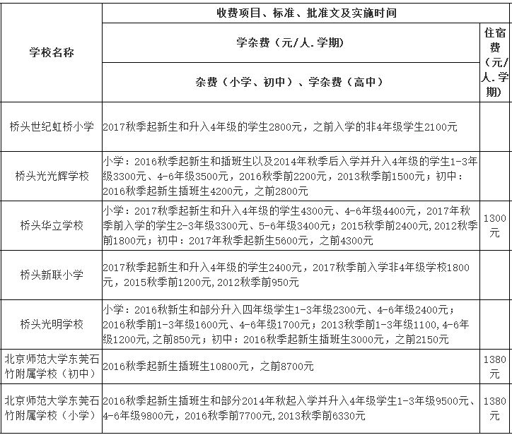
这只是每个学期的学杂费
市属
南城
东城
万江
莞城
虎门
石龙
松山湖
麻涌
高埗
清溪
凤岗
塘厦
樟木头
常平
黄江
桥头
大朗
大岭山
寮步
石碣
石排
企石
东坑
茶山
横沥
沙田
厚街
长安
望牛墩
中堂
道滘
谢岗
东莞近80%的学生都是非东莞户籍
大部分只能入读民办学校
各位爸妈收藏好这份价格单
帮孩子择校的时候可以看哦!
这么实用的文章,记得收藏或转发朋友圈~
---------------------------------------------------------------------------------------------------------------
想了解更多东莞入学入户资讯,欢迎加关注“东莞户口入户”微信公众号
---------------------------------------------------------------------------------------------------------------
加王老师微信180-2899-8810,深入沟通,咨询办理入户。