污水处理工必读|生化调试中的异常情况的分析及对策
标签:
工业水处理环保生产污水处理 |
分类: 环保水处理 |
更多关注公号:环保水处理(hbscl01)
1
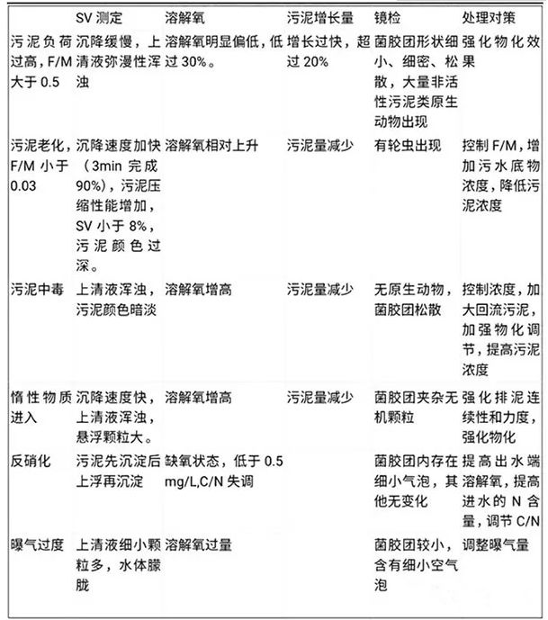
生化池产生浮渣及泡沫的原因
生化池产生浮渣的原因:来自活性污泥系统的不正常代谢,也可能是无机颗粒上浮导致的。
二沉池浮渣:来自生化系统的浮渣、二沉池活性污泥硝化后污泥上浮、二沉池缺氧严重导致厌氧污泥上浮。
泡沫成因:水体黏度增加,主要由于:水体有机物含量过高、曝气混合液活性污泥老化、进水含有过量的洗涤剂或表面活性剂、丝状菌膨胀等。
2
生化池产生浮渣及泡沫的种类
1.泡沫种类(1)棕黄色:活性污泥老化,污泥老化而解体,悬浮在混合液中,附在泡沫上, 导致泡沫破裂时间延长,形成浮渣。(2)灰黑色:活性污泥缺氧,出现局部厌氧反应。另外,可分析进水中是否带有黑色无机物质。(3)白色:粘稠不易破碎泡沫,色泽鲜白,堆积性较好,原因是进水负荷过高;粘稠但容易破碎,色泽为陈旧的白色,堆积性差,只有局部堆积,原因是过度曝气。(4)彩色:进水带有颜色而且负荷高;进水带洗涤剂或表面活性剂。
2.浮渣种类(1)黑色稀薄的液面浮渣:活性污泥缺氧。
(2)黑色而且堆积过度的液面浮渣:污泥严重缺氧或厌氧。(3)棕褐色稀薄的浮渣:不堆积就正常。(4)棕褐色而且堆积过度的浮渣:污泥内部产生硝化反应;严重丝状菌膨胀。
3
生化池产生浮渣及泡沫的故障分析
1.棕黄色泡沫代表活性污泥处于或将进入污泥老化状态。(1)结合沉降比测定是否小于8,污泥颜色是否色泽暗淡,沉降速度是否过快,根据泡沫颜色为棕黄色可判断污泥出现老化。(2)结合SVI小于40,根据泡沫为棕黄色可判断污泥出现了老化。(3)结合镜检菌胶团比较致密,后生动物大量出现,根据泡沫为棕黄色可判断污泥出现了老化。2.灰黑色泡沫代表活性污泥系统出现了缺氧或厌氧状态。
重点需要对溶解氧进行综合判断。对池体均匀布点进行溶解氧测定,如果出现DO小于0.5mg/L,需要重点进行确认。考虑区域污泥是否搅拌混合充分,是否存在沉淀死区。3.白色泡沫代表活性污泥负荷过高,曝气过量,洗涤剂进入等。
(1)F/M与白色泡沫:如果F/M大于0.5,可以确认处于高负荷运行状态,培菌初期出现泡沫正常.(2)DO与白色泡沫:DO大于5.0mg/L,就是曝气过量导致污泥过氧化而出现解体,一般控制DO不小于2mg/L就可以了。(3)外入物质的问题:洗涤剂或表面活性剂进入。检测DO和污泥负荷可反推断是否有外入物质进入。4.彩色泡沫与进入带颜色水、洗涤剂、表面活性剂有关。
通过观察物化区处理出水是否带有颜色可判断是否有颜色水进入;观察物化区水跃是否产生泡沫可判断是否洗涤剂进入。5.黑色稀薄液面浮渣控制DO值,判断是否存在溶解氧相对不足或局部不足。需要全面进行测定确认。对于因废水本身缺氧过度导致色泽变黑,可以通过加强回流废水缓解浮渣大量出现。6.黑色堆积过度液面浮渣镜检没有发现活性污泥类原生动物,污泥颗粒分散不絮凝,沉降性能不好,上清液浑浊,污泥沉淀色泽暗淡偏暗黑。
原因:溶解氧不足,局部出现厌氧或缺氧。7.棕褐色稀薄液面浮渣结合沉降比发现上清液略显浑浊,含有解体的细小颗粒物质,间隙水清澈,浮渣具备粘性,不易搅动下沉。原因:F/M小于0.05 ,而且持续时间长。8.棕褐色堆积过度液面浮渣(1)与丝状菌有关:结合镜检和SVI或者结合SV,判断是否为丝状菌膨胀。
(2)与活性污泥反硝化有关:结合SV,发现细小污泥絮团向上浮起,堆积在液面,通过搅拌后可以快速下沉;测定C/N,确定进水是否含有过量的N,在碳源不足的情况下,污泥容易发生反硝化,同时确保溶解氧大于3mg/L。
4
浮渣与泡沫的预防与控制
1.污水自身控制问题导致(1)排泥不及时,污泥龄过长:出现棕黄色稀薄浮渣;控制污泥老化;可结合F/M、SV以及镜检进行确认。
(2)污泥浓度控制过低,负荷偏高:结合镜检和F/M进行确认。判断是否有非活性污泥类生物出现,F/M是否大于0.5。(3)丝状菌未能有效控制。(4)曝气方式不正确:过量曝气。(5)营养剂投加相对不足。
2.浮渣泡沫消除对策用水进行喷洒、倾倒适量废机油或者消泡剂。
5
二沉池污泥漂流
1.曝气池冲击负荷过高
(1)污泥负荷过高:判断是否二沉池出水浑浊。
(2)表面负荷过高:进水量大,停留时间不够。
2.曝气池污泥老化
排泥不及时,进水污水浓度过底,污泥浓度控制过高。
3.曝气池污泥中毒
判断出水的效果明显变差。
4.二沉池反硝化作用
控制曝气池尾端的DO以及加大回流速度。
5.生化系统大量无机颗粒进入
强化物化效果
6.曝气池曝气过度
检测DO。
https://mmbiz.qpic.cn/mmbiz_png/kAONxmT9FWkP2Yz7LwIWMSPlicXsbDRfJa2gN0cZoqQP6UAxesicKBG9oNqIFOvicYjEYicVLXZTkT9PY14D7l8Hdg/640?wx_fmt=png6
二沉池污泥上浮
污泥腐化、污泥脱氮、污泥膨胀。(1)污泥腐化:缺氧造成厌氧分解,产生大量气体。(2)污泥脱氮:反硝化作用(硝酸盐在反硝化菌作用及DO小于0.5mg/L条件下,还原成氨和氮),产生气体。(3)丝状菌膨胀:活性污泥絮团内夹带过量细小气泡,导致污泥比重降低。
2.指标表现(1)镜检:活性污泥菌胶团内有细小光亮点。(2)肉眼观察:菌胶团内有细小气泡,阳光下气泡受热膨胀。(3)SV测定:出现气泡,并膨胀上升。3.处理对策(1)反硝化问题
增加污泥回流或及时排泥,减少沉淀池内污泥;减少曝气量或时间,降低硝化作用;或者提高出水端溶解氧的含量。减少沉淀池进水量,以便减少进泥量。(2)污泥腐化问题:保证曝气设备低故障;降低污泥浓度;避免污泥冲击负荷丝状菌问题(3)丝状菌膨胀问题:丝状菌生长环境:pH 4.5-6.5,高温容易生长,要求较多碳源,对氧和磷要求较低 要求较多氧。与正常情况进行比较https://mmbiz.qpic.cn/mmbiz_png/kAONxmT9FWkP2Yz7LwIWMSPlicXsbDRfJ7OboXdK6Bte3ArQib1tom4wET8icwwLNdBt4dDYrK5kDXMMpbMVSlA2g/640?wx_fmt=png&tp=webp&wxfrom=5&wx_lazy=1&wx_co=1判断依据{在正常情况下,SV(10-30), SVI(50-150)。}https://mmbiz.qpic.cn/mmbiz_png/kAONxmT9FWkP2Yz7LwIWMSPlicXsbDRfJOe28Dtm3rTiadgZN4iafzczFuMTbMLc0LVhqKPsTfa19hUS4lbPrllmQ/640?wx_fmt=png&tp=webp&wxfrom=5&wx_lazy=1&wx_co=1丝状菌膨胀原因:外围原因:a)
7
污泥老化
1.SV测定(1)沉降速度:快,时间比正常快1.4倍;(2)污泥絮团:大,比较松散,絮凝速度也快;(3)污泥颜色:深暗、灰黑、不具有鲜活光泽;(4)上清液清澈度:有好的清澈度,游离较多细小絮体。(5)液面浮渣:曝气池有浮渣和泡沫产生。
2.镜检观察后生动物数量占优,污泥菌胶团粗大色深。
3.F/M确认(有机负荷率F/M,也叫污泥负荷,F指的是有机物,M指的是微生物。指单位重量的活性污泥在单位时间内所承受的有机物的数量,或生化池单位有效体积在单位时间内去除的有机物的数量,单位kgBOD5/(kgMLSS.d)。)确认长期处于低水平,小于0.05。4.产生原因(1)排泥不及时,污泥龄长。(2)进水长期处于低负荷状态。(3)过度曝气。(4)污泥浓度控制过高。5.控制方法(1)确保污泥浓度在一定范围,通过F/M确定,同时确保排泥的均匀性。(2)曝气的均匀性和防止过曝气。通过检测DO,控制出水端DO为2.5mg/L。(3)避免低负荷运行;控制F/M在0.15-0.25之间,必要时补充外加碳源。6.指标控制(1)F/M:控制0.15-0.25。(2)DO:大于4mg/L属于过曝气。(3)污泥龄:7-10天。
8
污泥中毒
1.判断方法(1)观察SV:污泥活性降低,原生动物死亡,菌胶团解体细小化,有大量不沉降细小颗粒,污泥絮凝性变差,絮凝时间长。(2)镜检:原生动物死亡或消失:以楯形虫为代表的爬行类原生动物消失。持续6小时后原生动物消失。后生动物活动减弱。菌胶团:出现解体,大量细小菌胶团颗粒。液面浮渣:色泽晦暗,稀薄松散;镜检浮渣发现无原后生动物,菌胶团松散,细小部分过多。2.指标表现(1)溶解氧变化:逐渐上升(2)出水变化:有机物浓度不断升高。
后一篇:如何缩短污水生化调试?

加载中…