活性污泥微生物镜检图谱及其运行判定
标签:
活性污泥生化水处理污水杂谈 |
分类: 环保水处理 |
更多关注:环保水处理(hbscl01)
35种活性污泥微生物镜检图谱
一、微生物镜检概述
在活性污泥中占大多数的细菌在进行显微镜观察时有诸多不便,而其中的原后生动物多以单体存在,且以游离细菌作为捕食对象,在活性污泥控制参数及环境变化时,其种类、数量、丰度等变化可用以指示活性污泥性状。
1、镜检注意事项
1)取样
于曝气池末端采样。因为在活性污泥中原后生动物种群在曝气池首端常见的为非活性污泥类原生动物占优势,中段是中间性活性污泥原生动物占优势,而末端的最终原生动物以何种类占优势决定了活性污泥生物相所处功能性状。
2)采样样品应为泥水充分混合液;生物相观察用样品不可与其他样品混合。
3)取样器要洗涤干净;样品绝不可放入冷藏、冷冻箱内,需进行保存,应该常温下操作并尽早观察。
2、原后生动物分类
1)原生动物
通常为单细胞,没有细胞壁,但有分化的细胞器。通常于水体中常见的有鞭毛纲、肉足纲、纤毛纲(原吸管纲并入)三大类。
鞭毛纲:具有一根或多根鞭毛,一般统称为鞭毛虫。包括滴虫、侧跳虫、波豆虫、眼虫、内管虫等。
肉足纲:其机体仅有细胞质形成的一层薄膜,体型较小,大多无固定形态。包括变形虫、太阳虫等。
纤毛纲:身体表面具有纤毛,并以纤毛作为运动和摄食的细胞器。分为游泳型和固着型。包括喇叭虫、斜管虫、豆形虫、肾形虫、草履虫、漫游虫、楯纤虫、裂口虫、扭头虫;钟虫、独缩虫、聚缩虫、累枝虫、盖纤虫等。
2)后生动物
原生动物以外的多细胞动物,其中微型后生动物需要借助显微镜予以观察。这类包括轮虫、线虫、寡毛类动物、浮游甲壳动物。
3、生物相变迁
二、常见原后生动物一览
在活性污泥系统中,根据对活性污泥是否有利将原生动物分为非活性污泥类原生动物、中间性活性污泥类原生动物和活性污泥类。
1、非活性污泥类原生动物
2、中间性活性污泥类原生动物
3、活性污泥类原生动物
4、后生动物
活性污泥微生物镜检之运行判定(附实例解答)
三、生物相与运行
1、活性污泥结构
活性污泥絮体的大小、形状、紧密程度、构成絮体的菌胶团细菌与丝状菌的比例及其生长情况能很好地反映污水处理状况。但需注意的是,在探讨絮体粒径时,状态不同数值有差别;实际絮体粒径受曝气和搅拌等产生的剪切力影响很大。
观察到上图所示菌胶团,表示有机物大量存在,细菌处于显著增殖状态。
良好的絮体,有压密性,呈深褐色。在絮体与絮体之间观察不到针尖状小絮体。
新生态污泥菌胶团各类细菌形状清晰,而解体后压密性恶化的絮体,细菌类形状已破裂。
2、通过生物相判断运行
1)活性污泥的污泥絮粒大、边缘清淅、结构紧密,呈封闭状、具有良好的吸附和沉降性能。絮粒以菌胶团细菌为骨架,穿插生长一些丝状菌,但丝状菌数量远少于菌胶团细菌,未见游离细菌、微型动物以固着类纤毛虫为主,如钟虫、盖纤虫、累枝虫等;还可见到楯纤虫在絮粒上爬动,偶尔还可看到少量的游泳型纤毛虫等,轮虫生长活跃。这是运行正常的污水处理设施的活性污泥生物相,表明污泥沉降及凝聚性能较好,它在二沉池能很快和彻底地进行泥水分离,处理出水效果好。在形成这种生物相结构时,应加强运行管理,以继续保持这种运行条件。
2)污泥出现絮体结构松散,絮粒变小,观察到大量的游泳型纤毛虫类(豆形虫属、肾形虫属、草履虫属、波豆虫属、滴虫属)等生物、肉足类生物(变形虫类等)急剧增加的生物相。出现这种生物相时,污泥沉降性差,影响泥水分离。产生的原因是由于污泥负荷过低,菌胶团细菌体外的多糖类基质会被细菌作为营养物用于维持生命需要,从而使絮体结构松散,絮粒变小。若同时观察到大量的游离细菌的生物相时,则是由污泥负荷过高引起的,这时污水中的营养物质丰富,促使游离细菌生长很好,絮凝的菌胶团细菌趋于解絮成单个游离菌,以增大同周围环境的比表面,同样使污泥结构松散,絮粒变小。此外,由于污泥絮粒的解絮或变小容易被微型生物吞噬,使得微型生物因食物充足而大量繁殖。对由于污泥负荷过低,应采取减少污泥回流量、投加营养物质、缩短泥龄等方法提高污泥负荷运行;对由于污泥负荷过高,则应采取减少进水流量,减少排泥等措施降低污泥负荷运行。
3)在培菌初期,水中有机物浓度很高,污泥未形成,这时可观察到大量的游离细菌及鞭毛虫,接着出现掠食很强的游泳型纤毛虫;随着培菌的进行,水中有机物浓度不断降低,游离细菌及鞭毛虫数量不断减少,游泳型纤毛虫因食物减少而不断减少,当出现了固着型纤毛虫,标志着污泥基本形成。
4)活性污泥中累枝虫、木盾纤虫、裂口虫、钟虫的数量呈增长趋势时,表明出水水质明显变好。在污泥结构松散转差时,常可发现游泳型纤毛虫大量增加,出水混浊;处理效果较差时,变形虫及鞭毛虫类原生动物的数量会大大增加。
5)出现硫细菌、螺旋体、扭头虫属时表明溶解氧不足,需要向曝气池内增加供氧量,提高溶解氧浓度。当溶解氧浓度超过5mg/L时,出现大量的各种肉足类和轮虫类,这时应减少曝气量。
6)当污水浓度和BOD负荷低时,会以游仆虫属、旋口虫属、轮虫属、表壳虫属等生物占优势,标志着硝化正在进行。出现这种生物相时应及时提高BOD负荷运行。
7)在活性污泥出现恶化的情况时,通过调整运行环境,出现漫游虫属、斜叶虫属、管叶虫属等生物时,表明活性污泥开始从恶化恢复到正常状态。
8)就轮虫属而言,从污泥解体开始到还有大量残留絮体存在时都可见。线虫大量出现,与活性污泥老化有关,其表现通常是活性污泥老化的开始阶段,在活性污泥老化进入加速期,则看不到其占优势的现象。
9)当污泥停留时间长,曝气过量时,处理腐败污水等有机酸多或含油多的污水时,可观察到放线菌出现,它可引起曝气池发泡。
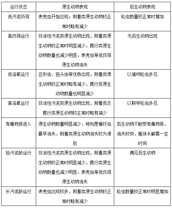
工艺操作或进水水质变化时,原后生动物表现
3、污泥膨胀
污泥发生膨胀在活性污泥运行中是十分恼人的。此时,会使污泥含水率上升,上清液体积减少,活性污泥颜色发生异变。其中对SVI值影响大的丝状菌有021N型、球衣菌、微丝菌、发硫菌、1701型、0961型等。在食品废水中,引起固液分离故障的有021N型、球衣菌、0041型等。
当溶解氧浓度低时,可观察到从絮体表面伸出。
这是引起污泥膨胀的代表性细菌,在低溶解氧浓度下出现。
四、实际问题解答
1、这是最近的镜检图片,求各位说说污泥的性状,测沉降比时,污泥全部上浮,3个小时后污泥又降到量筒底。这是接触氧化池的污泥,沉淀池池面上漂着一层污泥,测沉降比时污泥层在上面,水在下面。取出的水样上层漂着许多土黄色污泥颗粒,感觉上和脂肪粒一样。
答:表观看污泥还行。但最后一张图片看最后一张有丝状菌,并且一张镜检中有气泡存在,应是污泥上浮的原因。
-
1、看镜检的情况,有轮虫,钟虫、表壳虫,情况正常。
-
2、关于丝状菌,不要镜检看到丝状菌就可怕的要死,其实污泥中没有丝状菌,污泥的活性才没有到最佳状态。
-
3、应该是污泥中的气泡所致,如果好氧池的污泥和COD的去除率没有影响,就不用管它,一直曝气,它不会怎么样,反而是注意缺氧池的情况,反硝化的效果如何? 如果想调整,就是先把曝气降下来,然后再升上去。需要把握度。
2、我今天早上做了镜检,对微生物了解不多,麻烦各位说下。
图中两种生物是我这次镜检发现的最多的,但是我不知道它们是什么,也不知道它们的出现代表什么意义。
这是放大倍数看到的。另外我还看到一只轮虫,活性不高,基本没有动静,还有表壳虫(1只),很小一只,变形虫(2到3只)也有,不过很小。这几天的污泥感觉有点奇怪,变少了很多,SV30只有25%,昨天24%,今天早上取样的时候发现二沉池有浮泥,黄色,一大块一大块的,打散后很快就沉下去。从这几样能看出曝气池有哪些问题?
答:鬃毛虫和藻类。污泥停留时间过长,污泥负荷低,污泥有老化迹象。
3、镜检,大家来看一下污泥情况,先分析一下菌胶团情况,再分析原后生动物,总体评价一下污泥状况。
这是含有80%成分的印染废水,现在的镜相取得生化沉淀污泥,看起来还不错,但是我取了生化混合液镜检后,惨不忍睹,菌胶团细碎得很,原后生动物没有这么多,镜检取泥以那个为准混合液还是沉淀污泥,我自己认为混合液,各位怎么看?
图5
答:镜检污泥一般是曝气池末端取混合液,在低倍显微镜下计数。菌胶团要注意观察颜色深浅、密实程度及是否有新生。
污泥比较松散,是不是负荷比较低造成的。图5那个是摩门虫,它一般是在污泥过了良好期,趋向污泥解体的时候出现。
图2及图3都是累枝虫,图4是钟虫;菌胶团看上去一般,有部分新生菌胶团。图2这样大脑壳的累枝虫,通常会出现在污泥状况即将开始走下坡路的时候,但此时池面看上去效果会非常好,如果此时不注意调整工艺,很快会走下坡路,出水变浑浊。在进行累枝虫计数时一个脑壳算一个。
此外,镜检看的是趋势,不是一两天的变化情况。
4、第一个会来回伸缩,跟钟虫差不多,也是快速缩回,慢慢伸出,好像是在一个管子里,头部有好多触角,头部附近有碎屑在打旋。第二个全身比较圆,并且全身有毛,头部稍小,尾部比较大,尾部有两根刺一样的东西。
答:图2是鼠鼬虫。在低负荷时出现,污泥解体发生时远比轮虫能更多观察到。
5、最近在污泥培养,添加甲醇营养源,镜检发现绿色小虫子,请问是什么?
答:通常带颜色的多半是藻类。没有特别的指示意义,当然水不好的时候是不会有藻类繁殖的。
6、最近镜检时发现两种新虫,想问都是什么?
答:漫游虫比较明确了,另一个除了大家说的表壳虫,也有可能使被盖玻片压得变形的钟虫或轮虫(个头上看表壳虫没有这么大)。
7、想问下中间的微生物是什么虫?
答:该原生动物为表壳虫。在污水处理中的表壳虫多生活在负荷较低的状态下,通常食微比小于0.1的时候会出现,且溶解氧高,污泥有老化的趋势。大量出现可基本确定为食微比低,少量出现为基本现象。
8、以下图片是活性污泥的镜检图片,现在污泥有问题,丝状菌比较多。这样的污泥怎么样改善好呢?印染废水,污泥量为2500~3000mg/L,SV30 100%,溶解氧2~4mg/L。
答:丝状菌看上去不少,不消灭丝状菌,系统早晚要受冲击。消灭丝状菌时系统出水也要受影响。可以试下投加次氯酸钠,投加浓度可以从10mg/L开始,没效果加大浓度。系统小的话,可以考虑将全部污泥置换,短期效果最快。
9、造纸废水,由于生化池上面泡沫较多,加大了曝气,最近几天发现生化池和二沉池上都是浮泥,活性污泥发白,沉降比98%。最近钟虫和纤毛虫明显减少,仍有发现极少数的轮虫,有之前没怎么见过的一种虫较多,形态是:身体很柔软,有点像葫芦,游的很快,尾部有两根须,模样很凶。不知道是什么虫?该怎么办呢?
答:个人认为是污泥老化了,污泥负荷低,曝气量大微生物没有足够的营养物质导致微生物饿死,上面一层是死泥,建议加大排泥。另外沉降比98%,污泥膨胀了,可能是PH过低导致丝状均大量繁殖,丝状均在碳氮磷比不合理的情况下,是优势菌种。对造纸废水的各个指标是多少不清楚,建议是加大排泥,减少曝气量。
10、以下是镜检微生物的图,这种微生物存在,能够表示对生化培养有利吗?400倍观察,中央那个大虫子,有鞭毛助其游动,视野中还有很多小黑点在跑动。
答:个头大的像是游仆虫。小黑点是楯纤虫吧,此虫出现说明处理效果比较好。此虫会吃一些脱离污泥絮团的游离絮体,会使出水水质变得更加清澈。活动的小点点越多,对培养越有利,说明新生的微生物越多。

加载中…