不要再躺平了!英港新这些学校和专业开放了23fall申请丨武汉靠谱留学中介机构推荐
 (2022-07-06 10:10:11)
	
			
					(2022-07-06 10:10:11)		| 标签: 留学留学申请留学中介英国留学 | 分类: 出国留学 | 
咨询武汉申友留学加V:thinkuwh
前段时间,港中大接连宣布提前批,英国诺丁汉、卡迪夫大学偷偷抢先开启了23fall的申请通道,弄得大家心里“慌乱不安”。
知道23fall很卷,但没有想到会这么卷!那么目前都有哪些学校和专业开放了23fall申请呢?今天武汉申友留学小编就来为大家浅盘一下。若是已经准备好了的同学,可以趁机会冲一波了。
一、香港
香港高校这边主要是港中大宣布了部分专业的提前批项目,其他高校目前暂无动静。
今年,港中大接连两次公布提前批项目,其中,最令人震惊的是商学院首度公布了提前批,对比往年,可是足足提前了两个月!且录取规则还发生了变化。
就目前官方给出的信息,港中大商学院由以前的多轮次申请变成了“提前批”+“常规轮”的模式,也就是说如果招生情况良好,更大可能会提前关闭申请通道,而提前批的开放也必然会减少常规轮的名额。
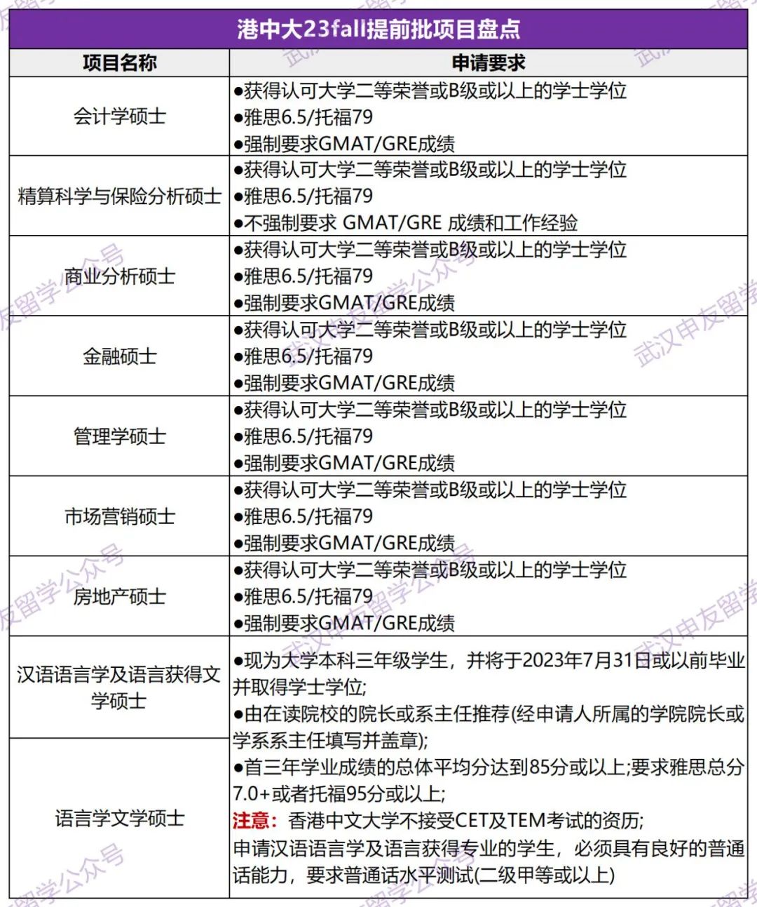
港中大目前公布提前批项目有:
- 汉语语言学及语言习得
- 语言学
- 会计学
- 商业分析
- 房地产
- 金融
- 管理学
- 工商管理
- 市场营销
- 精算及保险分析
提前批项目申请要求:
提前批申请时间:
2022年6月25日—2022年8月1日
二、新加坡
提前批对新加坡来说不是什么新鲜事,早在五月份,新国立就开启了“提前批”项目,而到目前7月,已经有部分提前批项目快要截止了,想要申请的同学们可以冲一冲。
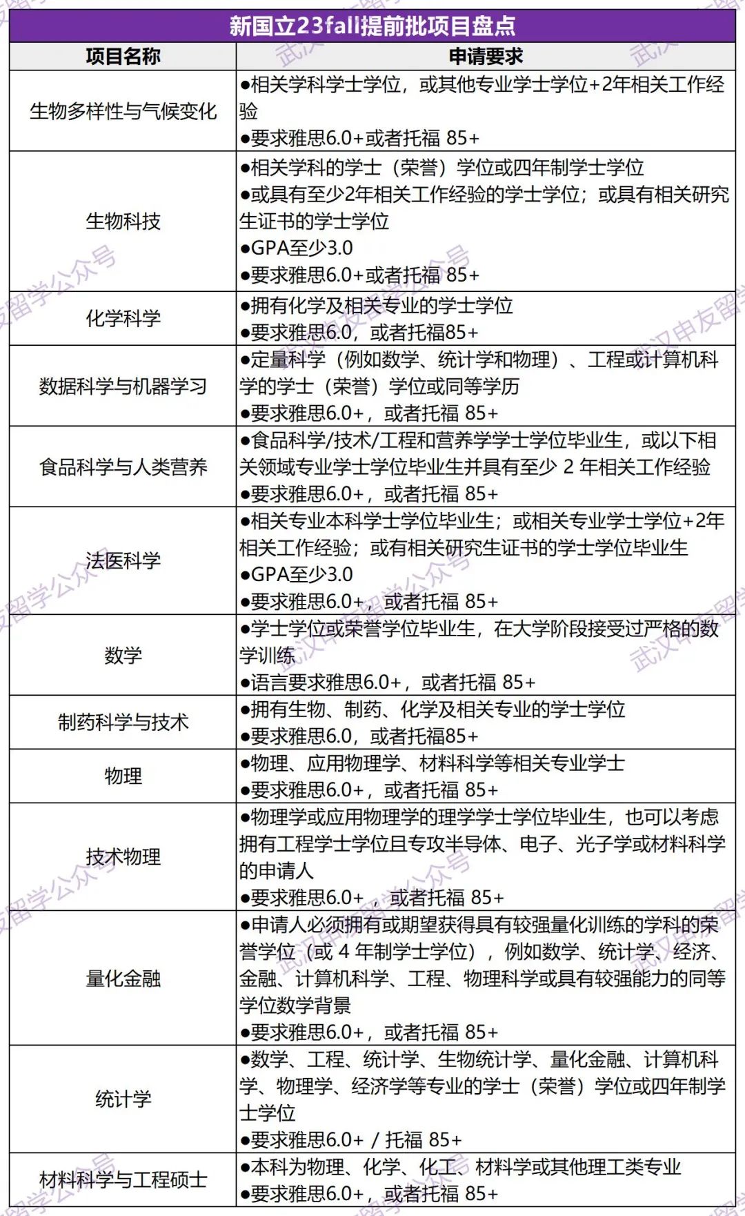
1、新加坡国立大学
目前新国立开放的23fall提前批项目有:
- 化学科学硕士
- 量化金融硕士
- 统计学硕士
- 数据科学与机器学习硕士
- 法医学硕士
- 食品科学与人类营养硕士
- 生物科技硕士
- 生物多样性与气候变化硕士
- 材料科学与工程
- 制药科学与技术
- 物理
- 技术物理
项目申请要求:
注:以上为不完全盘点,可能有所遗漏
提前批申请时间:
材料科学与工程硕士:
- 提前批第一轮:2022 年 7 月 1 日- 31 日
- 提前批第二轮:2022 年 8 月 1 日- 31 日
以上其他项目申请截止时间为:
2022年5月6日—2022年7月15日
2、南洋理工大学
除了新加坡国立大学的23fall提前批,南洋理工大学还有一些23fall春季项目正在开放申请中。
三、英国
根据官网、网申系统显示,诺丁汉大学、卡迪夫大学两所学校大部分专业已经开启23Fall申请!
其中,诺丁汉大学目前大部分授课型硕士和研究型硕士申请已经开放2023/24 学年申请,商学院目前还未开放2023年的申请。
卡迪夫大学所有硕士项目已开放申请。
23fall留学申请已经打响,大家要求意识、有规划的做好自身的软硬背景的提升,如果是文书、语言成绩等材料准备好了的同学,可以抓紧提前批进行申请,提前上岸,早放松。即使被拒也不会影响后期常规轮的申请。
当然,如果是还没有准备好的同学,也不要慌张的着急申请,还是要保证申请材料的完整性,达到学校的申请要求。同时,要调整好心态,合理利用剩下的两个月的时间,做好文书打造、语言备考、软背景提升。
>>>武汉申友留学编辑<<<</b>

 加载中…
加载中…