父母的情感模式在子女身上重演的可能性是否较大?
http://www.changweibo.com/ueditor/php/upload/20150603/1433314509911.jpg
父母的情感模式在子女身上重演的可能性是否较大?
文/Tse君君
本文系作者授权“清南”发布,如要转载请与作者本人联系。
题主提到婚姻模式,在婚姻咨询实践中,不健康的婚姻模式或者说情感依附模式主要有四种:
火爆对抗型:主要表现为吵架,过一段时间就要吵一架,不吵就没法过,吵架已经成为其沟通模式;
追逐--回避型:主要表现为一方似乎比较强势,不停的找问题,另一方不停地退避,或者说一方觉得婚姻很有问题,另一方觉得没有问题;
过度依赖被依赖型:一方像小孩子一样没有自理能力,什么都要靠对方,而另一方虽然抱怨配偶不独立,但事实行为上却促成了配偶的依赖,当配偶想要独立自理的时候,另一方产生很大的恐慌不安全感,强烈要求对方再回到依赖状态(不会明说,或者说ta自己都没意思到自己的这种诉求,但是行为上会这样做);
互相疏离型:各玩各的,互相感情依赖很少,对对方的事情不甚关心。
下面看一张图,图中的两个椭圆代表有亲密的关系的两人,每个人都有表层的行为模式(即应对方式,遇到问题会表现出什么行为)和深层次的内在需求与感受(即深层次的情感,包括但不限于安全感的渴望、尊重的需要、被抛弃的恐惧、被理解的需要、焦虑等等),这种深层次的情感感受本应是夫妻前相互分享交流的,但是在有问题的婚姻中,夫妇没有交流这些情感,只表现或“交流”了浅层次的行为表现,呈现出图中所示的四种模式。
http://pic2.zhimg.com/dcfca7295297c2664723cabae7883931_b.jpg
夫妇无法交流深层次情感一方面可能是因为从小的教育使之不懂得表达内心情感,另一方面可能是夫妇的互动方式让他们觉得表达出内心的脆弱只会让对方进一步伤害自己,让对方抓住自己的弱点从而把自己伤的更深。
题主问子女是否容易重复父母的婚姻模式,补充说明中列举的离婚、家暴与此处婚姻理论中的模式是不同的。
离婚的原因有很多,父母离婚,子女婚姻不一定不幸福。关注的点不应该在父母是否离婚,而在于父母互动模式对孩子的影响。典型的例子就是一对整日争吵或冷战的父母对孩子而言还不如一对和平分手依然关心爱孩子的父母。
从孩子的心理上来讲,争吵或常年冷战的父母会让孩子觉得都是自己的错才导致父母不和,会让孩子觉得自己是不值得被爱的。而这种“不值得被爱”的感觉会影响孩子的自信心、自尊感,对孩子未来的成长会产生很多影响。很多成年后的自暴自弃、疑心伴侣出轨等等都与内心“不值得被爱”的感觉有关。 孩子从父母身上学习爱与信任,但是父母之间如果都是咒骂与埋怨,甚至在孩子面前不停的诋毁配偶,拉着孩子一起仇视配偶,那么孩子会很矛盾,会无法建立对他人的信任感,因为爸爸/妈妈告诉自己最亲近的妈妈/爸爸是坏人,还有谁值得信任呢?
如果父母能情绪平和的解除婚姻,让孩子从心底理解到父母分开不会不是孩子的错,父母会依然爱孩子,或者说有另外强有力的照顾者,如爷爷奶奶、外公外婆,能够给孩子足够的爱与照顾、沟通,那么对孩子的负面影响会较小,将来孩子还可能吸取父母婚姻的教训,更懂得珍惜,获得更加幸福的婚姻。
就家庭暴力,首先我想说,它是犯罪!!
家暴对孩子的影响分为两方面:男孩子有可能成为施暴者;女孩子可能对家暴的容忍力更大,从而更有可能成为受害者。
每对婚姻都会遇到问题,有些人选择用暴力解决问题(其实根本没解决,只是施暴者认为解决了)。如果孩子从小看到家暴,他会学会以暴制暴。开始时是父亲打母亲和孩子,孩子长大以后为了保护母亲和自己,就会打父亲。慢慢他会认为,打人不对,但是确实可以快速解决问题。女孩子从小在家忍受家暴,更易形成自卑、软弱的性格。将来结婚,如果也有家暴问题,更可能选择默默忍受而非反抗。
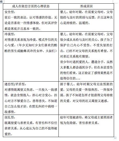
我们再回到婚姻互动模型图,刚刚谈到夫妇间的不同应对方式会呈现出四种互动模型:火爆对抗型、追逐--回避型、过度依赖被依赖型、互相疏离型。现在来谈一下是什么阻碍了双方进行深层次的情感交流。根据依恋理论(Attachment theory),人主要有四种依恋模式(如下图),这种模式是在幼年时在与主要照顾者(通常为母亲或母亲的替代者)互动过程中形成的,如果处理不当,没有解决的话,在结婚之后有很大可能这种心理状态会影响到下一代。
http://pic3.zhimg.com/f97c69ab5d714cf72b8f248fcf5211be_b.jpg
冷漠型、迷恋型、混乱型都会不同程度的对情感互动产生负面影响。
评论中有朋友问健康的关系是怎么的,一下补充:
健康的关系是双方能心平气和坦诚的沟通内心的感受与想法,并且能尽力去理解对方的感受。
举个栗子:情人节女方期待玫瑰花,男方没买
女方内心的感受是:“玫瑰花代表他对我的爱和关心,虽然我暗示了,但他依然没买,让我很担心我在他心中的位置没有原来重要了,让我没有安全感,而且朋友们都收到了花,我没有的话很没面子”。由此可见,女方浅层需求是玫瑰花,深层需求是安全感、爱人的肯定、周围人的肯定。
男方的想法是:“都在一起这么久,我对你怎么样还用玫瑰花证明??花太不实惠了,两天就蔫了,有那钱干嘛便宜无量商贩,不如加个菜呢!暗示?什么暗示??完全没收到啊!”
“玫瑰花”在两人心中的含义完全不同,生活中很多事都是这样,如果双方能把内心的想法沟通一下,并试着理解对方,会减少很多问题。
实践中,来做婚姻咨询的夫妇都是想继续走下去的,否则就直接去离婚了,但就是有一些问题阻隔在那里。既然有心,为何不能好好相处?往往问题就在不当的沟通方式层层掩盖了相爱的真心。而咨询的过程就是帮咨询夫妇发现他们互动过程中存在的问题,理顺互动模式,帮助他们更好的走下去
来源邀稿:Tse君君
http://www.changweibo.com/ueditor/php/upload/20150603/14333144126318.jpg

加载中…