标签:
杂谈 |
经常孩子家长会来咨询:“医生,我想问一下,孩子体检时候医生叫我们打肺炎疫苗,那个好像是自费的吧,有点贵的嘞,有打的必要吗?”相信大家难免也会有这样的疑问。
首先我们要明白什么是肺炎,肺炎通常指肺的急性炎症,是导致5岁以下儿童死亡的重要病因之一,是宝宝常见的呼吸系统疾病,根据致病菌不同,可分类为细菌性肺炎、病毒性肺炎、支原体肺炎、真菌性肺炎和寄生虫性肺炎等等。
目前针对支原体肺炎、真菌性肺炎和寄生虫型肺炎没有相对应的疫苗可以选择。
https://pic.wenwo.com/fimg/71936215334.jpg
一、肺炎疫苗
疫苗全称是“肺炎链球菌疫苗”,为了预防肺炎链球菌感染引起的一系列疾病。
肺炎链球菌是儿童细菌性肺炎的最常见病因。除了能导致细菌性肺炎外,肺炎链球菌还可能引起中耳炎、细菌性脑膜炎、脓毒血症等,导致孩子耳聋、脑损伤等。
根据2005年实施的《疫苗流通和预防接种管理条例》,在我国,肺炎疫苗属于二类疫苗,为公民自费、自愿接种,但这并不是说它不重要。世界卫生组织WHO早就将儿童肺炎球菌性疾病列为优先使用疫苗预防的疾病。
https://pic.wenwo.com/fimg/72499215029.jpg
二、为什么婴幼儿要打肺炎疫苗?
1、自身抵抗力弱
宝宝出生后从妈妈体内带来的抗体,会随着时间降低,到了6月龄时抗体便会消失。
这个时期婴儿对病原感染的抵抗力下降,容易患病,并发的心力衰竭、呼吸衰竭等更会危及生命。
2、宝宝是肺炎球菌的主要宿主
据有关数据显示6岁以下鼻咽部肺炎球菌病毒携带率为30%~50%。
每3个下呼吸道感染的儿童中,将近有1个携带肺炎球菌。
https://pic.wenwo.com/fimg/73015215335.jpg
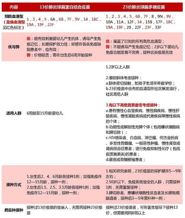
三、市场上常见可以预防肺炎的疫苗
1、肺炎13价疫苗:属于已经退市7价疫苗的升级版,目前重点推荐的肺炎疫苗
适合2岁以下婴幼儿。
最佳注射月龄的基础免疫在2、4、6月龄各接种一剂基础疫苗,加强免疫在12~15月龄接种一剂。
基础免疫首剂最早可以在6周龄接种,之后可各剂间隔1~2月。
最晚的基础剂型要在6月龄打完,不超过7月。
接种疫苗后的保护抗体水平至少可以保持5年。
2、23价疫苗:2岁及以上人群,但由于生产工艺落后,免疫效果差,因此不做常规推荐;
3、HIB疫苗:可预防B型流感嗜血杆菌引起的侵袭性肺炎,免疫程序为2、3、4、18月龄各接种一针。
另外还有含有HIB成分的联合疫苗,目前有三种,分别是五联疫苗,目前到处缺货。四联疫苗和“流脑AC群B型流感嗜血杆菌结合疫苗”简称三联疫苗。
4、流感疫苗:预防流行性感冒和流感病毒感染导致的病毒性肺炎。
≥6月龄才能接种,每年的9、10月份至次年的3月份接种,由于病毒的变异性,建议每年接种一次。
https://pic.wenwo.com/fimg/73605215030.jpg
四、是不是接种了疫苗就不会患上肺炎?
肺炎的致病菌和致病因素复杂,上述针剂并不能完全阻止宝宝肺炎的发生。
但是它能减少患病率,而且有效预防重症肺炎的发生。
https://pic.wenwo.com/fimg/74466215336.jpg
看完这篇文章,大家对肺炎疫苗还有什么问题吗?欢迎大家留言。
也欢迎你点赞评论转发,是给雨滴医生最大的鼓励。
为了帮助更多的爸爸妈妈解决育儿问题,我成立了父母互帮互助群。大家在里面交流育儿经验,如果想入群,可以联系lypzhj小助理。耐心等待,她会拉你入群哦!

加载中…