宠物人畜共患病检查优惠活动
(2014-09-23 09:56:06)
标签:
人畜共患病的危《宠物家庭医生 |
分类: 宠物SPA |
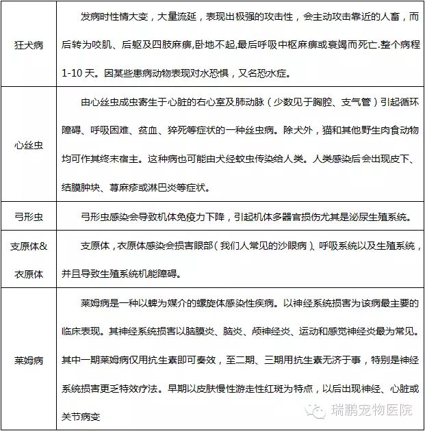
人畜共患病是指由同一种病原体引起,流行病学上相互关联,在人类和动物之间自然传播的疫病。其病原包括病毒、细菌、支原体、螺旋体、立克次氏体、衣原体、真菌、寄生虫等。
人畜共患病的危害有哪些?
人畜共患病会直接或者间接地危害大家的身体健康,给宠主们生活带来很大的困扰,为了感谢广大顾客多年以来默默支持,让大家放心养宠,健康生活,瑞鹏宠物医院隆重推出人畜共患病检查组合。
活动时间:2014年9月17日~2014年12月31日
活动分院:瑞鹏所有分院
检查内容:弓形虫、支原体、衣原体、4Dx、狂犬抗体检测、血涂片镜检、粪便镜检整合组合检查。
检查组合:
备孕家庭组合:套餐包含弓形虫、支原体、衣原体检查、粪便镜检与血涂片镜检五项检查。
人宠物无忧组合:套餐包含弓形虫、支原体、衣原体、4Dx、狂犬抗体检测(快速胶体金检测试纸)八项检查。
如需做人畜共患病检查的宠主朋友,可以网络预约(凡通过网络预约,赠送一本养宠手册《宠物家庭医生》):
1、微信预约
请在微信发送:姓名+宠物品种+昵称+联系方式+预约分院+预约时间+检查组合(如:刘德华+泰迪+甜甜+13866668888+华南总院+9月25日+备孕家庭组合)
2、官网预约:
请在官网发送:姓名+宠物品种+昵称+联系方式+预约分院+预约时间+检查组合(如:刘德华+泰迪+甜甜+13866668888+华南总院+9月25日+备孕家庭组合)
3、电话预约:
健康热线:4008-529-029
《宠物家庭医生》简介:
这是一本专门奉献给广大爱宠人士的健康读本,该书集结了在内科、骨外科、泌尿外科、内分泌疾病、心脏病以及口腔疾病等领域技术领先的20余名专家的力量,历经半年精雕细琢而成。书中内容涉及宠物基础知识、 常见疾病、预防保健等健康知识,无论是初次接触宠物的新宠主、还是养宠十余载的宠友,都能找到想要的知识和解答途径。
第一部分:认识狗狗第一步
第二部分:狗狗常见疾病症状辨别
第三部分:狗狗常见疾病讲解
第四部分:狗狗健康与主要基本知识

加载中…