2020年或将迎HJT产业元年
标签:
“十四五”期间异质结形成一定规模和影响力下半年国产化全部可以 |
分类: 时政经济 |
十张图了解异质结电池(HJT)发展概况2020年或将迎HJT产业元年
HIT优势显著,成为太阳能电池未来重要发展方向
硅基太阳能电池在2015年之前由铝背场(BSF)电池主导,2015年p-PERC开始起量,目前PERC电池已经成为市场主流电池,但伴随着PERC电池效率提升开始逐渐放缓,以及具备效率高、无光衰、温度系数低、弱光响应高等诸多优势的,基于N型硅片的异质结电池(HIT)产业化已经成熟,光伏电池产业发展的重心正在逐渐从p型PERC电池转向n型HIT电池。
异质结电池(HIT)是在晶体硅上沉积非晶硅薄膜,因以晶硅材料作为衬底,在材料中占比重较大,业内通常将其列入晶体硅太阳电池类别;又因其制备过程使用薄膜太阳电池技术,也有少数人将其列为薄膜太阳电池。
从结构上来说,异质结一般以n型单晶硅片为衬底,在经过清洗制绒的n型CZc-Si正面依次沉积厚度为5-10nm的本征a-Si:H薄膜(i-a-Si:H)、p型a-Si:H薄膜(p-a-Si:H),从而形成p-n异质结。在硅片背面依次沉积厚度为5-10nm的i-a-Si:H薄膜、n型a-Si:H薄膜(n-a-Si:H)形成背表面场。在掺杂a-Si:薄膜的两侧,再沉积透明导电氧化物薄膜(TCO),最后通过丝网印刷技术在两侧的顶层形成金属集电极,构成具有对称结构的HIT太阳电池。也可以用p型单晶硅为衬底,获得对应结构的异质结电池。
异质结电池(HIT)综合了晶体硅电池与薄膜电池的优势,具有结构简单、工艺温度低、钝化效果好、开路电压高、温度特性好、双面发电等优点,是高转换效率硅基太阳能电池的热点方向之一。具体如下:
1、HIT发电效率、发电量优势突出
从原理上,HIT电池由于Voc(开路电压)高,其理论效率高达27%以上,处于目前技术路线的前列。目前,HIT电池的实验室效率在26%以上,现有设施的平均量产效率在23%以上,效率优势显著。
此外,相同功率下,HIT电池发电能力也更强。HIT电池由于其温度系数低、无衰减、弱光响应强等特点,相同功率下,较其类型的组件发电能力更强,较多晶组件高10%以上,较单晶PERC组件高5%-10%。同时,HIT组件双面率更高,若考虑双面发电,HIT组件具备更高的发电增益。
2、HIT电池结构相对简单,量产化步骤少
异质结电池(HIT)为天然的对称结构,主要包括:N型晶硅层,本征非晶硅薄膜(i-a-Si:H)、p型非晶薄膜(p-a-Si:H)、透明导电氧化物薄膜(TCO)、以及金属集电极,结构相对简单。HIT电池生产工序仅需4步,量产具备优势。目前,主流的PERC电池量产需要8道工序,TOPCon需要12道工序,而HIT电池的工序仅为4道。从理论上讲,HIT工艺步骤少,可以极大的降低电池的不良率,以及人工、运维等其他生产成本。
HIT电池成本下降空间大 未来3-5年有望下降50%
尽管当前异质结电池(HIT)成本相较于其他电池仍然偏高,如HIT电池进口设备约为8-10亿元/GW,国产设备约为5-8亿元/GW,而PERC只需要2.5-3亿元/GW。但随着近年来异质结电池技术不断成熟,其成本也在不断降低,如2017年为1.81元/M,2018年就下降至了1.22元/M,降幅达33%。
从2018年成本构成来看,主要包括硅片成本0.575元/M,占比47.13%;浆料成本0.297元/M,占比24.34%;折旧0.150元/M,占比12.30%、靶材0.053元/M,占比4.34%。还包括其他材料、动力、人工等,具体如下:
根据当前发展趋势,未来HIT电池成本有望3-5年内降低至目前的50%左右,到2023年达到0.65元/M。主要下降的手段包括:硅片薄片化降低硅片成本,银浆用量减少及国产化降低浆料成本,单机生产设备产能提高以及国产化降低折旧成本。具体为:
1)硅片薄片化。HIT电池采用的是N型单晶硅片,与P型单晶硅片不同,N型硅片薄片化以后不影响硅片的电性能,硅片厚度有望从目前的180um降低至120um,甚至100um。硅片薄片化以后,能够降低每片硅片的硅耗量,同时提升硅片生产环节的生产效率,从而有效的降低硅片的生产成本。如果考虑电池效率每年提升0.5%,HIT电池的硅片成本有望从目前的0.488元/w降低至0.295元/w左右,降低40%左右。
2)减少银浆用量。不同于PERC电池,HIT电池由于生产工艺温度较低,只能采用价格更高的低温银浆。低温银浆由于生产工艺难度更高,同时需要冷链运输,价格较常规银浆要高10-20%。通过无主栅电池和组件的封装技术,银浆消耗量有望降低50%-60%。且随着低温银浆产能提升,HIT电池浆料成本有望持续降低。
3)规模化减低设备成本。规模化是设备成本下降的主要路径之一,当前HIT电池设备的单机产能相对较低,清洗机、PVD、丝网印刷机单机产能大约在200MW/台左右,PECVD只有100MW/台左右的产能。未来随着单机产能提高,设备成本有望持续下降,与PERC持平。
HIT电池规划产能达30GW,2020年有望成HIT电池产业元年
此前,由于设备初期投资高以及对制程工艺要求严格,大部分厂商对异质结电池技术仍在观望阶段。近年来,随着高效电池已经成为了市场的主流,以及异质结电池技术不断提高,成本持续下降。各市场主体加快HIT电池的投资布局。国际方面,现有产能1GW、量产效率达23%的日本三洋可谓是HIT中的领头羊,除此之外,具有较成熟HIT技术的还有REC、Keneka、Solarcity等。
国内方面,尽管当前我国异质结电池产量较低,2017年为60MW,2018年为约为886MW,但国内企业布局正在加快。数据显示,目前已有10多家企业参与到异质结电池研发、生产中,规划总产能已超过30GW。其中作为异质结领域较早的“拓荒者”之一,晋能科技早在2017年就已实现中试线投产,现有产能100MW,异质结电池量产最高效率达23.85%,量产平均良率达98.29%,未来的规划产能为1GW。而布局较早的中智、汉能及钧石现有产能也分别达到了160 MW、150 MW和600 MW,规划产能分别为2GW、2GW、5GW。通威、爱康、彩虹等新进入的企业自2018年起纷纷宣布了GW级的异质结产能布局,目前产线多在建设中。
随着企业加大HIT电池投资布局,一批标杆企业与项目可能在年底到2020年投运,预计将有2020年将有4-7GW以上的HIT新增产能投放,超前几年累计产能。而这也将进一步提升行业对异质结电池的信心,2020年可能是HIT的产业化元年。
中智电力彭德香:
“十四五”期间异质结产业可能会形成一定规模和影响力
https://p6-tt.byteimg.com/origin/pgc-image/Ri8tvrAIAStTTV?from=pc
2019年11月15日
中智电力科技有限公司董事长彭德香表示,异质结产品有非常大的优势,“十四五”当中,异质结产业有可能在高端技术上有一定的规模和影响力。异质结是非常严谨的创新技术,和别的产品更新改造技术是不一样的,异质结只要努力认真是可以做好的。给异质结配套的材料、装备,我预计明年下半年国产化全部可以实现,我们现在也在推动国产化的问题,这样整个成本也可以下来了。从整个技术创新上,我想是很好的技术路线。
从异质结电池的产业化开始说起
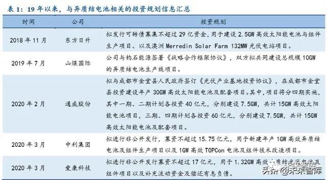
近年来,资本市场对于异质结电池项目的投资热情持续升温。根据 Wind 的统计信息,2019年以来,包括爱康科技、东方日升、通威股份、山煤国际,中利集团在内的多家上市公司陆续发布了与异质结电池相关的投资规划。参考当前单位产能的投资额,我们预计,上述各公司异质结 电池项目的投资规模有望突破 150 亿。
https://p3-tt.byteimg.com/origin/pgc-image/S0zgeLNDtVXAhi?from=pc
高涨的投资热情很大程度上源自于产业对于传统电池的性能焦虑。随着技术红利的逐渐消失,当前 PERC 电池的效率已逼近理论转换效率天花板,进一步提升的空间有限,因此,为了进一步提升电池效率,降低电池成本,寻找新一代的电池技术成为一众厂商的共同选择。此时,凭借出 色性能表现,异质结电池开始走进了大众的视野。
然而,相较于 PERC 电池发展的成熟,当前的异质结电池仍处于起步阶段,未来异质结电池的工艺技术将如何演绎?其产业化路径该是怎样一幅景象?相关的电池项目的投资节奏又会呈现出哪些规律?为了回答以上的这些问题,我们将通过历史案例的研究,寻找其中的答案。而作为上一代的高效电池技术,PERC电池与异质结电池存在着大量的相似之处。所以,在接下来内容里,我们将以☞☞PERC电池过去十年的发展历程作为切入点,进一步洞悉 异质结电池产业化的发展规律。
以 PERC 电池发展经验为本,予异质结电池设备投资以启示
(一)试验产能规模有限,规模化量产尚需过渡时间
参考 PERC 电池的量产进程,根据电池产能、产量,产品渗透率以及量产关键性事件, 我们可以将电池的发展历程,大致概括为三个阶段。第一阶段,电池产能总量较小,以试验产能为主,产量及产品渗透率几乎可以忽略不计,在此期间,代表性的电池企业,相继完成电池的试制,电池实现小规模量产,技术路线的可行性得到验证;第二阶段,电池产能快速增长,实现批量出货,产能及产量均占据一定的市场份额。在此期间、技术领先的产业链龙头企业纷纷入局电池。降本提效成为这一时期电池发展的主旋律,产品的利润水平也开始逐步提升。第三阶段,在高额利润的驱动下,除已入局玩家外,具有技术优势和品牌效应的二线厂商也开始大规模扩产,电池产能最终实现爆发式增长。而与之相对应,新型电池的渗透 率也大幅提升,最终超过传统电池,一跃成为市场的主流产品。
https://p1-tt.byteimg.com/origin/pgc-image/S0zgeLnB0mQM6d?from=pc
异质结电池发展或处于第一阶段,当前正向第二阶段逐步过渡。从产能角度,2019 年, 异质结电池的全球产能约 4GW,规划产能约 20GW,产能占比不到 1.6%。从产量和产品渗 透率的角度,当前 PERC 电池和传统 BSF 电池市占率达到 93.5%,排除其他 TOPCON 等 PERC+技术的市场空间,异质结电池的产品渗透率仅为 1.3%,渗透率极低。
https://p1-tt.byteimg.com/origin/pgc-image/S0zgeMKEaclFi4?from=pc
从厂商量产进展的角度, 2016 年,钧石率先建成国内首条拥有自主知识产权 100MW 高 效异质结生产线;2017 年,汉能和晋能就开始布局异质结电池生产线,现有产能约 120MW 和 100MW。2018 年,中智、国电投和阿特斯跟进,中智电力现有产能约 160MW,钧石能 源 1GW 的高效异质结电池和组件工厂于 2018 年 2 季度投产,现有产能约 600MW。2019 年,钧石能源和山煤共建 10GW 级异质结电池基地, 6 月份,电池巨头通威第一片异质结 电 池下线。随着各厂商异质结电池产线逐步落地,电池试产成功,参考上文的分析,我们认为, 当前异质结电池的产业化进展与2014年PERC电池较为相似,异质结电池或处于第一阶段, 当前正向第二阶段逐步过渡。
https://p3-tt.byteimg.com/origin/pgc-image/S0zgeMZ6gmvCwt?from=pc
参考晶澳与中电光伏量产进程,PERC 电池从产线动工到产品量产大约需要两年时间。在PERC 电池发展的第一阶段,晶澳和中电光伏相继成功量产:晶澳在 2012 年 6 月取得 PERC 技术 专利,2013 年 8 月完成 PERC 单晶电池的试制,2014 年 6 月成功量产 PERC 电池;中电光伏于 2013 年 6 月进行量产,2014 年 7 月实现批量化稳定生产。综合来看,PERC 电池从产线动工到产品量产大约需要两年时间。其中,从产线动工,以及技术研发到产线试产成功用时约一年,从产 线试产成功,通过调试,最终实现量产用时大约也需要一年。
国内异质结电池当前已实现了小批量生产,但规模量产仍需要一定时间。钧石能源起步较早,作为设备供应商有研发和量产硅基薄膜太阳能电池生产线的经验,于 2010 年开始研发高效单晶 异质结电池,在 2016 年建成 100MW 异质结生产线,效率突破 23%,在 2018 年 2 季度,钧石 1GW 的高效异质结电池、组件工厂投产。通威在 2018 年年底启动异质结电池研发产线,2019 年 6 月 正式运行,第一片异质结电池下线,转换效率达到 23%。虽然国内异质结电池产业化已经取得了 阶段性进展,实现小批量生产,但规模量产仍需要一定时间。其中,一方面,除了参考 PERC 电 池的历史经验外,另一方面,从产业链的角度,也存在两方面的因素。
1) PERC 电池仍具备降本提效的空间,间接提高异质结电池的机会成本。虽然 PERC 技 术面临效率瓶颈的压力,但是通过相关技术叠加,如背钝化、LDSE、FLDP 技术以及其他 各段工序的优化,优化后的 PERC 的电池未来有望实现 23.5%以上的转换效率。从产业沟通情况看,目前规模化的新增产能仍以 PERC 电池为主,但同时也为 PERC 相关的技术升 级预留充足扩展空间。可见,PERC 电池仍具备降本提效的空间。这可能间接提高异质结电 池的机会成本,从而推迟异质结电池规模量产的时间节点。
https://p6-tt.byteimg.com/origin/pgc-image/S0zgf3cCndBXK1?from=pc
2) 有别于 PERC 电池,异质结电池的技术生态仍有待建立。电池技术从传统的铝背场过 渡到 PERC,尽管技术路径发生了变化,但电池本身的技术生态,无论是上游的硅片端,还 是下游的组件端,均没有出现显著的改变。然而,异质结作为全新一代的平台型电池技术, 异质结电池的技术生态与上一代的 PERC 电池却有着显著的区别,仍有待建立,因此,异质 结电池规模量产的时间节点也可能晚于 PERC 电池。
(二)多维度降本提效有望打开电池利润空间,推动电池产能扩张和设备放量
参考 PERC 电池产业化历程,高额利润是产能扩张和设备放量的重要催化。根据前文 分析,2017 年,单晶 PERC 与单晶电池平均转换效率差约为 1%,两者的价差约为 0.25~0.35 元/W,扣除设备及有关材料的成本增量摊销后,PERC 电池将会获得 0.18-0.28 元/W 的高 额利润。若对传统产线进行改造,升级改造投资的回收期仅为 1-2 年。在高额利润的刺激下, PERC 电池产能迅速扩张,带动相关设备需求快速放量。2018-2019 年,国内累计新增 PERC 电池产能 87GW,设备市场的增量空间约为 207.54 亿。
多维度降本提效有望打开异质结电池利润空间,产能扩张和设备放量未来可期。在降本 方面,材料端和设备端都可有所作为:1)异质结电池低温工艺下,硅片更易于实现薄片化 以降其成本;2)银浆国产化和规模化生产会直接降低其价格,多主栅工艺也降低单片耗银 量;3)靶材也逐步向国产化方向努力;4)设备进口替代降低投资成本,同时设备单位处理 能力提升,有效降低单瓦成本。在提效方面,作为原材料的银浆和靶材有大幅优化的可能, 技术上异质结比 PERC 更具想象空间,如沉积方式从 PVD 专项 RPD 以及多主栅、光注入退火的叠加,甚至与钙钛矿电池结合形成叠层电池。若异质结电池最终实现 25%的转换效率, 较升级后的 PERC 电池提升 1.5%的转换效率,而增量的非硅成本控制在 0.07-0.1 元/W,考 虑到异质结组件的发电增益,则异质结电池的增量利润有望高达 0.14-0.17 元,增量利润空 间可观。未来,随着增量利润的浮现,必将吸引更多资本入局异质结,群雄逐鹿,异质结的产能将进入新一轮扩张周期,由此带来的对异质结设备的需求将进一步释放,设备厂商将迎 来新的业绩增长机遇。
https://p3-tt.byteimg.com/origin/pgc-image/S0zgfKSIbD6VzC?from=pc
(三)技术从少数厂家对外逐渐形成扩散,技术领先产业链龙头企业优势明显
PERC 电池竞争格局的演化呈现出两个特点:1)产能中心从海外向国内转移,国内 PERC 电池厂商逐渐占主导。以通威、爱旭为代表的电池厂商,逐渐替代 Solar World, SolarTech 等电池厂商,而产业化早期,产能和销量均位列领先地位的台湾厂商也逐渐被边 缘化。2)在国内 PERC 电池发展过程中,技术从少数厂家对外逐渐形成扩散,技术领先的 产业链龙头优势明显。第一阶段,以晶澳、中电光伏为首的厂商掌握了 PERC 的核心技术,并率先实现量产;第二阶段,产业链龙头企业迅速跟进,加码 PERC 电池,而新晋玩家也开 始押注 PERC;第三阶段,电池头部厂商利用自身经营优势进一步扩大产能,少数新秀企业 晋身第一梯队,最终实现弯道超车,行业集中度进一步提升。但回顾 PERC 发展的三阶段, 从晶澳到隆基、通威,再到爱旭和东方日升,无一不是技术领先的产业链龙头企业。而与 PERC 相比,异质结电池对于技术的要求更高,面临技术挑战更多,技术提效对于异质结的 推动作用更为显著。因此,在技术升级为主线的量产过程中,技术沉淀较少的新晋企业恐怕 较难突围。
https://p6-tt.byteimg.com/origin/pgc-image/S0zgfKs6HjszXS?from=pc
在异质结电池方面,国内厂商或已占据先机。PERC 电池逐步面临效率瓶颈,倒逼国内 一线电池厂商提前布局下一代高效电池技术。根据 Taiyang News 2019 年 3 月的相关统计数 据,国内厂商产能在全球中的占比约为 29.8%,比例已略高于日本和欧美厂商,位居全球第 一。而随着研发投入的持续加码,无论是研发效率还是平均量产效率,国内电池厂商丝毫不 逊色于海外的电池厂商。可见,在异质结电池方面,国内厂商或已占据先机。
https://p1-tt.byteimg.com/origin/pgc-image/S0zgfLAEgMWl3V?from=pc
(四)进口替代为大势所趋,国内设备厂商不断弥合技术差距
PERC电池核心设备的发展呈现出进口替代的趋势,国内设备厂商不断弥合技术差距。 在 PERC 电池发早期,国产设备与国外设备差距较大,核心设备完全被国外厂商垄断,国产设备仍处于早期的试产和验证阶段;待进入第二阶段,核心设备的供应商仍是海外厂商,但 凭借良好的产品性价比,国内设备厂商崭露头角,国产的 PECVD、ALD 和激光开槽设备逐 步获得了市场的认可;到了第三阶段,国产设备成为生产 PERC 电池的主流设备,PERC 的 核心设备实现进口替代。
异质结设备领域,国内外设备厂商差距缩小,设备国产化进程或将提速。国产 PECVD 现已进入异质结试验线的供应体系,在沉积本征和掺杂非晶硅薄膜环节,理想万里晖提供的 PECVD 设备在备受好评,迈为股份也不断精进其 PERCVD 设备;在沉积 TCO 薄膜环节, 钧石能源的 PVD 设备已经入大规模生产应用,捷佳伟创在获得 RPD 等离子枪专利授权后, 打破台湾厂商 Archers 作为 RPD 工艺唯一供应商的垄断。
1) 理想万里晖:国内 PECVD 先行者。早在 PERC 电池发展的初期,公司便已投身于异 质结 PECVD 设备的开发,公司开发的设备具有抽屉式反应腔和双真空反应腔等优势,适用 于从中试线的研发到产业化的全过程。2017 年 10 月,公司首台异质结电池量产型 PECVD 顺利交付、打破国外厂商垄断异质结核心 PECVD 设备供应的局面;2019 年 1 月,公司战 胜战胜美国应材、欧洲梅耶博格、日本真空等竞争对手,成功中标通威 100MW 异质结项目, 2019 年 4 月,公司首台异质结叠层 PECVD 设备正式启运,6 月实现第一片电池出片
2)迈为股份:领先的国产设备厂商,PECVD和激光切割设备同时发力。为通威 250MW 异质结试验产线提供核心 PECVD 设备。其 PECVD 真空镀膜设备采用线性排布方式,通过 创新硅片传送方式以实现超大产能,可根据电源功率、气压、气体流量调节沉积成膜厚度。同时,迈为也在研发一种激光无损切割机,主要针对异质结电池,可将切割前后的效率差控 制在 0.3%左右,为异质结叠瓦组件应用提供基础。
在沉积 TCO 薄膜环节, RPD 工艺应用潜力巨大。PVD 工艺是当前沉积 TCO 薄膜的 主流技术路线,在薄膜电池领域应用较为广泛,工艺比较成熟,成本相对较低。相比 PVD 技术,虽然 RPD 工艺成本较高,但采用 RPD 技术可使效率提高大约 0.3-0.5%。参考 PERC电池的背钝化工艺逐步从 PECVD 转向 ALD 的经验,随着 RPD 工艺的成本问题逐步得到解 决,RPD 将有望成为更为主流的技术路径。
https://p6-tt.byteimg.com/origin/pgc-image/S0zgfhnBHik1fJ?from=pc
捷佳伟创 RPD 设备已进入推广阶段,提前卡位 RPD 设备获得先发优势。捷佳伟创在 RPD 等离子抢专利授权后,成功打破台湾厂商 Archers 对 RPD 工艺的垄断,RPD 设备实现 突破。其在 2019 年 SENC 上推出的 RPD 设备可达 3000 片/h,研发的 RPD5500 设备毛产 能可达到 5500 片/时,开机时间达 90%。同时,捷佳伟创深度绑定下游电池行业龙头客户, 在通威异质结试验产线上,捷佳伟创作为核心工艺设备供应商,提供了湿法制程、RPD 制 程、金属化制程三道工序的核心装备。随着 RPD 设备应用的不断推广,公司也有望从中受 益。
(五)参考 PERC 产能的扩产数据,异质结电池设备市场规模空前 广阔
PERC 电池新增产能峰值约为 50GW,异质结电池的峰值或将达到 60GW。PERC 电池 量产的可能性在第一阶得到验证,随后,PERC 的产能迅速扩张,在第二阶段 2015-2017 年中,年新增产能约为 2/9/16GW,在进入第三阶段后,PERC 电池的产能进一步爆发, 2018 年 PERC 电池的新增产能约为 37GW,2019 年出现峰值,新增产能约为 50GW。当前,电 池片需求量约 140-150GW,未来产能累计保有量可能会进一步增加,如果未来异质结对 PERC 形成完全替代,预计其峰值或将超过 60GW。
https://p3-tt.byteimg.com/origin/pgc-image/S0zgfiM5QO7LnQ?from=pc
异质结产能的爆发带来设备市场繁荣,设备进口替代是异质结产能得以爆发的关键因素, 因此在异质结的扩张中,国产设备大有可为。东方日升异质结产线全部使用进口设备,1GW 产能在 10 亿元左右,通威将三个环节的设备替换为捷佳伟创的设备,造价降低为 8 亿元。未来随着设备国产化进一步实现,设备造价降低伴随设备产能增强,异质结电池的产线造价 或可降至 3-4 亿元/GW。未来,异质结产能爆发之时,根据估算,市场规模或达 180-240 亿 元,其中清洗制绒设备约 13.5-18 亿元;非晶硅沉积设备约 72-96 亿元;TCO 镀膜设备约 49.5-66 亿元;丝印烧结设备约 31.5-42 亿元;其他辅助设备约 12.5-18 亿元。各环节,尤 其是非晶硅沉积环节,市场空间增量可观,提前布局异质结的设备厂商必将收割大量市场份 额。
https://p6-tt.byteimg.com/origin/pgc-image/S0zgfjK5dqhpge?from=pc
今年前三季度,我国新增光伏装机到18.7GW,超过去年同期水平。从明年开始,我国将进入“十四五”发展时期,光伏等可再生能源将成为能源发展的主体。在光伏电池领域,新一代电池技术HJT(异质结电池)成为行业公认的下一代电池技术路线,具备转化效率高、提效空间大、发电能力强、工艺流程短等多重优势,近几年收到了产业与资本的高度关注。
一、HJT电池介绍
HIT电池最早由日本三洋公司于1990年成功开发,因 HIT已被三洋注册为商标,因此又被称为HJT或SHJ。HIT电池同样是基于光生伏特效应,只是P- N结是由非晶硅(a-Si)和晶体硅(c-Si)材料形成的(背面的高低结亦然)。
二HJT电池发展历程
三、HJT电池相关概念股(20股)
1、捷佳伟创300724:晶体硅太阳能池设备供应的国内龙头
2、迈为股份300751:国内丝网印刷龙头企业
3、帝科股份300842:行业领先的导电银浆与金属化方案供应商之一
4、苏州固锝002079:子公司拥有银浆行业龙头苏州晶银
5、金辰股份603396:主营光伏电池和组件自动化生产装备
6、博威合金601137:高性能、高精度有色合金材料的研发、生产和销售领域领先企业
7、通威股份600438:太阳能电池龙头 、高纯晶硅产能全球前三
8、东方日升300118:掌握了异质结电池组件的相关制造工艺技术
9、帝尔激光300776:HIT 激光加工工艺技术
10、新莱应材300260:公司的真空系统可以服务于设备商和终端用户
11、中环股份002129:全球领先的光伏新能源材料(单晶硅为主)供应商
12、拓日新能002218:国内非晶硅太阳能电池芯片龙头企业
13、中利集团002309:国内阻燃耐火软电缆龙头企业
14、爱康科技002610:专注于新能源电力投资运营及提供一站式光伏配件的高新技术企业
15、山煤国际600546:合作投资异质结电池项目
16、天合光能688599:曾获第五届中国工业大奖,成为全国唯一获奖的光伏企业
17、嘉寓股份300117:中国节能门窗幕墙创新领军企业
18、北京科锐002350:子公司普乐新能源掌握世界先进的硅基薄膜技术,进一步研发HIT
19、易成新能300080:国内晶硅片切割刃料领域龙头企业
20、罗博特科300757:世界首个电池片智能工厂

加载中…