融资租赁行业评级方法
一、运营环境信用风险分析
https://mmbiz.qlogo.cn/mmbiz_png/bUmlu54ugm17adj3ZGGteIAp6rgrgEsowtgCUjJ7cqkJF8cBd3WsywjhgRVPbjd5h14RA2L8GianLIFB7DticJKw/0?wx_fmt=png
运营环境分析主要是对我国经济环境风险程度及融资租赁行业的发展状况进行评估,以及这些风险可能对受评融资租赁企业产生的影响进行评估,主要的分析内容包括宏观经济、金融市场环境、监管政策以及行业发展水平。
1
宏观经济
此部分主要是对国内宏观经济环境及可能对融资租赁企业产生的影响进行评估,主要参考指标为:GDP、PPI、全社会固定资产投资额等,除绝对数值之外,变动情况亦需要在考虑范围内,例如可比GDP同比变动情况等。
2
金融市场环境
此部分主要是对国内的金融市场环境及可能对受评融资租赁企业产生的影响进行评估,主要参考指标为利率水平和银行贷款质量等。金融市场环境对于融资租赁企业的影响主要体现在息差方面,由于息差收入为融资租赁企业的主要利润来源,因此息差水平很大程度上能够影响融资租赁企业的盈利能力。例如,若持续降息将使得息差收窄,不利于融资租赁企业盈利能力的提升;另外,若债券市场的利率攀升亦会影响融资租赁企业的融资成本,从而对盈利能力产生不利影响。此外,融资租赁业务性质属类信贷业务,且客户群体与银行信贷客户重叠度较高,银行业运行情况特别是贷款质量一定程度上反映了融资租赁行业的整体客户和资产质量情况。
3
行业监管政策
此部分主要考察国家对融资租赁行业的政策导向,间接确定其在国民经济整体中受重视和支持的程度,进而确定融资租赁行业是政策鼓励/支持发展的行业、一般行业还是限制发展的行业。
4
行业发展水平
此部分主要考察融资租赁行业的发展水平。
融资租赁行业为资本密集型行业,另外监管限制融资租赁企业的杠杆水平,因此注册资本金的规模很大程度上能够影响行业内业务规模的扩张前景;期末合同余额反应了一定的时点上融资租赁的业务规模。行业集中方面,目前非金融租赁公司中(尤其是外资租赁公司)空壳公司较多,开展业务较少,大部分业务量集中在少数资本实力较强的租赁公司中。除此之外,目前融资租赁行业渗透率低,其在国家融资体系中的地位尚有很大的提升空间,联合评级选取期末租赁合同余额/社会融资存量体现融资租赁行业在国家融资体系中的地位。
综上,联合评级根据经济环境及行业环境是否有利于融资租赁行业的发展对其进行打分,统一调整行业内企业的分值(运营环境平稳,则不做调整,如利好则适当加分,如利空则适当扣分)。
https://mmbiz.qlogo.cn/mmbiz_png/bUmlu54ugm17adj3ZGGteIAp6rgrgEsoAtRiaia3Ey4ic7Oic5XGRB1ianRKUSc3q7looOiaEfQvHmaOpGMbchnbkibNg/0?wx_fmt=png二、业务运营风险分析
https://mmbiz.qlogo.cn/mmbiz_png/bUmlu54ugm17adj3ZGGteIAp6rgrgEsowtgCUjJ7cqkJF8cBd3WsywjhgRVPbjd5h14RA2L8GianLIFB7DticJKw/0?wx_fmt=png1
业务发展情况
此部分主要考察融资租赁企业业务的整体运营能力,即公司业务模式(包括获得渠道、客户准入标准以及定价方式)、收入规模及稳定性和业务集中度水平,业务运营能力对公司的中长期发展具有特别重要的意义。
联合评级认为,融资租赁行业为金融领域的分支行业,融资租赁实质仍主要体现为企业的一种融资行为,公司的业务运营水平是公司业务规模持续增长及利润积累的关键。公司收入规模的大小以及稳定性,反映出公司的市场地位以及可持续发展水平。联合评级在对公司的业务运营进行分析时,重点关注其业务集中度水平,包括客户集中度、行业集中度和区域集中度;其中,客户集中度反映出公司对大客户或单一客户的依赖程度,行业集中度反映出公司租赁投放业务领域以及租赁资产所处行业风险水平,区域集中度反映出公司业务拓展的区域定位情况以及区域结构性风险水平。如果公司收入规模受经济或市场波动影响较小、收入来源有长期稳定合作客户以及行业、区域分散程度适中,则认为公司业务稳定性较强。
综上,联合评级根据公司收入规模及集中度对业务运营能力进行分类打分并赋予一定的权重。对于集中度方面的评价,由于各家公司对于行业及区域的划分标准不一;因此不使用明确的定量区间,针对各企业的具体情况对此项指标酌情打分。
2
租赁资产规模及质量
此部分主要考察融资租赁企业的应收融资租赁款质量。
资产质量是融资租赁企业经营能力的保障。融资租赁企业的资产主要为应收融资租赁款,参考商业银行贷款的五级分类标准对租赁资产进行分类(如企业无五级分类标准,则按逾期天数分类),计算公司可疑、次级、损失三类不良资产(或逾期90天以上)的规模和占比;另外,考察企业对于应收融资租赁款计提减值准备的标准,评估不良资产拨备覆盖情况,体现企业的财务处理稳健性。此外,展期项目的规模、展期项目占租赁资产比例以及回收进度也是分析融资租赁企业资产质量的重要方面。
综上,联合评级根据公司租赁资产规模(应收融资租赁款)和租赁资产不良率对资产质量进行分类打分并赋予一定的权重。
3
资金来源
融资租赁企业通常需要通过银行借款、资本市场发债等方式获取外部资金,以满足对融资租赁项目的资金投放和自身流动性支持。因此,联合评级认为公司外部资金获取支持程度越高,业务规模增长越有保障。
在分析公司资金来源时,联合评级重点关注其融资渠道的多样性以及各类负债的规模、期限以及资金成本情况,考虑到公司融资方式以及期限的不同,可用当期加权平均利率水平来衡量资金成本高低(例如参考发债利率、利息支出/债务规模等指标),如果公司融资渠道多元化且畅通,资金成本越低,代表公司议价能力强且利差水平较高,盈利能力越强。此外,通过考察公司未使用银行授信额度总额来评估其间接融资能力。
综上,联合评级对公司资金来源的评估方式按照公司资金来源多样性及融资成本进行分类打分并赋予一定的权重。(资金来源稳定多元化、资金成本低,则分值越高)
4
资本实力及构成
融资租赁行业为资本密集型行业,融资租赁企业自身资产规模的扩大主要通过资本杠杆经营实现,因此,公司的资本实力很大程度上影响了公司的风险承受能力,并且是业务发展的重要保障。以下主要通过权益资本及资本杠杆两方面来分析企业的资本实力及构成情况。
(1)权益资本规模及稳定性
联合评级在分析融资租赁企业的权益资本实力时,主要关注其债务权益比以及所有者权益构成和资本充足水平;其中,所有者权益构成反映出公司权益资本的主要来源和稳定性,权益资本的增长能力取决于公司的盈利水平和股利分配政策;资本充足水平通过计算资本充足率来反映公司资本对风险资产的覆盖程度。
(2)资本杠杆
联合评级通过考察企业负债水平、债务规模及构成来分析企业资本杠杆水平以及债务负担情况。其中,负债水平方面,主要关注企业的负债规模及资产负债率;债务规模及构成方面主要关注有息债务的规模,长、短期的占比情况,以及长期债务的到期情况,简要判断是否与融资租赁业务的期限相匹配,是否存在资产错配情况(详细分析详见流动性管理)。
综上,联合评级根据公司净资产规模和全部债务资本化比率2个指标对资本杠杆及债务构成进行打分并赋予一定的权重。
5
关联交易风险
关联交易是企业与其关联方之间的交易,可能会存在定价不公允、利益输送等问题,从而损害企业及股东利益。联合评级通过考察企业关联交易应收融资租赁款占比来衡量关联交易规模大小,计算关联交易中不良资产占总不良租赁资产比重来评估关联交易资产质量,此外,关注企业关联交易定价与市场化定价差异以评估其定价公允性。https://mmbiz.qlogo.cn/mmbiz_png/bUmlu54ugm17adj3ZGGteIAp6rgrgEsojoAQKL7m5lzXN12SfU3PAqWPKK8vic6WjSOTgvuSVanCXEyLibWianzyQ/0?wx_fmt=png
https://mmbiz.qlogo.cn/mmbiz_png/bUmlu54ugm17adj3ZGGteIAp6rgrgEsoAtRiaia3Ey4ic7Oic5XGRB1ianRKUSc3q7looOiaEfQvHmaOpGMbchnbkibNg/0?wx_fmt=png
三、公司治理及内部控制风险分析
https://mmbiz.qlogo.cn/mmbiz_png/bUmlu54ugm17adj3ZGGteIAp6rgrgEsoLVicgnYdKRcr9dTIianNSgicnoleUFTDz0nMmHR5anVsv3iaqrH553owwQ/0?wx_fmt=png
1
股权结构及内部控制
本部分主要考察公司的股权结构及公司治理,其中股权结构主要包括公司出资人持股比例以及所有权结构对公司经营决策的影响;良好的法人治理结构有助于公司的正常运行。因而,联合评级重点关注公司内控体系和组织架构,股东与董事会的运作,实际的领导体制,重大决策的制定机制,董事和高层经营管理人员的遴选与聘任制度,监事会的实际作用等,并时刻评估它们在不断变化的商业竞争中保持决策的合理性和执行的效率,进而提升长期经营稳定性的有效性。
2
风险管理体系
风险管理体系主要包括融资租赁业务的操作体系、项目风险控制制度以及租赁物处置制度。对于业务操作体系,联合评级重点关注业务流程的规范性,各部门在业务流转过程中的分工与合作,是否实行审贷分离制度、限额审批制度、关联交易制度以及租后管理制度;对于项目风险控制,联合评级重点关注客户信用风险评价体系、行业及区域限制;对于租赁物处置,联合评级主要关注公司是否建立租赁物价值评估体系和处置流程,是否有相应的市场处置渠道,评估其租赁物回收处置能力。另外,联合评级将按照业务余额总量的15%进行抽样检查(适当加大其中对于关联交易的考察,例如从关联交易中抽取30%左右,其他类别中抽取10%),以验证公司实际操作过程中是否严格按照风险管理流程进行。
综上,评估方式按照公司治理情况、风险管理体系是否完备以及其执行情况进行分类打分并赋予一定的权重。
3
流动性
目前国内融资租赁行业主要以融资性质明显的售后回租为主,租赁期限一般以3~5年中长期为主,但融资租赁企业融资结构中短期通常占比较大,资产负债期限错配情况较为集中,存在一定的流动性风险。
联合评级认为,流动性风险是融资租赁企业作为类信贷金融机构需重点控制的重要风险之一,在分析公司资产负债匹配情况(见下表)以及对应的流动性缺口基础上,需重点关注公司是否建立了与业务发展相适应的流动性管理体系,包括流动性风险计量与检测工具、流动性压力测试以及流动性应急计划。
四、财务风险分析
https://mmbiz.qlogo.cn/mmbiz_png/bUmlu54ugm17adj3ZGGteIAp6rgrgEsowtgCUjJ7cqkJF8cBd3WsywjhgRVPbjd5h14RA2L8GianLIFB7DticJKw/0?wx_fmt=png
此部分主要针对受评企业提供的财务数据分析企业的盈利能力及偿债能力情况。
1
盈利能力
融资租赁企业的盈利能力是其业务能力以及企业可持续性的重要体现。联合评级在对企业盈利能力进行分析时,通过考察其收入及利润的稳定性或变化趋势(详细分析参见业务运营部分)、成本及费用控制能力和资产使用效率等指标情况,来判断企业的经营情况及资本的收益实现情况。联合评级根据企业的总资本收益率进行打分并赋予一定的权重来考察其盈利能力。
2
偿债能力
偿债能力部分主要考虑受评融资租赁企业对利息的偿还能力。由于融资租赁企业主要成本来自于利息支出,因此企业经营现金流入及盈利规模对利息的覆盖程度很大程度上影响了企业的盈利能力及债务偿还情况。联合评级选取经营现金利息偿还能力和利息保障倍数综合考虑企业的利息偿还能力。但是考虑到融资租赁行业发展尚不成熟,许多企业成立时间较短,因此经营活动现金流净额为负属正常现象。联合评级根据企业的利息保障倍数进行打分并赋予一定的权重来考察其偿债能力。
https://mmbiz.qlogo.cn/mmbiz_png/bUmlu54ugm17adj3ZGGteIAp6rgrgEsojocodiazD4EQMK0omoAGK4Dbfnq2ug0dT4AaEQZ1L0Uk6FlU3v3qMnw/0?wx_fmt=png
五、调整事项
https://mmbiz.qlogo.cn/mmbiz_png/bUmlu54ugm17adj3ZGGteIAp6rgrgEsoLVicgnYdKRcr9dTIianNSgicnoleUFTDz0nMmHR5anVsv3iaqrH553owwQ/0?wx_fmt=png
调整事项是指未包含在评级框架之内的事件,或是这些事件对企业的影响难以用一般的信用分析框架进行评估,这些事项一旦发生,将对受评主体的信用水平或偿债能力产生重大不利或有利影响。因此,联合评级将这些因素作为受评主体基础信用等级的调整事项,通过评估该事件对受评主体的影响程度,影响可能下调级别的具体事项分类如下:
可能下调级别的重大事项
(1)公司经营方针、经营范围或生产经营外部条件等发生重大不利变化;
(2)公司管理层发生重大变化,民营企业实际控制人发生变更,将对公司经营产生巨大影响;
(3)发生可能影响公司偿债能力的资产被查封、扣押、冻结、抵押、质押、出售、转让、划转或报废的情况;
(4)公司对重要下属子公司为相对控制,存在较大的失去重要子公司的风险;
(5)公司涉嫌违法违规被有权机关调查,或者受到刑事处罚、重大行政处罚;公司董事、监事、高级管理人员涉嫌违法违纪被有权机关调查或者采取强制措施,可能影响企业经营状况的;
(6)审计意见为非标准无保留意见,或经过现场调研,发现公司财务信息存在重大作假嫌疑;
(7)公司合作银行停止发放贷款,间接融资渠道受限;
(8)公司对外担保比例在80%及以上,且没有反担保措施,担保代偿风险较大;
(9)公司出现大额逾期或是租金无法收回、大额项目展期;
(10)公司关联交易占比大,经营独立性差;
(11)可能对公司信用水平或偿债能力产生重大影响的其他情形。
https://mmbiz.qlogo.cn/mmbiz_png/bUmlu54ugm17adj3ZGGteIAp6rgrgEsojocodiazD4EQMK0omoAGK4Dbfnq2ug0dT4AaEQZ1L0Uk6FlU3v3qMnw/0?wx_fmt=png
六、外部支持
https://mmbiz.qlogo.cn/mmbiz_png/bUmlu54ugm17adj3ZGGteIAp6rgrgEsoLVicgnYdKRcr9dTIianNSgicnoleUFTDz0nMmHR5anVsv3iaqrH553owwQ/0?wx_fmt=png
此部分主要是对受评融资租赁企业获得的外部支持(包括不限于政府、股东、关联方等)对于企业信用水平的影响进行评价。由于融资租赁行业属于资本密集型行业,本质为一种资本中介,因此政府、股东、关联方等对企业的资金支持(包括不限于注资以及低成本借款、融资支持,例如为公司融资提供担保等)对于企业的信用水平有明显的积极影响;另外,在项目渠道及风险管理体系等方面的支持在一定程度上有助于企业的业务拓展及业务质量。
综上,考虑外部对于受评企业的资金、渠道、管理等方面的支持对此部分进行打分(详见打分卡附件,考虑外部支持的意愿及能力)并赋予一定的权重。
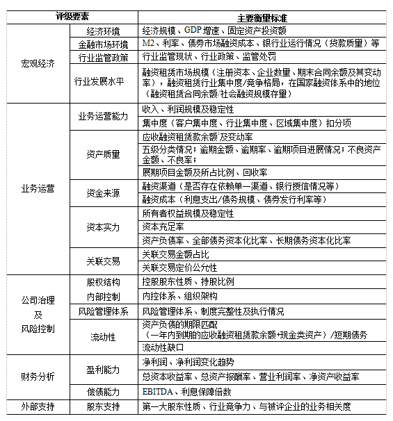
七、评级要素主要衡量标准
https://mmbiz.qlogo.cn/mmbiz_png/bUmlu54ugm17adj3ZGGteIAp6rgrgEsoLVicgnYdKRcr9dTIianNSgicnoleUFTDz0nMmHR5anVsv3iaqrH553owwQ/0?wx_fmt=png
针对以上总结的评级要素,联合评级的主要衡量标准如下:
八、本评级方法的局限性
https://mmbiz.qlogo.cn/mmbiz_png/bUmlu54ugm17adj3ZGGteIAp6rgrgEsoLVicgnYdKRcr9dTIianNSgicnoleUFTDz0nMmHR5anVsv3iaqrH553owwQ/0?wx_fmt=png
本评级方法的分析基础是受评主体的历史经营管理情况和现状,虽然它们可以为受评主体未来偿还债务的能力判断提供有价值的线索,但并不等同于未来的实际状况。受评主体的发展及影响其偿债能力的内外部因素是动态变化的,这些影响因素的未来状况可能与过去、现在有着较大的不同,因此本评级方法对受评主体信用风险的评估结果不能保证完全准确地预测其未来实际的违约风险。
同时,方法中的考核重点,尤其是指标的选择是在随着行业不断演进而有所调整和修正的,我们将定期或不定期审查本评级方法,适时修订。
注:现金类资产=货币资金+以公允价值计量且其变动计入当期损益的金融资产+应收票据
长期债务=长期借款+应付债券+其他应付款中生息部分
短期债务=短期借款+以公允价值计量且其变动计入当期损益的金融负债+应付票据+应付短期债券+一年内到期的非流动负债中生息部分
全部债务=长期债务+短期债务
EBITDA=利润总额+利息成本+折旧+摊销

加载中…