来利好了!明天止盈计划
周末两天,基本交给了马拉松。因为在
,来回赶路,又见了同学,写文章的时间就少很多。昨天上午走的,今天下午回来的,到家又打了一顿火锅,喝了瓶啤酒。
似乎这也没影响我研究股票的热情,就像对待马拉松一样。
可是,即便耐心地翻了很多股票,越来越难有入法眼的了。因为有了现有稳定持仓,也有了很熟悉的参照标准,那些闲杂奇葩就丝毫引不起任何兴趣。
交易方面,三个账户合计七笔,其中主动买入四笔,其余三笔为被动收息。所以实质交易三笔,都是买入加仓。
第一,小狼一号,一共两笔。
主动买入一笔,口子窖1手,40.5元,4.5%仓位。至此,这个账户又满仓了。实际上,联系上一笔交易来看,即卖出中概互联,算作调仓,卖高买地。只不过,中间有一段时间差。
被动收息一笔,中国平安1手,红股派息93元。三个账户的收息股,都是它。另外两个账户,都是两手,略多一点。
第二,定投账户1,一共三笔。
买入两笔,洋河股份1手,85元,4.5%仓位。每周都翻很多股票,看来看去,还是白酒股香。估值压得太低,将来的模式问题不大,忍不住又加仓了。尽管未来很可能很折磨人,但现在最想做的决定就是这样。
券商ETF,4800股,1.017元,2.7%仓位。上篇文章聊过,知行合一,执行策略。忽略人性的波动,逻辑推理没问题,干就完了。
券商的下周交易,按照上涨15%相应把之前买的减出来。按照现在动辄能上2万的交易量,还会反复活跃。给机会就要,挣个合理的波动率。
被动收息一笔,中国平安2手,红股派息186元。
第三,定投账户2,一共两笔。
与1很类似,买入一笔,洋河股份1手,85元,6%仓位。
被动收息一笔,中国平安2手,红股派息186元。
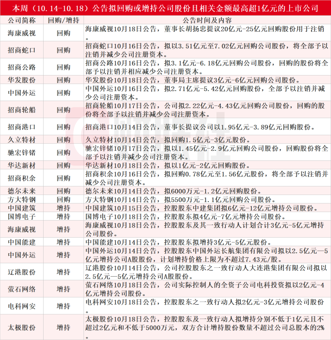
消息面,周末回购公司刷屏,现已有20多家:牧原股份24亿,中远海控13.58亿元,温氏股份10亿,中国石化9亿,招商蛇口7.02亿,招商轮船4.43亿,招商港口 3.89亿,阳光电源4.2亿, 广电计量2.99亿,中远海特 2.88亿,玲珑轮胎 2亿元……
借钱利率才2.25%,对于那些动辄股息率超过5%的公司,妥妥的套利好机会。国家又大力提倡,那还不搞起来。政治正确永远是第一位的,况且还能挣大钱。别看幅度不大,但那是以亿为单位。搞不好,大力扭转公司盈利状况。
这不是利好,啥是!周一看市场表现吧。话说,小狼一号账户还有9.2%的牧原股份呢。目前成本线附近,就等大涨。
说到这,再扯两句现有持仓里的半导体ETF。当初低位跌得惨不忍睹,建仓并加了一次,周五涨停,明天很可能就近期新高了。不得不说,时代弄人。现在新媒体渠道抖音,大肆有人鼓吹科技半导体,年轻的新股民直接一顿猛怼相关ETF。
真是青出于蓝胜于蓝。同时,身边还有同事,多年不看股票了,也是听朋友消息,加入了怼科技的大军。
但说实话,当初狼哥配置它主要是觉得跌得太惨,现在看到人潮汹涌,以及高高在上的估值,开始动了清仓的心思。后期看它能涨多高,差不多可能就收割了。下面没有估值安全垫,拿着心慌。还是健康第一位,踏踏实实得好。
当然,主要也是有了一定浮盈。建仓才几个月,就将近30个点的收益。再高点,就有了收割的必要。人嘛,不能太贪。钱挣不完,倒腾开了,玩活了,自然会源源不断。
更大的格局,我们要明白,股市离不开资金。之所以呼吁牛市,催化在于利率下降,大量存款要找更优出路。而中国股市,在全世界范围内性价比突出,是大资金潜在的上佳蓄水池。
然后,千万不要小看上面的决心。看看政策执行的速度和力度就知道了。一旦定了大方向,不达目的誓不罢休。看到这些更大的局,当下的一点小波动,也就算不了什么啦。相应的,困惑更少,理智更多。
ps1:天津马拉松,狼哥PB13分钟多,隔两天再写,先容我歇一歇,哈哈。
ps2:每周一股,慢慢地写得少了点,不是不想写,是真心没翻到足够认可的。但这种研究方式和时间规定,很有必要继续延续下去。

加载中…