被批“从未见过如此厚颜无耻之书”中华书局回应
| 分类: 信息 |
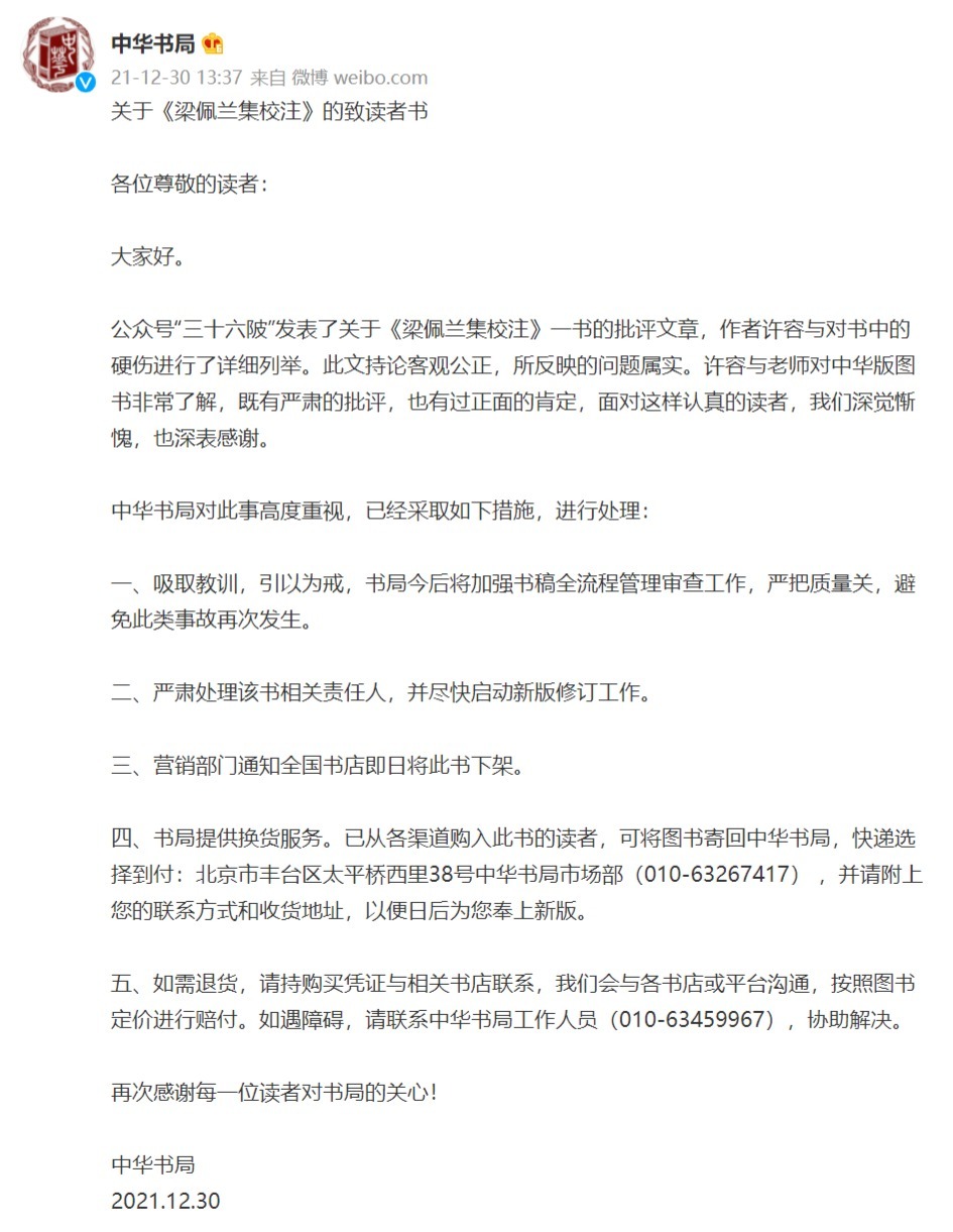
12月30日中午,中华书局在微博上发表“致读者书”,就《梁佩兰集校注》出现的错误向公众道歉。12月29日晚9时,公号“三十六陂”发表了《我从未见过如此厚颜无耻之书》(作者许容与),对《梁佩兰集校注》的校注质量提出了尖锐的批评。
中华书局在道歉中承认,许容与的文章“持论客观公正,所反映的问题属实”。除了道歉,中华书局还提出了补救办法。读者可以选择换货,等新版校注出来后换新版,也可以直接选择退款。
https://x0.ifengimg.com/res/2021/12B409086816D42F3F6D3E928CB54E6A4AA78B9F_size174_w945_h1221.jpeg
微信公众号“三十六陂”12月29日发布了《我从未见过如此厚颜无耻之书》一文,称“这书(《梁佩兰集校注》)整理得一塌糊涂,全书充满了各种匪夷所思的问题。这些问题大致可以分为三类,一是错字、漏字、断句错误这类硬伤;二是注释质量严重注水,一些本来就明白如话的句子,还要注出来一堆废话;三是生搬硬套,胡乱发明,整理者水平有限,遇到读不懂的典故、诗句,经常自行发明一个别开生面的解释,糊弄了事。”以下为全文:
我从未见过如此厚颜无耻之书
作者:許容與
陂主最近看了套书,看完后,亮瞎了自己的钛合金狗眼。
书的名字叫《梁佩兰集校注》,这里先简单介绍一下作者:
梁佩兰(1630-1705),字芝五,号药亭,广东南海人。康熙二十七年中进士,授翰林院庶吉士,旋即辞官而归。康熙四十一年再度入京赴选,以不习满文放归,此后优游乡里终老。梁佩兰是清初诗坛名家,与屈大均、陈恭尹并称“岭南三大家”,著有《六莹堂集》。
https://x0.ifengimg.com/ucms/2021_01/4F93F4BB0F8D2E0C46218B8F7891D9B1CFAF301A_size175_w500_h500.png
书长这样
《梁佩兰集校注》(以下简称《校注》)由中华书局出版,隶属于“中国古典文学基本丛书”,这是中华书局的排面之一,根据书内的信息,这套书还得到了“国家古籍整理出版专项经费”的资助。社是名社,丛书是经典丛书,甚至还得到了这么高级别的经费资助,从这些信息来看,这套书的规格不可谓不高。
https://x0.ifengimg.com/ucms/2021_01/293EAE4A839D53E30391DF6EF510F07AD2FD9B2E_size248_w1080_h766.png
那么,一套规格这么高的书,其整理质量如何呢?
只能用四个字来形容——不堪入目!
https://x0.ifengimg.com/ucms/2021_01/22D1E26FD92DCDC32AAB7148BAFD3A22F430E5A6_size175_w440_h330.png
简单点说,这书整理得一塌糊涂,全书充满了各种匪夷所思的问题。这些问题大致可以分为三类,一是错字、漏字、断句错误这类硬伤;二是注释质量严重注水,一些本来就明白如话的句子,还要注出来一堆废话;三是生搬硬套,胡乱发明,整理者水平有限,遇到读不懂的典故、诗句,经常自行发明一个别开生面的解释,糊弄了事。
先看硬伤问题,陂主才读到第三首就发现有错字:
https://x0.ifengimg.com/ucms/2021_01/212C2B1143E54F92F0CF3B848D9C41B07646284F_size473_w602_h1180.png
《校注》,第18、19页
这个“九荃”的解释非常牵强,陂主没法接受,于是找了九十年代由中山大学出版社出版的《六莹堂集》(以下简称中大版),一看,是“九茎”。
https://x0.ifengimg.com/ucms/2021_01/64519D19A66027EB90FCF14D3C2A694201EB5DBC_size61_w808_h185.png
《六莹堂集》,第9页
(中山大学出版社,1992年)
陂主怕这个版本还不靠谱,又去找了《校注》的底本、康熙四十七年所刊《六莹堂集》刻本(以下简称底本),一看,果然是“九茎”。
https://x0.ifengimg.com/ucms/2021_01/AFB11897396683C1D39376216E65C03A86C9710F_size157_w183_h779.png
《六莹堂集》,卷一(康熙四十七年刻本)
《史记》:“甘泉防生芝九茎。”诗的首句说“斋房产芝”,又说“连踡九茎”,明显用的《史记》的这个典故。
事实上,整理者在题解里也引到了《汉书》“甘泉宫内中产芝,九茎连叶”的记载,但是后面又望文生义,生搬硬套,活生生给“九荃”发明了一个意思,这等操作实在让人迷惑,陂主只能怀疑前面的题解是一个人写的,后面的注释是另一个人写的。
再往下翻,没几首又出问题了。
“河流嘶嘶”,有点奇怪,一翻底本,果然不对,应该是“河流澌澌”,再一看,好家伙,前面还直接漏掉一句“公渡河”。
https://x0.ifengimg.com/ucms/2021_01/57811D96B7ADF73EEE03D3C387A64835C163725C_size150_w280_h761.png
左《校注》,右底本
再往下看,这首直接连押韵都弄错了:
https://x0.ifengimg.com/ucms/2021_01/30A92B66A60A83538FC700F6AB8324E1876A8C6F_size93_w187_h1180.png
《校注》,第44页
这首诗是很明显的三句一转韵,“桥下屋,龙所筑,水之族”这三句同一韵部,下面的“车且舟,人骑牛,沙路头”换成另一韵部,“族”后面应该用句号,“筑”、“舟”后面应该用句号。翻中大版,果然无误。
https://x0.ifengimg.com/ucms/2021_01/2FD400CB3B9257D920AFA36A9C99E8EAB73D4E40_size28_w789_h196.png
《六莹堂集》,第13页
(中山大学出版社,1992年)
翻了两页,又遇到这:
https://x0.ifengimg.com/ucms/2021_01/2105FB8B2A5D5BE712B7E63778D24F172FCB6FA2_size555_w906_h910.png
左《校注》,右底本
“拔”错成了“拨”,“杂”错成了“染”。
看到这里,陂主似乎明白了问题所在。
整理者在凡例里说“本书以《清代诗文集汇编》中所收刊于刊于康熙四十七年之《六莹堂集》为底本”,陂主怀疑整理者偷懒了,他应该是直接用中大版《六莹堂集》,通过OCR软件识别成文本,再把简体转为繁体,最后没有参照底本就直接进入出版环节了。
因为“拔”和“撥”、“雜”和“染”,字形差距如此之大,不存在认错的可能。而中大版的《六莹堂集》,因为是简体字版,“撥”作“拨”、“雜”作“杂”,然后“拨”与“拔”、“杂”与“染”字形相近,被软件误识为“拨”和“染”,再经过简体转繁体的步骤,所以有了“撥蒲”、“染風雨”,好笑的是,整理者还一本正经地将“染”字解释为“带来、牵连”。
支持这一结论的,还有多条证据,如下图:
https://x0.ifengimg.com/ucms/2021_01/CFD76B2B3E6182530CA9585D9EFD36FE57206980_size783_w1080_h734.png
左校注,右底本(康熙本)
https://x0.ifengimg.com/ucms/2021_01/44E57CBDE5DBA1C4C8F98A2B9E604AC4675427A0_size605_w1080_h614.png
左道光本,右中大版
《校注》第38页《燕歌行》中有“梦寤不得飞在旁”一句,“梦寤”,底本作“梦寐”,查中大版《六莹堂集》也作“梦寤”,而中大版之所以与底本不同,是因为参校了道光二十五年诗雪轩校刊本。《校注》对“梦寤”一词没作说明,足见整理者并不是根据底本录入的,而是直接从中大版抄过来的。推究句意,“梦寤”比较合理,寤,醒也,梦寤即梦醒,这句的意思是,梦里可以飞到丈夫身旁,梦醒后则不能了。整理者对“梦寤”的解释也错了,注释里说“梦寤,梦时及醒时”,不通。
又如“并序”的“并”字:
https://x0.ifengimg.com/ucms/2021_01/4CE5AFD07054E7377D7EF309AA19B064BE97C29C_size30_w134_h230.png
左《校注》,右底本
《校注》中,诗前有序的,一律用“並序”,而底本都用的“并序”,如果整理者真的对照了底本,自然应该用正确的“并”,而不是用错误的“並”。很明显,整理者没看底本,直接在简体转繁体的时候,把“并序”都转成了“並序”。
这种行为其实就是抄学霸作业嘛,你真抄得好别人也不好说啥,关键是抄都抄不好,像下图这样的错误,足见抄作业的是多么不用心。
https://x0.ifengimg.com/ucms/2021_01/3B12E2E0A59A72292D320B51D9C9375E09299AA0_size78_w454_h430.png
左《校注》,右中大版
害得我真去数了一遍,确实是189首,中大版《六莹堂集》不错,《校注》照着抄却抄错了,就这态度怎么能做好事情?
像上面这类低级错误,陂主才看了二十来篇,就发现了十来处,好好的读书,已经变成了来找茬的小游戏。
很快啊,陂主就对来找茬失去了兴趣,因为陂主发现,跟后面的脱漏相比,区区几个错别字完全不值一提。
不时有整段内容的脱漏:
https://x0.ifengimg.com/ucms/2021_01/1E3421A3C6A3141B98ABD369607F8974301F2284_size159_w417_h1163.png
你猜注释〔二〕跑哪里去了,没错,被吞楼了。
这样的脱漏不是个别现象:
https://x0.ifengimg.com/ucms/2021_01/1E7E026CB6EF8863FE25C65B87C834083580F8AB_size355_w646_h1141.png
诗中标了5处注释,诗后只有4项,“酒间时舞蔗”这句的注释是被谁吃了吗?
甚至不止注释脱漏,连诗也能直接没收:
左《校注》,右底本
看底本可知,“仙官专欲显神通”和“仙女飘飘字婉罗”之间,还有一首“神皇天酒赐天厨”,《校注》中这一首直接被没收了。注释减负,正文也减负,看来古籍整理也要响应国家号召,实行“双减”政策。
以上类似的硬伤问题在本书中层出不穷,当陂主以为这就是本书下限的时候,事后发现,整理者的表演才刚刚开始...我还是太年轻了!
https://x0.ifengimg.com/ucms/2021_01/ED825CEDF8047D62D9AB54503526C8FB20D45FEB_size92_w440_h367.png
这里先说点题外话,这年头的古籍注释,有一个很有意思的现象,用一句总结,那就是“大家都不懂的我不注,因为我也不懂;大家都懂的我使劲注,因为……”尤其是“大家都懂的我使劲注”这一现象很常见,一般把这种行为称之为注水,典型的例子是同属“中国古典文学基本丛书”系列的《松陵集校注》,陂主印象最深的是“芭蕉”“五更”两个词,整理者不惜连篇累牍,注了三百多字。
https://x0.ifengimg.com/ucms/2021_01/8CBC4AD1C6DE925AE9CD16739A2E6A9261432342_size147_w441_h1180.png
《松陵集校注》,第509页
我想,只要读者完成了九年义务教育,应该不至于不认识“芭蕉”“五更”这样的常见词组,那么这三百多字是给谁看的呢?肯定不是用来骗经费的,对吧?
咱们的《梁佩兰集校注》,在这方面比《松陵集校注》也不遑多让,先来看一个名场面:
https://x0.ifengimg.com/ucms/2021_01/3793083FA66AFC1C4DED384F9C52B640E599A53C_size12_w105_h358.png
《校注》,第23页
有网友声称,因为看到这个注释立马取消订单了。看了全书之后,我觉得这位网友还是见识少了,像这样的注水式注释,在本书中实在太多。由于例子举不胜举,陂主选了其中最经典的几个代表作,发出来让大家鼎尝一脔,好领略本书的风格。
第85页
“宁上小姑山”条:“宁愿上小姑山。”
这个“愿”字可谓画龙点睛(手动狗头)。
第575页
“红叶蓑”条:“红叶,秋天,枫、槭、黄栌等树的叶子都变成红色,统称红叶。”
陂主表示学废了,妈妈再也不用担心我不会凑字数了,什么绿叶黄叶甚至五彩斑斓的黑叶我都可以注释一遍!
第1233页
“上弦月”条:“农历每月的初七或初八,在地球上看到月亮呈月牙形,其弧在右侧。此种月相称为‘上弦月’。”
且不说注水的问题,“月亮呈月牙形”,这个说法整理者不觉得别扭吗?
有上弦月,自然就有下弦月
第1234页
“下弦月”条:“农历每月二十二日或二十三日,太阳跟地球的连线和地球跟月亮的连线成直角时,在地球上看到月亮呈反「D」字形,此种月相称为下弦月。”
不给整理者颁个科普小能手的勋章都说不过去。
第1429页
第1963页
“桕树”条:“一种落叶乔木,叶子互生,略呈菱形,秋天变红,花单性,雌雄同株,种子的外面有白蜡层,用来制造蜡烛。”
“柿叶”条:“柿树的叶子,经霜即红。”
凭什么只注桕树和柿叶?我松树桂树梧桐树、柳叶桑叶红薯(误)叶这么没排面的吗?种族歧视?树和叶注了,花要不要出注释?枝和根呢?
显然,这样的注释对理解诗意半毛钱用处都没有,纯粹就是来水字数的。
如果光是水字数也就罢了,过滤一下,去掉水份,还是能剩点干货。可惜这本书不同,干货不能说没有,但也约等于沙里淘金了。
经常有一些并不生僻的字句、典故,整理者看不出来还要强作解人,给出一堆啼笑皆非的解释;尤其值得一说的是,整理者喜欢讲绎诗句,力求通透晓畅,这本来是好事,但他又缺乏必要的文本解读能力,很多解释脑洞大开,匪夷所思,看得我是目瞪狗呆。
https://x0.ifengimg.com/ucms/2021_01/DCA8DB00E4A2559A31652582B900CCB03DB63731_size519_w689_h669.png
废话不多说,直接进入主题。
第87页
“暮春黑黍”条:“春末啄食黑色的黄米。”
“舂”写成了“春”。
“朝拾白橡,暮舂黑黍”,朝拾、暮舂相对。另外黑黍是黍之一种,不能翻译成“黑色的黄米”。
第94页
“愿言税归鞅”条:“你父母希望儿子能将归车的马从车前解下,使它休息。愿言,思念殷切貌。”
诗是写给屈大均的,可是屈大均的父母为什么要关心他的马休不休息???我不理解。其实,愿言不只有思念殷切的意思,还有希望的意思,如张九龄诗“愿言从所好,初服返林丘”、孟浩然诗“愿言解缨绂,从此去烦恼”等等。税归鞅,归家解驾。“愿言税归鞅”,(我)希望你能解驾归家,跟他父母没关系。
https://x0.ifengimg.com/ucms/2021_01/F411F1E3CCED628AE0AE42A417323F5D3D43C38B_size298_w571_h467.png
第294页
“妃子擎进胡为来”条:“酒由贵妃捧持进来,后来胡人就来。妃子,指杨贵妃。胡,指安禄山。”
简直缺乏基本的文言常识。胡,文言文中常见的疑问词,相当于现代汉语的什么、为什么,这可是中学的基础知识点啊喂!陶渊明《归去来兮辞》“田园将芜胡不归”即是其例。照整理者这逻辑,李白在《蜀道难》中说“嗟尔远道之人胡为乎来哉”,看来早就看破了安禄山要造反,不愧是写预言诗的鼻祖。
第308页
“讲律通猺獞,拈花接峒民”条:“上人你讲宣佛教戒律,连猺和獞这些动物也能悟通;你如释迦牟尼般拈花传法,使边远的峒族人民也能承接。二句谓上人佛法无边。猺,兽名。哺乳动物,毛皮可制衣服。如‘黄猺’、‘青猺’。獞,一种狗。”
这都哪跟哪啊!以前只知道对牛弹琴的典故,现在又见到了对狗说法的场景,真是大开眼界。这里猺、獞指猺人、獞人,二者都是南方少数民族。古人说到少数民族,往往加上“犭”以示蔑视。当然,这是古人陋习,不足为法。
第523页
“柏台”条:“柏梁台的省称。故址在今陕西省西安市长安区西北。”
这首诗的题目叫《赠王兵宪》,兵宪掌军中监察之事,诗中又有“神羊正夺奸回气”的句子,则“柏台”明显指御史台,而非柏梁台。
第605页
第1294页
“赠成容若侍中”条:“成容若,即纳兰性德(一六五五——一六八五),满洲正黄旗人,纳喇氏。为大学士明珠之子。以避废太子名改成德,字容若,别号楞伽山人。”
“挽成容若”条:“成容若,即纳兰性德,满洲正黄旗人,纳喇氏。大学士明珠子。原名成德,以避废太子名改成德,字容若,号楞伽山人。”
啊,我死了!这是找了个九漏鱼来整理的吗???到底啥是原来的名字、啥是改后的名字,您自己能不能捋清楚...真相是纳兰容若原名成德,因避讳改名性德。这样的错误实在不该出现。
https://x0.ifengimg.com/ucms/2021_01/22B7BBE8D674D5A3AED8AC165241108C2A977F73_size46_w129_h113.gif
第639页
“击汰吊红鄂”条:“以船桨拍击水波,惋惜着落在水中的花萼...鄂,通‘萼’。花托。”
看到这里实在哭笑不得。《史记》:“(熊渠)乃立其长子康为句亶王,中子红为鄂王。”《世本》:“熊渠封其中子红为鄂王。”红鄂指此。明明是自己没读懂,偏偏要创造一个完全没有根据的通假字,陂主实在不知道该怎么评价整理者的这种做法,不懂的地方你直接不注都行,还要来一手“沃兹基·硕德”,真当这是中学生作文呢?
第847页
“牂牁水涸见石穴”条:“牂牁河水干后见到端砚坑。牂牁,即牂牁江,又名北盘江,主要指北盘江上游一带,得名于贵州古代有名的牂柯国。”
端砚因产于端州(今属肇庆)而得名,贵州的江水干了,如何能见到开采端砚的石坑?其实流经肇庆的西江也有牂牁江之名,屈大均《上端州作》云“一峡牂牁束,千家郁水浮”,可证。
第857页
第858页
“今时琅琊树旗帜,祭酒司勋万夫避”条:“谓现在琅琊山一带竖起旗帜,诗坛祭酒和司勋的称号众人避之不及。二句谓当时山东诗坛纷乱,各据山头。”
“使君夹毂同齐盟,江人黄人不敢争”条:“谓使者带着亲兵与同盟军,江国和黄国的人不敢和使者抗争。使君,尊称奉命出使的人。此指于氏。夹毂,南朝诸王亲兵。诸王出则夹车作卫队,故名...齐盟,同盟、诸国合盟。江人,江国人民。江国,周朝诸侯国,故都在今河南省息县西南。后为楚国所灭。黄人,黄国人民。周朝诸侯国,故都在河南省潢川县隆古乡。后为楚国所灭。此以江人黄人指当时文坛各派。”
这两条注释一塌糊涂。“祭酒司勋”,指王士禄、王士禛兄弟,当时王士禄为吏部考功员外郎,有《司勋五种集》,王士禛为国子监祭酒。二王是山东人,为诗坛名家。这两句是说二王领袖诗坛,无人能与争锋。“当时山东诗坛纷乱,各据山头”云云,无凭无据说这话也不怕闪了腰。
接下来的“使君夹毂同齐盟,江人黄人不敢争”,用了《左传》中的典故。《左传》:“秋,九月,齐侯、宋公、江人、黄人盟于贯。”这首诗题为《赠于子先学使》,于子先即于觉世,这两句是恭维于觉世,说他与王氏兄弟在诗坛并驾齐驱,其他各派不敢与他们抗衡。
这里“使君”指于觉世不错,但却不是什么“尊称奉命出使的人”,使君就是一种尊称,曹操刘备煮酒论英雄,曹操对刘备说“今天下英雄,唯使君与操耳”,如果使君是“奉命出使的人”,那刘备又是谁的使者?至于说“夹毂”是“南朝诸王亲兵”,也是同样可笑,要知道,“齐侯、宋公、江人、黄人盟于贯”,这是春秋时候的事,带着南北朝时代的兵,参加春秋时代的盟会?周星驰电影说拿前朝的剑斩本朝的官,已经够荒诞了,带着千年后的卫队,去参加千年前的盟会,不知道会是怎样一个场景。其实“夹毂”同样出自春秋诸侯会盟的故事,《春秋感精符》:“黄池之盟重吴子,滕、薛夹毂,鲁、卫骖乘。”而“同齐盟”,则是以王氏兄弟比齐国、于觉世比宋国,恭维于觉世咖位与王氏兄弟相当。“使君夹毂同齐盟”,这一句三个词组,没一个字解对的。
第859页
“昔在西曹法星冷,太白秋高击鹰隼”条:“谓你以前在刑部时,是天上清冷的荧惑星;你又如太白星在高爽的秋日击射鹰雕。二句谓于氏在刑部执法严明。”
又是望文生义、似是而非的解释。“二句谓于氏在刑部执法严明”这个理解大抵不错,但是“如太白星在高爽的秋日击射鹰雕”就不知所云了,不管你看懂没看懂,反正陂主是看不懂。《春秋感精符》:“季秋霜始降,鹰隼击,王者顺天行诛,以成肃杀之威。”“击鹰隼”不是说“击射鹰雕”,而是说于氏在刑部任职,有肃杀之威。
陂主仿佛听到了整理者的心声,梁佩兰你干嘛用这么多典故,我看你就是在刁难我胖虎!
https://x0.ifengimg.com/ucms/2021_01/AAE8AD05DF60C5E6566C5C96D93C08586D317CC4_size272_w640_h553.png
第940页
“东皋关壮缪庙新铸大钟歌”条:“关壮缪,指三国蜀关羽。壮缪是宋高宗建炎二年追赠给他的封号。”
《三国志·关羽传》:“追谥羽曰壮缪侯。”壮缪是后主刘禅给关羽的追谥,其事在景耀三年(260),比建炎二年(1128)早了800多年。《三国志》也算僻书?百度会不会???顺便说下,建炎二年宋高宗给关羽追加的封号是“壮缪义勇武安王”。
以前的我:这是用百度注书?辣鸡!
现在的我:能不能百度一下?求你了!
第953页
“送方葆羽归桐城,兼柬其尊公依岩”条:“据《吕谱》,康熙三十一年(一六〇二),‘冬,以诗送方正玉归桐城’,当指此诗。”
烫知识,明朝亡于1644年,1602年怎么也不可能是康熙三十一年。事实上,这首诗写于康熙四十一年(1702),两个年份都没写对,不知道整理者在搞什么幺蛾子。
https://x0.ifengimg.com/ucms/2021_01/C4074B1B0B5285D965071B15D053542193D2B618_size189_w820_h518.png
第957页
第958页
“度岭松看翠盖垂,当关驿指红梅笑”条:“谓你就要爬攀梅岭,看到松树的翠荫下垂;对着梅关,在驿站笑指着红梅。”
“匡庐峰下水连云,直至枞阳路始分”条:“谓你会看到庐山山下水连着云;直到枞阳,才分清楚返乡之路。”
以上两条都属于《送方葆羽归桐城,兼柬其尊公依岩》一诗,方葆羽即方正玉(方以智之孙),桐城人,当时在岭南为人当幕客。康熙四十一年,方葆羽从岭南返桐城,梁佩兰也应诏入京,两人一路同行。上面的红梅指红梅驿,为二人度岭经过之所。“直至枞阳路始分”,是说两人同行到枞阳分手,这能理解成“直到枞阳,才分清楚返乡之路”,严重怀疑整理者是否读得懂诗句的意思。
第1067页
“花朝招姚东胶、陈元孝、王蒲衣、陈献孟、林祝万、姚非渔、侄王顾暨儿灵鞠,雅集六莹堂,即席分韵检体,送东胶归枞阳”条:“灵鞠,梁无技(即诗题中的侄王顾)子。”
石锤了,整理者阅读理解能力实在有限,根据句意,明显灵鞠是梁佩兰自己的儿子,而非梁无技的儿子。在这首诗的后面两卷,有一首《初秋偕诸子过远公、心公薝卜精舍分韵》,整理者自己所作校勘记里也说到了“儿孝穉、灵鞠、射洪”,这是整理者健忘呢?还是说根本不是同一个人整理的?
第1218页
“君山姚君”条:“君山,山名。在湖南洞庭湖口,又名湘山…姚君,湖南君山人,其他资料待考。”
emm...人家叫姚君山,桐城人。君山是洞庭湖中的岛屿,又不是行政区划,哪里来的君山人一说?
第1235页
“带钟分断壑”条:“谓泉水带着钟声将断裂的沟谷分开。”
这阅读理解水平属实让人捉急。离,分、别。这句直译过来是说,泉声带着钟声离开山谷。
第1241页
“绥州”条:“古州名。唐武德四年以长州改,治所在长城县(今浙江长兴)。”
这里绥州应当指南绥州,今广东四会一带。《旧唐书》:“(武德五年)置南绥州,领四会、化蒙、新招、化穆、化注五县。”这首诗题为《柑》,四会是著名的柑橘产地,又此诗前后篇目都是咏广东物产,没理由中间插入一种浙江的物产。
第1242页
“只应人面子,得共汝成仁”条:“谓应只有人的脸,才能与你配成最佳效果。成仁,成就仁德。此借指配成最佳效果。董按,乌榄貌似人的面;同时它制成染料,可作胭脂涂面。故有此二句。”
啊...这...这个注释怎么看怎么觉得诡异恐怖!
人面子是一种岭南特产的果子,以果核酷似人面得名。晋代嵇含的 《南方草木状》就有记载:“人面子,树似含桃,结子如桃实,无味,其核正如人面,故以为名。”那么“只应人面子,得共汝成仁”这两句诗是什么意思呢?这首诗的题目叫《乌榄》,屈大均《广东新语》:“有咏乌榄者云‘只应人面子,与尔共成仁。’盖粤中惟此二果以仁重。”仁,本意指果仁,解释得相当清楚。
不得不说,整理者这望文生义、自圆其说的技能已经到达了炉火纯青的境界。
https://x0.ifengimg.com/ucms/2021_01/F584F54588ABE6FD54DD3CBF0242BF9198260108_size443_w776_h640.png
第1247页
“丈室”条:“谓方丈之室,即寺主的房间。”
陂主笑出猪叫,丈室指方丈之室不错,但这个方丈是一丈见方的意思,不是指寺主呀!
第1262页
“一公”条:“名籍资料待考。”
笑死,这个“一公”就是你在序言、注释里提过无数次的屈大均。屈大均出家时法名今种,字一灵。李绳远有《怀一公客山阴》,祁班孙有《月夜喜一公渡江同客湖楼》,曹溶有《送一公还罗浮》,都是其例。
https://x0.ifengimg.com/ucms/2021_01/7A465421143D7A49AABFA3AE54915BE33B317A6D_size21_w536_h300.jpg
第1274页
“渔板”条:“唱渔歌时的一种伴奏乐器。以绳串连的两块竹板。”
终于知道百度了,可惜抄错了……抄也要带上脑子啊。诗的首联说“求鱼那易得,一板候中宵”,半夜唱渔歌还带伴奏,给落水鬼听吗?这里的渔板是一种渔具,屈大均《广东新语》:“别有船六七十艘佐之,皆击板以惊鱼。”又:“乘暮入焉,乃张二白板于船旁,而鸣其榔。鱼见白板,辄惊眩入网。”
https://x0.ifengimg.com/ucms/2021_01/A1A5F410BAE631B6ABF1F031DEB777136E3CF673_size75_w883_h830.png
百度百科“渔板”词条
第1319页
“金城”条:“坚固的城。泛指边疆之城。”
诗题叫《边柳》,显然用桓温的典故。《晋书·桓温传》:“温自江陵北伐,行经金城,见少为琅邪时所种柳皆已十围,慨然曰:‘木犹如此,人何以堪。’攀枝执条,泫然流涕。”这算是烂熟的典故了吧。
第1336页
“几曲种鱼湖”条:“引来养鱼湖中几只曲行的鸭子。曲,曲行。鸭浮于水,使水纹成弯,故称曲。”
您这什么脑洞啊啊啊...“一声呼鸭鼓,几曲种鱼湖”,谁说鸭子就得曲行?我直行斜行,或者干脆飞过来不行吗?水湾处用曲的例子实在太多了,王维诗“青溪几曲到云林”,李白诗“湘水回九曲”,杜甫诗“清江一曲抱村流”,人家都没叫鸭子!
第1337页
“一拳沙上雪”条:“谓它有时如一个沙上的拳状雪球。”
拳状雪球?我还球状闪电呢!诗题为《鹭鸶》,拳为蜷缩、屈曲之意,这句说鹭鸶蜷卧沙上如雪。鹭鸶和拳搭配的例子不要太多。
https://x0.ifengimg.com/ucms/2021_01/3F597390EC047065EB74AD794AE415C01C79340F_size90_w687_h781.png
第1364页
“簟床移柽柳,区豆付鱼菱”条:“谓以柽柳作床,以豆饲鱼。柽柳,木名。也称观音柳、西河柳、三春柳、红柳等。落叶小乔木,赤皮,枝细长,多下垂。分布于中国黄河、长江流域以及广东、广西、云南等地平原、沙地及盐碱地。区,田地。”
懒得吐槽了。《左传》:“齐旧四量,豆、区、釜、钟。”区、豆都是古代容量单位,四升为豆,四豆为区。
第1366页
“老衲双磨镜,高人半卖浆”条:“年老的我写诗慢得如磨治一双铜镜;诸位高人一半已写完,卖酒去了。后句意谓高人写诗甚快,不用罚饮,所余酒多,故能卖酒。老衲,佩兰自称。磨镜,磨治铜镜。古用铜镜,须常磨光方能照影。高人,指诗题中的诸子。”
看到这里,陂主心中仿佛有一万头草泥马狂奔而过,求求了,不要糟践梁佩兰了好吗!诗题为《湖屿夜坐迟吴山带不至,同诸子赋限韵》,后半首说“老衲双磨镜,高人半卖浆。《北征》君独赋,灯下理儒装”,大意是说,座中诸子都是磨镜卖浆等市井之流,只有吴山带你准备北上进取功名,(我们在这等你,你却不来)莫非这会儿正在灯下准备行李?神特么“所余酒多,故能卖酒”,怎么不拿着这脑洞去写网文啊?
https://x0.ifengimg.com/ucms/2021_01/9FB7DB10A311D18F5137725CFF9778D51E41D678_size363_w471_h1169.png
不让你出个镜都说不过去
第1382页
“石钟”条:“指石钟乳,即钟乳石。”
诗题叫《长江入湖》,诗句是“石钟蟠水府,匡岳敞山庭”,石钟当然是指湖口的石钟山。且“石钟”“匡岳”相对,用膝盖想都知道石钟是地名。
第1384页
“夜次珠玑港作”条:“珠玑巷,唐代已有此名。位于广东韶关南雄市北的沙水村,原名敬宗巷。”
这注的啥啊,一个是港,一个是巷,能是一回事吗?这里的珠玑港是赣江上的地名,而且前后的诗都在写江西行程,中间这首突然到了韶关,飞过去的?
第1396页
“土浅随沾屐,篱疏不得筇”条:“谓泥土浅薄,跟随着步伐沾湿了鞋;找不到筇竹作篱,所以篱笆很疏。筇,一种竹,实心、节高。”
亲,是“不碍筇”啊,你的软件把“碍”识别成了“得”!憋出这个解释真是难为你了!“篱疏不碍筇”,筇指筇杖,这句是说,篱笆稀疏,不妨碍我拄着筇杖来往出入。
第1422页
“波涛住在心”条:“谓佩兰见朋友远走而心潮起伏如波涛。”
是“波涛住此心”,你又识别错了!波涛住在心里,你可真能扯,怎么不说梁佩兰这个朋友的名字叫波涛呢?再说“天地流元气,波涛住在心”,对仗也对不上啊!
https://x0.ifengimg.com/ucms/2021_01/055923796F90483327808ACB898334292659009C_size46_w923_h601.png
第1723页
“坐底”条:“指山楼坐落处之下。”
令人头秃!坐底即座底,这句“收尽好山归坐底”完全就是大白话,好想问问整理者这样的注释是怎么想出来的。
第1734页
第1744页
“癸未江上元日”条:“江,指始兴江,即广东韶关浈水流经英德县(今清远英德市)的一段。”
“吴城元夕”条:“吴城,即苏州。诗作于康熙四十二年(一七〇三)正月十五日元夕,时佩兰仍在入京应诏途中,路过苏州,乃有此作。”
这里的江指赣江,吴城是赣江上的吴城泊(今吴城镇)。作注的人似乎没有地理常识,梁佩兰自粤入京,是从韶关入江西,经赣江、鄱阳湖入长江,到扬州再沿运河北上,途中根本不需要经过苏州。而且前面的诗说自己在赣州喝酒,后面的诗说自己在鄱阳湖过夜,中间一会儿在英德,一会儿在苏州,难不成他这一路做的布朗运动?
第1771页
“金错”条:“即金错刀,写字、绘画的一种笔体。《宣和画谱·李煜》:‘李氏能文善书画。书作颤笔樛曲之状,遒劲如寒松霜竹,谓之金错刀。’琅玕:本为似珠玉的美石,比喻优美文辞。唐韩愈《龊龊》诗:‘排云叫阊阖,披腹呈琅玕。’”
全然不得要领。这条涉及的诗句是“金错琅玕枉寄书”,张衡《四愁诗》有“美人赠我金错刀”之句,又有“美人赠我金琅玕”,金错琅玕即用张衡诗意。
第1827页
“闺人”条:“此喻徐逢吉。”
徐逢吉:我把你当朋友,你竟然想睡我???“乡心一片珠江水,飞入闺人梦里知”,徐是在粤的浙江人,这两句说徐逢吉思乡之状,闺人指徐逢吉家室。
第1851页
“坐矜”条:“谓端庄地坐来欣赏。”
这条涉及的诗句是“一种清香合坐矜”,诗咏蘋婆果(即苹果),合坐,满座,矜,夸。断句都断不明白...
例子就举这些吧,写的时候我是一边好笑一边好气,心疼花了这么多时间来读这么一本离谱的书,更心疼我的钱包,好容易贴点秋膘,又因这种书而为伊消得人憔悴。
平心而论,《梁佩兰集校注》也不无功劳,整理者为将近一半的篇目做了编年,对作品中涉及的人物和背景进行了尽可能详尽的考证,一些作品中,还有对梁佩兰心迹的探索,这些都算得上筚路蓝缕之功。但是,这都不是把书做成烂书的理由,说到底,做成这个鬼样子,什么功劳都成了笑话。
陂主搜到了整理者的一首诗,诗中他设想自己和屈、陈、梁三大家对饮,字里行间颇以此书为傲,只是不知道如果梁佩兰地下有知,知道自己的诗集被注成这样,将作何感想?
https://x0.ifengimg.com/ucms/2021_01/ADD2945B71F8A3586D5AC2C9144ADDCD136765AD_size42_w805_h518.png
https://x0.ifengimg.com/ucms/2021_01/09D6A6E6A847C8A703D080FA8BA3F18EC8DBC48F_size142_w1080_h635.png
y1s1,诗还可以
但我脑瓜子里的疑惑更多了
今天,随着各种典籍的电子化,数据库日趋完善,检索方法日趋先进,古籍整理,尤其是诗文集的注释,难度已经大为降低了。但是,一个很奇怪的现象是,整理的难度降低了,整理出来的书籍,质量却不升反降。
以中华书局的“中国古典文学基本丛书”为例,其中的《李商隐诗歌集解》,初版于1988年,面世以来,风行海内,三十余年,有口皆碑,豆瓣评分9.5分。陂主敢说,这是最好的李商隐诗注本,没有之一。
https://x0.ifengimg.com/ucms/2021_01/C72F898117C2E90567E9980F04B742EA1397488B_size188_w1080_h433.png
经典就是经典
而同系列的《文天祥诗集校笺》就一言难尽了,此书初版于2018年,至今只有31人评价的热度,评分只有2.6分。陂主有幸翻过几页,辣眼程度与《梁佩兰集校注》在伯仲之间。
https://x0.ifengimg.com/ucms/2021_01/ED4018AEE72F86391A2921EFADEB8014B88B7665_size178_w1080_h430.png
一言难尽...
这个系列里,近十年内出版的、由今人注释的,基本都质量堪忧,或者注水严重,或者错漏多多。有的整理者十年整理出版了五六种古籍,其中不乏十几册的巨帙,甚至还有人做到了两年整理三种,这样的进度,整理者所投入的精力必然有限,那么书的质量也就可想而知了。
为什么以前的“中国古典文学基本丛书”系列能挣下偌大的口碑?因为这是前辈学者苦心孤诣、扎扎实实做出来的。而近十年,这个系列都出了些什么玩意?整理者糊弄了事,出版社来者不拒,致使这一丛书的质量江河日下,这锅该谁来背?作为中华书局的招牌丛书之一,很多读者都将“中国古典文学基本丛书”系列奉为经典,在经典里掺入这些流毒无穷的东西,诸位对得起前辈吗?对得起消费者吗?
古籍整理难吗?当然难,这个工作不是光抱着《汉语大词典》和百度百科就能做好的,但是,总不能因为工作有难度,就偷工减料以次充好来糊弄读者。陂主相信,只要整理者有基本的专业素养,出版社稍微用点心看看接手的“作品”,都不至于做出《梁佩兰集校注》这么匪夷所思、不堪入目的整理成果来。消费者购买普通商品遇到质量问题可以要求退换、召回,图书内容出现质量问题又该怎么办?

加载中…