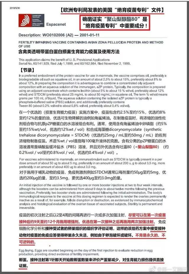
重磅!美国25-29岁女性中接受HPV疫苗注射女性怀孕概率降低25%!
来源:医牛循证健康资讯
2007-2014美国800万25至29岁女性全国健康和营养检查调查数据揭示:未接受HPV疫苗女性中约60%女性至少怀孕过一次,接种过HPV疫苗的女性仅35%怀孕。已婚妇女中,未接受HPV疫苗中75%怀孕,接受疫苗女性的仅50%曾怀孕!
(来源:“医牛健康资讯网”www.medbulls.com综合自陈一文顾问微博)等;本文已通过医牛健康传播研究院审稿专家委员会循证审核)

加载中…