把握七大需求,打造让老年人流连忘返的社区户外活动空间
标签:
老年人活动场地居住区景观 |
分类: 环境设计 |
老年人是社区户外活动场地的主要使用客群,但设计师们对他们的需求往往并不非常清楚。很多居住区景观设计虽然很美,但却不能满足老人的需求,因此我们有必要深入地探讨一下老年人对户外活动场地到底有哪些需求。
根据现代行为心理学家马斯洛的需求层级理论,人的基本需求分为五个层级,从低级到高级排成梯度,按层次逐级递升,这五个层级和基本含义如下:
生理的需求,如:饥、渴、寒、暖等。
安全的需求,如:安全感、领域感、私密性等。
社交的需求,如:情感、归属感、家庭与朋友等。
尊重的需求,如:自我尊重、自我评价以及尊重别人。
自我实现的需求,如自我实现或是发挥潜能。
将这一需求层级理论与居住区外环境和活动场地设计联系起来,有助于我们研究和分析老年人对于居住区内户外活动场地的需求,对照马斯洛的“层次需求理论”我们可以将老人在居住区户外活动场地的需求问题分为如下几个不同的层次:
表1:居住区老年人户外活动场地需求
一.健康需求
老 年人需要运动,需要到户外呼吸新鲜空气、晒太阳、活动身体等,在居住区内部或附近应有足够的空间场地和运动设施来满足老年人开展户外静止性与运动性活动的 要求。我们可以用一个屡见不鲜的事实来证明——无论是清晨还是黄昏,在居住区绿地、街边绿地及广场公园里或打拳舞剑,或跑步跳舞的老年人都比年轻人要多的 多(图1)。
图1:在户外活动场地中活动的老年人比年轻人多
在户外活动场地的设计中,可以提供一个对于老年人的运动能力来说具有适当挑战和他们完成此项活动所需的“辅助环境”。
辅 助环境就是让老人借助必要的设施来帮助其独立完成具有一定挑战性活动的激励性空间或场地,这可以鼓励他们在行动比较方便、状态比较活跃时,能够不断的锻炼 自身的活动能力。身体运动能力有某方面缺陷的老人,也可以在充分认识和了解自己的运动缺陷的前提下,找到并使用适合自己的相应的环境辅助设施来帮助他们完 成更高水平的活动。例如一些运动强度较小的器械,就能够帮助老人完成一些他们平时无法完成的锻炼动作。
图2:运动强度较小的器械深受老人欢迎
使用辅助设施可以让老人们积极面对挑战性活动带来的胆怯,消除他们的忧虑。不断地锻炼对于维持老人身体技能、认知能力和社会技能也有很重要的作用。弄清楚老人的需要和爱好,具有适当挑战性的辅助环境可以提高老年人参与锻炼的兴趣和乐趣。
表2:与老年人健康需求有关户外活动场地设计要素与设计原则
二.舒适感需求
老年人的生理机能不断衰退,身体对于各种变化的适应性也同时下降,因而对温度的过冷过热、光线的变化或是眩光都非常敏感。在居住区中,安静的环境,清新的空气,茂盛的植被是老年人最为关心的。
随着人们物质与文化生活环境的不断提高,对居住环境的舒适性的要求也将不断提高。但由于北京地区冬天天气寒冷风速较大,对进行户外活动不利,而夏天太阳高度角较高,太阳直射强烈,天气炎热,同样也对户外活动造成了一定的影响。
这些不利因素都在一定程度上阻碍了老年人外出锻炼的积极性,因此在场地设计上应该考虑设置多种多样的空间元素,使在外活动的老年人具有多种选择,并有效的回避和减弱气候等不利因素对户外活动带来的影响。 https://mmbiz.qlogo.cn/mmbiz/NtbmzG2IhA09Hqs8txy78Xpw9fwuZ3INqniaK0BlsbpOFiaM1US49Gj2vicEY9LgQEpnCugibvM7nS1R9juE2AHcGw/0
图3:设置棚架等设施为老人营造良好室外空间
根据调查,一些高龄老人经常在室内观赏户外空间,观赏是他们认知时节的重要途径。而在这一观赏的过程中,丰富多样的场景、昼夜和季节带来的变化以及活动的人和动物通常是最受老人们喜爱的。
表3:与老年人舒适感需求有关的影响要素与设计原则
三.安全需求
多 数老年人存在腿脚不便的身体障碍,他们害怕跌倒,害怕被陌生人打扰,害怕孤立无援,这些都有可能阻止老人参与户外活动和对户外活动空间的使用。给老人带来 安全感的户外活动场地可以鼓励他们外出,并且还在很大程度上决定了老人对活动场地的满意程度。所以确保户外空间的安全性是至关重要的。
表4:与老年人安全需求有关的户外活动场地设计要素与设计原则
图4:地面应当平坦舒适,铺地材质应避免较大凹凸
四.便捷需求
由于老年人体力下降,行动能力衰退,对于大多数老年人来说,一次出行最大步行半径为0.8km左右。因此,日常生活所需要的基本商业设施、服务设施、保健服务、娱乐设施等应尽可能邻近并易于前往。
其 次,老年人的感知过程随年龄的变化像一个“感知过滤器”,过滤出一些关于物质环境和社会环境的特定信息,尽管许多感官功能不会随年纪改变,但疾病会使老年 人失去记忆,使老年人难以引导自己在陌生的环境中找到出路,在单调而极少有引导的地方、在有许多方向选择和岔路的地方尤为如此。
因 此许多老年人在和他人交往、在户外寻找路线或只是使用户外空间时,他们会越来越依赖有限的感知信息。为使老年人在户外场地活动时更加便捷,设计中应该合理 地设计和安排户外空间,减小各项设施场地的服务半径,增加标识系统、感官刺激和环境感知,以帮助老人在户外明确方向和找到路线。
表5:与老年人便捷需求有关的户外场地设计要素与设计原则
五.私密性需求
老年人对私密性有一定的要求。尽管老年人的生活经常需要得到亲友的照料和帮助,然而这并不意味着他人可以随意出入老年人的个人空间。当老年人的私密性遭到侵犯时,会引起精神上的焦虑不安。
某些老人对私密性的要求较高,他们由于自己的性格或爱好,喜欢独坐,不愿被别人打扰,或几个人亲密相处不愿受他人干扰,希望有自己的私密空间独享其乐。所以在公共绿地中设置一些个人的、私密的空间是必要的。
图5:一到两人规模的私密活动空间
设计可通过让老人享有一定小的私密空间,以保持好友之间的亲密关系。总的来说,小空间更能让老人倾心交谈,因为小空间可减少一些可能打断他们思维和谈话的琐事。小空间也更能被视作“自己的会客场所”,尤其是那些行动不便的老人,他们更是害怕大空间和大量人群。 https://mmbiz.qlogo.cn/mmbiz/NtbmzG2IhA09Hqs8txy78Xpw9fwuZ3INPlSU2hLwvR7CGTibvOmyPdcXIIEGQmkrwDz5I4OLdGJB1FUP0dExk0w/0
图6:三到五人规模的私密活动空间
表6:与老年人私密感需求有关的户外活动场地空间要素与设计原则
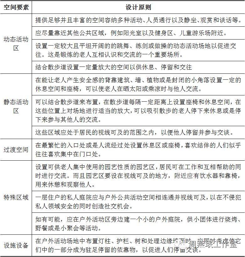
六.交往需求
与人见面和交谈是老人利用户外空间的最主要的原因之一。退休和身体机能的衰退常使老人只能在居住区内与他人见面,因此,在住家附近与他人见面的机会就显得尤为重要。
关 于老人,有一个普遍的误会,认为他们喜欢“安静平和的环境”。事实上,对许多老人来说,通过见面和交谈来获得参与活动的归属感是非常重要的。在户外带着孙 子孙女们出来活动也是很有吸引力的,特别是对那些已经非常衰老的人来说,即便是坐在一旁看别人活动也是一种积极的参与方式。
交 往是人们进行社会活动的主要方式之一,也是保证心理健康的一项重要内容。对于老年人来说,也是一种精神寄托。老年人退休后,生活领域发生了变化,与社会脱 离,人际交往的心理需求表现的尤为明显。他们希望有亲人照顾、外出就医有人陪伴,期望有人交谈商量,需要家人的关怀和理解,渴望与志同道合的老年人为友, 倾心相谈,也需要社会的关注与关怀。
图7:交往需求得到满足的老人幸福感更强
根 据调查表明,有较多的关系往来,并能与他人建立良好人际关系的老人,要比没有什么人际交往的老人少许多悲伤和寂寞感,体验到更多的快乐和幸福感,身心也更 加健康。多层次交往能满足老年人认知发展和信息交流的需求,可缓解老年人由于角色变化引起的心理反应,如抑郁、孤独和失落感等,对心理健康十分有益。
表7:与老年人交往需求有关的空间要素和设计原则
七.老有所为的需求
离开工作岗位后闲暇时间增多,老年人可以培养新的兴趣爱好,需要多种文化体育娱乐设施。
因 此,为了合理地休闲,必然要求社会、社区为心态年轻的老年人提供发挥余热的条件、活动空间与相应的环境,通过设计和管理手段让不同活动能力的退休老人参与 并完成力所能及的一些或大部分的活动,以增强他们的自立和自尊。如果没有类似园艺区这样的空间设置,甚至可能发生老人同社区物业之间的冲突。
例如在上海就有一位老人,他将建筑垃圾堆改造成“植物园”的行为被社区物业告知为“占用公共绿地”(图8)。
图8:老人变垃圾堆为苗圃被告“占用公共绿地”
表8:与老年人老有所为有关的事项类型与具体内容

加载中…