会计如戏,全靠演技——2020年上市公司奇葩奇闻录
作者:马军生
资本市场是个大舞台,对上市公司来说,财务会计信息无疑是上市公司信息披露中最重要的部分,事关公司生死存亡和多方利益。
会计如戏,全靠演技,今天小编来盘点一下2020年上市公司的会计奇葩奇闻奇事。
一、甩锅黑客——*ST金洲营业利润高于营业收入
2019年年报显示,*ST金洲实体经营直营门店深圳金叶展厅2019年度实现营业收入2106 万元,实现营业利润竟然达到了6700万元。
这份有着明显错误的年报还得到了董监高的通过,会计师事务所则给出了保留意见。深交所发出了问询函,要求公司说明情况。
对子公司深圳金叶财务数据出现的重大差错,*ST金洲给出的理由是“服务器被黑客攻陷并勒索金钱”,会计在重新制作账套时错将坏账当错发出商品,因此导致存货和营业利润科目出现差错8952.81万元。
如此勉强的理由,自然引起业内群嘲。
不管如何,情况是这么一个情况,信不信不由我,反正我就是这么说了……
具体方面,公司称,2018年度公司对河南金利福、江西新亚一、山东钻立方、大闽盟友四家客户欠黄金金料无法收回计提了坏账 8900 万元。
江西新亚一、山东钻立方、大闽盟友欠黄金金料,已经起诉至法院也已经判决对方归还,但由于无资产抵押回收困难,此事前期已经披露过(详见《2019 年年度报告》,编号 2020-32)。
河南金利福涉及多起诉讼,公司多次催收无果,以上四家客户所欠金料均难以收回。2019 年以上减值迹象未消除的情况下,财务处理错误相当于将其冲回,造成营业利润增加,现予以更正。
在更正后,*ST金洲2019年归母净利润由-61.87亿元降为-62.77亿元,仍处于巨亏状态。
二、甩锅新冠——豫金刚石2019年业绩巨亏,让2020年疫情来背锅
从预盈8000多万元,到亏损51亿元,豫金刚石(300064.SZ)业绩出现惊天“大变脸”。
2020年4月3日晚, 豫金刚石发布2019年度业绩预告及业绩快报修正公告,修正后业绩预告由同向下降变为亏损,归属于上市公司股东的净利润由盈利6743.80万至9634.00万元变为亏损45亿元至55亿元,上年同期盈利9634.00万元。主要原因为根据期后事项,以及受新型冠状病毒肺炎疫情等影响,公司基于谨慎性原则,增加预计负债确认和对存货计提跌价准备,固定资产、在建工程和应收款项计提资产减值准备。
公告发出仅4天之后,豫金刚石被立案调查,创下中国资本市场立案调查最快纪录,也是监管针对2019年年报涉嫌业绩变脸的首单立案处置。
4月7日晚间,豫金刚石公告称,因公司涉嫌信息披露违法违规,收到中国证券监督管理委员会立案调查通知书。与此同时,豫金刚石和相关责任人还收到了河南证监局下发的警示函,警示函载明,公司对2019年度净利润这同一事项信息披露前后存在重大差异。
2020年12月31日晚间,证监会官网发布案件调查情况。今年4月,郑州华晶金刚石股份有限公司(豫金刚石,300064)业绩“变脸”,市场高度关注,质疑信息披露违法。结合对审计机构检查发现的问题,我会决定对公司立案调查。经查,豫金刚石涉嫌重大财务造假,2016年至2019年财务信息披露严重不实。
一是连续三年累计虚增利润数亿元,二是未依法披露对外担保、关联交易合计40亿余元。调查还发现,在上述期间,实际控制人累计占用上市公司资金23亿余元。
本案是一起上市公司长期系统性造假的典型案件,涉案金额巨大,违法性质严重,市场影响恶劣,我会将依法严肃追究相关单位和个人的违法责任。
三、甩锅仓库——洗衣液长脚?广州浪奇5.72亿存货"不翼而飞"
是内控缺陷造成的存货真的丢失?还是财务舞弊后借口存货丢了?一切都还不好说,只能说都有可能。
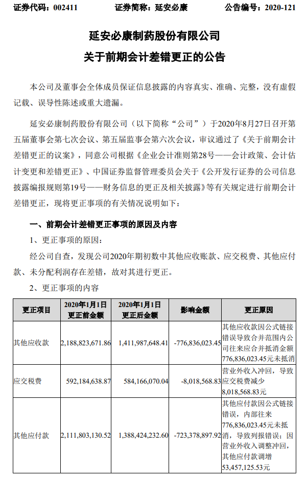
四、甩锅EXCEL公式——延安必康年报7.7亿差错更正
延安必康报表其他应收款出现巨额差错,原因是EXCEL公式链接错误。
本次会计差错更正已交由公司年审会计师永拓会计师事务所(特殊普通合伙) 进行专项鉴证,截至目前,尚未出具正式的专项鉴证报告,公司将在本公告披露 之日起一个月内披露专项鉴证报告。
经公司核查,如上表所示由于审计合并过程中公式链接错误导致合并范围内公司往来应合并抵消金额776,836,023.45元未抵消,抵消后公司报告期末其他应收款应为1,406,393,951.35元,相比较去年大幅增长的原因主要是支付中药材储备库项目委托收购中药材支付的款项及到期票据对方未兑付所致。
五、甩锅乌龙指——东旭光电母公司亏损4.35亿更正为亏损12.89亿
数据录入错误,上市公司母公司亏损4.35亿更正为亏损12.89亿
公司本次定期报告信息更正主要涉及两个错误事项,即母公司长期股权投资减值数据录入错误及受限资金统计错误,由此导致:
(1)受母公司长期股权投资减值数据录入错误影响,2019
年母公司净利润由亏损 4.35 亿元更正为亏损12.89 亿元。此项中,因公司按照商誉评估结果已
在合并层面计提商誉减值,2019 年合并报表相关数据正确无需更正;
(2)因受限资金统计错误,公司合并现金流量表中 2019
年末现金及现金 等价物金额由8.31 亿元更正为 4.36 亿元;母公司现金流量表中 2019 年末现金及现金等价物金额由 3.92
亿元更正为 0.01 亿元。
除上述事项外,未对2019年度的其他财务状况和经营情况造成影响。
公司董事会同步对 2020 年半年度报告中由上述错误导致的相关财务信息披露错误进行更正,并要求管理层对相关责任人进行约谈、训诫,并开展关键岗位人员职能培训,以提升工作质量及效率,杜绝类似事件再次发生。
六、甩锅注册会计师——年报未按时披露,董监高尽数被谴责
上市公司未按时披露年报,董监高皆被纪律处分,独立董事辩称已勤勉尽责
公司及有关责任人在异议回复及听证中提出如下申辩理由:
1.关于未在法定期限内披露定期报告事项的申辩理由。
公司辩称,无法按时披露定期报告的主要原因系年审会计师事务所未能勤勉、审慎履行审计机构职责,定期报告披露期限内审计程序安排及执行不当,且未谨慎预判并真实告知审计报告可出具的时间及可能的进程风险,未提前与公司沟通可能存在的审计程序不足事项,在关键节点多次给予公司错误信息。审计机构在未提前与公司沟通可能存在的审计程序不足事项的情况下,一天之内审计意见由“标准无保留意见”变更为“保留意见”再变更为“无法表示意见”,导致公司及其董事、监事和高级管理人员误判了公司无法按时披露定期报告的可能性,最终导致违规。
七、业务员的“错”?—业务员伪造印章、虚构询证函,虚增销售6000多万
【内控漏洞】虚增6600万销售合同!上市公司员工伪造客户印章、虚假确认询证函
https://mmbiz.qpic.cn/mmbiz_png/wjWmLticz6u8WhGd3ficXQy376puACPOklRZ7rrtjzEWBec5VCQpeHPSuBHaDMInLEQLHBicmdWPGHvNlibbrRRYyA/640?wx_fmt=png
重要风险提示:
1、公司在近日开展的应收账款催收中,发现员工李某存在涉嫌通过伪造客户印章、假冒客户有关人员身份、虚假确认对账单及询证函等一系列手段,虚增销售合同侵害公司利益并涉嫌违法犯罪的情形。
2、公司了解上述情况后,立即停止该员工一切工作,并向公安机关报案。相关公安机关已立案,该案件在侦查过程中。
3、经公司财务部门初步核查,李某涉嫌虚增2019年、2020年前三季度合同金额分别为3,746.51万元、2,858.19万元;为交付相应业务,公司2019年、2020年前三季度发生直接成本、费用和税金支出分别约为1,070.12万元、901.68万元;由于公司为交付上述业务发生的成本、费用及税金等支出在未来能否追回具有较大的不确定性,保守预计,上述事项对公司2019年、2020年前三季度净利润最大影响分别为-3,746.5万元、-2,858.19万元。
吃瓜群众对此进行了评论:
八、出纳的“错”?—天津港子公司财务人员,四年贪污挪用公款1.539亿元
天津港子公司财务贪污1.5亿元作案细节曝光,港股天津港发展发布独立法证调查结果
天津港子公司财务涉嫌挪用1.5亿,拿什么保证不存在资金安全问题?
财务人员4年贪污1.5亿,内控否定意见,会计差错追溯调整,背后什么瓜?
2020年2月12日晚间,天津港(600717)发布公告称,旗下全资附属公司天津港焦炭码头有限公司(简称“港焦炭码头”)的一名财务人员涉嫌贪污公款,金额高达人民币1.539亿元。
九、财务总监的“错”?—上市公司CFO对财务报表异议签署遭解聘!
上市公司CFO对财务报表异议签署遭解聘!CFO对解聘决议合法性提出疑问
审议通过《关于解聘公司财务总监的议案》
鉴于:公司财务总监赵岑女士在会计主管人员提供的经公司财务部复核的 2020年第三季度财务报表上进行异议签署。且经多次沟通,赵岑女士坚持对该报表继续保留异议签署,致使公司无法向交易所提供有效财务报表,将导致公司无法按时披露2020年第三季度报告。为保证公司第三季度财务报告能够按时披露,保障公司和广大投资者的利益,经总经理张巍先生提议,公司董事会结合实际情况,同意解聘财务总监赵岑女士。公司董事会将尽快按照相关规定完成新任财务总监的选聘及任命工作。在董事会聘任新的财务总监之前,由公司副董事长、总经理张巍先生代行财务总监职责。
财务总监赵岑《异议说明》表示
本人认为,根据《企业会计准则》,自接管之日起国盛金控失去了对被投资方国盛证券的控制,国盛金控应对国盛证券股权投资改按权益法核算,并不应将国盛证券纳入合并范围,公司《2020 年第三季度财务报表》对被接管的国盛证券按照成本法核算并将其纳入合并范围的会计处理是错误的,该错误影响金额重大。
公司披露的《2020年第三季度财务报表》系在当天会场上由总经理张巍先生作为主管会计工作负责人签署,该签署资格来自《关于解聘公司财务总监议案》会议决议。本人理解:该次会议以第四届董事会第六次会议名义召开,该次会议的召集、召开程序违反公司《章程》有关议事规则条款;“分管财务工作负责人对财务报表进行异议签署将导致公司第三季度财务报告不能按时披露”的说法没有依据;本人对 2020 年第三季度财务报表所作异议签署是依法履行职责,该次会议因本人进行异议签署而解聘本人财务总监职务,该次会议所做决议是不是违反了《会计法》第五条?根据《公司法》第二十二条,董事会决议内容违反法律、行政法规的无效。张巍先生系公司实际控制人杜力先生的一致行动人,为公司总经理并分管内部审计部门,张巍先生代行财务总监职责作为主管会计工作的负责人在报表签字,相关内部控制是否有效值得关注。
十、年报就是个“错”?—董监高全部声明无法保证年报真实性
董监高都不保证年报真实?对不起,这个锅你们有背的义务,没甩的权利!
2020年4月23日晚间,兆新股份(即*ST兆新)发布2019年报,开头便是重要提示,公司五位董事、三位监事及四位高级管理人员均声明,无法保证公司年度报告的真实、准确、完整,并声称“不承担任何个人或连带责任”。
董监高急于撇清关系的年报,还存在真实性吗?证监局火速发函,董监高甩锅,市场影响恶劣,该行为挑战信披严肃性,不重写年报就停牌甚至退市处理。
十一、证监会出动北斗找扇贝,獐子岛谎言终于败露!原董事长喊冤!
扇贝跑了,扇贝死了......
A股臭名昭著的獐子岛终于迎来“扇贝去哪儿了”最终季。
证监会果断出手,借助北斗导航卫星破解“扇贝之谜”,一连串“弥天大谎”被揭开!
2020年6月24日晚,獐子岛(002069)发布公告,公司收到证监会《行政处罚决定书》和《市场禁入决定书》,对獐子岛公司给予警告,并处以60万元罚款,对15名责任人员处以3万元至30万元不等罚款,对4名主要责任人采取5年至终身市场禁入。
证监会表示,獐子岛公司每月虾夷扇贝成本结转的依据为当月捕捞区域,在无逐日采捕区域记录可以核验的情况下,证监会借助卫星定位数据,对公司27条采捕船只数百余万条海上航行定位数据进行分析,委托两家第三方专业机构运用计算机技术还原了采捕船只的真实航行轨迹,复原了公司最近两年真实的采捕海域,进而确定实际采捕面积,并据此认定獐子岛公司成本、营业外支出、利润等存在虚假。
央视财经《正点财经》栏目视频
在受到证监会行政处罚与终身市场禁入6个月后,獐子岛原董事长吴厚刚对证监会发起行政诉讼,要求撤销处罚。从吴厚刚处确认,目前北京市第一中级人民法院针对该诉讼已进行立案并分配了承办人。
在起诉状中,吴厚刚指出证监会对其采取的终身市场禁入措施“认定事实错误,主要证据不足,行政行为程序违法,且明显不当,因此该行政行为应当予以撤销”。
姚记科技通过变更股权投资的核算方法,竟然增加利润5个多亿。
2020年4月8日,姚记科技在2020年第一季度业绩预告修正公告中表示,其参股的上海细胞治疗集团有限公司的权益计算方式出现变更,原来采用“权益法”,现在采用公允价值计量的金融资产,相应增加投资收益约5.10亿元。
根据姚记科技公告,其持有细胞集团14.21%的股权。因不再拥有细胞集团董事会席位,且持股比例低于20%,姚记科技对细胞集团失去了重大影响,因此将对细胞集团的确认和计量从长期股权投资权益法变更为以公允价值计量且变动计入当期损益。
具体操作是,会计核算方法变更时(2020年3月31日),细胞集团的股权公允价值与该时点长期股权投资账面价值之间的差额计入当期损益,原采用权益法核算的相关其他综合收益、资本公积全部转入当期损益。为此,姚记科技相应增加投资收益约5.10亿元,该金额全部为非经常性损益。

加载中…