足协:中超18支球队皆清欠完成;媒报足协默许俱乐部准入文件作假
标签:
中超18支球队皆清欠完成 |
分类: 中超烽火台 |
足协:中超18支球队皆清欠完成;媒报足协默许俱乐部准入文件作假
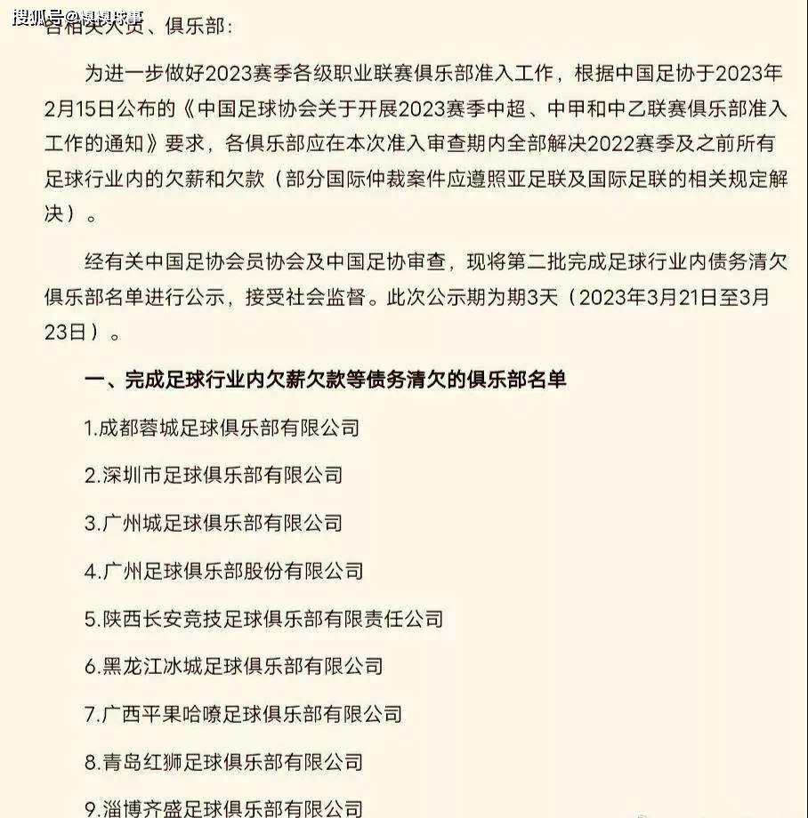
3月20日,足协公布了第二批已经清欠的队伍,中超18支球队居然全部完成清欠,也就是说,从原则上讲,18支中超球队都能通过准入。这让大家大吃一惊,因为到目前为止,还有很多球队存在这样那样的问题。
https://p1.itc.cn/images01/20230321/0dc3c2c7005245c6a95b22bca7db41cc.jpeg
https://p0.itc.cn/images01/20230321/9aa7e48c64ea421293d267f8ab4dffd2.jpeg
https://p8.itc.cn/images01/20230321/34827cb39b034ea390a3321a3c95697a.jpeg

加载中…