全球儿童安全组织(SAFE KIDS)儿童安全手册(0—14岁分段)
标签:
家庭教育安全暑期儿童保护 |
分类: 【家教启示】 |
【新东方家庭教育微评】孩子们期盼已久的暑假姗姗来迟,暑期要追求充实和快乐,更要追求平安和健康。今天与家长朋友们分享全球儿童安全组织编制的儿童安全手册,这套手册除了对安全注意事项本身做了较为详细的注解之外,还从发育与健康、感知与运动、认知与语言、情感与社会性等四个维度对不同年龄段的儿童发展特点做了描述,值得大家参考。
全球儿童安全组织
编/全球儿童安全组织-中国
摘自官方网站http://www.safekidschina.org/
https://mmbiz.qlogo.cn/mmbiz/XSGq8RJBmqom89S4HZdY7eQz70o5S4HGviam8ul0ZIia8dVyVcBxr5R3QTDic3Sibl8UiaIvzNVgxzY5QJ1uoiaMCT0A/0KIDS)儿童安全手册(0—14岁分段)" TITLE="全球儿童安全组织(SAFE
(以下各图,建议点击图片,放大观看)
0-6个月
https://mmbiz.qlogo.cn/mmbiz/XSGq8RJBmqom89S4HZdY7eQz70o5S4HGUiczyopCZKDGlrybHib5ic9wLcib54tFMqIKMp7yaNwVLkJhVOYzKoL9eQ/0KIDS)儿童安全手册(0—14岁分段)" TITLE="全球儿童安全组织(SAFE
7-12个月
https://mmbiz.qlogo.cn/mmbiz/XSGq8RJBmqom89S4HZdY7eQz70o5S4HGzXsWn2zibGQicqdM85tHiboYsTGtlh0KviapGsV0joogWqF6uX5qWJzPvA/0KIDS)儿童安全手册(0—14岁分段)" TITLE="全球儿童安全组织(SAFE
https://mmbiz.qlogo.cn/mmbiz/XSGq8RJBmqom89S4HZdY7eQz70o5S4HGXhztdYtHd8WjSic6BHjvy8ZdrcTaMjpyznPOKHo8QvCfsOicCnkbxl5A/0KIDS)儿童安全手册(0—14岁分段)" TITLE="全球儿童安全组织(SAFE
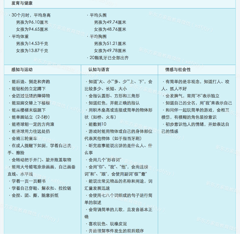
1-2岁
https://mmbiz.qlogo.cn/mmbiz/XSGq8RJBmqom89S4HZdY7eQz70o5S4HG0POmBm3rmbHn401OR9ndDOaaChA1EbzUB2A8lbgIsf7DSvlUBHYbvQ/0KIDS)儿童安全手册(0—14岁分段)" TITLE="全球儿童安全组织(SAFE
https://mmbiz.qlogo.cn/mmbiz/XSGq8RJBmqom89S4HZdY7eQz70o5S4HGFGfQvyTRMTzd6rhURP2SJlnMMXnuIicDiamMkU7XdCnqiaPbHXNejLorg/0KIDS)儿童安全手册(0—14岁分段)" TITLE="全球儿童安全组织(SAFE
3-4岁
https://mmbiz.qlogo.cn/mmbiz/XSGq8RJBmqom89S4HZdY7eQz70o5S4HGon7gRIayyXfDYHG1ndM3CLwiaoP733DLdNvtrUIf7tBIq0XfmjCVw1g/0KIDS)儿童安全手册(0—14岁分段)" TITLE="全球儿童安全组织(SAFE
5-6岁
https://mmbiz.qlogo.cn/mmbiz/XSGq8RJBmqom89S4HZdY7eQz70o5S4HGibS5zlTVGZxdbsLs65xM1b7ZpqNDUYm3EBcb8v3CnLLYloxy41sRQRw/0KIDS)儿童安全手册(0—14岁分段)" TITLE="全球儿童安全组织(SAFE
https://mmbiz.qlogo.cn/mmbiz/XSGq8RJBmqom89S4HZdY7eQz70o5S4HGvcibFibRFuEmQ4CfJEViblqHcddh3NcwAkib8sJdExvw5X42boVgYrRUNQ/0KIDS)儿童安全手册(0—14岁分段)" TITLE="全球儿童安全组织(SAFE
7-9岁
https://mmbiz.qlogo.cn/mmbiz/XSGq8RJBmqom89S4HZdY7eQz70o5S4HGok2TqddZ6b9gfsqTK1MDFtEgfI2Rgr0X5Q8n7xaOib60r2X0ibabbBIg/0KIDS)儿童安全手册(0—14岁分段)" TITLE="全球儿童安全组织(SAFE
https://mmbiz.qlogo.cn/mmbiz/XSGq8RJBmqom89S4HZdY7eQz70o5S4HGCRLufFEjFbqqryXmEZycNrU4s0AZSS6UuRek9GxibibdIicmWBYKiaMWbw/0KIDS)儿童安全手册(0—14岁分段)" TITLE="全球儿童安全组织(SAFE
10-14岁
https://mmbiz.qlogo.cn/mmbiz/XSGq8RJBmqom89S4HZdY7eQz70o5S4HGzrwpKFSLh4KMtTowqp05iaTy0R3u2ug7RtbqVtvR3G2FYPHyQozFm9Q/0KIDS)儿童安全手册(0—14岁分段)" TITLE="全球儿童安全组织(SAFE
https://mmbiz.qlogo.cn/mmbiz/XSGq8RJBmqom89S4HZdY7eQz70o5S4HGfnaXMLoYwQzC17iaLahX69xQSmTO8NqbQxvibkVxoy1wicj6XVQ9ROo5w/0KIDS)儿童安全手册(0—14岁分段)" TITLE="全球儿童安全组织(SAFE
(内容版权归全球儿童安全组织所有,更多儿童安全知识请登录其官方网站)
-------------------------
【更多精彩请点击】
关注新东方家庭教育中心官方微信公众帐号【xdfjtjy】,即可每天分享到一篇关于家庭教育的精品文章。如果您喜欢,请您与朋友一起分享。坚持每日阅读,收获家庭成长!
欢迎您与我们在线互动,分享原创教育感悟,推荐教育好文,提出教育疑问,您将有机会近距离接触家庭教育领域知名学者及专业教育人士,共同探讨家庭教育热点话题。投稿或荐稿Email:jtjy@xdf.cn。期待您的参与!


加载中…