千店万店盈利模型:连锁总部标准化之督导体系
过去的店:
比如一家饭店
叫个体经营思维(自己出钱又出力,年底拿钱)
-
自己投资100万
-
年营业额200万
-
利润50万
-
投资回报50%
-
天天看着店!
意思就是过去人做生意,叫自己的生意自己做,害怕给别人分股,分股等于分钱。就变成自己投资100万(装修+启动各项费用),如果生意经营的还不错一年做了200万的营业额最终扣掉运营成本(成本+人工+装修水电)最终获利50万,投资回报率达到50%。
但是有利润的市场就会有竞争,为了持续的提升店铺的竞争力,每三年需要重新翻修一遍店铺可能导致三年后还需掏出100万进行店面的翻新。
这样的模式的缺点在于:
第一:因为不舍得分钱,导致最后这个店基本只能自己全职管理天天看店。
第二:因为生意模式比较陈旧,不断的将自有资金投入店铺提升竞争力维持营收,导致账面现金流不多。以上两点导致项目无法做大。且如果自己的生意,没有客人怎么办?那不仅仅是做不大了,而是可能会面临亏损。
这是很正常的,我们公司附近的餐饮店平均6个月更新一轮。现在的生意真的不好做。这就叫“利润没有出路,资产没有出口,投资永无出头之日。”
未来的店:
同样一家饭店
资本家怎么做(别人出钱出力,100%控股,还先挣钱)
-
放大未来价值,一年营收200万,利润50万,估值400万
-
出让50%分红钱,价值200万
-
分成每份2万元,招募100位投资人
-
每位投资人获赠(价值2万元红酒+200张100元半价抵扣卷+年底分红)
-
200万红酒实际1折成本20万+按照50万利润计算年底4000元分红年回报20%
-
资本家获得饭店投资200万-100万饭店投资-20万红酒成本=80万现金
-
再将20%的干股奖励给经营团队
-
资本家白赚80万+100%的股权+30%分红权
这套模式的核心在于,你看我这么会开餐饮店的人。我开出一家店一年有200万营业额可以达到50万的利润。所以我这家店按照利润的8倍400万进行估值,首先按照这个估值是不高的。
然后我这家店,我打算出让50%的分红权(注意这里不是分出实股,是享受分红权益)来进行一轮融资。我把这50%分红权拆成100份,每份享受0.5%的分红权益。
然后我再设计出这么一款产品,2万块钱我可以给你价值6万块钱的东西(价值2万元的红酒(可寄存在店里)+200张100元的半价抵扣卷(单次消费500可以用卷抵扣不超过50%)+0.5%全店分红权),然后招商!
通过这样的模式,资本家通过招募100位分红股东获得了200万的现金,同时依旧享受餐饮店100%的股权。
然后用这200万-送出去的红酒(成本价值20万)-100万店铺投资=80万。最终还剩下80万的现金,再给经营团队设置20%的干股作为经营激励,最终资本家不但一分钱没有投入反而实现80万的收入+100%的公司股权+30%的公司分红权。
并且这么一家店在刚开业的时候就是一个具有100个股东的餐饮店,每一个股东手上都有200张100元的半价抵扣卷和价值2万的酒。这一定是他个人消费不完的。所以他一定会送人,那么我们就算每个股东将100张半价抵扣卷赠送出去分别给100个人,那就是每个股东裂变100消费体验者。
那么这家店在一开始就裂变了
100个股东*100体验者=10000人。
大家觉得一家刚开业就有一万人的餐饮店,生意会差吗?所以这是一家在刚开业的时候就实现既有钱又有人的餐饮店,只要产品和运营不出问题。这家基本是一家一定盈利的店铺。请问今天哪家开店专家敢说他开一家线下店一定赚钱的?
并且老板通过给予餐厅经营团队20%的干股,充分激发团队拼命干,甚至老板还可以将剩余的30%分红股再作为年终目标激励给予店长。
这样店面经营的越好,大家分的钱就越多,这样的团队还需要老板操心吗?这样老板是不是可以实现身心解放?那么一个店开成了是否能按照这个模式复制第二家第三家?按照这样的模式发展,是不是可以非常快速的开店?
这就是这几年非常火爆的千城万店模式。
标准化是连锁企业大规模快速扩张的基础,标准的工具包含流程、规范、表单,而其重点表现方式就是规范化手册。
督导体系它包括督导组织、督导管理制度、督导操作规范与工作标准及工具表单等方面。
其中涉及很多的工作程序及规范标准,是工作执行的基础标准指导。
如果您企业现阶段需要搭建督导部门,实现贯彻和执行企业标准化,更精准的复制,让复制不走样。
可以根据自身的经营特色和个性需要进行相应的调整、补充,那如何推进督导体系:
目录
1.1督导组织架构如何设计
1.1督导组织架构如何设计
1.1督导组织架构如何设计
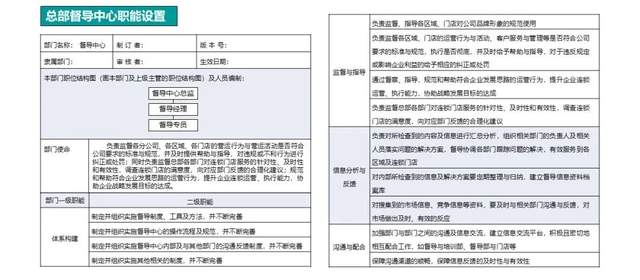
1.2督导系统职能说明及岗位说明书
1.2督导系统职能说明及岗位说明书
1.2督导系统职能说明及岗位说明书
1.2督导系统职能说明及岗位说明书
1.2督导系统职能说明及岗位说明书
1.2督导系统职能说明及岗位说明书
1.2督导系统职能说明及岗位说明书
1.3督导人员任职标准
1.4督导工作守则与职业操守
1.5.1督导人员的管理制度:督导人员的选拔与培养
1.5.2督导人员的管理制度——督导人员的管理
附录:督导绩效评估表
目录
2.1督导管理原则
2.2督导主要方法
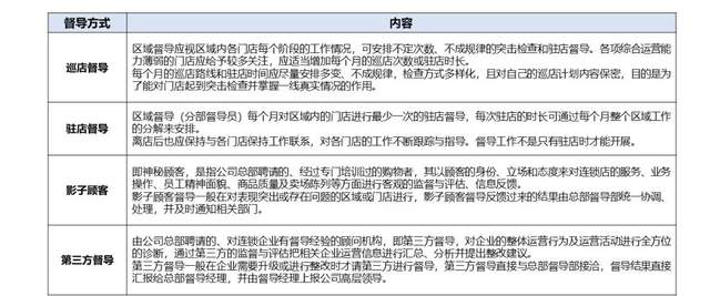
2.3督导分类和方式
2.3督导分类和方式
2.4督导人员的责任和权利
2.5罚则与申诉处理
目录
3.1督导巡店作业流程及操作规范
3.2督导驻店作业流程及操作规范
3.3督导人员月工作流程规范与工作标准
3.4门店每日督导工作流程操作流程与工作标准
目录
4.1督导标准制定原则
4.2日常督导执行标准——案例一
4.2日常督导执行标准——案例一
4.2日常督导执行标准——案例一
4.2日常督导执行标准——案例二
4.2日常督导执行标准——案例二
4.2日常督导执行标准——案例三
4.3专题督导执行标准和常用的督导工具
目录
督导评估考核
-END-

加载中…