餐饮的预包装食品化:源起、发展、启示、创业思考以及未来发展
https://p3.toutiaoimg.com/origin/tos-cn-i-qvj2lq49k0/d0552195bdd54c74b78c4f45698c2c06?from=pc
"吃”相关的这门大生意中,长久以来就存在两种产品创造的模式,一种是和烹饪、现制现做相关的,一种是预包装好的。
当人们把原本经由私有的、家庭化的厨房产出的食物连同其服务本身变成一种公共化的商品和服务时,餐厅、饭馆的概念就诞生了,这一社会化的专业分工使得人们可以不用自己下厨就可以吃到加工好的饭菜。
从古代开始,餐饮业就一直在商业社会中扮演了重要角色。而到了现代,餐饮服务业更是随着消费环境的变化,不断发展、沉淀,变成了一个囊括多种细分类目、活力满满、庞大而复杂的产业。
预包装食品饮料的产业诞生则相对模糊,但可以推测,人们对“吃”在存储、消费场景、及规模化产出上有了更高以及多元化的需求后,餐饮这种即时消费的场景化服务就不能满足全部需求了。
其中,近现代工业化的发展则是推动预包装食品饮料作为一个产业蓬勃发展的重要因素。如今,预包装的食品饮料已经在全世界范围内渗入消费者生活的方方面面,几乎所有跟“吃”相关的场景和诉求都可以找到预包装食品、饮料的品牌和产品。
过去很长一段时间,预包装食品饮料和餐饮是两个完全不同的行业,两者在商业模式上有着根本性的差异。
餐饮的生产和消费距离很近,产品触及消费者的路径是直接且短暂的,同时在外卖业态诞生前,消费者对餐饮的体验在从根本性来讲是离不开线下空间的,这也使得餐饮是一种对服务体验有强要求的产业——换句话说,餐饮本质上是一种服务业,其产品包括了售卖的食物,也包括空间及服务的体验。
而预包装食品饮料中“预包装”的特征表明产品和消费之间存在更广泛的距离和空间,相对地,产品在消费过程中受到时间、地域的限制也更少。和个护、家庭护理等其他快消费一样,预包装食品饮料的下游是一个同样传统而庞大的行业——零售业。预包装的食品和饮料在被生产后需要通过渠道和营销两个基本面来触及用户、产生购买转化。
从商业角度,两者的发展路径也不一致。在产品被设计、创造和生产后,餐饮思考的是以餐厅为核心的单店模式的跑通,和以此为基础通过直营、加盟等方式的规模化扩张,在品牌层面通常可以直接和用户互动而逐渐产生积累;而预包装食品饮料则需要不断拓展、深耕各种渠道,并在消费者层面进行市场营销,从而推动产品的销售和品牌的积累。
https://p3.toutiaoimg.com/origin/tos-cn-i-qvj2lq49k0/8d1669467fdd481596cd197250956203?from=pc
然而,产业之间的界限从来不是泾渭分明的。近年来,餐饮和预包装食品饮料的产业边界正在变得越来越模糊。
我们看到,很多预包装食品、饮料品牌开始了“餐饮化体验”尝试,CHOBANI、乐纯等创新品牌开始走到线下,开设了自己的门店,不仅用来销售自己的预包装产品,也将产品进行了一些餐饮化的发挥和再创造,为用户提供更丰富、更灵活的选择;同时也利用餐饮空间的运营逻辑,和用户产生直接而深度的接触,从而进一步塑造自己的品牌价值。
另一方面,餐饮品牌也在借鉴预包装食品的产业思路,进行效率提升和业务拓展的探索:中央厨房已经成为大餐饮品牌规模化的标配,也一定程度拉伸了餐饮产品生产和消费之间的空间;外卖的诞生和其底层基础设施的不断完善,让餐饮业在地域和时间上的触及范围进一步拓展;餐饮零售华概念的提出和发展,也让餐饮品牌开始重新思考自己业务增长的核心逻辑。
其中,在餐饮品牌打破、消解自身在时间和空间的限制的尝试中,有一个非常值得关注的现象:越来越多的餐饮品牌开始尝试开发预包装食品、发展预包装食品业务。这其中,有海底捞、西贝等餐饮连锁巨头,也有伏牛堂、汤先生等新兴餐饮品牌的身影。
https://p3.toutiaoimg.com/origin/tos-cn-i-qvj2lq49k0/608308793b694b4cae3a004cba98ee7d?from=pc
FoodPlus作为一直专注于食品消费品创业的垂直社群,对国内餐饮品牌发展预包装食品的现象和案例进行了研究和分析,结合我们对食品消费品创业的洞察和基本思路,来回答下面一些问题:
一、国内餐饮品牌开发预包装食品,有哪些案例,涉及哪些领域,整体而言目前这一业务发展什么特点?
二、对于一个餐饮品牌,想要发展预包装产品业务,应该怎么做?从预包装产品本身的创业基本面来讲,有哪些存在的问题?可能有什么样的突破思路?
三、餐饮预包装化是否是能真正给餐饮品牌带来突破?其背后有什么挑战?
这篇文章共有以下四个部分:
一、海底捞的预包装食品探索道路,及其背后的思考
二、中国餐饮品牌预包装化发展的现状分析
三、餐饮预包装化发展的创业思考
四、对国内餐饮品牌预包装化的趋势探索和展望
一、海底捞的预包装食品探索道路,及其背后的思考
中国的餐饮业具有悠久的餐饮文化积淀,又经历了广袤国土之上不同地域的饮食特色的催化,已经发展出了繁多的种类。
其中,火锅是一个消费基础广泛、且相对容易进行标准化的品类:对大厨的依耐性很低,底汤和酱料在研发好后可以在工厂生产完成,可以很好把控标准化程度;配菜简单,很多甚至是初级农产品的简单加工,可以轻松交给供应链端负责。
正是因为标准化带来的产品规模化优势,火锅成为了当前餐饮头部品牌发展程度最高的品类,涌现了海底捞、呷哺呷哺、小肥羊等格局特色的品牌,也受到了资本的肯定。
而火锅,也是我们研究中国的餐饮预包装化发展的起点。
作为火锅这个业态在品牌化、规模化发展上的代表性企业,海底捞的预包装食品开拓思路是十分值得深入研究的。为此,我们梳理了海底捞的预包装产品组合,按照产品的种类、属性、场景等维度制作了下面的产品矩阵分布图。
https://p3.toutiaoimg.com/origin/tos-cn-i-qvj2lq49k0/d3290ed00ffe470c82aa01a5e0d9c5bb?from=pc
图:海底捞在预包装食品业务探索中的产品矩阵,来源:FoodPlus
海底捞目前的预包装食品种类已经发展较为繁杂,按照其天猫官方旗舰店的统计,可以分为火锅底料、美味速食、小龙虾底料、蘸料味碟、即食酱、火锅周边、鸳鸯组合(套餐)共7个类别。从产品开发思路分析,我们总结出海底捞的预包装食品拓展有下面一些特点和分析思路:
1、产品的类别以跟其餐饮业务和产品紧密相关的火锅为基础,跟火锅相关的产品是海底捞预包装食品的核心,但同时也发展出了更丰富的餐饮类别的场景(如小龙虾、酸菜鱼等普通料理场景),以及非餐饮的场景(如休闲零食、一般的方便食品等);
2、产品的种类可以基本上分为烹饪类调味品(需要结合厨房场景使用的底料、蘸料等),和方便食品&休闲食品两个方向;
3、产品发展阶段上,可以用跟餐饮业务核心产品(即火锅)的相关度指标进行划分。
接下来,我们沿着海底捞预包装食品开发的思路进行逐一分析,也以此对餐饮品牌进行预包装食品拓展的思路进行总结、提炼、复盘。
、火锅底料:火锅餐饮企业是如何利用“招牌菜”拓展思路走上预包装食品之路的
站在当下的角度来看,火锅底料不仅仅是一种调味品这么简单,其产品的诞生和发展,也承载着品牌和消费者在餐饮预包装化早期发展阶段的美好愿望——爱吃火锅的消费者不满足于只能去火锅店吃火锅,火锅品牌也在思考怎么让自己的产品进入到家庭等更广阔、灵活的场景。
通过对淘宝&天猫、京东等电商平台的数据分析及线下商超渠道的走访观察,我们发现火锅底料这个品类中有相当一部分表现突出的产品来自海底捞、德庄等以连锁餐饮起家的火锅品牌。综合考虑市场占有率、品牌露出情况等维度,海底捞等知名餐饮品牌的火锅底料产品名列前茅。
https://p3.toutiaoimg.com/origin/tos-cn-i-qvj2lq49k0/3a90ae71257f4038ba97a64f174d0ee7?from=pc
图:盒马鲜生的火锅底料货架中,海底捞、德庄等品牌占据货架主要位置,来源:FoodPlus成员Sean走访上海最新的189盒马门店
这也反映出餐饮品牌进行预包装化产品开发的一个基本思路——基于自己餐饮产品的优势,选择发展相对成熟、口味和形态具有品牌代表性、且有一定影响力和知名度的品类和产品进行优先的预包装开发探索。
麻辣火锅是海底捞等知名火锅品牌最具辨识度、也是具有高度品牌代表性的品类、产品,选择这个方向进行产品开发, 一方面可以让消费者能在更多场景消费自己的核心产品,拓展自己产品的时间、空间边界,从而开辟自己在餐饮店之外的增长点;另一方面也是一种品牌建设的思路——海底捞的品牌影响力可以从自己的门店辐射到超市、便利店、电商等更多渠道,触及到更多消费者。
另外,从产品开发的角度,海底捞等火锅品牌选择火锅底料进行预包装产品开发的探索,也是基于现实因素的考虑——任何餐饮公司在预包装产品上的开发,也必须面临产品、供应链、渠道、营销等基本面的建设,而其中很多板块并不能直接由原有的餐饮业务提供基础。此外需要特别指出的是,负责海底捞预包装食品业务的是港交所上市公司颐海国际,文章第三部分会有这部分业务的营收数据分析。
选择自己擅长的“招牌菜”进行开发,则相对而言可以最大限度转化原有的餐饮业务优势,这些基础对哪怕是一家成熟的连锁餐饮企业,也是十分关键的:
1、供应链上,选择“招牌菜”的产品开发思路,在原材料采购环节可能实现和现有的餐饮材料(包括各种主辅料)供应商的联动,降低供应商选择成本、也更好把控质量;对于一些规模较大的连锁餐饮企业,这种协同效应在质量和成本上带来的价值是不可忽视的。另外在加工环节,一些具有一定规模的餐饮企业在自己餐饮产品的供应链生产环节已经实现了一定程度的工厂化生产,有的甚至自己建立了工厂,那么在这些环节也可以发挥协同作用。
2、渠道上,餐饮企业和预包装食品公司一样,需要面临线上线下渠道的建设和运营,其中很多是从零开始的,但餐饮企业有一个天然优势——餐饮门店。餐饮门店可以作为自己销售“招牌菜”预包装产品的天然渠道,几乎零成本;对于一些拥有较多线下门店的连锁餐饮,这个渠道也是不可忽视的。并且依托于自身餐饮品牌的知名度,可以比较容易进入到线下商超以及线上电商平台,以及获得不错的关注度
3、营销上,餐饮公司基于自身“招牌菜”开发的预包装产品更能利用自己餐饮品牌原有的品牌积累和用户基础,特别是对于具有不错口碑的餐饮品牌,更能让用户产生对产品的认同,同时对于一款新的预包装产品,在用户拓展的初期也能利用自己餐饮品牌积累的粉丝更好实现冷启动。
而海底捞在选取火锅底料这个品牌进行预包装产品开发中,也体现了较高程度的品类拓展思路。从最擅长的麻辣火锅入手,海底捞围绕“在家食用火锅”的场景陆续迭代火锅的口味。推出了原味汤底、清汤汤底、菌菇汤底、番茄汤底等不同的汤底口味;在材料上也进行了多样化,包含牛油锅底、清油锅底、原汤锅底、手作牛油锅底等产品。
https://p3.toutiaoimg.com/origin/tos-cn-i-qvj2lq49k0/1584d2da42a04e089a778c08796cb112?from=pc
图:海底捞天猫官方旗舰店中的一些火锅底料产品,来源:海底捞天猫官方旗舰店
总的来说,火锅底料是海底捞以及一些在餐饮业务上具有一定积累的火锅品牌探索预包装食品业务不错的起点。目前海底捞、德庄、小肥羊、皇城老妈等品牌在火锅底料这个品类上的产品拓展深度和市场认知度均有一定的优势。
据前瞻产业研究院《2016-2021年中国调味品行业市场需求预测与投资战略规划分析报告》显示,目前火锅料行业有着500亿元左右的市场容量,而把火锅底料看做一个面向C端大众消费者的日常化预包装调味料食品,其隐藏的市场潜力也是巨大的。
、从底料到调味料产品及拌饭酱:海底捞最终会发展成为一家调味品巨头公司吗?
仔细看海底捞在天猫旗舰店的“火锅底料”类产品可以发现,品牌在产品类别拓展中已经不仅局限在各个火锅口味上的思考了,陆续推出了“麻辣香锅底料”、“酸菜鱼底料”、“水煮鱼底料”、甚至“十三香小龙虾底料”等原本跟海底捞的火锅业务没有很强关联的产品。
这其实已经表明,海底捞在预包装食品商的拓展已经不满足于火锅底料这个品类了。跳出火锅的思路,进行新的品类创造,成为海底捞预包装食品开发的下一个命题。
另外,海底捞还基于自身餐饮业务在各种调味品、调味酱方面的积累,推出了各种预包装的蘸料味碟产品。这些产品虽然不能算作海底捞的“招牌菜”,但也是紧密围绕火锅场景并且有较强的用户关联性的。
其实这种拓展方式也体现了另一种餐饮零售化的品类开发思路——除了“招牌菜”外,一些餐饮品牌会选择开发和自己餐饮产品组合比较互补的预包装品类,从而完善用户体验。海底捞围绕火锅产品推出的各种调味蘸料,其实也是基于用户在选择火锅底料后在家吃火锅场景的考虑。而酸菜鱼、小龙虾的各种调味底料,则是海底捞通过火锅底料跑通了烹饪底料类产品的研发、供应链、渠道后,结合自身优势的进一步拓展。
更加值得关注的是,海底捞推出了主打“佐餐”场景的拌饭酱产品,并单独为这款产品建立了“好好吃饭”这个副线品牌。这一定程度上是在向传统的调味品、酱料公司发起挑战。
https://p3.toutiaoimg.com/origin/tos-cn-i-qvj2lq49k0/b1eb6c9ccb92472a8f9247356426bf91?from=pc
图:“好好吃饭”的一款佐餐酱,来源:海底捞天猫官方旗舰店
这款拌饭酱产品其实体现了海底捞在预包装食品的产品开发上已经走到了较高层次的“境界”。
1、首先就产品开发思路而言,这款产品完全是海底捞从调味品行业本质出发对消费者趋势的判断——成为主流的年轻消费群体越来越少下厨房,相较于厨房用的烹饪类调味品,即食特性更强的佐餐类调味品是值得关注的,海天招牌拌饭酱、饭爷辣酱等产品的走红也能佐证这一趋势。
2、其次就产品形态来看,这款产品基本上代表海底捞几乎完全跳出了自己熟悉的火锅领域。如果说之前的各种蘸料味碟、烹饪底料还跟海底捞的火锅优势和积累有一定的关系,那么研发一款针对年轻用户、主打佐餐场景的拌饭酱,对海底捞则完全就是一个新的课题——这要求品牌对用户需求的深度把控,在产品上很强的研发和定义能力,对之前品牌在一些品类带来的优势积累的直接利用度也很低。
3、从产品本身而言,海底捞在这个拌饭酱产品线上的思考还是比较深入的:从口味设计和原料的创新组合,再到品牌的包装和视觉化呈现,以及更重要的,把“好好吃饭”作为一个独立的品牌进行构建思考体现的完整程度,基本上可以作证海底捞已经具备了独立定义一款跟火锅不相关的产品的能力。
以上的案例表明,海底捞在调味品这个领域,已经走过了依靠其餐饮业带来的优势进行试水和探索的阶段了。可以说,海底捞具备一家成熟的预包装食品公司该有的能力。
有意思的是,海底捞天猫旗舰店名为“海底捞调味料”,可以看出海底捞对自己这块业务的定位,或许假以时日,以扎实的产品、渠道建设、以及营销推广,海底捞真的会发展成为一家在调味品行业占据一定份额的公司。
、自热火锅:海底捞在预包装产品开发和创新上的里程碑
现实来看,海底捞并未在一个预包装调味品品牌的路上一去不复返。海底捞推出的自热火锅不仅是一个产品开发的创新,甚至可以视为其预包装化探索路上划时代的一步。
https://p3.toutiaoimg.com/origin/tos-cn-i-qvj2lq49k0/d48457a1c3e84990af868cbc3ee13500?from=pc
图:海底捞的一款自热火锅,来源:海底捞天猫官方旗舰店
海底捞推出自热火锅这一产品的逻辑,本质上和之前发展火锅底料并无大的不同,都是把自己餐饮业务中最具特色的核心产品预包装化,进行场景延伸。然而,自热火锅其实代表了另一种维度的场景拓展思维,其中也体现了海底捞对当下便捷化、场景化消费趋势的把握和对新一代消费者的洞察。
火锅底料本质上是一种调味品,无论再怎么标准化,必定伴随着烹饪这一环节。而众所周知的是,作为当下消费主力的年轻人,做饭已经逐渐变成了一种“非日常”的行为,消费者需要的是更加便捷、灵活的食物,这也是为什么外卖等业态可以如此迅速发展的原因之一。
自热火锅本质上是一种方便食品,基本上满足了当下年轻消费者对便捷方便的诉求——不用买菜、不用烹煮、不用洗碗,近乎外卖的“傻瓜式”食用方式让产品的消费时间、空间都相对随意很多。
除了便捷性的提升,自热火锅还体现了海底捞较高的产品定义能力。很长一段时间以来,火锅都是一种仪式感比较重的品类,这跟其味道无关,而是其整个食用场景中含有的社交要素导致的。因此,消费者“不好意思”一个人吃火锅;哪怕买了火锅底料回家自己做,通常也因为有家人、朋友等聚会场合。这种比较“重”的食用场景不仅成为了一种消费门槛,也使得火锅不能成为一种日常化的消费品类。
而自热火锅则定义了一种“一人食”的火锅产品。火锅附带的社交门槛被消解了,消费者对这款产品的消费动机简化为火锅味道本身——也就是说,这款产品使得火锅走向了一款日常消费品。用户可以在家、办公室、路途中等更多场景享受火锅的美味。
事实上,不只海底捞,大龙燚、小肥羊、小龙坎、德庄、香天下等知名的火锅品牌也加入了自热火锅的市场中,足见这个产品对于这些餐饮品牌的触动有多大。
沿着“高品质、更具拓展性的方便食品”的思路,海底捞进行了产品口味和品类的深度挖掘。仅仅是自热火锅就推出了麻辣嫩牛(包含牛油和清油版本)、番茄牛腩、爽脆牛肚、香辣素食、番茄小酥肉等不同的口味。同时,也将“自热方便食品”进行了品类的拓展,开发出“鸡杂爱上酸辣粉”和“豆芽遇见酸辣粉”等自热粉类产品。
另外,海底捞也推出了预包装的螺蛳粉、酸辣粉条等产品。这些产品从形态来讲跟半成品配料包比较接近,虽然需要用户自己“煮”,但过程十分简单,且备齐材料、也不涉及调味等步骤,其实跟方便食品和厨房烹饪场景结合的趋势相符。
我们曾经在《关于食品消费品正面临的变革以及未来的发展趋势,有这六个问题值得仔细思考》一文中分析过当下方便食品的发展趋势。其实从餐饮品牌进行预包装尝试的角度,方便食品是一个非常有代表性的形态。如果说把原本用户需要走进餐厅才能吃到的各种食物标准化,让用户可以随时随地享用是预包装餐饮产品的一个非常基础且美好的愿景,那么方便食品正好可以满足这个诉求。
因此,从海底捞的经验来看,出基于自身产品和业务优势,开发出高完成度的方便食品,对于餐饮品牌进行预包装业务的尝试,是有非常重要的意义的。
、休闲零食:这个庞大的市场是否会成为餐饮预包装化的下一站?
如果说火锅底料、自热火锅、甚至火锅蘸料等预包装产品都是海底捞围绕火锅场景的探索,而各种调味料、汤底等产品也是围绕一些相关的餐饮场景的衍生,那么在海底捞的预包装产品组合中,我们观察到一个“异类”——海底捞推出过爆米花和虎牙脆两款预包装的休闲小零食。
难道海底捞要做成一家综合性的食品巨头,现在选择了零食这个品类下手?
实际上,这两款膨化小零食是河北一家工厂代工,就产品本身而言也并没有太大的亮点。而在产品的场景上,其实也跟海底捞本身的火锅业务是紧密相关的——其实就是海底捞在餐前会给用户送上的零食。
但这未尝不提供了一种思路——市场广阔、拥有极大潜力的零食是否能成为餐饮品牌在预包装产品开拓上的一种方向?尤其是在当下,零食的风味、形态创新成为了品类升级的一种思路,那么餐饮品牌是否可以发挥在口味研发、产品形态拓展上的积累,去定义新的零食产品?
对此,海底捞暂时没有给出自己更多的解答,但我们认为,将中国风味的小吃预包装陵石化,这很可能成为成为餐饮品牌在预包装产品上探索的下一站,而且这有机会成为一个巨大的市场。
二、国内餐饮品牌预包装化探索的现状
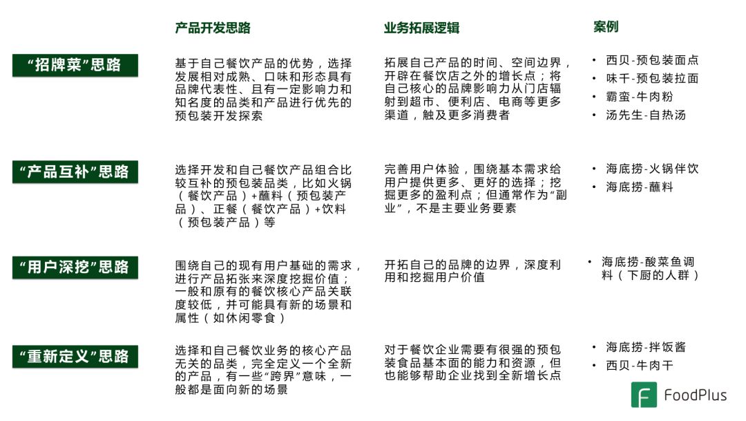
如果说海底捞是火锅类餐饮企业预包装产品探索的一个缩影,那么其在预包装产品开拓思路和发展阶段中的一些经验和特征则是相对具有代表性和参考性的。总的来说,国内餐饮品牌进行预包装产品的探索的思路可以分为下面几类:
https://p3.toutiaoimg.com/origin/tos-cn-i-qvj2lq49k0/24013879d663449dbc7628e21c61d63b?from=pc
图:国内餐饮品牌进行预包装产品的探索的思路,来源:FoodPlus
当然,成立于1994年的海底捞并不是最早进行餐饮品牌预包装化探索的公司。中国的一批“老字号”餐饮品牌,在预包装业务的发展上也是颇具特色的。
早在清朝同治年间就创办的全聚德,在当下来看仍然是北京烤鸭这个品类的代表性品牌。然而经过多年的国内扩张甚至海外拓展发展,公司的餐饮门店也仅119家(其中全聚德品牌的门店有42家直营和67家加盟,其他门店为集团旗下仿膳、丰泽园等品牌),线下物业资源拓展存在一定瓶颈,且有新闻报道称全聚德在北京以外的直营门店均处于亏损状况,餐饮门店的单店模型运营的角度可能也存在问题。
而在预包装食品业务上,全聚德先是以“招牌菜”研发思路围绕真空包装的即食烤鸭这个单品发力,在品类拓展上也做的比较深入,目前形成了肉类食品、面食糕点食品、调味品三大预包装产品系列:肉类产品包括以原味烤鸭、入味烤鸭等真空包装烤鸭为代表的烤鸭类产品以及独立包装的鸭掌、鸭肫、鸭脖等休闲类食品、零食,还有丰泽园餐桌系列肉食品;面食糕点类产品包括全聚德饼类、中秋月饼、仿膳糕点、仿膳汤圆、丰泽园“八大件”及日常主食等;调味品系列包括全聚德酱类、四川饭店辣味调味品等。
根据全聚德官网披露的财报,2017年集团收入18.6亿人民币,其中预包装食品销售为4.61亿人民币,占比24.78%,预包装食品已经发展成为全聚德这个老字号餐饮品牌非常重要的一项基础业务,甚至可以说,在很多没有全聚德餐厅的地区的消费者心中,全聚德也是一个预包装食品品牌。
https://p3.toutiaoimg.com/origin/tos-cn-i-qvj2lq49k0/eccc45783e0a48c4add85eb3aac93f92?from=pc
图:全聚德预包装食品,包括即食烤鸭,面点,也有鸭脖等休闲零食,来源:全聚德天猫旗舰店
这背后,是全聚德相对扎实的渠道和市场建设。除了在各大餐饮门店中销售,全聚德的预包装食品在商超等传统渠道以及天猫等电商渠道中均有拓展和比较深入的运营。尤其是电商渠道,全聚德天猫旗舰店在平台活动影响、以及产品推广策略等方面有比较积极的策略,以送礼馈赠等场景为主打的礼盒、年货等产品和活动也带动了线上销售,销售根据官方披露数据,2018年上半年全聚德天猫旗舰店的收入为2652.2万元,同比增幅52.9%。
以点心、粤菜闻名的杏花楼、以素食见长的功德林、主打杭帮菜和点心的知味观、天津狗不理包子等品牌,均以餐饮服务业起家,但并没有走严格意义上连锁餐饮的规模化拓张的路,其线下餐饮门店的数量均有限且集中在其发源地,但这些品牌基于核心产品开发的预包装食品,则通过各种线上线下渠道,得以被全国范围内的消费者接触、享用;从业务规模的比重来看,一些老字号品牌已经通过预包装食品业务的拓展从餐饮公司转化成食品消费品公司。
除了海底捞、小肥羊、呷哺呷哺等火锅品牌,近年来逐渐发展的连锁餐饮巨头在预包装食品业务的开拓中走的并不是那么激进。对于一些“网红”餐饮品牌则更少见到预包装食品的成功案例。其中,港式茶餐厅品牌避风塘主要围绕其各种蒸点进行速冻点心的开发;味千拉面则主推各种预包装半成品拉面;而西贝则围绕面食、面点和低温的牛羊肉进行开拓。
可以看出,很多连锁餐饮品牌还在单店业务模型优化、线下规模化拓张的阶段,预包装食品业务的开拓可能要等到餐饮品牌有完善的产品基础、一定的品牌积累、供应链和运营管理等环节的标准化积累之后再进行尝试。
而对于一些创业阶段的品牌,预包装食品的业务则被寄予更多期望,成为品牌在业务拓展甚至转型上的重要方向。
以牛肉米粉起家的“互联网餐饮品牌”霸蛮(原伏牛堂),在2014年成立后一共在北京开出了7家门店(来自伏牛堂官网门店列表数据),以一家连锁餐饮品牌的角度考虑,其线下拓展的速度和基于单店模型测算的业务体量天花板均不是特别理想。
但已经宣布拿到B轮融资、估值5亿人民币的霸蛮对自身的定位是并不是一家餐饮公司,而是一家”卖牛肉粉的企业“,目标是“用最快的速度和最便捷的方式把牛肉粉送到用户手上”,而其预包装产品和外卖业务在整体营收中占比近80%。
品牌从2016年开始研发和生产预包装的自煮“方便牛肉粉”,铺进了天猫、京东、下厨房、盒马鲜生、全家便利店、华联BHG、华润OLE等渠道,还借助其品牌擅长的社群运营能力,在微信体系内生长。
不过,获得了资本和消费者青睐的餐饮创业项目中,喜茶、奈雪的茶、乐乐茶等新式茶饮等头部品牌目前还在基础处于以其线下门店为核心的体验和产品中,基于新零售讲的故事也更多体现在门店的零售业态思路运营、外卖业务的构建和升级、用户的互动和会员体系构建上,对预包装食品业务的触及暂时很有限。
同样是做饮品,星巴克就在食品消费品的路上走得比较远。除了咖啡豆等“周边属性”较强的预包装产品,星巴克在咖啡领域推出的各种罐装和瓶装即饮咖啡、免煮咖啡、滴滤咖啡,在茶领域推出的罐装茶、随身装冲饮茶等产品,均具有很高的产品完成度。虽然传统意义上定义,星巴克的主业还是基于线下咖啡门店的餐饮服务业务,但把星巴克理解成一家餐饮公司并不是十分合适,以一家食品消费品公司的角度衡量,星巴克也具有非常完善的基本面。
不过星巴克预包装食品的业务上,分销是交由合作伙伴来完成的,例如在今年5月,星巴克与雀巢建立咖啡联盟,将旗下零售包装类咖啡和茶在非星巴克门店的渠道中分销的权利卖给了雀巢,咖啡豆贸易以及咖啡茶叶产品的生产还是由星巴克负责,这笔协议给星巴克带来了71.5亿美元的收入。
https://p3.toutiaoimg.com/origin/tos-cn-i-qvj2lq49k0/a97ff392f29a456b99ec96082d413304?from=pc
图:星巴克的一些预包装咖啡产品,来源:星巴克天猫旗舰店
如果说星巴克是在咖啡这个品类上深度打磨,并先后以餐饮、预包装食品的业态形式来进行业务拓展,那么船歌鱼水饺则是通过预包装食品的业务实现了品牌的突破。这个极具地方特色的品牌在青岛当地建立起一定知名度后,其餐饮业务的拓展并不顺利,2010年品牌进行外埠市场布局,进入沈阳市场后又退出,在长沙,烟台等地区开店也不成功,直到2015年开始进军北京市场才开始有起色,目前在北京已经开设了20家门店,也进入了上海等城市。
而船歌鱼水饺的鱼水饺预包装产品,在其餐饮业务的核心积累上,以“鲜”为核心定位,从材料、工艺、口感等角度对传统的速冻水饺进行升级,以“鲜冻水饺”和“礼品水饺”的概念切入市场,以门店为依托,进驻了天猫、京东、有赞、易果、下厨房等电商平台。产品在线上渠道的表现尤为突出,2017年双11,船歌鱼水饺全渠道双11档期销售额突破500万,蝉联天猫双11水饺类目三连冠。
https://p3.toutiaoimg.com/origin/tos-cn-i-qvj2lq49k0/bfd904fc9e1f4aaf98b5c78a2bffd3b6?from=pc
图:从预包装食品的角度来讲,船歌鱼水饺可以说是速冻水饺进行中高端升级的一个典型案例,来源:船歌鱼水饺天猫旗舰店
综合来看,国内餐饮品牌在预包装食品的业务发展中有下面一些特点:
1、品类层面,火锅等标准化程度较高餐饮品类走在了预包装产品开拓的前沿,其预包装产品的发展水平也比较高;其次是一些酸辣粉等小吃品类,有一些创业品牌在进行尝试;另外佐餐酱料等调味品是不少餐饮品牌进行预包装食品开发的选择,但更多以品牌“周边产品”的定位存在;咖啡、茶饮等饮品领域,一些巨头和创业公司以及在尝试开发预包装的即饮和非即饮产品,其中星巴克等品牌走在前列。
标准化程度较低的各种地方菜,主要以一些连锁品牌在一些具体的菜品上的开发为主,其中速冻的面点、点心是一个具有代表性的品类;标准化程度高的快餐品牌则鲜见预包装发展的案例,很大一部分原因是高度发展的外卖业态消解了消费者对这些品类的预包装产品的需求。
2、产品层面,“招牌菜”的开发思路仍然是主流和基础。但对于有一定规模的餐饮品牌,通常都会在“招牌菜”的基础上进行预包装产品的多样化拓展;大部分老字号餐饮品牌、连锁餐饮品牌的预包装食品组合以及发展得比较完善;而一些创业阶段的餐饮品牌,现阶段则更多专注在一两款核心产品的爆款打造上。
3、供应链层面,大部分老字号餐饮品牌和一些大的连锁餐饮品牌在供应链环节做的比较重和深,很多都建立了自己的工厂,其中不少是以给自己的餐饮业务提供标准化的加工材料、半成品为基础发展到可以生产独立预包装食品,一些集团甚至单独成立或是剥离了这一业务;而创业阶段的餐饮品牌则以代加工为主。
4、渠道层面,线上渠道是餐饮品牌发展预包装食品业务当下必须思考的一个问题,一些老字号品牌和连锁餐饮巨头都在天猫、京东等综合电商平台开设了旗舰店;创业阶段的餐饮品牌则更多选择淘宝、一些垂直电商和微信体系内的渠道进行预包装产品的销售。
线下渠道中,商超、便利店等渠道一些巨头和有积累的连锁餐饮品牌铺的较好;盒马等新零售渠道也出现了一些餐饮品牌的预包装产品;线下自营渠道中,目前鲜见餐饮品牌开设专门开设针对自有预包装食品的零售门店,但基本上所有的公司都会在自己的餐饮门店直接销售预包装食品。
5、品牌层面,绝大部分餐饮品牌都会选择沿用自己原本的品牌开发预包装食品,预包装食品成为餐饮品牌的一种延伸;也有少数品牌在预包装食品业务中选择以新的品牌或者副线品牌的形式,比如海底捞在佐餐拌饭酱的产品开发中就启用了好好吃饭这个新品牌,而没有海底捞相关品牌的露出。
三、餐饮预包装化发展的创业思考
无论是一家成熟的餐饮连锁企业,还是一家新兴的餐饮初创公司,在预包装食品这个“创业”方向上,都绕不开食品消费品创业的基本面建设。
https://p3.toutiaoimg.com/origin/tos-cn-i-qvj2lq49k0/5e3558037ab742a6bb45e30753b517df?from=pc
图:FoodPlus关于食品消费品创业的基本面理论,来源:FoodPlus
基于基本面的考虑,对于一家餐饮公司要进行预包装食品业务探索,我们认为下面三个问题是需要重点思考的:产品定义能力,R&D水平和供应链整合能力,餐饮门店以外的渠道开拓思路。
、产品定义能力:检验一家餐饮品牌预包装产品发展水平的核心指标
上文中我们提到了国内的餐饮品牌在预包装业务产品开发中的几个基本思路,这只是餐饮品牌基于其本身的餐饮业务来思考预包装食品的一些角度。对于一个食品消费品产品本身,如何正确抓住用户的诉求、通过完整的产品呈现打动用户、在形态和功能上给用户带来价值和体验的提升,我们将之归结为一家公司的产品定义能力。
餐饮品牌的预包装产品,并不是简单把自己的菜品通过材料、工艺、包装进行预包装转化。
汤先生是一个主打汤的品牌,通过线下门店和外卖业务起家,在汤这个垂直品类中有了一定的产品和运营积累。而要去做一款预包装的汤产品,仅仅把店里卖的比较好的几个口味装在罐子里,再拿到门店或者线上去卖,是肯定不够的。
目前,汤先生的预包装产品主要包括罐装的自热”方便汤“和盒装的自热汤饭两个系列,这两个产品背后的产品定义思路是比较值得借鉴的,不过目前售价会有些偏高。
相较于”浓汤宝“等调味品形态的产品,自热”方便汤“是一个方便食品,用户需求的升级思路跟海底捞做自热火锅类似——把汤这个”重烹饪“的产品变成一款随时随地都可以享用的预包装方便食品。而相较于其他自热汤,汤先生则在产品的健康和高品质、食用体验的方便和流畅程度上构建自己的特色,这些具体体现在食材、工艺、以及包装的设计思路上。
而汤先生自热汤饭则站在消费场景上进行了超脱出”汤“这个品类的突破。对于广东等地区以外的用户,汤在一日三餐和零食等场景中的地位是比较模糊、尴尬的,因此不是一个”日常“的品类,而汤+饭的组合,让产品可以直接击中正餐场景,很好撬开了用户购买汤的动机;同时以相对健康的方便食品的形态进行呈现,可以抓住生活节奏快、但又注重饮食质量的人群。
https://p3.toutiaoimg.com/origin/tos-cn-i-qvj2lq49k0/9286f445876549a287f6547c8ecd48c9?from=pc
图:汤先生推出的汤FUN锅,来源:汤先生淘宝官方店
相较于一般的方便米饭,汤先生的汤FUN锅抓住的是汤背后健康、美味的差异化概念;而相对于罐装自热汤产品,又突破了汤这个品类在用户习惯上的一些场景限制,变得更加”日常化“。这是一个站在用户场景角度而不是自己餐饮产品本身特性角度进行产品定义的案例。
宵夜这个饮食场景中,麻辣小龙虾是一个不可忽视的“国民品类”,自带“网红爆款”属性,有较高的客单价、同时对于品牌在供应链层面有建立壁垒的空间。但从一个菜品的角度来看,麻小产品迭代慢、创新难度大、高度依赖线下场景,似乎并不是一个开发预包装食品的好的选择。
https://p3.toutiaoimg.com/origin/tos-cn-i-qvj2lq49k0/a1db420f956d48edbcd1e329a97ce6b3?from=pc
图:麻辣诱惑推出的预包装麻小,该产品为低温产品,保质期12个月,来源:麻辣诱惑天猫旗舰店
成立于2002年、在全国有32家餐饮门店的麻辣诱惑在尝到麻小的甜头后,先是推出了高标准化程度的麻小外卖,在供应链上进行了提升;而预包装的麻小产品则是建立在其产品积累、供应链打磨基础上针对麻小这个品类的新的定义——小龙虾并不一定要跟餐饮场景相关,这只是一种食材而已,事实上,没有哪种食物是一定要通过厨房和餐饮场景才能呈现的,品牌需要思考的,是如何更好通过产品体现出食物的特点和功能,并让消费者更加便利地体验到这种食物。
一些餐饮品牌在预包装的产品定义中会从“解决方案”这个角度进行思考。木屋烧烤是一家在全国扩张比较迅速的烧烤品牌,面对同样是国民大类且同样即时消费场景重、高度依赖线下的烧烤品类,木屋烧烤在线上推出了预包装的各类烧烤半成品,以自己在产品研发和供应链上的积累和优势,为想要在家、聚会等场景下享受烧烤的消费者具有一定品质且搭配好原材料、配料的“料理方案”。对于一些因为场景、包装、工艺等问题而存在预包装转化难度的品类,这可能是一种阶段化的产品定义思路。
无论跟自己原本的餐饮产品关联度是高是低,餐饮品牌需要准确定位、深度了解用户、挖掘痛点,通过产品口味、材料、功能、设计等思考产品打动用户的方式,同时也要在产品组合上建立自己的整体拓展策略。
、R&D水平和供应链整合能力:餐饮品牌可能需要面临的全新课题
在成功定义产品的基础上,保证产品能真正落地、高完成度地呈现,其实是对R&D和供应链整合上的要求。
以火锅为例,对于火锅餐饮品牌而言,餐饮的火锅产品和预包装火锅产品是完全不同的两种产品研发和生产思路。虽然口味研发等层面可能有相通之处,但对于原材料、设计、加工、包装、物流。品控等环节却是另一套体系。
对此,餐饮品牌需要面对的,通常是全新的研发技术、原材料供应商、代工厂或者新的生产线;除了外部的合作伙伴,往往还需要在团队上有新的补充。
自热火锅看似是一个非常简单的设想,但实现起来对产品的研发能力要求极高。如何做出方便且满足加热、隔热条件的包装设计,对自热原理的优化及实现过程的便捷性考虑,对火锅需要的种类繁多的材料的选择、分装、储存等,都是需要攻克的难题。
https://p3.toutiaoimg.com/origin/tos-cn-i-qvj2lq49k0/578bcd112cc94df1a2d9536db9a7c642?from=pc
图:海底捞自热火锅的包装设计,来源:海底捞天猫官方旗舰店
而海底捞则体现了比较高水平的产品研发能力:自热火锅的包装对功能性和实用性的综合考虑、细节的处理十分到位;自热过程也实现了较高的便利性;食材和各种辅助工具的分装也平衡了用户体验和供应链实施难度。
这些积累其实要归功于海底捞多年来在供应链上的摸索。早在2005年,海底捞就在成都成立了分公司,独立投入了第一条火锅底料生产线,以供应四川的火锅店。自建供应链,独立研发、生产底料,虽然一开始是以支持餐饮业务为出发点,但确实帮海底捞跑通了供应链环节;而以此为基础成立的颐海,已不仅是海底捞的底料供应商,陆续推出了海底捞品牌的预包装火锅底料、自热火锅、调味品、调味酱等核心产品,2016年,颐海在港交所上市。
如今,颐海已经发展成一家在调味品和方便食品领域知名的预包装食品公司,其背后是海底捞在产品研发、供应链积累的体现。这代表着餐饮公司在预包装食品探索中的一个较高程度的发展阶段,也是一个可以探讨的发展方向——餐饮品牌的预包装食品业务并不一定是餐饮的附属,而是有可能撑起一家独立公司的。
对于餐饮的创业公司而言,当然不一定要在一开始就自建供应链,找代工厂做代加工、找合作实验室进行研发等方式都是一种选择。但无论何种方式,团队必须懂得预包装产品的研发思路、供应链基础逻辑,这是基础中的基础。
、渠道:如何开拓餐饮门店之外的渠道,成为预包装食品能否突破的关键
在产品落地后,如何触及用户就是一个需要解决的核心问题。而渠道是预包装食品实现销售转化必须要去思考的。一般意义来讲,食品消费品品牌渠道的选择可以按照自营、第三方和线上、线下两个维度进行划分。
有意思的一点是,餐饮业本身承担着一种零售的角色,这是其基于餐厅这一空间的固有属性所获得的特征。对于餐饮品牌而言,其餐饮门店就是一种自营的线下渠道。
我们观察到很多预包装食品品牌会把一些餐饮品牌作为其零售渠道,利用其基于地理空间的流量进行转化。尤其是在当下越来越多基于线上的预包装食品和饮品品牌要走到线下,找到更多增长机会,餐饮渠道是一种相对成本较低且较为灵活的选择。
江小白、谷小酒等新兴的酒品牌或在线上起家的“互联网”酒类品牌,其产品本身就和餐饮场景有高度关联性,因此在线下渠道的拓展中,把餐厅、饭店等餐饮渠道作为重点,其逻辑十分容易理解。这一思路在佐餐性较强的一些饮料品牌中十分常见,如加多宝、王老吉、青岛啤酒等饮料品牌的成功,餐饮渠道功不可没,唯怡豆奶等一些品牌更是靠餐饮渠道发展起来的。
因此,对于一些进行预包装化尝试的餐饮品牌,在渠道的选择上,一个非常直接的思路便是利用自己的门店进行销售——既然都在卖预包装产品,为什么不卖自己的?我们在上文分析过,这可以视作餐饮品牌在渠道上天然优势。然而,从预包装产品的渠道策略来讲,这一选择看似非常简单易理解,也几乎没有成本,但在实际的发展中却存在问题。
日式拉面为主打的快餐连锁巨头味千拉面曾基于自己擅长的拉面品类推出过预包装拉面产品。一开始品牌选择在线下味千拉面门店中进行售卖,通过堆头、服务员推销、会员体系的推送、和餐饮产品组合优惠等方式进行营销,但实际的转化并不理想;后来味千的预包装拉面进入了连锁超市,也在天猫开设了自营旗舰店进入电商。
其实,哪怕是基于“招牌菜思路”开发的预包装产品,其消费场景和一般的餐饮产品也有很大差异——在一个餐饮空间进行消费的用户,需要的不仅仅是一种零售体验。对于一些餐饮品类,尤其是一些偏中高端的餐饮品类,餐饮服务业中空间体验的仪式感是短时间内不能被一个预包装食品完全承载的。
这使得一些餐饮品牌本身的餐饮用户在面对同样一个品牌下、同样一个空间内出现的预包装产品存在转化的障碍。在海底捞吃完火锅后觉得好吃的用户,可能并不会认为自己顺带买一包海底捞的底料就能获得同样的体验,甚至这个用户根本不会考虑自己下厨。
而对于有明确购买预包装食品需求的用户而言,餐饮门店可能并不是一个非常自然的零售场所。传统的商超、便利店等线下零售业态,即使是一些新零售业态,给用户带来的相对集中、多选择的零售体验印象,是无法被餐饮门店的体验在短时间内扭转的。换句话说,相较于专程跑到一家味千拉面门店去买预包装拉面(即使味千的门店也有不少),一个用户更可能会在超市或者便利店货架上看到味千拉面后发展购买转化。
虽然餐饮服务和零售服务的体验也在融合,但即使是盒马、超级物种以及悦衡食集等新零售空间,目前在空间的规划上也是把预包装产品的销售和餐饮体验的区域进行相对分离的。因为,把餐饮店单独打造成一个零售空间,在现阶段来看并不是一个非常可行的做法。
对于很多进行预包装产品开发的餐饮品牌,就需要思考怎么在自己的门店外找到切实可靠的渠道了。
和很多初创的食品消费品品牌一样,电商可能是首先会考虑的渠道选择,尤其是有些餐饮品牌成立内部专门的电商部门,来负责电商业务。不过,无论是电商平台的选择、对这些电商平台运营逻辑的深入了解和灵活运用、自营和分销策略的构建、代运营公司的考虑和选择等,对餐饮品牌的团队来说是一个很大的挑战,通常需要较长时间的摸索、投入甚至补充相应的团队资源。
以霸蛮(伏牛堂)为例,目前在天猫体系做的比较好的几款头部产品月销量平均在几百到一两千件,我们测算其天猫店的月流水在几十万的量级。从一个预包装的食品消费品的角度判断,还有很大的提升空间。
一些具有较高知名的连锁餐饮品牌电商销售情况也不理想。味千拉面的预包装产品有以自己主打的猪骨汤面以及针对儿童、早餐等垂直人群和场景的产品,定价均在十几元一袋,但天猫旗舰店中销售最好的SKU不过一千出头的月销量,其核心的猪骨汤拉面产品在天猫超市最高月销售量也仅为两千。
根据味千拉面公布的2018年中期财报,其在2018年上半年的营收为11.53亿元,两者的业务体量一比较就可以看出味千目前预包装食品在线上业务的发展情况是不太理想的。
西贝作为近几年发展迅速的一家连锁餐饮,2017年实现了43亿元的营收。但其在天猫旗舰店推出的预包装面点和肉类等核心产品,总销量也十分惨淡。
https://p3.toutiaoimg.com/origin/tos-cn-i-qvj2lq49k0/e62a28f5da3f43c4bad2d3b3a768ec8e?from=pc
图:西贝在天猫旗舰店的主要产品销售情况,来源:西贝天猫旗舰店
除了线上的电商渠道,线下渠道的选择和建设对于餐饮公司也是一个难题。对于一些初创阶段的餐饮品牌,这几乎是一个全新的命题,需要从零开始学;而一些体量较大的连锁餐饮可能在资金实力、品牌知名度方面有一定积累,在商超等传统线下零售渠道的谈判等环节可能有一定优势。但就整个线下渠道的建设考虑,无论是构建传统的经销商体系,还是跟一些新的零售终端合作,都有许多需要摸索的。
海底捞的渠道策略是做的比较扎实、全面的。线上,海底捞是电话运营做好的最好的餐饮品牌之一,其天猫旗舰店自热火锅、火锅底料等头部产品的月销售均在小几万件的量级;同时在天猫超市和一些第三方的淘宝店的分销也做得不错。线下,海底捞的预包装产品在传统的商超和盒马等一些新零售渠道都有不错的铺货率。
根据海底捞的招股说明书,其2018年上半年营收73.42亿元人民币(主要是门店餐饮收入);而根据颐海的披露,其2018年上半年营收超过10亿元人民币(包含火锅底料、蘸料、调味料及自热火锅),其中出售给海底捞(即用于支持海底捞餐饮)的部分占53%,剩下的部分中经销商和电商销售的相对比例约为4.5:1,其渠道结构还是比较健康、完善的。
https://p3.toutiaoimg.com/origin/tos-cn-i-qvj2lq49k0/55775eb5d85447d487845f063d04ef16?from=pc图:颐海的渠道分布,来源:颐海2018年年中业绩报告
健全、扎实的渠道是支撑任何预报装食品消费品业务增长的基石。目前,我们暂时没有看到一条针对餐饮品牌发展预包装食品的标准化渠道思路,但从一个普通的食品消费品产品出发,在餐饮门店之外找到适合的渠道、不断深耕、再拓展,是一个不会出错的基本策略。
四、对国内餐饮品牌预包装化的趋势探索和展望
我们之所以研究餐饮品牌预包装业务的现象,并认为这是一种趋势,是因为在餐饮服务业和食品消费品行业融合的行业背景下,可以通过餐饮品牌预包装化发展的思路来探索一些消费者层面和产业链层面更深层次的变化,把握住这些变化和其背后的机会,无论对于创业公司还是大公司,都是在当下环境中实现突破至关重要的。
首先,国内很多餐饮品牌开始往食品消费品的方向进行探索,是有非常实际的现实考虑的:
1、从餐饮品牌自身角度考虑,餐饮业最核心的业务基础——线下餐饮门店是有着非常明显的业务半径的,其能服务的用户和创造的价值有天然的天花板。为了实现业务的规模化增长,品牌必须在跑通单店模型的基础上不断进行基于物业的拓展,而一定时间范围内来看,好的物业资源一定是有限的,在餐饮行业经历多年发展、且品牌竞争逐渐激烈的情况下,物业资源和能力就成为了餐饮品牌扩张的掣肘。
当下,餐饮品牌必须跳脱出餐饮业态构建的固有思路,通过更加多元化的方式找到增长的突破点。外卖是这个探索方向中的一站路,但无疑外卖对餐饮门店业务半径的延伸也是有限的,而且从产出端,外卖并没有根本上解决产能提升和规模化升级的问题;因此,能够更好拓展餐饮品牌业务边界、真正实现规模化增长的方式对于当下的餐饮品牌是非常有价值的。
2、对于消费者而言,当下对于产品的诉求更加多元,对于口味、功能性、便捷性等要求也更高。餐饮业态下的产品在消费场景上是相对比较局限的,而方便食品、零食等业态的发展让消费者也意识到,很多餐饮的产品可以被预包装化,这部分需求正在被构建和培育;同时因为材料、工艺、生产环境等因素限制,一些品类在餐饮场景和预包装食品场景的表达和功能会产生较大的差异,这些差异也正是让消费者获得更好体验的契机。
3、从产业结构层面,线下的消费空间本来就在面临业态融合的趋势,零售和体验空间的融合也在倒逼品牌重新思考自己业务的界定方式。说到底,餐饮的产品和预报食品产品都是在“吃”这一场景中的消费品,品牌不应该跟着产品的形态走,而应该基于用户变化的需求在自己专注的品类上不断打磨产品。
在这个基础上,餐饮业本身的发展也为预包装化方向的延伸积累了基础。现代餐饮业在运营、管理环节数据化程度的提升,让用户数据,企业管理数据可以更好为预包装产品的开发和生产提供支持;餐饮业发展在规模化拓展中对标准化的关注和实践,让一些品牌逐渐积累了跟预包装产品相关的供应链资源、能力、经验;而餐饮零售化的概念,更多是在启发餐饮品牌从零售运营的角度提升自己门店的业绩,这也为品牌进行快消费思维的转换进行了铺垫。
https://p3.toutiaoimg.com/origin/tos-cn-i-qvj2lq49k0/da6eb77ae4684946aa01dc7e14a1a2ae?from=pc
图:餐饮品牌零售化发展的环境和产业链分析,来源:FoodPlus
基于这样的背景,针对餐饮品牌零售化发展的下一阶段,我们做出下面三个趋势的判断和预测:
、外卖业态和餐饮品牌零售化将会进行互相重塑
在中国,外卖已经从一种业务工具或是形态发展为独立的产业。随着外卖平台、物流体系等基础设施的完善、以及对消费者不同维度的渗透,外卖已经不是餐饮门店的一种送货方式,而是涵盖餐饮、食品、生活用品等消费领域的综合性服务业态。饿了么、美团外卖等大的外卖平台,已经具有了渠道属性,成为了流量入口。
外卖行业的发展,也不仅仅帮传统的餐饮品牌提供了业务边界拓展的工具,且这种工具还是一种标准化的解决方案;从另一个层面来看,外卖行业倒逼餐饮业进行了标准化升级,至少在生产流程、包装等环节有了质的提升,而且外卖还直接拉动了“外卖餐饮”品牌的诞生,线下门店在餐饮品牌的流量运营逻辑和体验塑造中的地位受到了空前挑战。
外卖是餐饮零售化的一种思路,也帮助不少餐饮品牌实现了阶段性的业务拓展,在其倒逼产业升级的路上为餐饮品牌进行预包装产品业务的开拓带来了一些积累和便利。然而对于消费者,无论是正餐场景还是零食场景,外卖和预包装食品是两种解决方案,很多时候存在一定的互相替代关系。
而且从餐饮品牌的角度,进行外卖业务的拓展在产品、供应链、渠道等环节要比从零开始做一款预包装食品容易得多,这也使得在外卖行业基本渗透主要的餐饮品牌的当下,餐饮品牌的预包装食品业务开拓水平则较低。
然而从长远来看,餐饮品牌的预包装产品业务和外卖业务可能更值得琢磨:对于餐饮品牌,外卖是一种体验的构建方式,也是一种零售思路;而预包装食品是一种产品的定义方式。我们大胆预测,两者在餐饮品牌业务增长过程中可能有一定的重塑机会。
外卖行业很大程度上是基于基础设施建设发展起来的,在产品层面的附加值低,在产品层面拓展价值范围是一个发展思路。从一些外卖平台的角度来看,用户的使用的场景也比较有限,基本固定在几个用餐场景里,如果能通过预包装的产品对手头的流量进行深度挖掘,或许也是平台的增长机会,而在这种“综合电商”的发展思路中,外卖平台最核心也是最有优势的产品资源无非就是现有的餐饮品牌了。因此餐饮品牌拓展预包装产品跟外卖平台的发展是契合的。
而对于餐饮品牌,外卖和预包装业务结合,有助于自己业务半径的进一步延长。外卖消费的场景化、即时性比电商更灵活,相较于商超便利店等零售渠道更有利于品牌方的直接把控,可能成为餐饮品牌预包装产品重要的用户触及方式。
、连锁餐饮品牌可能会将餐饮预包装化趋势推向高潮
从当下餐饮行业的体量判断,一些头部的餐饮类别和品牌在预包装业务的探索中略显保守:无论是已经深耕中国数十年、在门店数量和营收规模上都十分突出的肯德基、麦当劳、必胜客、真功夫等连锁快餐品牌;还是喜茶、奈雪的茶、一点点等备受资本关注和追捧的“网红”品牌;以及近年来发展迅速、在规模化和标准化上都做的十分突出的外婆家、绿茶等新式餐饮品牌;甚至已经走在走下坡路但仍有突破希望的俏江南、小南国等。
暂时没有推动预包装品牌业务的餐饮品牌,可能是主要还专注在餐饮业务本身的运营和拓张,预包装食品的业务需要面临很多新的课题;亦或是对预包装食品业务对自身餐饮业务的关系思考不清晰。这两个原因其实都是阶段性的,不足以真正成为领先的餐饮品牌开拓预包装食品业务的根本阻碍。
其实,这些品牌都经历了或正在经历规模化扩张的阶段,也基本都在餐饮业务上实现了标准化运营;而且一个值得关注的现象是,不少连锁餐饮品牌都在新零售的思路下摸索对自己餐饮门店的流量深度利用方式。以快餐连锁品牌为例,西式快餐连锁巨头肯德基、麦当劳、必胜客今年都在大力推广自己的app,其背后的意图不光是对用户的数据化管理或是移动会员体系的搭建,而是以零售的思路来沉淀和盘活用户,并通过数字化的方式对门店运营进行效率提升,同时还推动了直营外卖业务,一定程度拓展了自己服务的范围。
甚至肯德基、必胜客等品牌还开设了天猫旗舰店,将自己的餐饮产品以优惠券的形态进行销售。这一官方的行为表现出肯德基等品牌急于通过线上渠道为自己的业务寻求新的增长点。虽然目前还没直接推出预包装食品,但基本可以认为肯德基等品牌在国内已经具备预包装食品业务的思想基础,更不用提肯德基等成熟的连锁餐饮品牌在产品研发、供应链等方面的资源和积累。
https://p3.toutiaoimg.com/origin/tos-cn-i-qvj2lq49k0/c2695c2dcb8943cb850ccee9ac42b934?from=pc
图:肯德基开设的天猫官方旗舰店,其电商运营做的十分扎实,来源:天猫
获得消费者和资本追捧的喜茶、奈雪的茶等品牌,在品牌塑造、产品和体验创新上有一套自己的思路。如果这些品牌走过单店运营优化和快速拓张的阶段,将优势发挥在预包装食品的开发上,可能也会给行业带来惊喜。
https://p3.toutiaoimg.com/origin/tos-cn-i-qvj2lq49k0/832f599478e9455eb085f25be3f335d7?from=pc
图:喜茶推出的月饼,也是这个茶饮品牌在预包装食品上的尝试,基本发挥了品牌在产品调性塑造上的优势,来源:喜茶官方微信公众号
我们也大胆预测,预包装食品业务和这些连锁的餐饮品牌在增长战略上是相契合的,未来这些有体量的连锁餐饮公司会先后涉足这个领域,这对于整个行业也将产生震动性的影响,会从品牌角度推动餐饮预包装业务标准化、规模化发展,并在产品、供应链、渠道等环节打开新的局面。
、更多基于垂直品类的餐饮+食品品牌将会诞生、崛起
从未来的角度来讲,我们认为用当下餐饮服务或是预包装食品的产业标准对一个跟吃相关的消费品品牌进行划分是不严谨的,未来跟“吃”相关的消费品牌,会基于品类而不是品类体现的具体形态来进行界定。
海底捞不是一个火锅连锁餐厅品牌,也不是一家火锅底料调味品品牌,而是围绕“火锅”这个垂直品类,提供各种形态的产品和服务方案的消费品牌;霸蛮给自己的定位不是一个互联网餐饮品牌,也不是一个预包装方便食品品牌,而是在“牛肉米粉”这个垂直品类具有口碑和专业度的消费品品牌。
而在硬币的另一面,乐纯也可能不会仅仅沿着预包装酸奶发展成一家食品消费品巨头,而会变成围绕酸奶、甚至健康的生活方式,提供食品、基于空间的零售和体验式服务(包括餐饮体验)的品牌;而可口可乐未来的餐厅,说不定也会像肯德基、麦当劳一样遍地开花。
当然以上某些情况只是假设,也就是说企业的边界会比以往有更多想像空间。餐饮预包装化发展也同样伴随着预包装品牌的餐饮探索,未来这两种不同的商业模式将会持续融合,而各自背后的品牌也将不断“侵占”对方的领地。当一些餐饮品牌有能力定义和落地一款高完成度的预包装食品时,一些食品消费品巨头自然也能慢慢把餐饮门店和体验的逻辑摸透。
那时候,竞争就不是用行业形态或者商业模式来界定了,而完全变成了产品的界定——用恰当的产品恰当地解决消费者的需求,又能用恰当的方式让消费者接触到产品并被打动,成为品牌思考的核心问题。至于在厨房或是工厂生产、通过门店亦或是零售渠道销售,不过是方法论的选择罢了。
这样的竞争,可能伴随着兼并收购,可能也有旧的公司的衰落、新的公司的崛起;但竞争的结果,一定是更多在垂直品类中脱颖而出的“餐饮+食品”品牌的涌现。
原谅我们暂且不能给这样的公司以一个严谨的定义,但正如在中国数千年饮食文化中诞生的百年品牌一样,无论他们是不断积累口碑的酒肆饭馆,还是经历了手工作坊到工厂规模化生产的食品,无一不深深思考、打磨着自己产品;而我们相信,未来一定还会有很多这样的品牌出现。
作者:袁一鸣Sean
-END-

加载中…