独家盘点2014年沃尔玛开关店:开25家关16家
公众平台微信号:toutiao_(双击复制)全球最新最炫头条资讯及上海商铺租售信息每日放送!
据联商网统计,2014年沃尔玛在华新开门店25家,截止2014年12月31日,沃尔玛已经在全国19个省、2个自治区、4个直辖市的164个城市开设了414家商场、9家干仓配送中心和11家鲜食配送中心。
一、沃尔玛2014年新开25家店
联商网综合统计,2014年,沃尔玛在华新开25家门店,包括24家沃尔玛购物广场和1家山姆会员店。具体如下:
二、2014年沃尔玛关闭16家门店
在开店的同时,沃尔玛也一直不停的关店。据不完全统计,截止2014年12月31日,沃尔玛总共关闭了17家门店,其中大卖场16家,惠选超市1家。安徽省和湖南省是关店最多的省份,都关闭了4家门店。
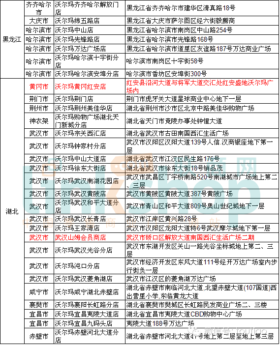
三、沃尔玛全国各地门店分布情况
四、2014年沃尔玛在华门店总数达415家
联商网综合统计:截止2014年12月31日,沃尔玛已经在全国19个省、2个自治区、4个直辖市的164个城市开设了415家商场、9家干仓配送中心和11家鲜食配送中心。
https://mmbiz.qlogo.cn/mmbiz/eh4eMh3Eyj3D9VN2lfTGMgM5UU5ibrxk65MTvbIKlLMKoS4jPztMzuqwibTg0losttKsauce7STdqr4ibKuvwcMCQ/0
https://mmbiz.qlogo.cn/mmbiz/eh4eMh3Eyj3D9VN2lfTGMgM5UU5ibrxk6mCbqZTcQtKKKVwttFlmNurBNdHk3G3ic56lXNhz1uynGY3p33CdmKCA/0
https://mmbiz.qlogo.cn/mmbiz/eh4eMh3Eyj3D9VN2lfTGMgM5UU5ibrxk6B8oqbTNUv7GN6zfHiaW2bz3iatcRdK6NrVibQs1iczU6JVPH9icLRm56Cfg/0
https://mmbiz.qlogo.cn/mmbiz/eh4eMh3Eyj3D9VN2lfTGMgM5UU5ibrxk6V5r5uAvMVXBdm8tCTfdB6ibgAt50qI8ic5UfibUHa8H5geJv1n3atAW8w/0
https://mmbiz.qlogo.cn/mmbiz/eh4eMh3Eyj3D9VN2lfTGMgM5UU5ibrxk6YJLg0sE4ZWPI3ugoWNJS2v7j73XkAqMDJ7OeXrmFc1zULadI8C6nEw/0
https://mmbiz.qlogo.cn/mmbiz/eh4eMh3Eyj3D9VN2lfTGMgM5UU5ibrxk6R46ia95PuF7hdlUiacJBqXbwNDA4zBfL5FOQHYXs4BetXqpdds8j6Qicg/0
https://mmbiz.qlogo.cn/mmbiz/eh4eMh3Eyj3D9VN2lfTGMgM5UU5ibrxk6Q0hdb1GbxbFiaF5jFwBwVlleIPN0uEO2LV9Gdhgo95iad7Yd0pUvBXJw/0
https://mmbiz.qlogo.cn/mmbiz/eh4eMh3Eyj3D9VN2lfTGMgM5UU5ibrxk6MiaBtcYaajUAzratZ2ib0MLPOGic2SpmT7oc9MDl5r0Hq4XnBqZTOnkHw/0
https://mmbiz.qlogo.cn/mmbiz/eh4eMh3Eyj3D9VN2lfTGMgM5UU5ibrxk69zibSKZR8K3pmmQB2Wc2nGibmqibhCFoCKGYiaib8nLjrmykzdicBP9jLDhQ/0
(备注:红色为2014年新开门店)
五、沃尔玛山姆会员店分布情况
2014年,沃尔玛在武汉新开一家山姆会员店。沃尔玛中国高级副总裁兼山姆会员商店首席运营官文安德表示,未来3年,沃尔玛还将在中国连续开出7家山姆会员店。

加载中…