OPPO与vivo低配还卖这么贵,到底为啥?
关于OPPO和VIVO很多网友争议很大,认为他们低配高价,性价比太低。通常来说这样的产品应该销量很差,但事实恰恰相反。这两家的销量常年位于排行榜的前十位,那么究竟是谁在买他们的产品呢?
我们先来看看OPPO和VIVO的最新报价,再为你看看到底为啥?
http://image.uc.cn/o/wemedia/s/2016527/8d07a2263b862a1f0430ef7ae50e5edf;,60,jpegx;3,600x.jpg
1.稳定3000元价位的手机
OPPO 与 VIVO是国产手机行业里的两个异类。在国内市场,这个价位一直处于不上不下的尴尬位置,它比1999价位的小米、华为、一加手机等要贵了那么1000块,却比三星、索尼、HTC 等手机,便宜了那么1000块。2000块价位和3000块价位的国产手机,从配置参数上来看相差无几。
3、那为什么OPPO和vivo要卖的很贵?
众所周知,商人逐利。如果可以的话,OPPO和vivo想把价格定到1万的心都有,那样利润空间就更大。但手机行业竞争激烈,如果OPPO和vivo如果和苹果、三星、HTC一样贵话,购买用户就会少很多。如果和其他国产手机一样低,购买人数会激增,但整体利润不会变大。
所以它们的定价考量了各项成本(产品设计、产品加工、渠道拓展、 明星代言、 广告营销和人力资源等)。基于以上种种原因,OPPO和vivo的大部分手机价格也就定在了2000-3500左右,少部分顶级低端机除外。这个价格刚好处高于"性价比手机",又低于“国际品牌”的价格。
http://image.uc.cn/o/wemedia/s/2016527/7eef573d2b141e205bf373826411c658;,60,jpegx;3,600x.jpg
如今数码行业有一个怪现象—降价容易涨价难。产品绝大多数手机是越卖越便宜,OPPO和vivo敢于逆势而为,也算是摸透了部分消费者的心理。既然性价比玩不过其他厂商,那么就请韩国、欧美的大明星代言,树立相对高大上的形象,在这种氛围下,卖得贵才会不掉价。
4、OPPO和VIVO手机的营销策略。
OPPO最初是步步高手机为进军国际市场创立的子品牌,但在其官方网站上并没有任何与步步高有关的描述。通过其经常在芒果台的冠名和广告宣传,尤其是宋慧乔和好莱坞影星莱昂纳多的系列广告,一度会让很多人误以为OPPO是韩国的品牌。步步高(VIVO系列)主要针对国内, OPPO 主要面向国际市场,初期产品和市场定位应该是比较清晰的,但后期 OPPO 在国内宣传推广和表现也不俗。
从2011年以来,步步高和OPPO的广告几乎占据了国内所有收视率最高的电视节目—湖南卫视的《快乐大本营》、《天天向上》,江苏卫视的《非诚勿扰》、《老公看你的》,东方卫视的《中国达人秀》等等。如果做一个统计的话,OPPO的广告只是集中到了热门娱乐节目但并不能算太多,加上步步高学习机(主要以点读机为主)也在各个卫视打广告,所以会给大部分人造成步步高广告铺天盖地的印象。
将产品设计外包给总部位于荷兰的著名设计公司Studio Dumbar,使产品外观漂亮吸引用户;重金聘请(李易峰、杨幂、TFLOYS、鹿晗、跑兄)明星团及宋慧乔和好莱坞影星莱昂纳多拍摄广告努力营造“国际范”、"装大牌";设定比较高的市场售价,保证厂商和渠道商都有较高的利润空间,通过给营业员/销售员高提成来调动其销售积极主动性;在湖南卫视《快乐大本营》以及其它高收视率节目冠名、赞助或播广告,提高品牌曝光率和用户关注度;借助于步步高DVD/步步高生活电器时构建的销售网络/渠道在全国各地销售终端落地开花。
一般手机厂商会通过KA卖场、3C卖场、运营商渠道(移动/联通/电信)、专卖店、手机卖场、网上商城(京东/亚马逊/天猫/淘宝)等渠道销售手机,步步高及OPPO也不例外。但是在构建经销渠道时,OPPO很好地利用了步步高品牌所积累起的渠道优势。另外,OPPO希望建立尽可能扁平的销售渠道,这种经销体系可以保证OPPO的价格相对稳定,渠道成本相对稳定可控。由此留给渠道商和终端销售的利润空间就更大。
http://image.uc.cn/o/wemedia/s/2016527/5b9b3971f22baea9ec97d45600fe8192;,60,jpegx;3,600x.jpg
终端店面售出一台OPPO手机销售提成可达100元以上,而销售出一台同价位的三星摩托罗拉品牌机,提成可能只有一二十元甚至更低,有了利益的驱动,销售员就有了更大的动力了。
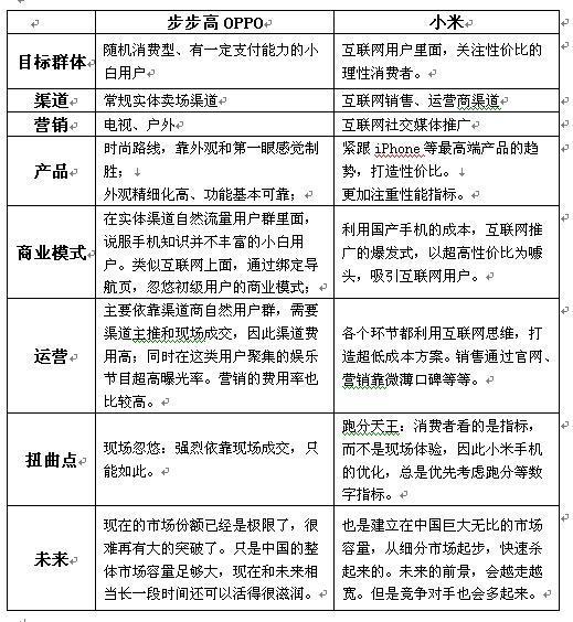
OPPO 与 VIVO 是国产手机行业里的两个异类,但同时他们又是国产手机里的佼佼者。步步高OPPO手机,是非常具有代表性的商业模式,拿来和小米做个对比:
http://image.uc.cn/o/wemedia/s/2016527/008b2b20dbfc391edf5aeb4c3a72ae9e;,60,jpegx;3,600x.jpg
4、哪些人在用OPPO和VIVO手机?
http://image.uc.cn/o/wemedia/s/2016527/34ccc48bfc399337e1d00313fb798970;,60,jpegx;3,600x.jpg
“充电五分钟,通话两小时”相信还环绕在不少的人脑海之中,李易峰、鹿晗两位在OPPO广告中都说过这句话,导致吸引不少女粉丝购买。而在R9上OPPO更是加码了几位重磅明星代言,凭借着漂亮的颜值和广告宣传,很多的女性用户开始购买并使用OPPO手机了。而对于男性用户而言,对于手机的外观、功能、配置和性价比较为在意,或许这就也是OPPO和VIVO的男性用户较少的原因。
http://image.uc.cn/o/wemedia/s/2016527/d97671f21b79f088349dc2b31acbce0f;,60,jpegx;3,600x.jpg
最后请大家记住这句话,并不是每个人买手机都看配置和性价比的,很多人只是想买个外观漂亮的手机,上网、聊天、拍照而已,这也是性价比并不高的OPPO和VIVO能大行其道的原因。这种现象不只限于手机,线下的衣服、皮包等的销售都是这个道理。
5.OPPO和VIVO仅仅是高价?
高定价就全是暴利吗?显然不是,合理的利润空间才能让企业有更多实力投入研发,更多的新技术才能投入。OPPO的Find系列每一代都采用当时最好、最新的硬件配置;vivo更是意外把人们以往不太注意的HIFI音频做到了业界领先。可以想见,如果没有充裕的利润支持,这些差异化的机型就不可能出现在市场上
http://image.uc.cn/o/wemedia/s/2016527/1d7efd0ea96a2b3d1321f8858d1b7eeb;,60,jpegx;3,600x.jpg
6.注重自己的产品品质和体验是关键!
国产手机的良性发展还是离不开手机厂商自身对自身产品的重视,好产品自己会说话,用户使用感受都是互相传递的,随着时间的累积,留下来的才是更好的。也希望国内手机厂商更多的注重自己的产品品质和体验。盲目的高参数带来的高成本让用户来承担这样的模式处于一种恶性循环状态,更多的让消费者感受到切身的好的用户体验比参数来的更为重要

加载中…