校友会2022中国大学一流专业排名发布,北京大学蝉联第一
哪些专业是2022年全国高考优秀考生的首选专业?哪些专业入围2022世界一流专业(8)、世界高水平专业、中国顶尖专业(7和6)和中国一流专业(5)行列?
备受关注的2022年全国高考即将来临,为了给全国高考考生填报志愿挑大学选专业提供权威参考,2022年3月30日,全国第三方大学评价机构艾瑞深校友会网(Cuaa.Net)撰写完成、科学出版社正式出版发行的《2022校友会中国大学排名—高考志愿填报指南》最新发布校友会2022中国大学一流专业排名、2022中国大学各专业类一流专业排名。
榜单显示,北京大学、清华大学专业实力最强、本科专业建设水平最高,问鼎校友会2022中国大学一流专业排名(研究型)冠亚军;中国人民大学蝉联第3,复旦大学第4,浙江大学第5。合肥学院、南京工程学院和重庆科技学院雄居2022中国大学一流专业排名(应用型)前三甲;福建工程学院第4,山东交通学院第5。
校友会中国大学一流专业排名是目前中国参评高校数量最多和参评专业规模最大的中国大学本科专业排名,至今已经连续8年发布。2022校友会中国大学一流专业排名共有1236所本科高校的近6万个本科专业参评,覆盖12大门类92个专业类的730多个本科专业。
引人关注的是,北京大学物理学和临床医学,清华大学计算机科学与技术和材料科学与工程,中国人民大学法学,复旦大学国际政治,武汉大学测绘工程,中国科学技术大学物理学,北京师范大学汉语言文学等42个本科专业荣膺2022中国八星级专业(8),跻身世界一流专业、中国最顶尖专业行列,是2022年有志于成长为未来政商学界等行业领袖和顶尖人才的中国高考最优秀考生的首选专业。
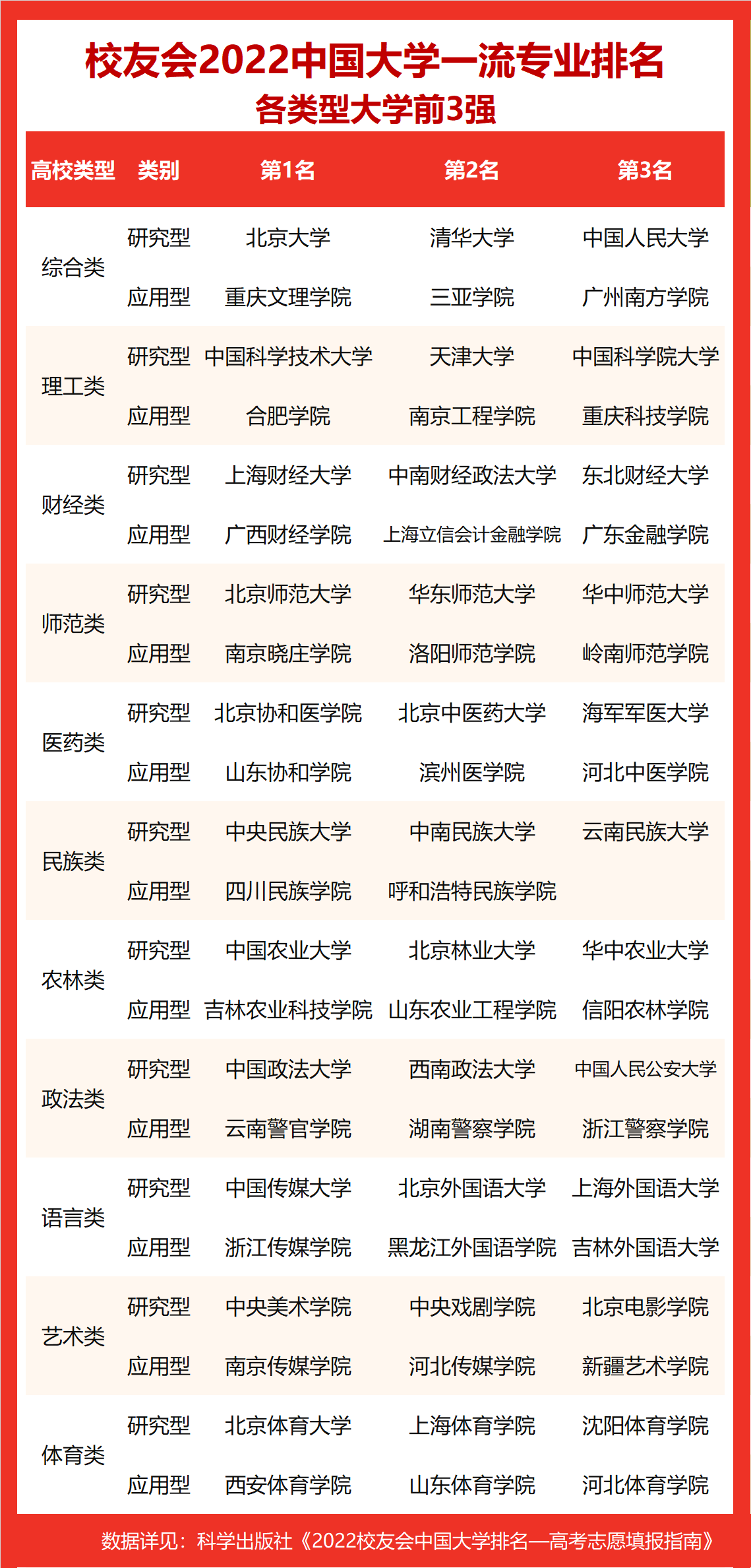
在最新校友会2022中国各类型大学一流专业排名(研究型)中,北京大学雄居综合类大学排名首位,中国科学技术大学位列理工类大学冠军,北京师范大学名列师范类大学第一,上海财经大学位居财经类大学榜首,中国农业大学高居农林类大学第一,北京协和医学院位列医药类大学第一,北京体育大学名列体育类大学第一,中国传媒大学位列语言类大学第一,中国政法大学位列政法类大学榜首,中央美术学院位居艺术类大学第一,中央民族大学位列民族类大学第一。
在2022中国各类型大学一流专业排名(应用型)中,重庆文理学院雄居综合类大学首位,合肥学院位列理工类大学冠军,南京晓庄学院名列师范类大学第一,广西财经学院位居财经类大学榜首,吉林农业科技学院高居农林类大学第一,山东协和学院位列医药类大学第一,西安体育学院名列体育类大学第一,浙江传媒学院位列语言类大学第一,云南警官学院位列政法类大学榜首,南京传媒学院位居艺术类大学第一,四川民族学院位列民族类大学首第一。
连续8年发布校友会中国大学一流专业排名,首次开展中国大学专业分档评价
一流本科教育是中国高校“双一流”建设的核心任务和重要基础,本科专业建设是中国高校本科教育教学建设中的重要工作,是衡量一所大学综合办学实力、本科生教育教学水平、办学水平、办学层次和办学特色的核心指标。自2015年起,艾瑞深校友会网已经连续8年发布校友会中国大学一流专业排名,已成为中国参评高校数量最多和参评专业规模最大的中国大学本科专业排名。校友会2022中国大学一流专业排名评价指标由学科水平、培养质量、师资水平、专业水平和专业影响等5大指标构成,涵盖了国家“双一流”建设学科、教育部学科评估结果、国家级一流本科专业建设点、杰出校友、杰出师资等100多项评价观测指标构成。
校友会2022中国大学一流专业排名坚持实施分类分级分档评价,依据中国高校办学定位、学科专业建设水平和本科专业发展定位,按“研究型”和“应用型”2个类型进行评价。今年在中国大学本科专业星级评价基础上,首次开展中国大学专业分档评价,依据中国大学专业综合排名位次、位次百分比和星级排名,将中国大学本科专业分为A++、A+、A、B++、B+、B、C和D等8个档次。
艾瑞深研究院是得到社会各界认可的、有良好公信力的第三方大学评价研究机构。校友会中国大学排名作为最具社会影响力、公信力、参考价值和创新力的中国大学排名领先品牌,至今已连续20年发布校友会中国大学排名、中国大学一流学科排名、中国大学一流专业排名和中国大学教学质量排名等榜单。校友会中国大学排名是目前中国大学评价体系最为科学系统全面、最为客观独立透明、最符合国家政策要求与价值导向,评价体系框架与评价方法最为稳定、评价指标和参评高校数量最多、中国价值观主导的中国大学排名。
全国1230多所高校近6万个本科专业参评,42个本科专业跻身世界一流专业行列
榜单显示,在最新校友会2022中国大学一流专业排名中,全国共有1236所本科高校的近6万个本科专业参评,覆盖12大门类92个专业类的730多个本科专业。其中,北京大学、清华大学、中国人民大学、复旦大学、浙江大学、宁波诺丁汉大学、香港中文大学(深圳)等516所高校的3842个本科专业入选2022中国五星级(5)以上研究型专业名单。合肥学院、南京工程学院、重庆科技学院、武昌首义学院、三亚学院、西安欧亚学院等720所高校的4739个本科专业入选2022中国五星级(5)以上应用型专业名单。
中国八星级专业(8)是世界一流专业、中国最顶尖专业,代表中国本科专业教育的最高水平。在最新校友会2022世界一流专业排名中,全国共有42个专业荣膺中国八星级专业(8),跻身世界一流专业、中国最顶尖专业行列。其中,北京大学12个专业荣膺中国八星级专业(8),位居全国高校首位,清华大学10个,位居第2,;中国人民大学3个,名列第3;中国科学院大学2个,位居第4;复旦大学、上海交通大学、南京大学和武汉大学等各1个,并列第5。
北京大学、清华大学稳居2022中国一流专业排名(研究型)冠亚军,中国人民大学蝉联前三甲
榜单显示,在最新校友会2022中国大学一流专业排名(研究型)中,北京大学拥有12个中国八星级专业(8),44个中国七星级专业(7),35个中国六星级专业(6),29个中国五星级专业(5),雄居校友会2022中国大学一流专业排名(研究型)首位;清华大学列第2,有10个中国八星级专业(8),有43个中国七星级专业(7),18个中国六星级专业(6),14个中国五星级专业(5)。北京大学、清华大学是2022年中国大学本科专业实力最强、专业建设水平最高、办学特色最为鲜明的世界一流大学。
中国人民大学蝉联第3,有3个中国八星级专业(8),18个中国七星级专业(7),12个中国六星级专业(6),20个中国五星级专业(5);复旦大学第4,有1个中国八星级专业(8);浙江大学第5,有16个中国七星级专业(7);上海交通大学第6,有1个中国八星级专业(8);南京大学第7,有13个中国七星级专业(7);武汉大学第8,有1个中国八星级专业(8);中国科学技术大第9,学有1个中国八星级专业(8);北京师范大学第10,有1个中国八星级专业(8)。
整体而言,在校友会2022中国大学一流专业排名中,“双一流”建设高校在榜单中占据绝对的优势地位。今年,中外合作办学院校纳入研究型专业评价,宁波诺丁汉大学、北京师范大学-香港浸会大学联合国际学院、西交利物浦大学等院校专业实力较强,跻身2022中国大学一流专业排名(研究型)前200强。
合肥学院、南京工程学院和重庆科技学院位居2022中国大学一流专业排名(应用型)前三甲
在最新校友会2022中国大学一流专业排名(应用型)中,合肥学院有2个中国七星级专业(7),20个中国六星级专业(6),13个中国五星级专业(5),雄居校友会2022中国大学一流专业排名(应用型)榜首,是2022年中国应用型本科专业建设水平最高、办学特色最为鲜明的应用型大学。南京工程学院第2,有1个中国七星级专业(7),18个中国六星级专业(6),18个中国五星级专业(5)。重庆科技学院第3,有1个中国七星级专业(7),16个中国六星级专业(6),14个中国五星级专业(5)。
福建工程学院第4,有1个中国七星级专业(7),16个中国六星级专业(6);山东交通学院第5,有1个中国七星级专业(7),12个中国六星级专业(6);浙江万里学院第6,有1个中国七星级专业(7),14个中国六星级专业(6);广西财经学院第7,有1个中国七星级专业(7),13个中国六星级专业(6);南昌工程学院第8,有1个中国七星级专业(7),12个中国六星级专业(6);南京晓庄学院第9,有1个中国七星级专业(7),10个中国六星级专业(6);浙江传媒学院第10,有1个中国七星级专业(7),10个中国六星级专业(6)。
在校友会2022中国大学分类评价中,民办大学和独立学院被评为中国应用型大学。在最新2022校友会中国一流专业排名(应用型)中,武昌首义学院、三亚学院、西安欧亚学院、广州南方学院、文华学院、昆明城市学院、齐鲁理工学院、上海建桥学院、南昌理工学院、四川大学锦江学院、西安培华学院、武汉华夏理工学院、福州外语外贸学院、武汉学院、武汉工商学院、山东协和学院、武汉城市学院等民办高校专业建设水平较高,跻身校友会2022中国大学一流专业排名(应用型)前50强。
校友会2022中国大学一流专业排名依据中国大学的星级专业数(按七八星、五六星、三四星和一二星分组),采用奥运会奖牌榜的排序方法进行排序。

加载中…