标签:
杂谈 |
今天,小超最喜欢的航空公司——香港航空摊上事了,原因是赌王四房儿子在微博上吐槽,称自己同机伙伴护照丢在飞机上,香港航空因其是经济舱爱答不理。随后香港航空回应了具体过程,事因该乘客把护照夹到了飞机杂志上,当时没找到所致。
原投诉微博:
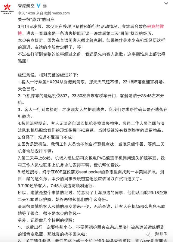
香港航空声明微博:
认识我的人都知道,我个人特别喜欢香港航空,因为的确坐飞机的经历以来,除了公务机之外,服务最好的就是香港航空了,无论是从登机前的休息室还是机上服务还是餐食,我从不掩饰对香港航空的偏爱。
就在今天这个事情发酵我和几个朋友还在讨论的时候,其中一位全球飞的朋友第一次去香港航空休息室之后,顿时感慨香港航空休息室餐太好吃了,他说感觉以前去的是假休息室。
但是,今天要说的并不是来夸香港航空的,而是有夸有骂:
先说说香港航空回应的得:
第一:首先站在旅客角度考虑问题
这是面对舆情处理时最应该表面的态度,站在旅客角度换位思考。这件事无论谁的责任,旅客被扔在候机楼干等了一晚上的确不能忍。
第二:道歉
随即道歉,在得知具体经过之前道歉。身为四星航空的服务企业,面对客人的投诉,先得有一个道歉的态度,只不过这个道歉太晚了(后面会提到)。获悉消息之后,先道歉表明诚意,在进行调查。有先有后。
第三:详细讲述每个时间段过程
把当晚发生的事情完完整整客观中立的描述清楚,从飞机落地时间,到找寻物品时间,都有详细的记录。包括事发飞机停机位、工作人员不能登上远机位寻找等细节。
第四:提醒旅客同时公告即将推出一个遗失物品查询系统
最后,在声明末尾,写明“关于遗失物品,我们即将上线一个机上遗失物品查询系统,官方app和官网均可查询,如果发生类似事件,乘客可登录查找” 这是整个声明最应该表扬的地方,适时推出了解决办法,可以说是点睛之笔。
第五:最后这张图配的很好!
其次,我再来说说这篇声明的失:
首先要说明的是,在社交媒体时代,航空公司和官方相比普通旅客甚至是名人,航空公司官方则是弱势的一方,一言一行容易被人用放大镜去揣摩。
第一:反应时间
首先,这是昨天21:09发的一条微博,面对一条微博有几十万粉丝的旅客的微博投诉,香港航空的回应直到今天下午14点才回应,在社交媒体的今天反应速度实在是有点太慢了。(别跟我提那些装死或者一定要等憋不住再发声的其他官微,那是蠢货。)我了解的香港航空公关团队由非常专业的人士组成的,超过12小时再发声不是他们应有的水平。
反观香港航空的友航——海航,去年情人节航班取消给两位不相识的妹子安排了个“情趣房”被吐槽,22:45分吐槽,海航官方微博在不到三小时之后立刻作出了回应,一条微博不到140字就把事情过程 责任 后续处理过程全部说清楚了,而且并没有过多纠结凌晨1:27分时候还有人看微博。最终结果是罕见的回应负面舆情的微博比投诉微博转评赞还多,点赞数超过了5千。
所以,反应时间太慢。
第二:回应语言
香港航空的官方微博回应语言风格太轻浮。
“3月14日凌晨,本少还在整理飞猪神秘旅行的活动情况。”
“本少有点好奇,因为在言语间客人都比较克制。如果换作是本少在机场经历这样的遭遇,友谊的小船肯定翻了,哼!”
这种啰嗦和自称“本少”的语言风格太不妥,围观群众无意知道你得知这条消息时是吃饭睡觉还是在上茅房。在赌王的少爷面前还自称“本少”更增加了围观群众的反感。官方回应负面舆情用调侃的语言显得非常轻蔑,一痞失百态。平时的语言风格活泼亲民互动感强没问题,一旦遇到突发事件或者舆情时,要有应该有的严肃态度和认真回复的教养。
另外就是整个过程非常啰嗦,比我说话还啰嗦,反而最关键的5、6两点不说清楚。赌王四公子吐槽的就是你爱答不理导致睡了一夜机场,你这时候除了讲明事件过程的同时,应该把最重要的点讲明白:
1、旅客把护照夹在一本机上杂志里,这是一般正常人绝对想不到的地方,所以正常的工作人员在脑子没被门夹的情况下是很难找到的。这是第一轮没有找到的原因。这里要及时回应是已经找过一轮了,并不是博主说的“爱答不理”。
2、工作人员和清洁队第一轮都没找到,为什么把旅客摆在候机楼一夜?这个问题也没说清楚,因为飞机此时在远机位,并没有靠廊桥,所以在候机楼的地勤人员没有能够进入机坪的证件而登上远机位的飞机,所以只能等其他同事的协助。
这第二点也是香港航空全部过程唯一需要道歉的地方。因为虽然对于航空公司来说乘客丢东西是百分之一的事情,但是对于乘客来说则是百分之百的事情,尤其是护照丢了,无法入境被困在候机楼。而微博只用一句“只能作罢”一笔带过,略简单了。
所以,面对大意的旅客,积极为旅客提供必要的协助即可,微博应对时正常回应即可。丢行李是乘客的主要责任,无论你是赌王四房的儿子的朋友,无论你是头等舱还是经济舱,航空公司尽自己责任协助你寻找就好了,你蠢到把护照塞杂志里导致航空公司找了几遍都没找到那也正常,没有什么大错,更不是什么大负面!
毕竟,谁都有丢东西的时候,毕竟还有很多丢了东西找了半天找不到,过几天又重新找到的时候!
当我写完此文的时候,赌王的儿子回应说不该使用香港航空的服务。不过,我听说当时赌王的儿子是愉快的拿着同伴的护照办好入境手续愉快的离开机场的,据说还向当时香港机场工作人员表示感谢了!那天是3月10号,也就是上周五。
最后,你对香港航空的回应有什么看法,欢迎移步“超侧卫”公号参与投票。

加载中…