这家上市公司牛逼:员工就地过节奖一万,个税公司全包
标签:
股票 |
后疫情下的春节
2020年的春节,由于疫情的不期而遇,全国人民都蜗居在家,过上了一个令人提心吊胆、无比纠结的大年。好在政府的防控有方,大家很快又过上了快乐、自由而幸福的日子。
如今,2021年的春节将至,同去年相比,形势明显好转不少,无论是疫情的防控、还是经济的改善,都位于世界的前列。但由于世界疫情的蔓延和国内疫情的零散发生,政府部门为了降低交叉感染的风险,还是提倡大家就地过年,鼓励企业为就地过年的员工发奖金。同时,1月19日那天,国家卫健委网站发布了《冬春季农村地区新冠肺炎疫情防控工作方案》,要求加强农村返乡人员管理,返乡人员需持7天内有效新冠病毒核酸检测阴性结果返乡,返乡后实行14天居家健康监测,期间不聚集、不流动,每7天开展一次核酸检测。
虽然春节是我们中国人最隆重的传统佳节,回家团圆,是所有在外子弟的心愿,也是千千万万父母、子女的期盼。但是,由于疫情原因,这样大规模的返乡、聚集,确实会给疫情的扩散增加了许多的风险,因此政府部门提倡“就地过年”也是可以理解的,卫健委要求返乡人员需持7天内有效新冠病毒核酸检测阴性结果返乡,返乡后实行14天居家健康监测,也是可以理解的。所以大家看到、听到这样的消息后都表示认可和支持,毕竟,对人而言,生命健康才是第一位的。
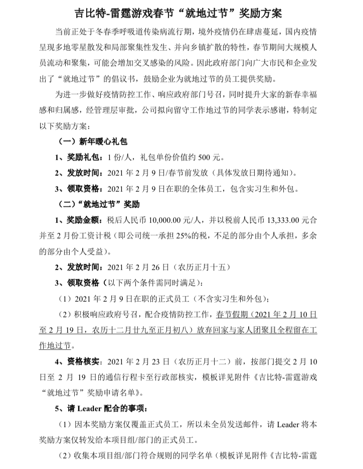
厦门牛逼公司拿出930万元:员工就地过节每人奖1万,个税公司全包
只要留在工作地过年,每人就奖励税后1万元人民币,并以13333元合并至2月份工资计税,公司负担25%个税,不足部分由个人承担,多余部分由个人受益。
就在大家还在纠结要不要回家过年的时候,昨晚的网络上,突然曝出了一家土豪级公司发布的公告,称一共准备了930万元人民币,拟对所有留在工作地“就地过年”的在职员工进行奖励。
http://www.lx448.com/konecms_ups/k/image/20210122/K20210122234555_28245.png
曝出这样大手笔的公司,就是厦门吉比特网络技术股份有限公司。这家公司成立于2004年3月26日,2017年1月4日在A股上市,股票代码是603444。由于它在网络游戏中的特殊地位,曾被誉为“游戏界的茅台”,华泰证券20201230还发布研报称,吉比特的目标价格可以达到500.82元/股。
这个消息一经传出,立即在网络上引起了轰动,很多人打趣地问:它公司还要人么?我马上去它那上班!还有人则羡慕不已,说:生活在厦门真好,我们这里要是也能这样就好了。
其实,吉比特这样做,也是事出有因的。从网上流传的公告中我们可以看到,这家公司这样大方的奖励员工,主要是因为“当前正处于冬春季节呼吸道传染病流行期,境外疫情仍在肆虐蔓延,国内疫情呈现多地零星散发和局部聚集性发生、并向乡镇扩散的特性,春节期间人员大规模流动和聚集,可能会增加交叉感染的风险。”在“政府部门向广大市民和企业发出就地过节的倡议书,鼓励企业为就地过节的员工提供奖励”的情况下,该公司“为进一步做好疫情防控工作、响应政府部门的号召,同时提升大家的幸福感和归属感”,才制定了这个方案的。
但让人感到特别暖心的是,该方案不仅奖励丰厚,而且奖励的对象不只包括所有的在职员工,还包括实习生和外包!我们由此也不难发现,这是一家不仅很有温度,也是一家很有风度的企业,因为在很多单位、企业里,奖励经常是不包含临时工、实习生和外包的。
企业员工的奖金还没拿到,买这些股票的股民倒先大赚了
由于政府的提倡和鼓励,会拿出一笔钱来鼓励员工就地过年的企业肯定会越来越多,但这些企业员工的奖励有没有拿到了还不知道,倒是买这类股票的股民先大赚了。
受卫健委要求返乡人员需持7天内有效新冠病毒核酸检测阴性结果返乡消息的影响,病毒防护概念前2天开始异动,昨天出现涨停潮,今天“新冠检测”概念在同花顺、通达信等交易工具中横空出世,均位列相关概念指数的榜首,板块内个股也争相涨停。其中,同花顺的新冠检测指数内的43只个股,上涨42只,涨幅9.99%以上的15只,而通达信的概念指数内,51只个股上涨49只,涨幅大于9.99%的16只。昨天和今天买入这类股票的股民,基本都大赚。
而从目前的势头看,这类的个股,后面还会有机会,但能否像2020年春节后那样出现大涨,目前则还不得而知,一旦上涨受挫,必将下跌或洗盘,因此,赚钱的时候虽然开心,但如果操作错了,或会被套住或割肉。从这点上说,还是拿1万块钱的税后奖励更稳定哈!

加载中…