平狄克微观经济学第9版课后习题答案

标签:
平狄克微观经济学第9 |
分类: 资料推荐 |
向然学习网为同学们提供平狄克微观经济学第9版课后习题答案
平狄克《微观经济学》(第9版)笔记和课后习题详解
https://appfileoss-tw.100xuexi.com/Upload/XuexiAgent/Images/2020/11/30/1541502579_230_295.jpg
课程目录
第1篇 导论:市场与价格
第1章 绪 论
1.1 复习笔记
1.2 课后复习题详解
1.3 课后练习题详解
第2章 供给与需求的基本原理
2.1 复习笔记
2.2 课后复习题详解
2.3 课后练习题详解
第2篇 生产者、消费者与竞争性市场
第3章 消费者行为
3.1 复习笔记
3.2 课后复习题详解
3.3 课后练习题详解
第4章 个人需求与市场需求
4.1 复习笔记
4.2 课后复习题详解
4.3 课后练习题详解
第4章附录 需求理论:一种数学的处理方法
第5章 不确定性与消费者行为
5.1 复习笔记
5.2 课后复习题详解
5.3 课后练习题详解
第6章 生 产
6.1 复习笔记
6.2 课后复习题详解
6.3 课后练习题详解
第7章 生产成本
7.1 复习笔记
7.2 课后复习题详解
7.3 课后练习题详解
第7章附录 生产与成本理论:一种数学的处理方法
第8章 利润最大化与竞争性供给
8.1 复习笔记
8.2 课后复习题详解
8.3 课后练习题详解
第9章 竞争性市场分析
9.1 复习笔记
9.2 课后复习题详解
9.3 课后练习题详解
第3篇 市场结构与竞争策略
第10章 市场势力:垄断与买方垄断
10.1 复习笔记
10.2 课后复习题详解
10.3 课后练习题详解
第11章 有市场势力的定价
11.1 复习笔记
11.2 课后复习题详解
11.3 课后练习题详解
第11章附录 纵向联合厂商
第12章 垄断竞争与寡头垄断
12.1 复习笔记
12.2 课后复习题详解
12.3 课后练习题详解
第13章 博弈论与竞争策略
13.1 复习笔记
13.2 课后复习题详解
13.3 课后练习题详解
第14章 投入要素市场
14.1 复习笔记
14.2 课后复习题详解
14.3 课后练习题详解
第15章 投资、时间与资本市场
15.1 复习笔记
15.2 课后复习题详解
15.3 课后练习题详解
第4篇 信息、市场失灵与政府的角色
第16章 一般均衡与经济效率
16.1 复习笔记
16.2 课后复习题详解
16.3 课后练习题详解
第17章 信息不对称的市场
17.1 复习笔记
17.2 课后复习题详解
17.3 课后练习题详解
第18章 外部性与公共物品
18.1 复习笔记
18.2 课后复习题详解
18.3 课后练习题详解
第19章 行为经济学
19.1 复习笔记
19.2 课后复习题详解
19.3 课后练习题详解
附录 指定平狄克《微观经济学》教材为考研参考书目的院校列表
课程简介
本书遵循平狄克《微观经济学》(第9版)教材的章目编排,共分4篇19章,每章由三部分组成:第一部分为复习笔记,总结本章的重难点内容;第二部分为课(章)后复习题详解,对第9版的所有课(章)后复习题都进行了详细的分析和解答;第三部分为课(章)后练习题详解,对第9版的所有课(章)后练习题都进行了详细的分析和解答。
作为该教材的学习辅导书,本书具有以下几个方面的特点:
(1)整理名校笔记,浓缩内容精华。每章的复习笔记以平狄克所著的《微观经济学》(第9版)为主,并结合国内外其他微观经济学经典教材对各章的重难点进行了整理,因此,本书的内容几乎浓缩了经典教材的知识精华。
(2)解析课后习题,提供详尽答案。本书参考大量经济学相关资料对平狄克所著的《微观经济学》(第9版)的课(章)后习题进行了详细的分析和解答,并对相关重要知识点进行了延伸和归纳。
(3)补充相关要点,强化专业知识。一般来说,国外英文教材的中译本不太符合中国学生的思维习惯,有些语言的表述不清或条理性不强而给学习带来了不便,因此,对每章复习笔记的一些重要知识点和一些习题的解答,我们在不违背原书原意的基础上结合其他相关经典教材进行了必要的整理和分析。
本书提供电子书及纸质书,方便对照复习。
【试读部分内容】
第1篇 导论:市场与价格
第1章 绪 论
1.1 复习笔记
【知识框架】
【考点难点归纳】
考点一:微观经济学的主题(见表1-1)
表1-1 微观经济学的主题
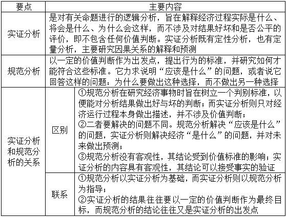
考点二:微观经济学的分析方法——实证分析和规范分析(见表1-2)
表1-2 微观经济学的分析方法——实证分析和规范分析
考点三:市场
市场是指买者和卖者的集合,以及由此确定的潜在的买卖。微观经济学中的市场不仅有买方和卖方都不会影响市场的竞争性市场,还有卖方影响市场的非竞争市场,如寡头市场、垄断竞争市场等。
市场是有范围的,不仅要考虑地理边界,还要考虑包含产品范围的大小。如住房市场是高度当地化的,而黄金市场却是世界性的。
市场的价格是在买卖双方互动的基础上形成的。一般而言,微观经济学考察市场均衡的价格,即一个市场上的供给等于需求时的价格。
考点四:名义价格与实际价格
1名义价格与实际价格的含义
名义价格是指以某些货币表示的,未经过通货膨胀的调整的价格。实际价格则是指名义价格剔除通货膨胀因素之后的价格。
2名义价格与实际价格的关系
名义价格与实际价格的关系需要引入消费价格指数(CPI)。居民消费价格指数是一个反映居民家庭一般所购买的消费品和服务项目价格水平变动情况的宏观经济指标,它是衡量通货膨胀的主要指标之一。
某年商品的实际价格与名义价格之间的关系为:
某年商品的实际价格=基准年消费物价指数/计算年消费物价指数×计算年的名义价格
相关资料推荐: