消防控制室值班操作手册!
目录
一、制度汇编
二、消防控制室火灾报警控制器每日维护操作步骤
三、消防控制室应急处置步骤
四、消防安全检查、巡查
五、自动消防设施定期检测步骤
六、火灾紧急广播标准文本
七、消防控制室灭火和应急疏散预案
八、建筑自动消防设施设备维护保养协议范本
九、消防控制室六项记录范本
制度汇编
一、消防控制室日常管理制度
一、消防控制室工作人员应严格遵守消防控制室的各项安全操作规程和各项消防安全管理制度;
二、消防控制室实行24小时值班制度,消防控制室的主管部门应按月制定工作人员值班表;
三、消防控制室值班人员实行岗位资格制度,未经专业培训并取得岗位资格的人员不得上岗;
四、消防控制室工作人员每班不得少于2人,其中一名为领班,负责控制室人员的管理及值班时紧急情况的处置;
五、消防控制室工作人员应提前10分钟上岗,并做好交接班工作,接班人员未到岗前交班人员不得擅自离岗;
六、消防控制室工作人员要按时上岗,并坚守岗位,尽职尽责,不得脱岗、替岗、睡岗,严禁值班前饮酒,因确有特殊情况不能到岗的,应提前向单位主管领导请假,经批准后,由同等职务的人员代替值班;
七、应在消防控制室的入口处设置明显的标志;
八、消防控制室应设置一部外线电话及火灾事故应急照明、灭火器等消防器材;
九、消防控制室工作人员要爱护消防控制室的设施,保持控制室内的卫生;
十、严禁无关人员进入消防控制室,随意触动设备;
十一、消防控制室内严禁存放易燃易爆危险物品和堆放与设备运行无关的杂物;
十二、消防控制室内严禁吸烟或动用明火。
二、消防控制室值班制度
一、消防控制室应设置固定的值班人员,确保24小时有人值班,且每班不少于2人、每班连续工作不超过12小时。
二、值班人员应在上岗前经过专门培训,熟悉建筑自动消防设施的原理和操作规程,并经过职业资格培训考试合格,持证上岗。
三、消防控制室值班人员应对消防控制室设备及通讯器材等要经常检查,定期做好系统功能试验,确保消防设施各系统状况良好。做好交接班工作,认真填写值班记录及系统运行登记表和控制器日检登记表。确保火灾自动报警系统、灭火系统和其他联动控制设备处于正常工作状态,不得将应处于自动状态的设在手动状态;确保高位消防水箱、消防水池、气压水罐等消防储水设施水量充足,确保消防泵出水管阀门、自动喷水灭火系统管道上的阀门常开;确保消防水泵、防排烟风机、防火卷帘等消防用电设备的配电柜启动开关处于自动位置。
四、负责对各种消防控制设施的监视和运用,不得擅离职守,做好日常检查和操作等工作;值班人员对火灾报警控制器进行检查、交接班时,应填写《消防控制室值班记录表》的相关内容。值班期间每2h记录一次消防控制室内消防设备的运行情况,及时记录消防控制室内消防设备的火警或故障情况。
五、消防控制室值班人员应坚守岗位,严禁脱岗,未经专业培训的无证人员不得上岗。
六、值班时间严禁睡觉、喝酒,不得聊天、打私人电话,不准在控制室会客,严禁非工作人员进入控制室。
七、未经当地公安消防机构同意,值班人员不得擅自关闭火灾自动报警及自动灭火系统。
三、消防控制室交接班制度
一、按班次要求。准时到岗,到岗后逐项交接。
二、交接项目
(1)自动消防设施系统是不是处于正常运行状态;
(2)上个班次发生的报警点及解决情况;
(3)有无重大设备故障;
(4)交接设备操作情况;
(5)户籍化管理系统录入情况;
(6)各项通知及其他情况.
三、交接班过程中,交接双方要逐项认真填写消防控制室值班记录、系统运行登记表和控制器日常检登记表并签字确认,消防控制室值班记录和存档备查的相关资料。
四、消防控制室值班人员职责
一、熟悉消防监控系统及联动功能,熟练掌握各类消防控制设备操作规程,并能排除一般故障,保证系统正常运行。
二、严守工作岗位,认真负责地对各种消防控制设备的运行情况进行监控,并做好日常检查、操作等工作。
三、熟悉本单位的消防报警处置程序并熟练操作有关消防设备。
四、一旦出现报警信号,应严格按消防报警处置程序进行处置。
五、对消防控制室设备及通讯器材等要进行经常性的检查,定期作好系统功能实验,协助技术人员做好修理、维护工作,不得擅自拆除、挪用或停用,保证设备正常运行。
六、认真填写相关消防设施运行记录表,并做好交接班工作。
五、消防控制室人员培训教育制度
为了提高单位员工消防安全意识,熟知必要的消防安全知识,杜绝火灾的发生,制定本制度。
一、消防培训内容包括学习有关消防法规、消防安全管理制度、保证消防安全的操作规程等;学习本岗位的火灾危险性和防火措施;自动消防设施、灭火器材的性能、使用方法和操作规程;灭火和应急疏散预案的内容、操作程序。
二、应通过会议、培训,制作墙报、宣传栏、贴图画等方式进行消防安全教育。等多种形式开展经常性的消防安全教育与培训。
三、单位设置消防宣传专栏、消防宣传公益广告牌等固定消防宣传设施,广泛开展消防安全提示,提高员工的消防安全意识和技能水平。
四、经常开展消防培训工作。单位每年对特殊岗位人员至少开展一次消防培训,培训结束后进行理论及现场操作考试。
六、消防控制室设施管理制度
一、室内消火栓系统、火灾自动报警系统、自动喷水灭火系统、防排烟系统等自动消防设施应该定期检测、调试、维修和更换,并按时认真填写检查、检测、维修保养记录。
二、每年应对建筑消防设施进行全面检查测试,并出具检测报告,存档备查。
三、消控值班人员或消防安全管理人每天对建筑内消防设施进行巡查,检查消防设施的完好情况。
四、消控值班人员每天对泵房、报警阀间、排风机房等设施进行检查,发现异常情况,及时处理并上报。
五、未经公安消防机构同意,不得擅自停用消防设施。
七、消防控制室资料管理制度
消防控制室内应保存下列纸质和电子档案资料:
1、建(构)筑物竣工后的总平面布局图、建筑消防设施平面布置图、建筑消防设施系统图及安全出口布置图、重点部位位置图等;
2、消防安全管理规章制度、应急灭火预案、应急疏散预案等;
3、消防安全组织结构图,包括消防安全责任人、管理人、专职、义务消防人员等内容;
4、消防安全培训记录、灭火和应急疏散预案的演练记录;
5、值班情况、消防安全检查情况及巡查情况的记录;
6、消防设施一览表,包括消防设施的类型、数量、状态等内容;
7、消防系统控制逻辑关系说明、设备使用说明书、系统操作规程、系统和设备维护保养制度等;
8、设备运行状况、接报警记录、火灾处理情况、设备检修检测报告等资料,这些资料应能定期保存和归档。
火灾报警控制器每日维护操作步骤
第一步:系统检查。启动系统自检功能,对面板上所以的指示灯、显示器和音响器件进行功能检查。
第二步:设置检查。
(1)启动方式检查:检查系统启动方式,应设置为“自动允许”,在户用设置中按下“启动方式”显示为,1手动允许,可在主机上手动启动消防设备;2自动允许,手动触发消防报警按钮系统可自动动作;3手动禁止,无法在主机上操作。一般应选择“自动允许”工作状态。
(2)工作状态检查:将系统设置为“监控工作状态”。
(3)打印设置检查:一般应将打印机设置为“即时打印”工作状态。
第三步:目视联动主机屏幕显示是否为“系统正常”,火警灯和故障灯是否点亮。
第四步:屏蔽检查。检查火灾自动报警系统屏蔽的情况,查明屏蔽原因,核实屏蔽操作人员,做好详细记载,及时向消防控制室主管人员报告并修复屏蔽区域。
第五步:运行检查。查看系统运行记录和火警记录,核查是否与实际情况一致,核实有关设施设备是否处于伺应状态。
第六步:功能测试。测试消防泵、防排烟风机等重要的消防设施设备启动情况,并记录有关情况。
消防控制室应急处置程序
消防控制室的值班应急程序应符合下列要求:
(1)接到火灾警报后,值班人员应立即以最快方式确认;确认属于误报时,查找误报原因并填写《建筑消防设施故障维修记录表》。
(2)火灾确认后,值班人员应立即确认火灾报警联动控制开关处于自动状态,同时拨打“119”报警,报警时应说明着火单位地点、起火部位、着火物种类、火势大小、报警人姓名和联系电话;
(3)值班人员应立即启动单位内部应急疏散和灭火预案,并同时报告单位负责人,单位消防安全责任人接到报告后应立即赶赴现场;
(4)正常工作状态下,不应将自动喷水灭火系统、防烟排烟系统和联动控制的防火卷帘等防火分隔设施设置在手动控制状态。其他消防设施及其相关设备如设置在手动状态时,应有在火灾情况下迅速将手动控制转换为自动控制的可靠措施。
(5)当发生火警时,首先应按“消音”键中止警报声。然后应根据控制器的报警信息检查发生火警的部位,确认是否有火灾发生;若确认有火灾发生,应根据火情采取相应措施。
(6)应急处置流程图
例如:
启动报警现场的声光警报器发出火警声光提示,通知现场人员撤离;
拨打消防报警电话报警;
启动消防灭火设备等;
若为误报警,应采取如下措施:
检查误报火警部位是否灰尘过大、温度过高,确认是否是由于人为或其它因素造成误报警;
按“复位”键使控制器
火灾自动报警控制器故障及异常处理
1、故障与异常处理
当发生故障时,首先应按“消音”键中止警报声。然后应根据控制器的故障信息检查发生故障的部位,若确认有故障发生,确认有故障发生,应根据情况采取相应措施:
当报主电故障时,应确认是否发生市电停电,否则检查主电源的接线,熔断器是否发生断路,主电断电情况下,备电可以连续供电8小时;
当报备电故障时,应检查备用电池的连接器及接线;当备用电池连续工作时间超过8小时后,也可能因电压过低而报备电故障;
若现场设备故障,应及时维修,若因特殊原因不能及时排除的故障,应将其隔离,待故障排除后再利用设备确定释放功能将设备恢复。
当发生故障的原因不明或无法恢复时,请尽快通知单位或厂家进行维修。
若系统发生异常的声音、光指示、气味等情况时,应立即关闭电源,并尽快通知安装单位或厂家。
2、启动/停动
当确认发生火警时,可通过手动方式快速启动消防灭火设备。首先应确认该设备为总线制设备还是多线制设备。
总线制设备:根据手动消防启动盘的透明窗内的提示消息找到要启动的设备对应单元,按下这个单元的手动键,命令灯点亮,启动命令发出。若再次按下该键则命令灯熄灭,启动命令被终止;
多线制设备:根据多线制控制盘面板上的标记找到要启动的设备对应单元,按下这个单元的手动键,更多资料关注公众号:消防安全管理员,命令灯点亮,启动命令发出。若该设备为电平控制方式,再次按此该键则命令灯熄灭,启动命令被终止;若该设备为脉冲控制方式,需找到停动该设备对应的单元,并按下这个单元的手动键,启动命令被终止;
3、键盘解锁
控制器开机默认为锁键状态,若进行命令功能(除“自检”“消音”“记录检查”键外)操作,液晶屏显示一个要求输入密码的画面,此时输入正确的用户密码并按下“确认”键,才可继续操作,同时完成键盘解锁。
4、保护备电
当使用备电供电时,应注意供电时间不应超过8小时,若超过8小时应关闭控制器的备用开关,待主电恢复时再打开,以防蓄电池损坏。
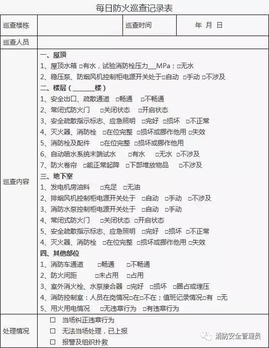
消防安全巡查、检查
1、一般要求
(1)建筑消防设施的巡查应由归口管理消防设施的部门或单位实施,按照工作、生产、经营的实际情况,将巡查的职责落实到相关工作岗位。
(2)从事建筑消防设施巡查的人员,应通过消防行业特有工种职业技能鉴定,持有初级技能以上等级的职业资格证书。
(3)建筑消防设施巡查应明确各类建筑消防设施的巡查部位、频次和内容。巡查时应填写《建筑消防设施巡查记录表》。巡查时发现故障,应按第8章要求处理。
2、建筑消防设施巡查频次应满足下列要求:
(1)公共娱乐场所营业时,应结合公共娱乐场所每2h巡查一次的要求,视情况将建筑消防设施的巡查部分或全部纳入其中,但全部建筑消防设施应保证每日至少巡查一次;
(2)消防安全重点单位,每日巡查一次;
(3)其他单位,每周至少巡查一次。
自动消防设施定期检测步骤
一、每月由消防安全管理人组织对自动灭火系统、火灾自动报警系统、防排烟系统等进行检查、调试,做到勤检查。
二、每半年对消防水泵等消防设施进行一次全面维护保养。
三、每年对烟(温)感探测器进行一次全面维护。
四、手动报警按钮每月抽检全场10%,一年全检一次。
五、末端试水每月抽捡一次。
六、每月对市政供水及消防水池、水箱情况检查一次。
七、喷淋泵、消火栓泵及稳压泵每月启动调试一次。
八、每月对送风、排烟系统测试一次。
九、每周对安全疏散指示标志、应急照明检查一次。
十、对检测情况进行记录,对发现的问题及时与本单位工程部或维保单位联系修复和更换。
火灾紧急广播标准文本
大家请注意,现在播送紧急通知。本单位(部位)发现火灾,我们正在紧急处置。请大家不要惊慌,服从工作人员的指挥,按疏散指示标志指示的方向,有序疏散。不要使用电梯,遇烟请尽量弯腰或匍匐前进。谢谢。
消防控制室灭火和应急疏散预案
(1)火灾确认后,必须立即将火灾报警联动控制开关转入自动状态,并拨打“119”火警电话报警;
(2)消防水泵房的控制柜应当打到“自动”状态;
(3)设备报警时,值班人员不能全部离开岗位到现场确认或处置火灾;
(4)电梯迫降到首层;
(5)切断非消防电源;
(6)消控室联动控制的消防设备有哪些;
(7)事故广播的顺序要求。
建筑自动消防设施设备维护保养协议
甲方:
乙方:
依据《中华人民共和国合同法》、《中华人民共和国消防法》、《特种设备安全监督条例》、《建筑消防设施的维护管理》及其他有关规定,甲乙双方遵循平等、自愿、公平和诚实信用的原则,就甲方消防系统设备(火灾自动报警及其联动系统、自动喷水灭火系统、消防栓系统、防排烟系统、防火门防火卷帘等)的日常维护保养有关事宜协商订立本协议。
一、甲方每年支付人民币大写(元)给乙方作为维保工费。付款时间为协议签订后十日内一次性付清。
二、维护保养内容:
1、乙方每月对该系统进行一次巡检,填写巡检记录表及时向甲方汇报巡检情况,并及时对设备所出现的情况进行维护,如需更换设备,由甲方承担设备费用,乙方进行更换及调试。
2、甲方应配合乙方每次巡检并及时提供更换设备的费用,并在巡检记录表上签署意见。
3、甲乙双方往来函件采取签到备案制,及时做好记录。
4、乙方对甲方维护的自动消防设施,当月录入甲方“户籍化管理系统”的“消防设施维保备案”,并协助甲方录入维护“户籍化管理系统”。
三、双方权利及履行义务:
(一)甲方权利:
1、有权监督乙方按照合同约定履行维护保养义务,发出故障通知或提出建议。
2、有权要求乙方保障设备的正常运行。
(二)甲方义务:
1、甲方应当对每台设备建立完整的安全技术挡案,并供乙方查询。签订合同前应当向乙方提供如下资料或复印件:
(1)产品合格证;
(2)设备运行全部记录;
(3)故障及事故记录;
(4)特种设备登记卡;
(5)上年度的检测报告。
2、建立设备安全运行管理制度,保证设备的用电、消防、防雷、通道、电话通讯;并保证机房无漏水、渗水现象。
3、配备设备安全管理人员负责设备的日常安全管理。
(1)负责设备及机房钥匙的使用管理;
(2)负责对乙方的维护保养记录、修理记录签字确认;
(3)负责对乙方提交的设备安全隐患提示单签字确认;
(4)如果更换设备安全管理人员,应当及时通知乙方。
4、应当制定设备事故应急防范措施和救援预案并定期演练。
5、在设备使用过程中发现故障或异常情况应当立即停止使用,并及时通知乙方。
6、除乙方无法解决的情况外,未经乙方书面许可不得允许非乙方人员从事与设备维护保养有关的工作。
7、应当为乙方提供维护保养所需的工作环境。
(三)乙方权利:
1、有权要求甲方提供维护保养所需的工作环境及相关资料。
2、有权拒绝甲方提出的影响设备安全运行的要求。
(四)乙方义务:
1、接到甲方故障通知后,应当立即赶赴现场进行处理。
2、作业中应当负责落实现场安全防护措施,保证作业安全。
3、向甲方提出合理化建议并每月向甲方书面报告所维护保养设备的运行情况、零部件使用情况、易损件的更换情况及设备更换修理要求。
4、建立回仿制度(包括工作人员服务态度、维修质量、是否按照规定实施维护保养等),反馈意见书复印件需交由甲方存档备查。
5、应当妥善保管设备相关资料,合同续签前甲乙双方进行一次资料核对。
6、不得以任何形式分包、转包。
四、违约责任
1、一方当事人未按约定履行义务给对方造成直接损失的,应当承担赔偿责任。
2、一方当事人无法继续履行合同的,应当及时通知另一方,并由责任方承担因合同解除而造成的损失。
3、甲方无正当理由未按照约定期限支付费用超过30日的,每延误一日应当向乙方支付延误部分费用%的违约金。
4、乙方的维护保养工作不符合协议约定的维护保养标准或要求的,乙方应当返工,并按照标准支付违约金。
五、协议的解除
1、甲乙双方协商一致,可以解除合同。
2、任何一方严重违约导致协议无法履行的,另一方可以解除协议,此外协议期内任何一方不得单方面解除协议。
六、争议解决办法
本协议在履行过程中发生的争议,由双方当事人协商解决或向有关部门申请调解,协商、调解不成的可以向当地法院起诉解决。
七、其它约定
1、重大维修、改造或甲方要求乙方提供本协议约定以外的增值服务的,双方可另行签订施工合同。
2、维护保养记录是记载设备运行、维护、保养的依据。每台设备均应当建立独立的维护保养记录。维护保养记录应当一式三份,甲乙双方各保存一份、报消防监督机构一份。普通维修、重大维修、改造协议与抢修记录均应当与维护保养记录一并保存。
3、甲方在日常管理中如发现消防设施出现异常或故障时应及时通知乙方。如甲方在运行过程中没有及时告知乙方,设备所出现的问题造成的后果由甲方承担。更多资料关注公众号:消防安全管理员,如甲方告知乙方后,乙方没有及时处理所造成的后果由乙方承担。如乙方告知设备应及时维护及更换,甲方没有及时决定所造成的后果由甲方承担。
八、本协议从年月日起至年月日止。为确保该系统正常运行,双方应共同遵守、履行以上各条款。
九、本协议自双方签字盖章后生效。生效后,双方对协议内容的变更或补充应当采取书面形式,并经双方签字确认,作为本协议的附件。本协议一式三份,甲乙双方各执壹份,报消防大队备案一份。

加载中…