加载中…
个人资料
  • 博客等级:
  • 博客积分:
  • 博客访问:
  • 关注人气:
  • 获赠金笔:0支
  • 赠出金笔:0支
  • 荣誉徽章:
正文 字体大小:

民国时期各县等级划分

(2022-08-13 12:22:28)

民国时期各县等级划分

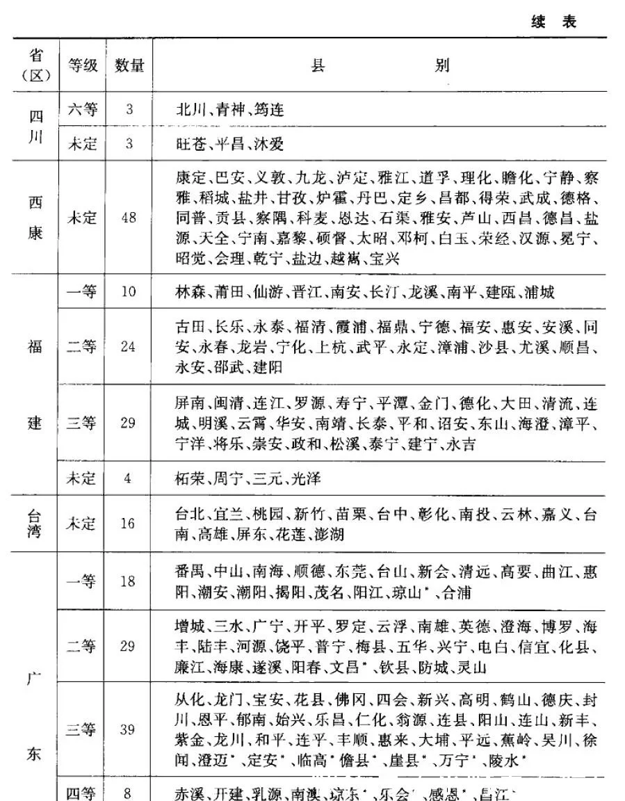
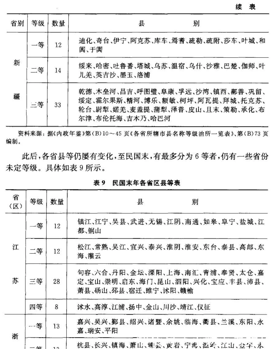
北京政府时期,县已划分为若干等级。南京国民政府成立初,各省县等划分极不一致,有分为一、二、三等者,有分为甲、乙、丙.丁 戊5等者。为改变这种混乱局面,民国十九年(1930年)7月7日,南京国民政府公布修正后的《县组织法》,其第四条规定:“各县县政府按区域大小、事务繁简、户口及财富多寡分为三等,由省政府编定,咨内政部呈行政院请国民政府核准公布之。”为此,各省重行厘定县等。至民国二十三年,先后有浙江等14省呈准公布县等。广西省仍实行5等制,其中-等为11县,2等为9县,三等为16县,四等为35县,五等为23县。以下各表所列为民国二十三年(1934年)各省县等情况。(说明:广东省带*号的县名在民国三十八年划属海南特区,为反映其等级,在广东、海南两处均列出。)

时期各县等级划分

北京政府时期,县已划分为若干等级。南京国民政府成立初,各省县等划分极不一致,有分为一、二、三等者,有分为甲、乙、丙.丁 戊5等者。为改变这种混乱局面,民国十九年(1930年)7月7日,南京国民政府公布修正后的《县组织法》,其第四条规定:“各县县政府按区域大小、事务繁简、户口及财富多寡分为三等,由省政府编定,咨内政部呈行政院请国民政府核准公布之。”为此,各省重行厘定县等。至民国二十三年,先后有浙江等14省呈准公布县等。广西省仍实行5等制,其中-等为11县,2等为9县,三等为16县,四等为35县,五等为23县。以下各表所列为民国二十三年(1934年)各省县等情况。(说明:广东省带*号的县名在民国三十八年划属海南特区,为反映其等级,在广东、海南两处均列出。)

0

阅读 收藏 喜欢 打印举报/Report
  

新浪BLOG意见反馈留言板 欢迎批评指正

新浪简介 | About Sina | 广告服务 | 联系我们 | 招聘信息 | 网站律师 | SINA English | 产品答疑

新浪公司 版权所有