真题解析|2020中央美术学院建筑学真题解析
标签:
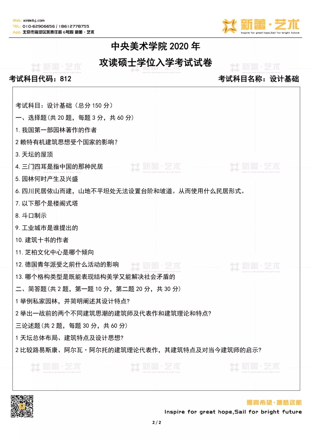
2020央美真题解析央美考研中央美院艺术考研812建筑学专业初审材央美建筑学真题解析 |
分类: 中央美院 |
单从内容上来说,选择题的题型变化不大,整体较为简单。
具体分析来看,简单题来说更多的是考察考生对知识板块的了解。而论述题也是一个道理,除此之外,论述题解答还需要进行部分知识的延伸以及时事热点的巧妙加入。但相比较来说,难度增加不是很大,只要考生在日常复习中,全面的掌握了知识点,回答起来问题不大。
初试科目:
101 思想政治理论
201 英语一或202 俄语或 203 日语或 241 德语
712 建筑设计
812 设计基础
复试科目:
建筑史论
面试
同等学力考生加试科目
作品评述
设计创意
建筑设计专业是中国艺术院校中最早成立的建筑设计专业之一。该专业着眼于国内外建筑设计教育领域的发展趋势,将当代建筑艺术及其它艺术形式同现代的科学技术和社会需求紧密结合,强调当代建筑设计的多元化及艺术性。
建筑学院成长于中央美术学院丰厚的艺术沃土之中,整合了多元化、多层次的教学资源,和多所国际著名建筑、艺术院校建立了校际交流关系,并与北京市建筑设计研究院合作办学,为建筑设计专业教学提供了开放的教学平台,创造了良好的艺术实践环境。
专业成立以来,学生在北京国际建筑双年展、国际建筑艺术双年展、国际建协“建筑与水”学生设计竞赛、全国建筑院系大学生建筑设计竞赛、第一届全国美术院校建筑环艺作品双年展等一系列国内外学术竞赛活动中,均取得较好成绩,初步显示了该专业学生良好的创造才能。
建筑学:政治、外语和国家总分达到国家分数线(39 分,39 分,270 分);
专业课成绩总分在建筑学方向内大排序(专业课成绩总分为建筑史论、设计基础、建筑设计的总和),专业课成绩总分≥331 分。
建筑师的本职工作自然是建筑设计,你可以去建筑设计研究院和建筑设计事务所等建筑行业的设计单位,主要从事建筑物的设计和有关建筑的研究工作。
当然还可以选择房地产开发企业,主要从事建筑项目的前期策划、方案设计、施工图设计等工作。
还有景观设计师、城市规划师、历史修复建筑师、研究型建筑师、灯光设计师、政治建筑师等均可考虑。
导师及职称:
吕品晶教授、朱锫教授、周宇舫教授、王小红教授、傅祎教授、程启明教授、刘彤昊教授、 吴晓敏教授、崔鹏飞副教授、 王环宇副教授、韩涛副教授、 何可人副教授、刘文豹副教授、 韩文强副教授、王铁华副教授。
建筑学合作导师:
朱小地、邵韦平、胡越、 党辉军、杨洲、徐全胜、 王鹏、王小工。
https://mmbiz.qpic.cn/mmbiz_png/Nt3g3gezO3icG8W7D6a4N6xZiauORibyyeC8LClT56EmA2gZE2ibicPl7jKSIxRiaTaQu09Kia8babw7QZXRS3nWXaCkA/640?wx_fmt=png
https://mmbiz.qpic.cn/mmbiz_png/Nt3g3gezO3icG8W7D6a4N6xZiauORibyyeCaWVkia9icBppE91ic5vkPL0hS6icN0PnnXLu7r7XkyoBXcfVT9ZBxYYdhg/640?wx_fmt=png
https://mmbiz.qpic.cn/mmbiz_png/Nt3g3gezO3icG8W7D6a4N6xZiauORibyyeCeibZY99RibAR3FOfgURopQyhlSsuuJoHVts3rbNIUes4Yp65YKPFUGRQ/640?wx_fmt=png
《中国建筑史》 潘谷西 中国建筑工业出版社
《外国建筑史》 陈志华 中国建筑工业出版社
《建筑物理》 柳孝图 中国建筑工业出版社
设计基础(初试)
《公共建筑设计原理》中国建工出版社 张文忠著;
《建筑构造(上、下册)》中国建筑工业出版社 东南大学;
《基本概念体系 建筑结构基础》中国建筑工业出版社 郑琪著;
《建筑物理》中国建筑工业出版社 柳孝图著;
《建筑材料》中国建筑工业出版社 。
新蕾·艺术设计教育
考 研·留 学·美 育
Web:www.xinleibj.com
微信:xinleiart (纪老师)
Tel:010-62906656
Add:北京市海淀区永泰庄路甲6号
新蕾艺术学院

加载中…