2022年硕士研究生34所自划线高校复试分数线汇总
1、北京大学2022年硕士研究生招生复试分数线
https://mmbiz.qpic.cn/mmbiz_jpg/4WlrXC0uJqRDLTcUkDc0vATDxJ5Qiant7kwwQDhcaQqTSb3JPicvW69ktKE0o1eWzd72GVic9ajvnicHN9ICeyrJsQ/640?wx_fmt=jpeg
https://mmbiz.qpic.cn/mmbiz_png/4WlrXC0uJqRDLTcUkDc0vATDxJ5Qiant7N9iaMLGq1Yy4xdEkxHymribTJ4ZpTCNNx9AglhQEhKMrURDVEdy6rvibg/640?wx_fmt=png
3、北京理工大学2022年硕士研究生复试分数线
4、北京师范大学2022年硕士研究生招生复试分数线
https://mmbiz.qpic.cn/mmbiz_png/4WlrXC0uJqRDLTcUkDc0vATDxJ5Qiant7k0Ly71ymiaXW5HGdgbMG5sDssDgaFtWSQ9icI4aFg8ibQgsNpFaWWYLAQ/640?wx_fmt=png
6、电子科技大学2022年硕士研究生复试分数线
https://mmbiz.qpic.cn/mmbiz_png/4WlrXC0uJqRDLTcUkDc0vATDxJ5Qiant7iahhPAUphzficmWSQcgtmefGqTb2Yib6x1dYBsbcQ3a7ZxzViaReRG3Znw/640?wx_fmt=png
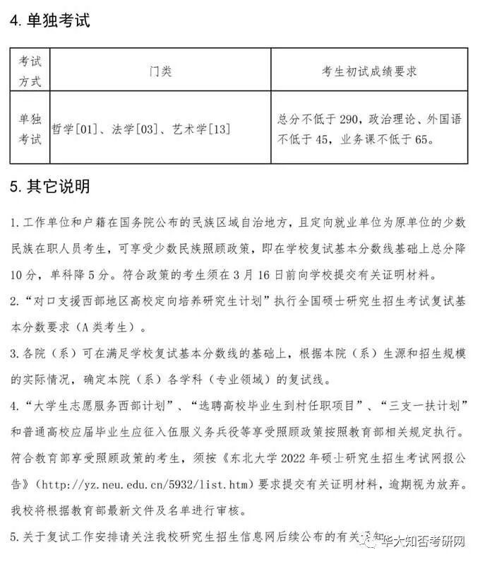
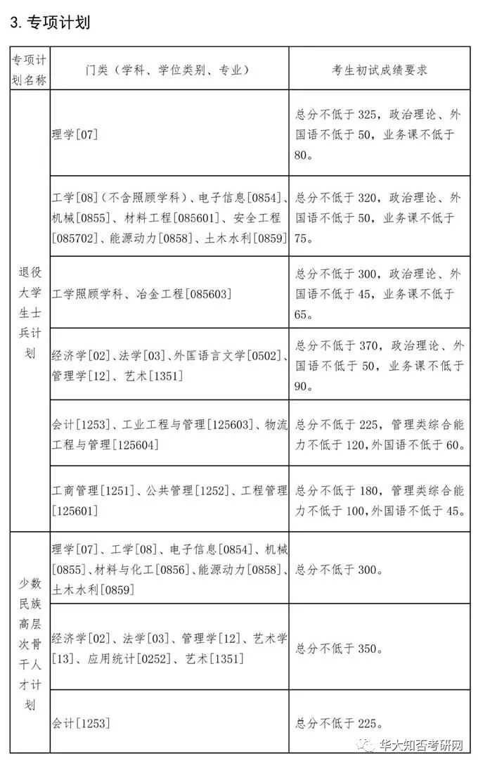
7、东北大学2022年硕士研究生招生复试分数线
https://mmbiz.qpic.cn/mmbiz_jpg/4WlrXC0uJqRDLTcUkDc0vATDxJ5Qiant7PGNY0QWQjgzEDoXOSwsk0kl8ibA5VPM49Tic7IbVuZxX55wS5YHhibgzw/640?wx_fmt=jpeg
8、哈尔滨工业大学2022年硕士研究生复试分数线
https://mmbiz.qpic.cn/mmbiz_png/4WlrXC0uJqRDLTcUkDc0vATDxJ5Qiant74AaDHribbXcfdwmHNXCyd4KjWLwILl404jJAYlC69YfesiciabhpjZZYA/640?wx_fmt=png
9、湖南大学2022年硕士研究生招生复试分数线
https://mmbiz.qpic.cn/mmbiz_jpg/4WlrXC0uJqRDLTcUkDc0vATDxJ5Qiant7NYILJVj4kkNBqJw2hkIepnnKpX08Z3XvRyVoibCBaqnBfwE28k46oSw/640?wx_fmt=jpeg
11、吉林大学2022年硕士研究生招生复试分数线
https://mmbiz.qpic.cn/mmbiz_png/4WlrXC0uJqRDLTcUkDc0vATDxJ5Qiant77A7Qgqcc8AVOl7QCTVZVgiaExnGibfvZus7moqQyry55RzG2AvHZiaD4A/640?wx_fmt=png
12、兰州大学2022年硕士研究生招生复试分数线
14、厦门大学2022年硕士研究生招生复试分数线
https://mmbiz.qpic.cn/mmbiz_png/4WlrXC0uJqRDLTcUkDc0vATDxJ5Qiant7yCor4tiaKspBtyMkLZEHLY4zO8R0Zpr56tWMxPW9Umy8Vwj0lPqr8icA/640?wx_fmt=png
15、山东大学2022年硕士研究生复试分数线
2022
https://mmbiz.qpic.cn/mmbiz_jpg/4WlrXC0uJqRDLTcUkDc0vATDxJ5Qiant7TJ3vvYiaZQplicHJzfO6oicT6qCmjkynndiajwiaxLPODc4F0c9QMxia5ZPA/640?wx_fmt=jpeg
16、上海交通大学2022年硕士研究生复试分数线
17、四川大学2022年硕士研究生招生复试分数线
18、天津大学2022年硕士研究生复试分数线
https://mmbiz.qpic.cn/mmbiz_png/4WlrXC0uJqRDLTcUkDc0vATDxJ5Qiant7RB0KsZ0gvkQeQRtRZzFGgPHTLibcGG3YclvC6jFJmCKhJcdqxrxPwTg/640?wx_fmt=png
19、同济大学2022年硕士研究生复试分数线
https://mmbiz.qpic.cn/mmbiz_png/4WlrXC0uJqRDLTcUkDc0vATDxJ5Qiant78svia6WE8AyADCWCKSGH9BAcnia6q0nSaduxD2n7UCgVgJlrxbbo3sWw/640?wx_fmt=png
20、西安交通大学2022年硕士研究生复试分数线
https://mmbiz.qpic.cn/mmbiz_png/4WlrXC0uJqRDLTcUkDc0vATDxJ5Qiant7g2BtKvE6MneItUEbZF9DFrQwCkGBJr6PVMRHZAEMP7csD7TG3HddicA/640?wx_fmt=png
21、西北工业大学2022年硕士研究生招生复试分数线
https://mmbiz.qpic.cn/mmbiz_png/4WlrXC0uJqRDLTcUkDc0vATDxJ5Qiant7EBDusOTfabA9esfsApa9Kz9JkRosR9iawgfrllKgez0EUrYvlkNwf1A/640?wx_fmt=png
22、浙江大学2022年硕士研究生招生复试分数线
23、中国科学技术大学2022年硕士研究生复试分数线
24、中国农业大学2022年硕士研究生复试分数线
https://mmbiz.qpic.cn/mmbiz_jpg/4WlrXC0uJqRDLTcUkDc0vATDxJ5Qiant7jEpcUmiblFViaLNk6EB9dFoxdsPFsMFqdLLARwkLFJCxumhETQLnaTPw/640?wx_fmt=jpeg
25、中南大学2022年硕士研究生复试分数线
https://mmbiz.qpic.cn/mmbiz_jpg/4WlrXC0uJqRDLTcUkDc0vATDxJ5Qiant7pmV3FJicGAGyno3egb5KoHkslPxXSNdDXDeuvDw4VXMrl1yWZNfykTQ/640?wx_fmt=jpeg
26、中山大学2022年硕士研究生招生复试分数线
你进复试,我协助你一志愿上岸
你要调剂,让你稳妥上岸有学上
高校内部核心资源
更多详情咨询微信:hs3067584978

加载中…