加载中…
http://blog.sina.com.cn/u/242815701
首页
博文目录
关于我
个人资料
微博
加好友
发纸条
写留言
加关注
博客等级:
博客积分:
博客访问:
关注人气:
获赠金笔:
0支
赠出金笔:
0支
荣誉徽章:
正文
字体大小:
大
中
小
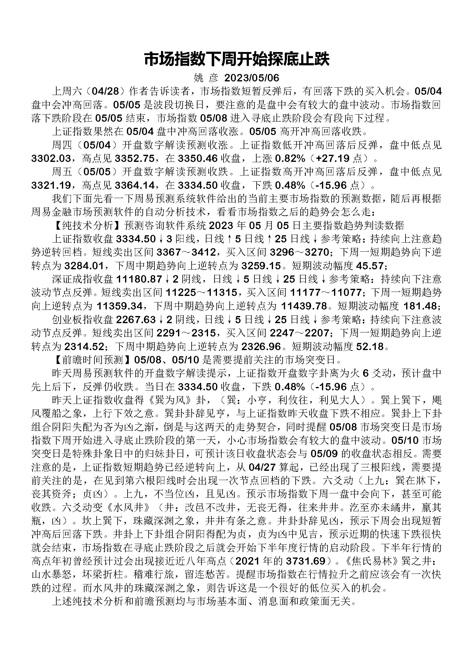
上周市场预测回头看05/06
(2023-05-13 15:12:16)
分类:
周六专栏文章
上周市场预测回头看05/06
https://img.sjqcj.com/data/upload/2023/05/13/1683961902764406.jpg
分享:
喜欢
0
赠金笔
阅读
┊
收藏
┊
喜欢
▼
┊
打印
┊
举报/Report
加载中,请稍候......
前一篇:
下半年的行情下周开始启动
后一篇:
20230515周1上证指数开盘数字解读